長江三角洲區域醫療器械注冊人制度試點工作實施方案(試行)(滬藥監械管〔2019〕112號)
為深入貫徹落實中共中央辦公廳、國務院辦公廳印發的《關于深化審評審批制度改革鼓勵藥品醫療器械創新的意見》(廳字〔2017〕42號),按照國家藥品監督管理局《關于擴大醫療器械
來源:醫療器械注冊代辦 發布日期:2024-05-27 閱讀量:次
附件:助聽器注冊審查指導原則(2024年修訂版)(2024年第19號).doc
本指導原則旨在指導注冊申請人對助聽器注冊申報資料的準備及撰寫,同時也為技術審評部門對注冊申報資料的審評提供參考。
本指導原則是對助聽器的注冊申報資料的一般要求,注冊申請人需依據產品的具體特性確定其中內容是否適用。若不適用,需具體闡述理由及相應的科學依據,并依據產品的具體特性對注冊申報資料的內容進行充實和細化。
本指導原則是對注冊申請人和技術審評人員的指導性文件,但不包括注冊審批所涉及的行政事項,亦不作為法規強制執行,需在遵循相關法規和強制性標準的前提下使用本指導原則。如果有能夠滿足相關法規要求的其他方法,也可以采用,但是需要提供詳細的研究資料和驗證資料。
本指導原則是在現行法規和標準體系以及當前認知水平下制定的,隨著法規和標準的不斷完善,以及科學技術的不斷發展,本指導原則相關內容也將進行適時的調整。
本指導原則適用于由傳聲器、放大器和耳機組成,并由電池供電,用來放大聲音、補償聽力損失的電子裝置。根據《醫療器械分類目錄》,該類設備按第二類醫療器械管理,分類編碼為19-01-07,包括耳背式助聽器、耳內式助聽器、盒式助聽器、骨傳導式助聽器。
本指導原則適用于需要專業驗配的助聽器。免驗配、用戶自驗配的助聽器、第三類植入式助聽器或其他應用有創的助聽器不適用本指導原則。
(一)監管信息
1.產品名稱
助聽器的命名應符合《醫療器械通用名稱命名規則》,參考《醫用康復器械通用名稱命名指導原則》的要求進行產品命名。
2.注冊單元劃分
助聽器產品的注冊單元原則上以產品的技術原理、結構組成、性能指標和適用范圍為劃分依據。
(1)傳導原理不同,如骨傳導式助聽器和氣導式助聽器,應作為不同的注冊單元。
(2)信號處理方式不同,如數字助聽器和模擬助聽器,應作為不同的注冊單元。
(3)設計結構(佩戴方式)有較大差異的,如耳背式助聽器和盒式助聽器,應作為不同的注冊單元。
(二)綜述資料
1.概述
(1)助聽器結構及組成
助聽器一般由輸入換能器、信號調理單元、輸出換能器、電源(不可充電電池或內置充電電池)、耳模(耳塞)、附件(如有)和軟件(如有)組成。附件可由電池充電器(如有)、導線、導聲管等組成。
輸入換能器一般由傳聲器(麥克風或話筒)、磁感線圈等組成。傳聲器的作用是將輸入的聲能轉為電能傳至信號調理單元;磁感線圈的作用是接受磁感應信號并轉換成電能傳至信號調理單元。
信號調理單元一般由放大器、信號處理器組成。信號調理單元可以使用模擬放大電路,將電信號放大;或者將輸入信號進行A/D轉換后,利用數字信號處理器進行一系列處理、放大。信號調理單元將電信號進行處理放大后傳至輸出換能器。
在輸出換能器方面,氣導式助聽器和骨傳導式助聽器有明顯的區別。氣導式助聽器的輸出換能器一般為耳機和受話器。耳機將放大的電信號轉換成聲信號后傳入耳道。常見的有盒式、耳背式、耳內(耳甲腔)式、耳道式。骨傳導式助聽器的輸出換能器則是骨振器。骨振器將放大的電信號轉換成機械能后,通過振動顱骨把動能信號傳到耳蝸。骨振器一般放在乳突等部位。
(2)傳導方式
助聽器按傳導方式可分為氣導助聽器和骨傳導助聽器。
氣導助聽器:將放大后的聲音通過外耳道氣體傳導到內耳的助聽器。
骨傳導助聽器:將放大后的聲音通過乳突或其他骨振動的方式傳導到內耳的助聽器。
(3)信號處理方式
助聽器按信號處理方式可分為模擬助聽器、數字助聽器。
模擬助聽器:將聲信號通過傳聲器轉換成連續變化的電信號(模擬信號),經濾波、放大后傳送到耳機輸出的助聽器。
數字助聽器:其信號處理部分采用數字方式,即將接收的聲音信號(模擬信號)轉換成數字信號,再進行一系列處理、放大后,再轉換成模擬聲信號輸出的助聽器。
(4)佩戴方式
助聽器按佩戴方式可分為盒式(體佩式)助聽器、耳背式助聽器、耳內式助聽器、耳道式助聽器、眼鏡式助聽器等。
盒式(體佩式)助聽器:佩戴在患者身上(不是戴在頭部)的助聽器。
耳背式助聽器:通過耳鉤或其他方式連接,佩戴在耳廓背部的助聽器。耳背式助聽器可分為傳統耳背式助聽器(通過耳鉤連接,佩戴在耳廓背部)和受話器外置式助聽器(受話器置于耳道內,機身佩戴在耳廓背部,通過線纜連接)。
耳內(耳甲腔)式助聽器:一種根據耳甲腔形狀定制,佩戴于耳甲腔中的助聽器。
耳道式助聽器:一種根據耳道形狀定制,佩戴于外耳道中的助聽器。
眼鏡式助聽器:安裝在眼鏡架腿上,類似耳背式佩戴方式的助聽器。
圖示舉例如下:


(5)電源供電方式
內部電源供電,提供供電電源的基本信息(干電池、鋅空電池、鋰電池等)、規格型號、安全信息。如為可充電電池,提供充電系統基本信息(適配器充電/充電倉充電/無線充電、電池容量、充電時間等)。可使用圖示的方式。
(6)主要功能,及組成部件的功能
應描述產品主要功能及其組成部件(如關鍵組件和嵌入式軟件等)的功能、產品圖示(含標識、接口、程序按鈕、軟件界面等細節),以及區別于其他同類產品的特征等內容。含有多個組成部分的,應說明其連接或組裝關系。
2.產品工作原理/作用機理
助聽器實質是一放大器,它將聲音以某種方式放大,使聽力損失者能以一定方式有效地利用其殘余聽力。目前的數字助聽器技術對聲音信號進行放大之余,還能實現頻率壓縮、噪聲抑制等功能。
聲音傳到內耳有氣導和骨傳導兩種機制,正常情況下氣導起主要作用。從傳導途徑上看,氣導機制是振動的聲波被耳廓收集,經外耳道、中耳最后傳入內耳;骨傳導機制是聲波轉換后的機械振動沿顱骨傳至內耳。注冊申請人應根據產品的特征詳細描述助聽器如何獲取、處理、傳遞聲音信號。
聽力損失按照病變性質分為傳導性聽力損失、感音神經性聽力損失、混合性聽力損失。傳導性聽力損失主要是外耳和中耳病變所致(如鼓膜穿孔),一般骨導聽力正常,氣導聽力下降。感音神經性聽力損失是耳蝸毛細胞、聽神經或聽中樞等部位發生障礙所致,大多表現為氣導和骨導聽力一致性下降。混合性聽力損失既有傳導性的病因,又有感音神經性的病因存在,一般氣導和骨導聽力均下降,但氣導聽力下降更明顯。
因助聽器的主要作用是將聲音以某種方式放大,使聽力損失者能以一定方式有效地利用其殘余聽力。所以無論是氣導式助聽器還是骨傳導式助聽器,當放大后的信號能被患者的殘余聽力(包括氣導聽力、骨傳導聽力)所利用,助聽器就能起到聽力補償的作用。
因該產品為非直接治療類醫療器械,故本指導原則不包含產品作用機理的內容。
3.型號規格
對于存在多種型號規格的助聽器產品,應當明確各型號規格的區別。應當采用對比表或帶有說明性文字的圖片、圖表,描述各種型號規格的結構組成(或配置)、功能、產品特征和運行模式、技術參數等內容。
4.與其他同類產品的區別
應提供同品種對比產品(在國、內外已上市產品)或前代產品的信息,并闡述申請注冊的產品開發的背景和目的。
5.產品的適用范圍/預期用途
目前氣導助聽器的應用廣泛,氣導助聽器適用范圍:供氣導性聽力損失患者補償聽力用。禁忌證見說明書章節。
骨導助聽器應用較少,一般適用于外耳道閉鎖、狹窄等患者,或者中耳有先天畸形、慢性化膿性中耳炎反復化膿、傳導性聽力損失程度比較大、一般氣導助聽器無效的患者。
6.預期使用環境
通常在個人日常工作、學習、生活等環境使用。還應明確可能影響其安全性和有效性的環境條件,如溫度、濕度、海拔等。
7.不良事件和召回
申請人在風險分析時應關注同品種醫療器械產品的不良事件歷史記錄。
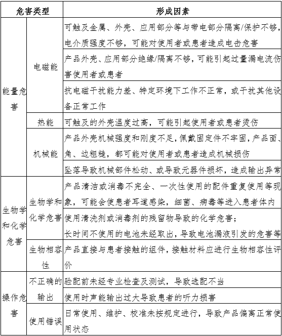
(三)產品風險管理資料
助聽器產品主要的風險包括能量危害、生物學和化學危害、操作危害、信息危害、環境危害、與使用有關的危害、軟件危害、功能失效及老化有關的危害等(詳見附表);助聽器應按照GB/T 42062《醫療器械 風險管理對醫療器械的應用》的要求對每種可能涉及的危害識別評估,為降低風險所執行風險控制,剩余風險的可接受性評定,產品受益相比綜合評價,并形成風險分析管理報告。
(四)安全和性能的基本原則
參考《醫療器械安全和性能基本原則符合性技術指南》的要求,根據《醫療器械安全和性能的基本原則》中的各項要求明確適用性。對于不適用的要求,應當逐項說明不適用的理由。
(五)產品技術要求及檢驗報告
1.產品技術要求
注冊申請人應按照《醫療器械產品技術要求編寫指導原則》編寫產品技術要求,可參考相應的國家標準、行業標準,根據自身產品的技術特點制定相應的產品技術要求,但不得低于相關強制性國家標準、行業標準的有關要求。如有新版強制性國家標準、行業標準發布實施,產品技術要求按最新標準規定執行。
產品技術要求明確產品規格型號及劃分說明。要注明軟件發布版本、軟件完整版本命名規則,其中軟件完整版本命名規則需與質量管理體系保持一致。
(1)電聲性能技術參數要求
應按GB/T 14199的要求予以標稱并檢測。
(2)如產品具有其他功能或特點,也應在產品技術要求中明確。
(3)如具有感應拾音線圈輸入,應符合GB/T 25102.7的規定。
(4)如具有自動增益控制,應符合GB/T 25102.7 的規定。
(5)數字助聽器應明確軟件組件的臨床功能,如自動降噪功能、動態聲反饋抑制、手動或自動選擇的助聽器程序、助聽器通道數量、言語增強、無線雙耳傳輸等(若有)。
(6)若申報產品具備網絡連接功能以進行電子數據交換或遠程控制,應按照《醫療器械軟件注冊審查指導原則(2022年修訂版)》的要求明確數據接口、用戶訪問控制的要求。
(7)電氣安全要求
氣導助聽器應符合GB 9706.1、YY 9706.111及專用標準GB /T 9706.266(實施后適用)的要求。
骨導助聽器應符合GB 9706.1、YY 9706.111的要求。
產品的主要安全特征建議在產品技術要求的附錄中列出。
(8)電磁兼容要求
應按照YY 9706.102進行電磁兼容性試驗。應按照GB/T 25102.13對助聽器進行附加的抗擾度試驗。
(9)外觀和結構要求
應符合GB/T 14199中的規定。
(10)其他說明
在GB /T 9706.266實施前,產品需全面符合YY 9706.111要求,或者在產品技術要求明確應用部分分類、水或顆粒物質侵入ME設備和ME系統、小型內部電源可接觸性等條款具體要求,并在研究資料中詳述YY 9706.111相應條款不適用理由。
骨傳導助聽器暫無專用標準,企業可參考引用GB/T 9706.266的適用要求制定性能條款。
2. 檢驗報告
檢驗產品典型性:同一注冊單元可選擇結構最復雜、功能最多、技術指標最高的型號進行性能和電氣安全檢測。如果檢測一個型號不能覆蓋其他型號的全部性能功能,則可對其他型號不能覆蓋的部分進行差異檢測。
(六)研究資料
1.化學和物理性能研究
相關國家標準、行業標準不適用條款需詳述理由。
提供GB/T 14199電聲性能要求全部標稱值的確定依據。
助聽器通常與編程器、驗配軟件聯合使用,提供聯合使用安全有效的研究資料,包括驗配流程(驗配軟件名稱、軟件版本及驗配公式)、聯合使用風險及控制措施、聯合使用上的限制,兼容性研究等。
2.軟件研究
應按照《醫療器械軟件注冊審查指導原則(2022年修訂版)》提交軟件研究資料(含現成軟件研究資料、互操作性研究資料、GB/T 25000.51-2016自測報告等),安全性級別通常為中等。
若具備電子數據交換、遠程訪問與控制、用戶訪問三種功能當中一種及以上功能,需按照《醫療器械網絡安全注冊審查指導原則(2022年修訂版)》提交網絡安全研究資料,安全性級別通常為中等。
3.生物學特性研究
應對產品結構組成中與患者和使用者接觸部分的生物相容性進行評價。助聽器預期與患者接觸的部件主要是外殼、耳模、耳塞,按照GB/T 16886.1標準的要求,生物相容性評價應至少考慮以下方面的要求:細胞毒性、致敏反應、刺激或皮內反應。
4.清潔、消毒、滅菌研究
助聽器一般為單用戶重復使用產品,由用戶進行清潔消毒。應當明確推薦的清洗和消毒工藝(方法和參數)的確定依據以及驗證資料。
5.穩定性研究
可參考《有源醫療器械使用期限注冊技術審查指導原則》要求,提交產品使用期限的研究資料。助聽器是精密的電子產品,有效期應重點考慮使用環境(包括外部環境及患者耳道環境,如溫濕度等)對元器件老化的影響。
注冊申請人應在聲稱的儲運條件下開展包裝和環境試驗研究,證明在運輸和環境測試后產品仍能保持其完整性和功能性。助聽器應參照GB/T 14199提交產品環境試驗研究資料。含有源附件(如充電器)的,還應參照GB/T 14710提交環境試驗研究資料。
6. 證明產品安全性、有效性的其他研究資料
耳背式助聽器、耳內式助聽器(包括耳甲腔式和耳道式助聽器)、盒式助聽器產品屬于列入《免于臨床評價醫療器械目錄(2023年)》中的產品,可參考《列入免于臨床評價醫療器械目錄產品對比說明技術指導原則》開展等同性論證。
(七)產品的臨床評價細化要求
骨傳導助聽器不屬于列入《免于臨床評價醫療器械目錄(2023年)》中的產品,注冊申請人應當結合申報產品的結構組成、性能參數和預期用途等信息,按照《醫療器械臨床評價技術指導原則》提交臨床評價資料。
(八) 產品說明書和標簽樣稿
產品說明書一般包括使用說明書和技術說明書,兩者可合并。說明書、標簽應符合《醫療器械說明書和標簽管理規定》及GB 9706系列、GB/T 14199 等相關產品標準的要求。同時還應關注以下內容:
1. 禁忌證:急性外耳道炎、鼓膜炎、慢性化膿性中耳炎(處于流膿感染期)、急性化膿性中耳炎不適合佩戴氣導助聽器,對本品材料過敏患者。
2. 注意事項:
——驗配助聽器前應經過專業的檢查及聽力測試,并在助聽器驗配師調試并試聽試戴和驗配師指導下使用。
——防潮、防震、防高溫。
——切勿使助聽器浸入任何液體中,在游泳和洗頭洗澡前應取下助聽器;游完泳或洗完后,要等耳道干燥后再戴上助聽器。
——晚上取下助聽器后,應放在裝有干燥劑的盒子里,避光,避高溫、高濕環境,避摔碰。
——應保持助聽器外表面的清潔,經常清理耳塞、耳模、耵聹擋板中的耳垢等。
——應正確運用功能及音量控制開關,盡量輕開輕關,避免用力過大、過猛。
——助聽器應定期送到驗配中心保養、檢查,以確保助聽器處于良好狀態。
同時,說明書中還應對下列情況予以說明:
——定期校驗助聽器的說明(如適用);
——助聽器非正常工作的指示裝置(如有)或提示性說明;
——可靠工作所必須的程序;
——直流電池注明直流電壓、電池規格;
——一次性電池長期不用應取出的說明;
——可充電電池的安全使用和保養說明;
——耳塞是否一次性使用,可重復使用的耳塞/耳模應說明清洗、消毒方法;
——產品的清潔方法;
——產品使用的對象;
——具有無線傳輸功能的使用限制;
——如果助聽器是可充電的,使用說明書應規定充電設備以確保符合本文件的要求。
技術說明書內容:
一般包括概述、組成、原理(包括傳導方式、信號處理方式)、技術參數、規格型號、圖示標記說明、外形圖、結構圖、控制面板圖(若有)、電路圖、元器件清單,必要的電氣原理圖及表等。
(九)質量管理體系文件
耳模常為定制式。應當明確耳模生產加工工藝,注明關鍵工藝和特殊工藝,并說明其過程控制點。
[1]中華人民共和國國務院.醫療器械監督管理條例:國務院令第739號[Z].
[2]國家市場監督管理總局.醫療器械注冊與備案管理辦法:國家市場監督管理總局令第47號[Z].
[3]國家食品藥品監督管理總局.醫療器械說明書和標簽管理規定:國家食品藥品監督管理總局令第6號[Z].
[4]國家藥品監督管理局.關于公布醫療器械注冊申報資料要求和批準證明文件格式的公告:國家藥監局公告2021年第121號[Z]..
[5]國家藥品監督管理局.醫療器械臨床評價技術指導原則:國家藥監局通告2021年第73號[Z].
[6]國家藥品監督管理局醫療器械審評中心.醫療器械軟件注冊審查指導原則(2022年修訂版):國家藥監局器審中心通告2022年第9號[Z].
[7]國家藥品監督管理局醫療器械審評中心.醫療器械網絡安全注冊審查指導原則(2022年修訂版):國家藥監局器審中心通告2022年第7號[Z].
[8]國家藥品監督管理局.醫療器械產品技術要求編寫指導原則:國家藥監局公告2022年第8號[Z].
[9]王永華.《實用助聽器學概論》
[10]王保華,張紅濤.助聽器主要技術指標分解.[J]監督與選擇, 2006, (10): 36.
[11]Andi Vonlanthen & Horst Arndt,Ph.D. HEARING INSTRUMENT TECHNOLOGY for the Hearing Healthcare Professional Third Edition.
[12]國家藥品監督管理局醫療器械審評中心.醫療器械安全和性能基本原則符合性技術指南:國家藥監局器審中心通告2022年第29號[Z].
[13]國家藥品監督管理局.醫療器械安全和性能的基本原則:國家藥監局通告2020年第18號[Z].
[14]國家藥品監督管理局.決策是否開展醫療器械臨床試驗技術指導原則:國家藥監局關于發布醫療器械臨床評價技術指導原則等5項技術指導原則的通告2021年第73號[Z].
[15]國家藥品監督管理局.醫療器械通用名稱命名指導原則:國家藥監局通告2019年第99號[Z].
[16]國家藥品監督管理局.醫療器械等同性論證技術指導原則:國家藥監局關于發布醫療器械臨床評價技術指導原則等5項技術指導原則的通告2021年第73號[Z].
[17]國家藥品監督管理局.免于進行臨床評價的醫療器械目錄:國家藥監局通告2023年第33號[Z].
[18]國家藥品監督管理局.列入免于臨床評價醫療器械目錄產品對比說明技術指導原則:國家藥監局關于發布醫療器械臨床評價技術指導原則等5項技術指導原則的通告2021年第73號[Z].
[19]國家藥品監督管理局.醫療器械臨床評價技術指導原則:國家藥監局通告2021年第73號[Z].
[20]GB/T 9706.266,醫用電氣設備 第2-66部分:助聽器及助聽器系統的基本安全和基本性能專用要求(報批稿)
[21]GB/T 14199,電聲學 助聽器通用規范(報批稿)
附表



站點聲明
本網站所提供的信息僅供參考之用,并不代表本網贊同其觀點,也不代表本網對其真實性負責。圖片版權歸原作者所有,如有侵權請聯系我們,我們立刻刪除。如有關于作品內容、版權或其它問題請于作品發表后的30日內與本站聯系,本網將迅速給您回應并做相關處理。
鄭州思途醫療科技有限公司專注于醫療器械產品政策與法規規事務服務,提供產品注冊備案申報代理、臨床試驗、體系建立輔導、分類界定、申請創新辦理服務。
為深入貫徹落實中共中央辦公廳、國務院辦公廳印發的《關于深化審評審批制度改革鼓勵藥品醫療器械創新的意見》(廳字〔2017〕42號),按照國家藥品監督管理局《關于擴大醫療器械
為規范醫療器械注冊人跨區域委托生產的監督管理,推進長江三角洲區域醫療器械跨區域監管,根據《中共中央辦公廳國務院辦公廳關于深化審評審批制度改革鼓勵藥品醫療器械創新的意見》《
2024年10月19日,在第 75 屆世界醫學會全體大會上正式通過了《赫爾辛基宣言》的最新修訂版本;《赫爾辛基宣言》作為人類參與者的醫學研究倫理
附件:血液透析用水處理設備注冊審查指導原則(2024年修訂版)(2024年第19號).doc血液透析用水處理設備注冊審查指導原則(2024年修訂版)本指導原則旨在指導注冊申請人對血液透析用水處理設備注冊申報資料的準備及撰寫,同時也為技術審評部門提供參考。本指導原則是對血液透析用水處理設備的一般要求,注冊申請人依據產品的具體特性確定其中內容是否適用。若不適用,要具體闡述理由及相應的科學依據,并依據產
本指導原則旨在幫助和指導注冊申請人對一次性使用腹部穿刺器注冊申報資料進行準備,以滿足技術審評的基本要求。同時有助于審評機構對該類產品進行科學規范的審評,提高審評工
附件:醫療器械監督管理條例(2025年修訂版).doc醫療器械監督管理條例(2000年1月4日中華人民共和國國務院令第276號公布 2014年2月12日國務院第
附件:重組膠原蛋白創面敷料注冊審查指導原則(2023年第16號).doc重組膠原蛋白創面敷料注冊審查指導原則本指導原則旨在指導注冊申請人準備及撰寫重組膠原蛋白創
國家藥監局關于發布免于臨床試驗的體外診斷試劑臨床評價技術指導原則的通告(2021年第74號)發布時間:2021-09-24為指導體外診斷試劑的臨床評價工作,根據
國家市場監督管理總局令 第47號 《醫療器械注冊與備案管理辦法》已經2021年7月22日市場監管總局第11次局務會議通過,現予公布,自2021年10月1日起施行。 附件: 醫療器械注冊與備案管
國家藥監局藥審中心關于發布《抗腫瘤藥物臨床試驗中SUSAR分析與處理技術指導原則》的通告(2024年第42號) 發布日期:20241010
行業資訊
知識分享
八年
醫療器械服務經驗
聯系思途,免費獲得專屬《落地解決方案》及報價
咨詢相關問題或咨詢報價,可以直接與我們聯系
思途CRO——醫療器械注冊臨床第三方平臺
