長江三角洲區域醫療器械注冊人制度試點工作實施方案(試行)(滬藥監械管〔2019〕112號)
為深入貫徹落實中共中央辦公廳、國務院辦公廳印發的《關于深化審評審批制度改革鼓勵藥品醫療器械創新的意見》(廳字〔2017〕42號),按照國家藥品監督管理局《關于擴大醫療器械
來源:醫療器械注冊代辦 發布日期:2024-05-27 閱讀量:次
附件:血液透析用水處理設備注冊審查指導原則(2024年修訂版)(2024年第19號).doc
本指導原則旨在指導注冊申請人對血液透析用水處理設備注冊申報資料的準備及撰寫,同時也為技術審評部門提供參考。
本指導原則是對血液透析用水處理設備的一般要求,注冊申請人依據產品的具體特性確定其中內容是否適用。若不適用,要具體闡述理由及相應的科學依據,并依據產品的具體特性對注冊申報資料的內容進行充實和細化。
本指導原則是供注冊申請人和技術審評人員使用的指導性文件,但不包括注冊審批所涉及的行政事項,亦不作為法規強制執行。如果有能夠滿足相關法規要求的其他方法,也可以采用,但是要提供詳細的研究資料和驗證資料。在遵循相關法規和強制性標準的前提下使用本指導原則。
本指導原則是在現行法規、標準體系以及當前認知水平下制定,隨著法規和標準的不斷完善,以及科學技術的不斷發展,相關內容也將適時進行調整。
本指導原則適用于按第二類醫療器械管理的醫療機構以反滲透為主要原理的,對生活飲用水進行處理以輸送到血液透析設備中使用的裝置。
(一)監管信息
注冊申請人(以下簡稱申請人)要描述申報產品的管理類別、分類編碼、產品名稱及其確定依據。
1.產品名稱
產品名稱符合《醫療器械通用名稱命名規則》《輸血、透析和體外循環器械通用名稱命名指導原則》《醫療器械分類目錄》等相關法規、規范性文件的要求,以產品結構和適用范圍為依據命名。產品名稱一般命名為“血液透析用水處理設備”。
2.管理類別和分類編碼
申報產品按第二類醫療器械管理,參考《醫療器械分類目錄》中分類編碼為10輸血、透析和體外循環器械-03血液凈化及腹膜透析設備-05血液透析輔助設備。
3.注冊單元劃分的原則和實例
申報產品的注冊單元原則上以產品的技術原理、主要結構組成、性能指標和適用范圍為劃分依據,同時滿足《醫療器械注冊單元劃分指導原則》相關要求。例如:
3.1一級、二級血液透析用水處理設備,主要結構組成相似,可作為同一注冊單元。
3.2間接供水和直接供水只是供水的模式不同,主要結構組成相同,設備的功能相同,可作為一個注冊單元注冊。
3.3由于多床水處理設備和單床水處理設備在產品結構組成上有較大差異,并且預期用途也不一致,因此多床水處理設備和單床水處理設備劃分為不同注冊單元。
(二)綜述資料
1.概述
申請人要描述申報產品的通用名稱及其確定依據,描述產品的管理類別、分類編碼。
如適用,描述有關申報產品的背景信息概述或特別細節,如:申報產品的歷史概述、歷次提交的信息,與其他經批準上市產品的關系等。
2.產品描述
2.1工作原理
描述申報產品的工作原理。如:以反滲透膜為基礎,配備相應的動力源,在適宜的反滲透壓力下經多層次過濾、去除離子和微生物,使其產水水質達到血透用水的標準。具體如下:
原水經適宜的預處理去除粗雜質、余氯和有機物等,經反滲透系統去除溶解鹽離子和低分子量有機物,生產出血液透析用水。生產出的血液透析用水可直接供使用;或是存儲在儲液罐供使用,在此情況下,或在反滲透系統后宜選擇設置后處理,通過物理消毒殺滅因純水貯存可能產生的微生物,或通過濾方式濾除細菌內毒素,使終端水符合血液透析用水標準。選擇物理消毒(紫外線殺菌或熱消毒)、化學消毒、臭氧消毒等一種或多種組合方式,去除設備使用中可能產生的微生物等。控制系統保障設備按設計要求運行。
2.2結構組成
無論是多床或單床血液透析用水處理設備,明確在規定的設備范圍內,即從生活飲用水進入設備的連接點到設備處理水使用點之間的所有裝置、管路及配件。不包括濃縮液供液系統、透析液再生系統、血液透析系統、血液透析濾過系統、血液濾過系統、透析器復用系統及腹膜透析系統等。
整套設備由預處理系統、反滲透系統、后處理系統(可選擇)、消毒系統(可選擇消毒方式,但至少采用一種消毒方式)、控制系統、各配置部件間的連接管路以及管路組成。下圖1虛線框表示該部分可選擇設置(單床設備不含該部分)。各部分組成結構分別為:
預處理系統:整套設備的必配部分,根據原水水質情況確定。以生活飲用水為原水時,多床制水設備預處理系統一般包括多介質過濾器(罐式過濾器)、軟水器、活性炭過濾器(炭吸附罐)、保安過濾器(濾芯式過濾器),當軟水器和活性炭過濾器同時具備時,其相互位置可以調換。單床制水設備預處理系統一般包括顆粒過濾器、活性炭過濾器、軟水器,一般采用一次性濾芯式產品。
反滲透系統:制水設備的核心部分為反滲透/除鹽裝置。根據制水工藝需要,可在一級反滲透膜后選擇增設二級反滲透膜裝置,也可選擇設置去離子裝置;根據反滲透膜清洗消毒的需要,可以選擇設置消毒液注入裝置。
后處理系統:可根據供水工藝要求選擇設置(采用直接供水模式時可不設后處理系統)。后處理系統由純水箱、輸送泵、紫外線殺菌裝置、內毒素過濾器和純水輸送管路組成。
消毒系統:可選擇配置部分,可根據對設備的消毒工藝要求選擇化學消毒、臭氧消毒、物理消毒(紫外線殺菌或熱消毒),不同的消毒方式可以組合使用。直接供水模式至少包含化學消毒、熱消毒中的一種消毒方式;間接供水模式增加紫外線殺菌或臭氧消毒。
運行控制系統:整套設備的必配部分。根據設備控制要求配置電子元器件。
連接管路和輸送管路:整套設備的必配部分。包括水管、管件和閥門。
注冊申請人提供整體設備系統說明(示例見附件48-1)
系統結構示例如圖1所示。

2.3型號規格
明確申報產品的型號規格。產品型號規格及其劃分,如同一個注冊單元包含多個型號規格,提供產品型號規格區分列表或配置表。
2.4包裝說明
說明所有產品組成的包裝信息。說明如何確保最終使用者可清晰地辨識包裝的完整性。
2.5研發歷程
闡述申報產品的研發背景和目的。如有參考的同類產品或前代產品(如有),提供同類產品或前代產品的信息,并說明選擇其作為研發參考的原因。
2.6與同類和/或前代產品的參考和比較
列表比較說明申報產品與同類產品和/或前代產品(如有)在工作原理、結構組成、制造材料、性能指標、作用方式、適用范圍等方面的異同。
3.適用范圍和禁忌證
3.1適用范圍
3.1.1描述申報產品的適用范圍,明確預期用途。
血液透析用水處理設備產品的適用范圍一般可限定為:設備適用于供醫療機構制備血液透析用水。
明確目標用戶以及操作或使用該產品需要具備的技能/知識/培訓。
3.2預期使用環境
明確設備使用場所,如醫療機構設備房等。
明確可能影響其安全性和有效性的環境條件,如設備正常工作的適宜溫度、濕度、大氣壓、光照條件等。
3.3適用人群
詳述申報產品的適用人群。
3.4禁忌證
血液透析用水處理設備產品僅僅是用于臨床輔助治療的醫療器械產品,因此無絕對禁忌證。
4.申報產品上市歷史
4.1上市情況。
如適用,提交申報產品在各國家或地區的上市批準時間、銷售情況。若申報產品在不同國家或地區上市時有差異(如設計、標簽、技術參數等),逐一描述。
4.2不良事件和召回
如適用,以列表形式對申報產品上市后發生的不良事件的發生時間以及每一種情況下申請人采取的處理和解決方案,包括主動控制產品風險的措施,向醫療器械不良事件監測技術機構報告的情況,相關部門的調查處理情況等進行描述。
4.3銷售、不良事件及召回率
如適用,提交申報產品近五年在各國家(地區)銷售數量的總結,提供在各國家(地區)的不良事件、召回比率,并進行比率計算關鍵分析。
(三)非臨床資料
1.產品風險管理資料
依據GB/T 42062提供產品風險管理報告。申請人結合產品本身的特點對產品風險進行全生命周期的管理。風險管理活動要貫穿產品設計、生產、上市后使用及產品處理的整個生命周期。風險管理報告可包含風險分析、風險評價、風險控制、風險監測,符合有關要求,審查要點包括:
1.1是否正確識別醫療器械預期用途和與安全有關特征;
1.2是否系統識別正常和故障兩種條件下的可預見危險(源);
1.3是否利用風險管理計劃中規定的可接受性準則,對風險進行評價并進行風險控制,也包括綜合剩余風險的可接受性評價。
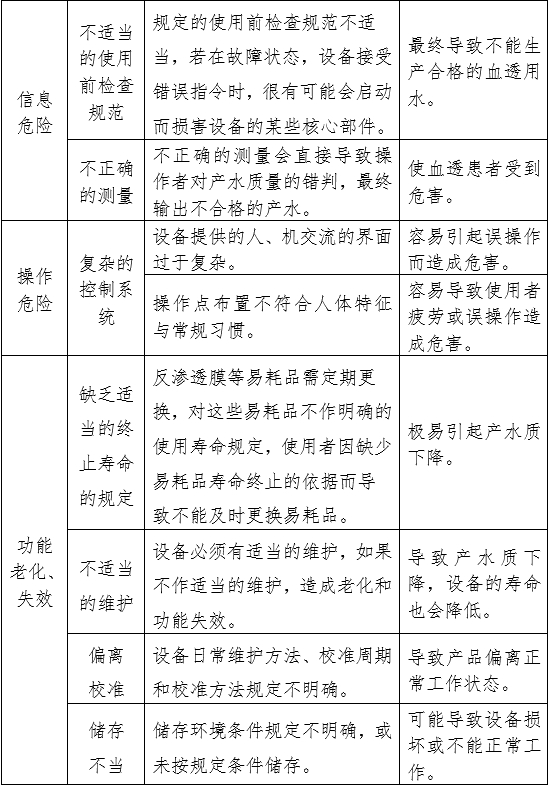
附件48-2給出了產品常見的風險要素及示例。由于不同產品的工作原理、結構組成、性能指標存在差異,所以這些風險要素并不是全部,申請人根據產品特點確定其他風險并進行有效控制。
2.醫療器械安全和性能基本原則清單
說明申報產品符合《醫療器械安全和性能基本原則清單》各項適用要求所采用的方法,以及證明其符合性的文件。對于《醫療器械安全和性能基本原則清單》中不適用的各項要求,說明理由。
3.產品技術要求及檢驗報告
3.1產品技術要求
產品技術要求的制定符合《醫療器械產品技術要求編寫指導原則》的相關要求。本條款給出需要考慮的產品主要技術指標,建議注冊申請人結合血液透析用水處理設備產品的行業標準YY/T 0793.1、血液透析及相關治療用水標準YY 0572或YY0793.2和產品設計特點及臨床應用進行制定。注冊申請人如不采用的條款(包括國家標準、行業標準要求),說明理由。
企業可根據產品的特點引用一些行業外的標準和一些較為特殊的標準。如有新版強制性國家標準、行業標準發布實施,產品性能指標等要求執行最新版本的國家標準、行業標準。
3.1.1產品型號/規格及其劃分說明
如適用,說明申報產品的型號/規格,明確產品型號/規格的劃分說明。
3.1.2性能指標
一般來說,制水設備的主要技術指標可分為有效性技術指標和安全性技術指標。根據制水設備的主要功能和預期用途,產品的有效性技術指標包括:透析用水化學污染物的要求、透析用水的微生物、水處理系統、材料相容性、再生或重新灌填裝置、消毒防護、防回流裝置、調溫閥、沉積物過濾器、筒式過濾器、軟水器、陰離子樹脂交換罐、炭介質、化學注入系統、反滲透、去離子、細菌和內毒素過濾器、透析用水的儲存和分配等。安全性技術指標一般包括電氣安全性能、電磁兼容性。此外,還考慮以下內容:
3.1.2.1化學消毒采用過氧乙酸(消毒液)作為消毒液時,測量其殘留安全濃度建議為小于1 mg/L。
3.1.2.2報警系統(如適用)
水處理設備如果有報警系統,則符合YY9706.108的要求。
3.1.2.3軟件及網絡安全要求
符合《醫療器械軟件注冊審查指導原則》的要求,如軟件的功能、使用限制、接口、訪問控制、運行環境(若適用)、性能效率(若適用)等要求,且與說明書中的功能描述一致。
3.1.2.4安全性能
電氣安全符合GB 9706.1的要求。
電磁兼容符合YY 9706.102的要求。
3.1.2.5其他
產品具有的其他特定功能,制定相應的指標。如二維碼掃描功能、系統級管理軟件等。
3.1.2.6檢驗方法
申報產品的檢驗方法根據性能指標制定,優先采用已頒布的標準或公認的檢驗方法。
4.產品檢驗報告
可提交注冊申請人出具的自檢報告或委托有資質的醫療器械檢驗機構出具的檢驗報告。若提交自檢報告,按照《醫療器械自檢管理規定》的要求提供相關資料。
同一注冊單元中所檢驗產品能夠代表注冊單元內其他產品安全性和有效性。代表產品的確定可以通過比較同一注冊單元內所有產品的主要生產工藝、技術原理、性能指標和預期用途等資料,說明其能夠代表注冊單元內其他產品的安全性和有效性。必要時提交不同型號規格產品的差異性檢測報告。若性能安全指標不能互相覆蓋,則典型產品考慮采用多個型號。
原則上對于同一注冊單元內多床水處理設備,一級、二級血液透析用水處理設備,分別選取典型型號進行注冊檢驗,不能互相覆蓋。無論是一級還是二級的多床水處理設備,供水模式、結構組成、功能等差異較大的型號分別進行注冊檢驗。
5.研究資料
根據申報產品適用范圍和技術特征,提供非臨床研究綜述,逐項描述所開展的研究,概述研究方法和研究結論。根據非臨床研究綜述,提供相應的研究資料,各項研究可通過文獻研究、實驗室研究、模型研究等方式開展,一般包含研究方案、研究報告。采用建模研究的,提供產品建模研究資料。
5.1化學和物理性能研究
提供產品性能研究資料以及產品技術要求的研究和編制說明,包括功能性、安全性指標(如電氣安全與電磁兼容)以及與質量控制相關的其他指標的確定依據,所采用的標準或方法、采用的原因及理論基礎。標準不適用條款給出合理理由。提供與透析用水接觸的材料的相容性研究資料。
5.2電氣系統安全性研究
提供電氣安全性、機械和環境保護以及電磁兼容性的研究資料,說明適用的標準以及開展的研究。
5.3軟件及網絡安全研究
依據《醫療器械軟件注冊審查指導原則(2022年修訂版)》提交軟件研究資料(含現成軟件研究資料、互操作性研究資料、GB/T 25000.51自測報告等),軟件安全性級別通常為中等級別。軟件研究報告覆蓋全部軟件組件,并建議關聯綜述資料描述的產品功能。
申請人描述軟件完整版本的全部字段和字段含義,逐項針對字段進行舉例說明,并確定軟件完整版本和發布版本。
若適用,申請人可以參照《醫療器械網絡安全注冊審查指導原則》提供網絡安全研究資料。
5.4清洗消毒工藝研究
產品使用過程中需要進行清潔消毒;使用者需要按照說明書的要求對設備定期進行清潔消毒。申請人明確推薦的消毒工藝(方法和參數)、消毒頻次以及所推薦消毒方法及頻次確定的依據。
血液透析用水處理設備產品消毒工藝,目前多床水處理設備一般采用化學消毒和熱消毒兩種形式,單床水處理設備一般采用化學消毒方式。消毒效果以處理水水質指標為判定依據,要求:
細菌數≤100 CFU/mL;采樣部位為水處理階段的最末端或每個水分配環路的最末端。
內毒素≤0.25 EU/mL;采樣部位為水處理階段的最末端或每個水分配環路的最末端。
采用化學消毒時,消毒劑選用已備案或批準的消毒劑,如過氧乙酸消毒劑,建議其消毒液配制濃度為1500~2500mg/L或0.3~0.5%。設備消毒后,取水使用前必須對水箱和管路內殘留液進行檢測,要求消毒殘留液:過氧乙酸<1 mg/L。
采用熱消毒時明確消毒的溫度及維持時間,如,可提供被消毒區域末端或最冷點水溫高于80℃并維持20min以上。
5.6穩定性研究
5.6.1使用有效期和穩定性
可參考《有源醫療器械使用期限技術審查指導原則》要求,提交產品使用期限的研究資料。
血液透析用水處理設備由眾多不同性質的部件或材料組成,影響處理水水質的部件或材料一般均為耗材,耗材使用壽命一般與原水水質、設備的運行及維護保養情況相關。申請人建議使用者監測周期、監測項目、監測方法及耗材更換方式等。
根據血液透析用水處理設備運行情況,決定其產品有效期主要從高壓泵、管材、容器等使用壽命或材料的老化周期進行判斷。不同材質的管材、容器的老化周期也不一致。申請者提供相關材料或部件的老化證明資料。
5.6.2運輸穩定性
提供運輸穩定性和包裝研究資料。注冊申請人結合聲稱的工作條件開展包裝和運輸試驗研究。證明在測試后,產品能夠保持其完整性和功能性。
企業可參照GB/T 14710、YY/T 0793.1提交產品環境試驗的研究資料。注冊申請人結合聲稱的工作條件開展環境試驗研究,并論述研究設置的合理性。證明在測試后,產品的性能、功能滿足使用要求。
血液透析水處理設備符合GB/T 14710中的氣候環境試驗Ⅱ組、機械環境試驗Ⅱ組的要求。
5.6.2.1對于氣候環境試驗,當進行整機試驗不可行時,可通過風險管理文件識別受氣候條件影響的關鍵部分,僅對關鍵部分或部件進行試驗;如可選擇對控制柜進行貯存環境試驗,若申請人認為有必要,也可增加水泵的貯存環境試驗。設備在不包裝條件下投入環境試驗箱,不用工具即可拆開的部件,需要拆開,并同主件一起試驗;當試驗箱的空間不足時,允許將設備分成幾個部分分別進行試驗。
5.6.2.1水溫不在標稱溫度下時,可測試實際水溫及實際處理水量,通過反滲透膜溫度校正因子換算成標稱溫度下的處理水量。
5.6.2.3環境試驗后水處理系統至少包括以下項目:
5.6.2.3.1水處理系統各裝置處于正常運行條件下,標稱溫度下的終端實際處理水量不低于標稱處理水量;
5.6.2.3.2回收率符合制造商的規定;
5.6.2.3.3脫鹽率大于95%。
5.7其他研究
根據YY/T 0793.1的要求,申請人提供透析用水中有機碳、殺蟲劑和其他化學藥劑研究資料。
根據產品的具體特性,提供的其他研究資料。
6.其他資料
血液透析用水設備屬于列入《免于臨床評價醫療器械目錄》中的產品,申請人按照《列入免于臨床評價醫療器械目錄產品對比說明技術指導原則》,從基本原理、結構組成、性能要求、預期用途等方面,證明產品的安全有效性。若經對比,存在其他差異的,還應提交差異部分對安全有效性影響的分析研究資料。
產品適用范圍在不擴大YY/T 0793.1標準定義中所確定的適用范圍的前提下,基本與對比同類產品適用范圍或免于臨床評價結論一致。
(四)臨床評價資料
該產品列入《免于臨床評價醫療器械目錄》,申請人無需提交臨床評價資料。
若該產品不在《免于臨床評價醫療器械目錄》的產品“血液透析水處理設備”描述范圍之內,或不能證明與已獲準境內注冊的產品具有基本等同性,按相關指導原則進行臨床評價。
(五)產品說明書和標簽要求
血液透析用水處理設備產品的說明書、標簽和包裝標識應符合《醫療器械說明書和標簽管理規定》、GB 9706.1、YY 0466.1和YY/T 0793.1等相關法規、規章、規范性文件、強制性標準的要求。說明書應注意以下內容:
1.運行環境
1.1機房環境溫度應保持在5℃~40℃之間。禁止長期在40℃以上環境中工作,以免因長期在高溫環境中工作而導致電氣元器件損壞。
1.2機房相對濕度應保持在30%~80%之間,以免因靜電或潮濕而導致電氣元器件損壞。
1.3電源電壓的波動幅度不應超過±10%,以免因電壓波動過大而導致電氣元器件損壞。
1.4保持穩定的原水壓力,避免因原水壓力不足而使設備無法正常制水,導致不能正常供給血透用水。
1.5明確原水要求,注意原水水質監測,以免當原水水質突然改變時未及時處置而導致產水質量突然下降。
1.6保持機房空氣流通和清潔衛生,下水道排水應保持通暢。
1.7設備附近不應有電磁源,以免干擾控制系統正常工作而引起設備不能正常工作。
2.安全運行
2.1按規定配備專業工程技術人員,指定專人負責設備運行操作,并按要求記錄運行參數,發現問題及時處理。
2.2設備操作人員必須由經過培訓并確認具備獨立操作能力。未經培訓的人員不得擅自操作設備。
2.3開機前必須首先確認各閥門處于相應的正確位置,避免因閥門位置不正確而導致無法正常供應產水。
2.4開機前應確認儀表指示正常,以免因錯誤指示而輸出不達標產水。
2.5設備自動運行時,操作人員應定時巡查機房,查看設備運行情況,發現問題及時處理。
2.6保持報警器及線路完好,遇設備報警時及時通知醫護人員作出緊急處置,專業技術人員及時排除故障。
2.7做好水質監控,定時檢測水質,遇水質不達標時應及時進行分析并作出處置。
3.正確操作和維護
3.1按說明書正確操作。
3.2做好日常維護保養,定時沖洗和反沖洗,定時清洗和消毒。
3.3應以正確的方法做好消毒,消毒后必須確認水質安全,未經確認水質安全時不得用于血透。
3.4按耗材使用期限或產水水質變化情況及時更換耗材,以免因耗材超期使用而導致產水質量下降。
3.5對于直接供水設備,因可能缺少相關配件不能作為間接供水設備來使用。對于間接供水設備,應關注水質二次污染。
血液透析用水處理設備的清洗、消毒、滅菌和定期維護根據各個醫院的實際情況和廠家的建議執行。
4.根據血液透析用水處理設備產品的特性和臨床使用方式,說明書中還應包含下列內容:
臨床使用該設備的針對性注意事項、臨床對水質的定期監測要求、簡易故障的分析和排除方法、定期清洗消毒的要求和方法、耗材更換周期和更換方法、使用和維護不當的風險。
貯存要求“包裝后的水處理設備應貯存在環境溫度—10℃~+40℃”,由于我國北方冬季溫度較低,貯存的條件相對嚴酷,因此生產企業可以對反滲透膜、樹脂等對貯存環境有特殊要求的部件,予以規定說明。如將反滲透膜取出單獨包裝并注入防凍液等。
5.提供圖示標記說明、系統配置、外形圖、結構圖、控制面板圖、按鍵的型式及顯示方式,必要的電氣原理圖及表、設備操作說明等。
6.電磁兼容:還應包括設備符合YY 9706.102電磁兼容性的相關情況的說明:列出符合電磁兼容標準要求的電纜、電纜最大長度(若適用)、換能器等信息;警示使用制造商上述規定外部件對設備造成的影響;警示該設備與其他設備接近或疊放時是否影響設備正常運行;規定該設備的使用電磁環境參數表(包括電磁發射和電磁抗擾度);該設備與移動射頻通信設備間的推薦距離參數表。
(五)質量管理體系文件
產品的質量管理體系文件應符合《醫療器械生產質量管理規范》的要求,并按《醫療器械注冊申報資料要求及說明》提交資料。
應當明確產品生產工藝過程,可采用流程圖的形式,并說明其過程控制點。
生產工藝應已通過驗證,能夠生產出質量穩定、安全有效的產品,在注冊質量管理體系核查中,對此項內容進行核查。關鍵工序、特殊過程應編制并執行工藝規程或作業指導書。
本類產品的關鍵過程一般包括焊接、水壓試驗、檢驗。但當上述過程中的一個或多個通過外包的方式來實現時,生產企業應對外包過程實施有效控制。
有多個研制、生產場地的,概述每個研制、生產場地的實際情況。
[1]中華人民共和國國務院.醫療器械監督管理條例:中華人民共和國國務院令第739號[Z].
[2]國家市場監督管理總局.醫療器械注冊與備案管理辦法:國家市場監督管理總局令第47號[Z].
[3]國家食品藥品監督管理局.醫療器械說明書和標簽管理規定:國家食品藥品監督管理總局令第6號[Z].
[4]國家食品藥品監督管理局.醫療器械通用名稱命名規則:國家食品藥品監督管理總局令第19號[Z].
[5]國家藥品監督管理局.醫療器械注冊申報資料要求及說明:關于公布醫療器械注冊申報資料要求和批準證明文件格式的公告2021年第121號[Z].
[6]國家食品藥品監督管理局.醫療器械分類目錄:國家食品藥品監督管理總局關于發布醫療器械分類目錄的公告2017年第104號[Z].
[7]國家食品藥品監督管理局.醫療器械注冊單元劃分指導原則:總局關于發布醫療器械注冊單元劃分指導原則的通告2017年第187號[Z].
[8]國家藥品監督管理局.免于進行臨床評價醫療器械目錄:國家藥監局關于發布免于臨床評價醫療器械目錄的通告2023年第33號[Z].
[9]國家藥品監督管理局.輸血、透析和體外循環器械通用名稱命名指導原則:國家藥監局關于發布骨科手術器械通用名稱命名指導原則等5項指導原則的通告2020年第79號[Z].
[10]國家藥品監督管理局.列入免于臨床評價醫療器械目錄產品對比說明技術指導原則:國家藥監局關于發布醫療器械臨床評價技術指導原則等5項技術指導原則的通告2021年第73號[Z].
[11]國家藥品監督管理局.醫療器械產品技術要求編寫指導原則:國家藥監局關于發布醫療器械產品技術要求編寫指導原則的通告2022年第8號[Z].
[12]國家藥品監督管理局醫療器械審評中心.醫療器械軟件注冊審查指導原則(2022年修訂版):國家藥監局器審中心關于發布醫療器械軟件注冊審查指導原則(2022年修訂版)的通告2022年第9號[Z].
[13]國家藥品監督管理局醫療器械審評中心.醫療器械網絡安全注冊審查指導原則(2022年修訂版):國家藥監局器審中心關于發布醫療器械網絡安全注冊審查指導原則(2022年修訂版)的通告2022年第7號[Z].
[14]GB 9706.1-2020,醫用電氣設備 第1部分:基本安全和基本性能的通用要求[S].
[15]GB/T42062-2022,醫療器械 風險管理對醫療器械的應用[S].
[16]GB/T 14710-2009,醫用電器環境要求及試驗方法[S].
[17]GB 5749-2022,生活飲用水衛生標準[S].
[18]YY/T 0793.1-2022,血液透析和相關治療用液體的制備和質量管理 第1部分:血液透析和相關治療用水處理設備[S].
[19]YY 0572-2015,血液透析及相關治療用水[S].
[20]YY0793.2-2023,血液透析和相關治療用液體的制備和質量管理 第2部分:血液透析和相關治療用水[S].
[21]GB/T 19249-2017,反滲透水處理設備[S].
[22]GB/T 19104-2021,過氧乙酸溶液[S].
[23]YY9706.108-2021,醫用電氣設備 第1-8部分:基本安全和基本性能的通用要求 并列標準:通用要求,醫用電氣設備和醫用電氣系統中報警系統的測試和指南[S].
[24]YY 9706.102-2021,醫用電氣設備 醫用電氣設備 第1-2部分:基本安全和基本性能的通用要求 并列標準:電磁兼容 要求和試驗[S].
附件48-1
企業提供整體設備系統說明,如:
1.系統各組件之間的聯系(圖1)、工作流程圖(圖2)、液體路徑;

注:①虛線框內為可選擇裝置,點劃線為控制線路。
②采用直接供水模式時不設后處理系統。
③設備至少采用一種消毒方式。

2.系統各組件的相關特定要求,包括:
2.1反滲透(RO,reverse osmosis)裝置/系統”
2.1.1提供RO系統示意圖(圖3),包括所有閥門的位置以及所有壓力、溫度、傳導性/總溶解固體(TDS)和流量傳感器。為了獲得準確度,傳導性/TDS儀表應可進行溫度補償。

2.1.2識別所有水接觸材料,從而將其與接觸給水和產水的材料分離。
一套血液透析用水處理設備,從原水入口起至產水輸向使用點止,與給水接觸的材料有原水箱、原水增壓泵、機械濾器及其內容物、軟水器及其內容物、炭濾器及其內容物、保安濾器及其過濾芯、反滲透高壓泵的泵體、配套預處理的壓力表、流量計、壓力保護器、電導率儀傳感器以及原水入水口后至RO膜進水口前的管閥件;與產水接觸的材料有RO膜、產水箱、產水輸送泵泵體、用于后處理的直通在線臭氧殺菌器過流管、UV殺菌器過流管、細菌內毒素過濾器及其濾膜、配套后處理的壓力表、流量計、電導率儀傳感器以及RO膜產水出口至產水輸向末端使用點止的管閥件。
2.1.3提供所用濾膜的完整說明,包括物理設計和結構材料。建議提供折疊膜濾芯的示意圖(圖4);根據建議的溫度范圍,提供反滲透膜滲透流速范圍的示意圖(圖5)。


2.2去離子(DI)裝置/系統
提供器械說明,包括該系統的一般示意圖、所有尺寸和供給容量(即給水和產品流速以及特定溶解物減少的范圍)以及樹脂特性(包括質量)等。
經典的去離子裝置是混床樹脂型(DI)。DI是通常用于一級反滲透產水的進一步去離子。為同面積下容積最大化,裝置通常做成圓罐形式,經深度處理后的混床樹脂填裝于罐內。常用混床樹脂的濕真密度(20℃)約為1.09,濕視密度約為0.75,最高允許溫度OH型40℃、CL型80℃,適用PH值范圍1~14,交換容量約為500毫克當量/升樹脂,若一級反滲透產水的電導率值在ρ≤10μS/cm時,通常每升電子級混床樹脂可深度處理200升產水,在水溫25℃~35℃間,控制DI的允許流速在15~60m/h較為合適
2.3軟水器
提供器械說明,包括容量(即給水和產品流速)、所處理的給水硬度范圍以及所有水接觸材料的標識等。
軟水器的內置物主要是陽離子交換樹脂,經典型號為001×7,常溫下工作交換容量800~1000毫克當量/升樹脂,運行流速控制在15~25米/時較適宜,通常用NaCl做再生劑;軟水器的樹脂量定值時,給水硬度與單位容積樹脂處理有效水量成反比。
2.4炭過濾罐
提供器械說明,包括樹脂床容積、最大流速、空罐接觸時間(EBCT)以及所有水接觸材料的標識等。
炭過濾罐主要起去除原水中的余氯及其他對RO膜起致命損害作用的強氧化劑,以保障RO膜正常運行。活性炭吸附余氯主要是以化學置換反應為主,該反應在常溫狀態下即可瞬間完成。因此,衡量炭過濾罐的效果本質上只和活性炭的內在質量(即碘值)、有效孔隙率、有效比表面積直接有關,流速和空罐接觸時間是間接反應效果的指標,如低流速和空罐接觸時間只能反映罐中原水與活性炭表面接觸的概率和接觸的時間會增加,但對已失效的活性炭而言,它所提供的表面積再大,原水與其接觸再多的時間都是不會起任何過濾效果的。
2.5沉積物過濾器和筒式過濾器
提供器械說明,包括供應所有裝置的尺寸、過濾容量、流速和預期壓降,識別所有水接觸材料等。
機械過濾器主要是物理性質的過濾。作為物理法過濾,有效濾料的粒徑和濾器所設計的濾過流速致關重要,在包括原水質量、水溫水壓等外界條件定值時,過濾效果與有效濾料的粒徑和濾器所設計的濾過流速成反比,即有效濾料的粒徑和濾過流速越小,則過濾效果越好。
2.6超濾器
提供該器械的物理說明,包括流速、預期壓降和結構材料。提供折疊膜濾芯的示意圖。說明可能與該組件一起安裝的任何監測器或報警裝置等。
超濾器由超濾膜和外殼組合而成,核心是超濾膜。超濾(UF)介于納濾(NF)和微濾(MF)之間,其規格型號通常采用截留分子量劃分,可過濾20~1000埃(大于0.1微米);按結構形式分超濾器有中空纖維式、管式和平板式等,血液透析用水處理設備中多用中空纖維式超濾器(所謂的人工腎就是由超濾膜做成的一種超濾器)。超濾膜的負載流速和壓力與其截留分子量和結構形式有密切關系,透膜壓通常在1~4 bar。折疊膜濾芯通常是微孔濾膜,微孔濾膜的規格通常是以孔徑的大小區分,通常是在0.1~1微米之間。
2.7紫外(UV)消毒裝置
提供器械說明,該說明包括結構材料、推薦的給水流速、UV強度和UV消毒的有效性。應包括器械示意圖。說明使用的所有監測器、報警裝置或控制系統,以檢測指示燈輻射能量輸出的損耗等。
紫外線(UV)消毒裝置是物理法消毒的裝置,用于產水箱中的血液透析用水向血透機輸送過程中對臨床用水的殺菌。UV燈的輻射強度見YY 0793.1相關規定。需要說明的是在YY 0793.1相關規定條件定值時,消毒效果與UV消毒裝置內產水受輻射的過流厚度成反比,與受輻射的過流時間成正比。
2.8儲水罐
提供器械說明,該說明包括儲水罐尺寸以及任何級別控制器和空氣過濾器的說明等。
儲水罐是儲存反滲透制水設備所制產水的罐。設置該罐的最大作用是可以極大地降低反滲透水機的工作負荷,同時也可保障遇反滲透制水主機突發性故障時,在一定時間內使臨床透析繼續進行。為最大限度避免儲水罐可能產生的二次污染,首先應重視內置水與外界空氣除菌隔離,通常在頂部布置空氣過濾器,濾膜精度0.22~0.45μm;再是將內部進水口設置于儲水罐頂部,出水口與儲水罐鍋底型頂部近中成90°并布置萬向噴淋洗球和水流轉向導管,以便在進水的同時完成對儲水罐頂蓋壁面滯留霧水的沖刷,避免滋生細菌。為便于儲水罐的人工清洗消毒,頂部應設置不小于Ф350的清洗人孔;排污閥應設置于鍋底型或錐底型底部正中最低點處。純水箱及其配套管閥件通常采用不銹鋼材質或其他衛生級材料,當采用不銹鋼材質時,材質要求不低于304;當采用其他衛生級材料時,材料要求符合相關衛生標準。
2.9輔助組件
輔助組件包括管路、閥門、配件、量規、傳感器、儀表、監測器、檢測器和液泵。應提供每個組件的以下信息:
2.9.1規定結構材料。如果在產水管線上安裝輔助組件(在RO或DI后),應提供浸濾試驗的結果,以便采用適當的化學分析識別并描述接觸產水的任何材料中的析出物的特征。
2.9.2確保所有傳感器、儀表、監測器、量規和檢測器的準確性。
2.9.3如果傳感器采用軟件,應提供相關信息。
2.9.4說明所有相關報警或監測系統。
附件48-2





站點聲明
本網站所提供的信息僅供參考之用,并不代表本網贊同其觀點,也不代表本網對其真實性負責。圖片版權歸原作者所有,如有侵權請聯系我們,我們立刻刪除。如有關于作品內容、版權或其它問題請于作品發表后的30日內與本站聯系,本網將迅速給您回應并做相關處理。
鄭州思途醫療科技有限公司專注于醫療器械產品政策與法規規事務服務,提供產品注冊備案申報代理、臨床試驗、體系建立輔導、分類界定、申請創新辦理服務。
為深入貫徹落實中共中央辦公廳、國務院辦公廳印發的《關于深化審評審批制度改革鼓勵藥品醫療器械創新的意見》(廳字〔2017〕42號),按照國家藥品監督管理局《關于擴大醫療器械
為規范醫療器械注冊人跨區域委托生產的監督管理,推進長江三角洲區域醫療器械跨區域監管,根據《中共中央辦公廳國務院辦公廳關于深化審評審批制度改革鼓勵藥品醫療器械創新的意見》《
2024年10月19日,在第 75 屆世界醫學會全體大會上正式通過了《赫爾辛基宣言》的最新修訂版本;《赫爾辛基宣言》作為人類參與者的醫學研究倫理
國家藥監局關于發布免于進行臨床評價醫療器械目錄的通告(2025年第19號)發布時間:2025-05-13為做好醫療器械注冊管理工作,根據《醫療器械注冊與備案管理
附件:醫療器械監督管理條例(2025年修訂版).doc醫療器械監督管理條例(2000年1月4日中華人民共和國國務院令第276號公布 2014年2月12日國務院第
國家藥監局藥審中心關于發布《抗腫瘤藥物臨床試驗中SUSAR分析與處理技術指導原則》的通告(2024年第42號) 發布日期:20241010
附件:醫用透明質酸鈉創面敷料注冊審查指導原則(2024年第21號).doc醫用透明質酸鈉創面敷料注冊審查指導原則本指導原則旨在指導注冊申請人準備及撰寫醫用透明質酸鈉創面敷料注冊申報資料,同時也為技術審評部門審查注冊申報資料提供參考。本指導原則是對醫用透明質酸鈉創面敷料產品的一般要求,注冊申請人應依據產品的具體特性確定其中內容是否適用,若不適用,需具體闡述理由及相應的科學依據,并依據產品的具體特性對
國家藥監局器審中心關于發布影像型超聲診斷設備(第三類)注冊審查指導原則(2023年修訂版)的通告(2024年第29號)發布時間:2024-10-14為進一步規范
《醫療器械通用名稱命名規則》已經2015年12月8日國家食品藥品監督管理總局局務會議審議通過,現予公布,自2016年4月1日起施行。
本指導原則是對腸內營養泵的常規性要求,指導原則中的條款若不適用,需具體闡述理由及相應的科學依據,并依據產品的具體特性對注冊申報資料的內容進行充實和細化。
行業資訊
知識分享
八年
醫療器械服務經驗
聯系思途,免費獲得專屬《落地解決方案》及報價
咨詢相關問題或咨詢報價,可以直接與我們聯系
思途CRO——醫療器械注冊臨床第三方平臺
