長江三角洲區域醫療器械注冊人制度試點工作實施方案(試行)(滬藥監械管〔2019〕112號)
為深入貫徹落實中共中央辦公廳、國務院辦公廳印發的《關于深化審評審批制度改革鼓勵藥品醫療器械創新的意見》(廳字〔2017〕42號),按照國家藥品監督管理局《關于擴大醫療器械
來源:醫療器械注冊代辦 發布日期:2024-05-27 閱讀量:次
附件:醫用霧化器注冊審查指導原則(2024修訂版)(2024年第19號).doc
本指導原則旨在指導注冊申請人提交醫用霧化器的注冊申報資料,同時也為技術審評部門審查注冊申報資料提供參考。
本指導原則是對醫用霧化器的一般性要求,注冊申請人應根據申報產品的特性提交注冊申報資料,判斷指導原則中的具體內容是否適用,不適用內容應闡述理由及相應的科學依據,并依據產品的具體特性對注冊申報資料的內容進行充實和細化。
本指導原則是供注冊申請人和技術審評人員使用的指導性文件,不包括審評、審批所涉及的行政事項,亦不作為法規強制執行,應在遵循相關法規的前提下使用本指導原則。注冊申請人也可采用其他滿足法規要求的替代方法,但需要提供詳盡的研究資料和驗證資料。
本指導原則是在現行法規、標準體系及當前認知水平下制定的,隨著法規、標準體系的不斷完善和科學技術的不斷發展,本指導原則相關內容也將適時進行調整。
本指導原則適用于醫用超聲霧化器、醫用壓縮式霧化器,是以超聲振蕩或氣體壓縮機驅動的方式,將藥液轉化為氣霧顆粒的有源醫療器械,預期用于對液態藥物進行霧化,供患者吸入治療使用。
本指導原則不適用于網式霧化器、加熱霧化器以及采用外接氣源或其他能量輸入方式將藥物霧化的器具(如由醫院中心供氣系統或其他經過壓縮的氧氣或醫用氣體作為氣源的藥物霧化器具)。網式霧化器可參考《網式霧化器注冊審查指導原則》,外接氣源及其他能量輸入方式的霧化器具可參照本指導原則適用部分進行要求。
(一)監管信息
1.產品名稱的要求
產品的命名應符合《醫療器械通用名稱命名規則》,申請人應按照《醫療器械通用名稱命名指導原則》《呼吸、麻醉和急救器械通用名稱命名指導原則》中通用名稱組成結構及要求確定產品名稱,可參考使用的名稱有“醫用超聲霧化器”或者“醫用壓縮式霧化器”。
2.分類編碼
按照《醫療器械分類目錄》,該類產品屬于08-05-07霧化設備/霧化裝置,管理類別為第二類。
3.產品列表
若產品具有多個型號規格及包含在注冊單元中的多種配件,列表詳述產品型號規格與各組成部分組合的對應情況。
4.注冊單元劃分的原則和實例
注冊單元劃分應參照《醫療器械注冊單元劃分指導原則》,以產品的技術原理、結構組成、性能指標、適用范圍等作為依據進行綜合判定及劃分。
霧化原理不同,如超聲霧化器和壓縮式霧化器不能作為一個注冊單元。
5.同一注冊單元內檢驗典型性產品確定原則和實例
可以選取能夠代表本注冊單元內其他產品的安全性和有效性的型號產品進行檢驗。
霧化器的典型產品應選擇能夠覆蓋注冊單元內全部產品功能的產品,例如霧化率調節范圍最大的產品。
采用相同結構霧化裝置,但霧化裝置的物理參數不同,如超聲振蕩頻率、壓力范圍、噴霧速率不同則不應只選擇其中一種參數的霧化器作為檢驗典型性產品;若霧化器產生的霧粒空氣動力學特性不同,聲稱霧粒所能達到的部位或適應證不同,也不應只選擇其中一種作為檢驗典型性產品。
(二)綜述資料
1.結構及組成
根據產品實際情況描述產品的結構及組成,不使用“主要”“等”字進行描述。產品結構及組成可能的情況如下:
1.1醫用超聲霧化器一般由主機、霧化杯、連接管、咬嘴或吸入面罩組成,其中的主機一般由超聲波發生器(超聲換能器)、超聲薄膜、送風裝置、調節和控制系統組成。
1.2醫用壓縮式霧化器一般由主機、連接管(送氣管)、霧化裝置、咬嘴或吸入面罩組成,其中主機一般由壓縮泵、過濾組件和控制系統組成。
1.3產品結構和組成描述的示例
醫用超聲霧化器產品實例如圖1所示。
醫用壓縮式霧化器產品實例如圖2所示。
2.工作原理
申請人應根據產品實際情況詳細描述產品工作原理及其技術實現。
2.1醫用超聲霧化器工作原理
超聲霧化器由超聲波發生器產生的高頻電流經過安裝在霧化缸里的超聲換能器使其將高頻電流轉換為相同頻率的聲波,由換能器產生的超聲波通過霧化缸中的耦合作用,通過霧化杯底部的超聲薄膜,從而使超聲波直接作用于霧化杯中的液體。當超聲波從杯底經傳導到達藥液表面時,液—氣分界面即藥液與空氣交界處,在受到垂直于分界面的超聲波的作用后(即能量作用),使藥液表面形成張力波,隨著表面張力波能量的增強,當表面張力波能量達到一定值時,在藥液表面的張力波波峰也同時增大,使其波峰處的液體霧粒飛出(霧粒直徑的大小隨超聲波的頻率增大而縮小)。由于超聲波產生的霧粒具有尺寸均一,動量極小,故容易隨氣流行走,藥液產生霧粒的數量隨超聲波能量的增加而增多(即超聲波的功率越大,則產生的霧粒的數量越多)。在醫用超聲霧化器將藥液分裂成微粒后,再由送風裝置產生的氣流作用而生成藥霧,藥霧經連接管輸送給患者,如圖3、圖4所示。
2.2醫用壓縮式霧化器工作原理
醫用壓縮式霧化器應用的是文丘里效應原理,一般是通過氣體壓縮機產生的壓縮氣體為驅動源來產生及傳輸氣霧的,其工作原理示意圖如圖5所示,其中的霧化裝置工作原理示例如圖6所示:壓縮機產生的壓縮空氣從噴嘴噴出時,通過噴嘴與吸水管之間產生的負壓作用,向上吸起藥液。吸上來的藥液沖擊到上方的隔片,變成極細的霧狀向外部噴出,如圖7所示。
3.包裝描述
詳述產品包裝的有關信息,以及作為產品結構及組成部分的配件包裝情況。提供包括但不限于包裝的材質、生產廠家、型號規格及所符合的標準等信息;對于無菌提供或出廠時具有微生物限度要求的產品配件,說明與微生物控制方法相適應的初包裝的信息,明確對直接接觸產品包裝的初始污染水平接受的程度;明確最小銷售單元內包含的產品數量及其中每一獨立產品或配件的包裝形式;明確產品運輸包裝的形式及包含最小銷售單元包裝的數量。必要時,可提供圖示或照片進行說明。
4.產品的適用范圍/預期用途
4.1預期用途
用于對液態藥物進行霧化,供患者吸入治療使用。
4.2適用人群
適用于需要霧化吸入治療的患者。需明確霧化器終端釋放的霧化顆粒空氣動力學特性應與其聲稱霧粒所能達到的部位或適應證相一致。
5.禁忌證
申請人應對產品禁忌證進行研究,明確禁忌證,并在說明書中公布。
6.產品的不良事件歷史記錄
申請人應收集同類產品的不良事件資料,以及各國監管機構發布的不良事件資料庫中相應不良事件數據。可以產品名稱為方向開展醫療器械不良事件查詢,通過在已選擇的數據庫的檢索頁面輸入預期要進行查詢的醫療器械產品名稱。
(三)非臨床資料
1.產品的風險管理資料
申請人應按照GB/T 42062《醫療器械 風險管理對醫療器械的應用》的要求,對產品生命周期全過程實施風險管理。產品風險管理過程包括風險分析、風險評價、風險控制、綜合剩余風險的可接受性評價、生產和生產后信息。產品風險分析應包含產品原材料選擇、設計開發、生產加工過程、產品包裝、滅菌、運輸存儲、使用和最終處置等產品生命周期的各個環節。
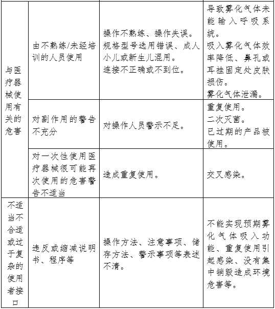
以下依據《醫療器械風險管理對醫療器械的應用》(GB/T 42062)從各方面列舉了醫用霧化器產品可能存在的初始危害因素。附表所列為醫用霧化器產品的常見危害。由于不同產品的工作原理、結構組成、性能指標存在差異,所以這些危害并不是全部,申請人應根據產品特點確定產品風險并進行有效控制。
2.產品技術要求
本部分給出醫用霧化器需要考慮的主要性能指標,申請人可參考相應的行業標準,根據自身產品的技術特點制定相應的產品技術要求。如行業標準中有不適用條款,申請人在產品性能研究的編制說明中須說明理由。若標準更新,申請人應引用現行標準。
2.1超聲霧化器主要技術性能要求一般應包括以下內容:
2.1.1超聲振蕩頻率:霧化器超聲工作頻率與標稱頻率的偏差:≤±10%。
2.1.2最大霧化率:霧化器的最大霧化率必須不小于其產品技術要求、使用說明書(或銘牌)上的規定。
2.1.3超聲霧化量:應符合制造商的規定。
2.1.4霧化器水槽內溫度:霧化器水槽內水溫≤60℃。
2.1.5整機噪聲試驗:霧化器正常工作時的整機噪聲:≤50dB(A計權)。
2.1.6霧化率調節性:霧化器的霧化率宜能調節。
2.1.7低水位提示或停機裝置:霧化器宜具備低水位提示或停機裝置。
2.1.8風量調節裝置:霧化器宜在適當部位安裝風量調節裝置。
2.1.9定時誤差:霧化器宜有定時控制裝置,其控制時間與標稱時間的偏差不大于10%。
2.1.10連續工作時間:霧化器在常溫下,采用交流電源供電時,連續工作4小時以上,應能正常工作;如采用直流電源供電時,連續工作1小時以上,應能正常工作。如申請人在產品技術要求中規定了連續工作時間,則依據產品技術要求的規定。
2.1.11外觀與結構:霧化器外觀應整潔,色澤均勻,無傷痕、劃痕、裂紋等缺陷。面板上的文字和標志應清晰可見;霧化器塑料件應無氣泡、起泡、開裂、變形以及灌注物溢出現象;霧化器的控制和調節機構應安裝牢固、可靠,緊固部位應無松動;霧化器的水槽、管道應無泄漏。
2.1.12霧粒直徑
2.1.12.1若通過激光法測體積中位粒徑,應公布霧粒的中位粒徑,其誤差應≤±25%;應公布≤5μm霧粒直徑的占比。
2.1.12.2若使用《麻醉和呼吸設備 霧化系統和組件》(YY/T 1743)或《中華人民共和國藥典》2020年版 四部“吸入制劑微細粒子空氣動力學特性測定法”中“吸入液體制劑”(裝置3)所述的級聯撞擊法原理的設備檢測,應公布霧粒的質量中值空氣動力學直徑(MMAD)及幾何標準差(GSD),MMAD誤差應≤±25%;應公布≤5μm霧粒直徑的占比。
2.1.12.3若設備具有多檔霧化率調節,則應公布每一檔霧粒的中位粒徑或MMAD及誤差;還應公布≤5μm霧粒直徑的占比。
2.1.12.4若產品結構組成中具有延長管路,應將延長管路搭配至最長路徑,公布此時霧粒的中位粒徑或MMAD,誤差應≤±25%;還應公布≤5μm霧粒直徑的占比。
2.1.12.5應規定進行上述檢測時霧化的溶液成分、溫度和濕度。
2.1.13申請人也可按照YY/T1743要求制定霧化系統及組件相關性能指標(如:氣霧顆粒輸出、噴霧速率、顆粒直徑、灌液量霧化百分比、殘液量等)。
2.1.14安全性能要求:應符合GB 9706.1、YY9706.102、YY9706.108(具有報警功能適用)、YY9706.111(家用霧化器適用)的全部要求。
2.1.15無菌或微生物限度:咬嘴、吸入面罩及其連接件若為無菌一次性使用產品,則應達到無菌要求,可參考《中華人民共和國藥典》中無菌項目的要求進行檢測;霧化器的咬嘴、吸入面罩及連接件等若在出廠前進行微生物控制,則應對微生物限度作出要求。
2.1.16環氧乙烷殘留量:若經環氧乙烷進行微生物控制,則環氧乙烷殘留量指標應符合GB/T 16886.7的要求。
2.1.17化學性能:咬嘴、霧化杯、連接管等與藥液接觸的部件的材料應滿足以下化學性能的要求:
2.1.17.1重金屬含量:按照GB/T 14233.1的方法,重金屬總含量應符合申請人的規定;
2.1.17.2酸堿度:按照GB/T 14233.1的方法,酸堿度應符合申請人的規定;
2.1.17.3還原物質:按照GB/T 14233.1的方法,還原物質應符合申請人的規定;
2.1.17.4不揮發物:按照GB/T 14233.1的方法,不揮發物應符合申請人的規定。
2.1.18軟件功能(如適用)
應符合《醫療器械軟件注冊審查指導原則》中第九章注冊申報資料補充說明中關于產品技術要求性能指標的建議內容。
2.2壓縮式霧化器主要技術性能要求一般應包括以下內容:
2.2.1主機的氣體流量:氣體流量的數值應符合申請人規定。
2.2.2壓力范圍:正常狀態壓力:正常工作條件下,主機所產生的壓力應該在申請人規定的范圍以內(如:60kPa~130kPa)。異常狀態壓力:當主機發生異常情況,主機所產生的最大壓力應該在申請人規定的范圍以內(如:150kPa~400kPa)且不發生管體破裂現象。
2.2.3整機噪聲試驗:霧化器正常工作時的整機噪聲(A計權)應符合申請人規定的噪聲要求。
2.2.4連續工作時間:申請人應規定霧化器的連續工作時間。除非申請人另有規定,一般霧化器在正常工作條件下,當采用交流電源供電時,連續工作4小時以上,霧化器應能正常工作;如采用直流電源供電時,連續工作1小時以上,霧化器應能正常工作。
2.2.5外觀與結構:霧化器外觀應整潔,色澤均勻,無傷痕、劃痕、裂紋等缺陷。面板上的文字和標志應清晰可見;霧化器塑料件應無氣泡、起泡、開裂、變形以及灌注物溢出現象;霧化器的控制和調節機構應安裝牢固、可靠,緊固部位應無松動。
2.2.6霧粒直徑。
2.2.6.1宜使用《麻醉和呼吸設備 霧化系統和組件》(YY/T 1743)或《中華人民共和國藥典》2020年版 四部“吸入制劑微細粒子空氣動力學特性測定法”中“吸入液體制劑”(裝置3)所述的級聯撞擊法原理的設備檢測,應公布霧粒的質量中值空氣動力學直徑(MMAD)及幾何標準差(GSD),應公布≤5μm霧粒直徑的占比。
2.2.6.2若設備具有多檔霧化率調節,則應公布每一檔霧粒的中位粒徑或MMAD及誤差;還應公布≤5μm霧粒直徑的占比。
2.2.6.3若產品結構組成中具有延長管路,應將延長管路搭配至最長路徑,公布此時的霧粒的MMAD及誤差;還應公布≤5μm霧粒直徑的占比。
2.2.6.4應規定進行上述檢測時霧化的溶液成分、溫度和濕度。
2.2.7申請人應按照YY/T1743要求制定霧化系統及組件相關性能指標(如:氣霧顆粒輸出、噴霧速率、顆粒直徑、灌液量霧化百分比、殘液量等)。申請人可以使用不同于YY/T1743規定的氣霧顆粒輸出、噴霧速率、顆粒直徑的替代測試方法。申請人應提交替代測試方法與上述標準中測試方法等效性驗證報告。
2.2.8安全性能要求:應符合GB 9706.1、YY9706.102、YY9706.108(具有報警功能適用)、YY9706.111(家用霧化器適用)的全部要求。
2.2.9無菌或微生物限度:咬嘴、吸入面罩及其連接件若為無菌一次性使用產品,則應達到無菌要求,可參考《中華人民共和國藥典》中無菌項目的要求進行檢測;霧化器的咬嘴、吸入面罩及連接件等若在出廠前進行微生物控制,則應對微生物限度作出要求。
2.2.10環氧乙烷殘留量:若經環氧乙烷進行微生物控制,則環氧乙烷殘留量指標應符合GB/T 16886.7的要求。
2.2.11化學性能:咬嘴、霧化杯、連接管等與藥液接觸的部件的材料應滿足以下化學性能的要求:
2.2.11.1重金屬含量:按照GB/T 14233.1的方法,重金屬總含量應符合申請人的規定;
2.2.11.2酸堿度:按照GB/T 14233.1的方法,酸堿度應符合申請人的規定;
2.2.11.3還原物質:按照GB/T 14233.1的方法,還原物質應符合申請人的規定;
2.2.11.4不揮發物:按照GB/T 14233.1的方法,不揮發物應符合申請人的規定。
2.2.12軟件功能
應符合《醫療器械軟件注冊審查指導原則》中第九章注冊申報資料補充說明中關于產品技術要求性能指標的建議內容。
3.產品研究資料
3.1性能指標研究
詳述產品的性能指標,即可進行客觀判定的產品成品的功能性、安全性指標確定的依據及臨床意義,提供采用的原因及理論基礎,提供涉及的研究性資料、文獻資料和標準文本。如適用的國家標準、行業標準中有不采納的條款,應說明不采納的條款及理由。
產品成品的性能指標見“2.產品技術要求的主要性能指標”所述內容。
如果產品具有可配合使用的其他配件,申請人應提出相應性能指標的要求。
若配合使用的其他醫療器械或部件可能改變產品的霧粒空氣動力學特性和氣霧顆粒輸出(遞送量),如儲霧罐。則需要對產品與該部件配合使用后的上述指標進行研究。
3.2檢測方法研究
產品的檢測方法需根據技術性能指標設定,檢測方法需優先采用公認的或已頒布的標準檢測方法;若所用檢測方法沒有采用相關適宜標準的內容,則需提供相應的方法學依據及理論基礎,同時保證檢測方法具有可操作性和可重現性,并提供方法適用性的確認資料,必要時可附相應圖示進行說明。
3.2.1應規定進行產品技術要求中標稱霧化速率(或噴霧速率)、霧粒空氣動力學特性等研究所用溶液/混懸液的成分、濃度。所用溶液/混懸液成分、濃度不同,對結果均會造成影響。建議采用相關標準(YY/T 1743《麻醉和呼吸設備 霧化系統和組件》)中氣霧顆粒輸出、噴霧速率和顆粒直徑的測試方法對所述溶液進行研究。
3.2.2應對產品技術要求中所載明的無菌檢測方法或微生物限度及控制菌檢測方法的確定依據進行說明,如無菌檢測按照中華人民共和國藥典2020年版四部1101無菌檢查法進行,微生物限度檢測按照1105微生物限度檢查法進行,控制菌按照1106控制菌檢查法進行;需要根據樣品的特點,建立并驗證樣品的微生物檢測方法,并提供驗證資料。
3.2.3應對產品技術要求中所載明化學檢測浸提液的制備方法進行研究與驗證,是否參照相關標準(GB/T 14233.1 《醫用輸液、輸血、注射器具檢驗方法 第1部分:化學分析方法》)中檢驗液制備所述方法進行浸提液的制備;是否對環氧乙烷檢測的樣品制備及檢測方法進行研究并驗證,并提供檢測方法驗證的資料;是否對化學指標的值進行研究,明確制定的依據及提供驗證資料。
3.3生物學特性研究
應對產品直接或間接與患者接觸部件的材料進行描述,明確材料表征。參照《關于印發醫療器械生物學評價和審評指南的通知》及相關標準(GB/T 16886.1《醫療器械生物學評價 第1部分:風險管理過程中的評價與試驗》)的要求,根據接觸條件、接觸性質、程度、頻次和時間明確器械的類別及評價路徑,對其進行生物相容性評價。生物相容性研究原則上不用原材料代替成品,若使用原材料代替成品進行生物相容性試驗,宜對原材料使用與成品相同的生產制造工藝及微生物控制方式處理后進行生物相容性試驗。
建議申請人根據YY/T1778.1(ISO 18562)考慮氣體通路相容性要求。
3.4滅菌/消毒工藝研究
3.4.1對于出廠時已進行微生物控制且在初次使用前不需使用者進行微生物控制的產品組件,若其為無菌提供,則應經過一個經確認的過程使產品無菌,明確無菌保證水平(SAL)并提供滅菌過程的確認報告;若其非無菌提供,應明確微生物控制方法(工藝過程方法和控制參數),可參考相關標準(GB 15982 《醫院消毒衛生標準》對中度危險性醫療器材的要求,確定微生物限度的性能指標,并可參照《中華人民共和國藥典》2020年版四部,規定對控制菌的要求。
3.4.2若產品組件非一次性使用(一般包含出廠時已進行微生物控制的與未進行微生物控制的),則需要使用者在使用前或使用過程中進行清洗消毒;若產品組件一次性使用但出廠前未進行微生物控制,則需要使用者在使用前進行消毒。
應當明確推薦的清洗消毒工藝(方法和參數),以及所推薦的清洗消毒方法確定的依據,并提供清洗消毒效果的驗證資料。需要由使用者進行消毒的部件一般包括與患者直接接觸的吸入裝置、延長裝置、藥杯及主機等。
3.4.3殘留毒性研究
若所使用的微生物控制方法容易出現殘留,如環氧乙烷滅菌或消毒,應明確殘留物的信息及采取的處理工藝,并提供驗證資料。若采用多種處理工藝,則應分別提供驗證資料。
3.5產品有效期和包裝研究
3.5.1參照《有源醫療器械使用期限注冊技術審查指導原則》的要求進行使用期限的研究,并提供分析報告。
3.5.2對產品有效期的確定可以分為主機與吸入附件兩部分,分別對這兩部分進行研究,以確定產品的使用期限及貨架有效期。
若吸入附件經過微生物控制后出廠,應詳述其滅菌/消毒有效期,并提供驗證資料。若吸入附件及液體容器可重復使用,則需對其使用次數/期限進行驗證,并提供驗證資料,驗證過程中需要關注申請人推薦的清洗、消毒、拆卸、組裝方式對使用次數/期限的影響。
3.5.3包裝及包裝的完整性
出廠前已進行微生物控制的產品組成部分的包裝,應明確與產品直接接觸的內包裝材料,以及與微生物控制手段的適應性,無菌提供的應明確內包裝初始污染菌的可接受程度。可參考相關標準(YY/T 0681《無菌醫療器械包裝試驗方法》系列標準)對包裝性能進行研究,并提供驗證資料,驗證內容至少包含包裝的密封性能、剝離強度等指標。
對最小銷售單元包裝及運輸包裝進行跌落、堆碼、運輸等試驗,提供保持包裝完整性的證據,以驗證包裝對貯存、運輸中環境條件(例如:震動、振動、溫度和濕度的波動)的適應性。
3.5.4環境試驗要求
醫用電器環境要求是評價產品在各種工作環境和模擬貯存、運輸環境下的適應性。可按照GB/T14710制定不同的氣候環境條件和機械環境條件來進行試驗,或通過對關鍵部件的試驗來評價整機的情況,也可以通過已上市同類產品比對方式進行判斷。
3.6軟件研究
霧化器所含醫用軟件一般為軟件組件,參照《醫療器械軟件注冊審查指導原則》(2022修訂版)的相關要求,提交軟件研究資料。
如適用,參照《醫療器械網絡安全注冊審查指導原則》(2022修訂版)的要求提交相應研究資料。
如果產品采用無創“移動計算終端”實現一項或多項醫療用途,如使用藍牙與智能手機連接并由智能手機對霧化器進行控制的產品,參照《移動醫療器械注冊技術審查指導原則》的要求提交相應的研究資料。
3.7內部電源供電的,提供使用可充電內部電源充滿電后可工作的最長時間或可進行霧化治療的次數的研究資料。
3.8提供液體容器、霧化裝置與藥液的相容性研究資料。
3.9霧粒空氣動力學特性研究
開展典型藥物霧粒空氣動學研究。若說明書中宣稱用于某一種或某一類藥物的霧化治療,提交該藥物霧粒空氣動力學特性(MMAD、氣霧顆粒輸出、噴霧速率)研究。
3.10提供使用混懸液或高粘度藥液、溫度敏感等藥物超聲霧化適用性的研究資料(若適用)。
4.臨床評價資料
超聲霧化器、壓縮式霧化器已列于免于臨床評價醫療器械目錄《國家藥監局關于發布免于臨床評價醫療器械目錄的通告》。申報產品與目錄中產品描述相同的應按照《列入免于臨床評價醫療器械目錄產品對比說明技術指導原則》的要求提交對比說明。
若無法證明申報產品與免于進行臨床評價醫療器械目錄所述產品具有基本等同性,則應進行臨床評價。
5.產品說明書和標簽樣稿
5.1說明書和標簽內容應符合《醫療器械說明書和標簽管理規定》及相關標準(GB9706.1《醫用電氣設備 第1部分:基本安全和基本性能的通用要求》、YY9706.102《醫用電氣設備-第1-2部分:基本安全和基本性能的通用要求 并列標準:電磁兼容 要求和試驗》及YY/T1743《麻醉和呼吸設備 霧化系統和組件》、YY/T 0466.1《醫療器械 用于醫療器械標簽、標記和提供信息的符號 第1部分:通用要求》、YY9706.108《醫用電氣設備 第1-8部分基本安全和基本性能的通用要求 并列標準:通用要求 醫用電氣設備和醫用電氣系統中報警系統的測試和指南》、YY 9706.111《醫用電氣設備 第1-11部分:基本安全和基本性能的通用要求 并列標準:在家庭護理環境中使用的醫用電氣設備和醫用電氣系統的要求》等)的規定,需重點關注以下內容:
5.1.1產品技術要求的主要性能指標是否已在說明書中給出完整的說明;是否公示各霧化檔位及連接狀態的霧粒空氣動力學特性,包括所使用檢測方法及檢測時霧化的溶液成分和溫度、濕度。
5.1.2推薦使用的最大和最小藥液承載量;使用時的最大傾斜角度(若適用);可以使用及限制使用的藥物。明確本產品使用的環境、使用人群。
5.1.3若所用附件采用PVC材料制造,應說明該產品的材料及其增塑劑成分(如DEHP),并提示臨床醫護人員考慮其風險,建議臨床醫護人員對高風險人群使用替代產品;若產品中具有含天然橡膠膠乳的部件,則應進行明示。
5.1.4若霧化器配有可充電電池,應有如何安全使用和保養的說明,并說明電池充滿電后可工作的最長時間或可進行霧化治療的次數;若可以使用特殊電源供電、為內部電池充電或直接驅動設備,應規定其使用的外部電源需符合的要求。
5.1.5若與患者接觸的附件及液體容器可重復使用,應公示其清洗、消毒方式;若該附件一次性使用則應描述相關標識及用后的產品處理情況等使用注意事項。
5.1.6若與患者接觸的附件及液體容器僅限同一個人使用應描述其風險及處理方法;若多人使用應描述其風險及處理方法。
5.1.7使用時霧化器的持握方式、空間方位,使用者身體的姿勢及呼吸的方法;使用霧化器前不宜涂抹油性面膏,需清潔口腔分泌物和食物殘渣,建議的進食和使用間隔,使用后及時清洗面部等提示信息。
5.1.8常見故障及排除方法,如霧化意外中斷的處理方法。
5.1.9按照《醫療器械軟件注冊審查指導原則2022修訂版)》《醫療器械網絡安全注冊審查指導原則(2022修訂版)》,在說明書中明確相關內容。
5.1.10公布前述產品技術要求中規定的霧粒分布曲線。應對藥液接近耗盡時需調整霧化器使用角度及患者霧化姿勢進行說明(若適用)。
5.1.11使用不同于檢測時的溶液、懸浮液或乳液的聲明,特別是混懸液和/或高粘度溶液可以改變粒徑分布曲線,其霧粒中位粒徑或質量中值空氣動力學直徑(MMAD)、標稱霧化速率等指標會不同于制造商公開的值。
5.1.12與已獲證的其他醫療器械配合使用時,若其可能改變產品的霧粒空氣動力學特性,如配合較大容量的儲霧罐使用,則應在說明書中做出提示。
5.1.13對使用混懸液或高粘度藥液、溫度敏感藥物禁止使用的說明等(若適用)。
5.2設備外殼上應有銘牌(標簽),銘牌內容除應符合相關標準(GB 9706.1《醫用電氣設備 第1部分:基本安全和基本性能的通用要求》及YY 9706.102《醫用電氣設備-第1-2部分:基本安全和基本性能的通用要求 并列標準:電磁兼容 要求和試驗》)對設備外部標識的規定外,其內容至少應符合《醫療器械說明書和標簽管理規定》第十三條所述“至少應當標注產品名稱、型號、規格、生產日期和使用期限或者失效日期”,并在銘牌中明確“其他內容詳見說明書”。
6.質量管理體系文件
6.1生產工藝過程及設備
可采用工藝流程圖的方式明確產品生產加工工藝,對生產工藝過程進行詳細描述,提供生產工藝參數,結合產品實際生產過程細化產品生產工藝介紹,應能體現出外協加工部分(如有)、半成品加工過程,注明關鍵工序和特殊過程,并說明其過程控制點。明確生產過程中各種加工助劑(如液體容器、咬嘴、面罩及延長管等高分子材料制品所用塑化劑、脫模劑及粘合劑等)的使用情況及對雜質(如殘留單體、小分子殘留物等)的控制情況及接受標準。如果使用環氧乙烷作為微生物控制方法,要同時明確滅菌/消毒參數及解吸附工藝參數。
明確生產設備的信息,包括微生物控制設備及環氧乙烷加速解吸附設備(如有)。
6.2生產場地
有多個研制、生產場地,應當概述每個研制、生產場地的實際情況。應明確各道工序所在的環境。若產品組件生產過程有凈化要求的,應提供有資質的檢測機構出具的環境檢測報告(附平面布局圖)。產品組件中無菌提供的部分,其生產環境應符合《醫療器械生產質量管理規范附錄 無菌醫療器械》的要求。
6.3質量控制相關的其他文件
申請人需根據具體審評要求,提交相關研究資料的原始記錄,如有效期的研究、包裝研究等。
[1]GB 9706.1-2020,醫用電氣設備 第1部分:基本安全和基本性能的通用要求[S].
[2]YY 9706.111-2021,醫用電氣設備 第1-11部分:基本安全和基本性能的通用要求 并列標準:在家庭護理環境中使用的醫用電氣設備和醫用電氣系統的要求[S].
[3]GB/T 14233.1-2022,醫用輸液、輸血、注射器具檢驗方法 第1部分:化學分析方法[S].
[4]YY/T 1778.1-2021,呼吸氣體通路生物相容性 第1部分:風險管理過程中的評價與試驗[S].
[5]GB/T 14710-2009,醫用電器環境要求及試驗方法[S].
[6]GB/T 16886.1-2022,醫療器械生物學評價 第1部分:風險管理過程中的評價與試驗[S].
[7]GB/T 16886.5-2017,醫療器械生物學評價 第5部分:體外細胞毒性試驗[S].
[8]GB/T 16886.7-2015,醫療器械生物學評價 第7部分:環氧乙烷滅菌殘留量[S].
[8]GB/T 16886.10-2017,醫療器械生物學評價 第10部分:刺激與皮膚致敏試驗[S].
[9]GB/T 16886.12-2017,醫療器械生物學評價 第12部分:樣品制備與參照材料[S].
[10]GB/T 19077-2016,粒度分析激光衍射法[S].
[11]YY/T 0109-2013,醫用超聲霧化器[S].
[12]YY/T 0313-2014,醫用高分子產品 包裝和制造商提供信息的要求[S].
[13]YY/T 0466.1-2023,醫療器械 用于醫療器械標簽、標記和提供信息的符號 第1部分:通用要求[S].
[14]GB T 42062-2022,醫療器械 風險管理對醫療器械的應用[S].
[15]YY/T 0664-2020,醫療器械軟件 軟件生存周期過程[S].
[16]YY 9706.108-2021,醫用電氣設備 第1-8部分基本安全和基本性能的通用要求 并列標準:通用要求 醫用電氣設備和醫用電氣系統中報警系統的測試和指南[S].
[17]YY/T 1040.1-2003,麻醉和呼吸設備 圓錐接頭 第1部分:錐頭與錐套[S].
[18]YY/T 1437-2016,醫療器械 YY/T0316應用指南[S].
[19]YY/T 1743-2021,麻醉和呼吸設備 霧化系統和組件[S].
[20]YY 9706.102-2021,醫用電氣設備 第1-2部分:基本安全和基本性能的通用要求 并列標準:電磁兼容 要求和試驗[S].
[21]中華人民共和國藥典 2020年版 四部[S].
[22]食品藥品監管總局.醫用霧化器注冊技術審查指導原則(2016年修訂版):總局關于發布磁療產品等13個醫療器械注冊技術審查指導原則(2016年修訂版)通告2016年第22號[Z].
[23]國家藥品監督管理局.網式霧化器注冊審查指導原則:國家藥監局關于發布熒光免疫層析分析儀等14項注冊審查指導原則通告2021年第104號[Z].
[24]Reviewer Guidance for Nebulizers, Metered Dose Inhalers, Spacers and Actuators.(OCTOBER 1993,Docket Number:FDA- 2020-D-0957,Issued by:Center for Devices and Radiological Health)[Z].
[25]中華醫學會呼吸病學分會《霧化吸入療法在呼吸疾病中的應用專家共識》制定專家組.霧化吸入療法在呼吸疾病中的應用專家共識[J].中華醫學雜志, 2016.96(34):2696-2708.
[26]申昆玲,鄧力,李云珠,等.糖皮質激素霧化吸入療法在兒科應用的專家共識(2018年修訂版)[J].臨床兒科志,2018.36(2):95-107.
[27]中華醫學會臨床藥學分會《霧化吸入療法合理用藥專家共識》編寫組.霧化吸入療法合理用藥專家共識(2019年版)[J].醫藥導報,2019.38(2):135-146.
[28]成人慢性氣道疾病霧化吸入治療專家組.成人慢性氣道疾病霧化吸入治療專家共識[J].中國呼吸與危重監護雜志,2012.11(2):105-110.
[29]GB 15982-2012,醫院消毒衛生標準[S].
[30]ISO 18562系列,醫療應用中呼吸氣體通路生物相容性評價[S].
[31]GB/T 3767-2016,聲學聲壓法測定噪聲源聲功率級和聲能量級反射面上方近似自由場的工程.
[32]胡軍華,碰撞法和激光衍射法評價霧化吸入劑粒徑及分布的影響因素[D].廣東,華南理工大學, 2015.
[33]YY/T 0109-2023,醫用超聲霧化器(征求意見稿)[S].
附表

站點聲明
本網站所提供的信息僅供參考之用,并不代表本網贊同其觀點,也不代表本網對其真實性負責。圖片版權歸原作者所有,如有侵權請聯系我們,我們立刻刪除。如有關于作品內容、版權或其它問題請于作品發表后的30日內與本站聯系,本網將迅速給您回應并做相關處理。
鄭州思途醫療科技有限公司專注于醫療器械產品政策與法規規事務服務,提供產品注冊備案申報代理、臨床試驗、體系建立輔導、分類界定、申請創新辦理服務。
為深入貫徹落實中共中央辦公廳、國務院辦公廳印發的《關于深化審評審批制度改革鼓勵藥品醫療器械創新的意見》(廳字〔2017〕42號),按照國家藥品監督管理局《關于擴大醫療器械
為規范醫療器械注冊人跨區域委托生產的監督管理,推進長江三角洲區域醫療器械跨區域監管,根據《中共中央辦公廳國務院辦公廳關于深化審評審批制度改革鼓勵藥品醫療器械創新的意見》《
2024年10月19日,在第 75 屆世界醫學會全體大會上正式通過了《赫爾辛基宣言》的最新修訂版本;《赫爾辛基宣言》作為人類參與者的醫學研究倫理
附件:血液透析用水處理設備注冊審查指導原則(2024年修訂版)(2024年第19號).doc血液透析用水處理設備注冊審查指導原則(2024年修訂版)本指導原則旨在指導注冊申請人對血液透析用水處理設備注冊申報資料的準備及撰寫,同時也為技術審評部門提供參考。本指導原則是對血液透析用水處理設備的一般要求,注冊申請人依據產品的具體特性確定其中內容是否適用。若不適用,要具體闡述理由及相應的科學依據,并依據產
本指導原則旨在幫助和指導注冊申請人對一次性使用腹部穿刺器注冊申報資料進行準備,以滿足技術審評的基本要求。同時有助于審評機構對該類產品進行科學規范的審評,提高審評工
附件:醫療器械監督管理條例(2025年修訂版).doc醫療器械監督管理條例(2000年1月4日中華人民共和國國務院令第276號公布 2014年2月12日國務院第
附件:重組膠原蛋白創面敷料注冊審查指導原則(2023年第16號).doc重組膠原蛋白創面敷料注冊審查指導原則本指導原則旨在指導注冊申請人準備及撰寫重組膠原蛋白創
國家藥監局關于發布免于臨床試驗的體外診斷試劑臨床評價技術指導原則的通告(2021年第74號)發布時間:2021-09-24為指導體外診斷試劑的臨床評價工作,根據
國家藥監局藥審中心關于發布《抗腫瘤藥物臨床試驗中SUSAR分析與處理技術指導原則》的通告(2024年第42號) 發布日期:20241010
國家市場監督管理總局令 第47號 《醫療器械注冊與備案管理辦法》已經2021年7月22日市場監管總局第11次局務會議通過,現予公布,自2021年10月1日起施行。 附件: 醫療器械注冊與備案管
行業資訊
知識分享
八年
醫療器械服務經驗
聯系思途,免費獲得專屬《落地解決方案》及報價
咨詢相關問題或咨詢報價,可以直接與我們聯系
思途CRO——醫療器械注冊臨床第三方平臺
