長江三角洲區域醫療器械注冊人制度試點工作實施方案(試行)(滬藥監械管〔2019〕112號)
為深入貫徹落實中共中央辦公廳、國務院辦公廳印發的《關于深化審評審批制度改革鼓勵藥品醫療器械創新的意見》(廳字〔2017〕42號),按照國家藥品監督管理局《關于擴大醫療器械
來源:醫療器械注冊代辦 發布日期:2025-09-10 閱讀量:次
附件:醫用射線防護噴劑注冊審查指導原則(2025年第20號).doc
本指導原則旨在指導注冊申請人對醫用射線防護噴劑產品注冊申報資料的準備及撰寫,同時也為技術審評部門對注冊申報資料的審評提供技術參考。
本指導原則是對醫用射線防護噴劑注冊申報資料的一般要求,注冊申請人需依據產品的具體特性確定其中內容是否適用。若不適用,需具體闡述理由及相應的科學依據,并依據產品的具體特性對注冊申報資料的內容進行充實和細化。
本指導原則是供注冊申請人和技術審評人員的指導性文件,但不包括注冊審批所涉及的行政事項,亦不作為法規強制執行,應在遵循相關法規和強制性標準的前提下使用本指導原則。如果有能夠滿足相關法規要求的其他方法,也可以采用,但是需要提供詳細的研究資料和驗證資料。
本指導原則是在現行法規和標準體系以及當前認知水平下制定的,隨著法規和標準的不斷完善,以及科學技術的不斷發展,本指導原則相關內容也將進行適時的調整。
本指導原則適用于按照第Ⅱ類醫療器械管理的醫用射線防護噴劑,分類編碼為06-06。其結構組成中含有超氧化物歧化酶,用于減輕醫用射線等理化因素產生的自由基對人體皮膚、粘膜組織造成的損傷。產品通常為凍干粉型或溶液型,包括開封后多次使用的產品和一次性使用的產品,以非無菌形式或無菌形式提供。產品中所含成分不具有藥理學作用。
(一)產品設計開發
醫用射線防護噴劑產品設計開發應以臨床為導向,應能保證產品用于臨床的安全和有效。產品設計開發和生產過程應保證產生的污染物、加工殘留物等降低到可接受水平,為患者提供最大程度的安全保障。產品設計開發應考慮醫療器械可用性工程的要求,以降低與正確使用或錯誤使用有關的由可用性問題產生的風險。
(二)監管信息
注冊申請人應提供申請表、既往溝通記錄(如不適用,應當明確聲明申報產品沒有既往申報和/或申報前溝通)、關聯文件(如主文檔授權信)及其他管理信息等。
1.申請表
1.1產品名稱
產品名稱應符合《醫療器械通用名稱命名規則》的要求,產品名稱由一個核心詞和不超過三個的特征詞組成。通常可采用醫用射線防護噴劑命名。
1.2管理類別、分類編碼
參考《免于進行臨床評價醫療器械目錄》,申報產品按照第Ⅱ類醫療器械管理,分類編碼為06醫用成像器械-06醫用射線防護設備。
1.3注冊單元劃分的原則和實例
注冊單元的劃分應參照《醫療器械注冊單元劃分指導原則》的要求,以產品的技術原理、結構組成、性能指標和適用范圍等因素為劃分依據。
例如:
1.3.1所含成分不同的產品,應劃分為不同的注冊單元。
1.3.2產品結構組成和預期用途相同,產品材料劑型不同,如凍干粉型、溶液型等,應劃分為不同的注冊單元。
2.產品列表
應明確列出擬申報產品的型號、規格、結構及組成、附件,以及每個型號規格的標識(如型號的編號等)和描述說明(如具體組成配方、作用、包裝方式等)。
3.既往溝通記錄
在產品申報前,如果申請人與監管機構針對申報產品以會議形式進行了溝通,或者申報產品與既往注冊申報相關,應提交相關溝通記錄。
(三)綜述資料
1.概述
描述申報產品的管理類別、分類編碼及名稱的確定依據。產品分類編碼為06-醫用成像器械,一級產品類別06醫用射線防護設備,管理類別為第二類。
2.結構組成
申報產品含超氧化物歧化酶成分、穩定劑成分、保濕成分、防腐成分、溶劑等。產品中主要成分為超氧化物歧化酶配有帶噴霧泵的包裝瓶,所含成分不應具有藥理學作用。產品通常為凍干粉型或溶液型,開封后多次使用或一次性使用,非無菌形式或無菌形式提供。
凍干粉型:產品由A、B瓶組成,超氧化物歧化酶、穩定劑以凍干粉形式存在于可加蓋噴霧泵的A瓶中,其他輔料以水溶液形式存在于加蓋的B瓶。
溶液型:超氧化物歧化酶、穩定劑、保濕劑、溶劑等形成噴霧溶液,裝入帶噴霧泵的包裝瓶。
3.型號規格
說明產品的型號規格及劃分依據,明確各型號規格之間的區別??刹捎昧斜硇问綄Σ煌吞栆幐竦慕Y構組成加以描述,必要時應提供差異部分的圖示說明。
4.包裝說明
說明申報產品組成的包裝信息。超氧化物歧化酶在光照條件下可能會不穩定,建議選用避光性好的包裝材料。以非無菌形式提供的醫療器械,應當說明保持其微生物指標的包裝信息;以無菌形式提供的醫療器械,應當說明其無菌屏障系統的信息。說明如何確保最終使用者可清晰地辨識包裝的完整性。
5.研發歷程
闡述申請注冊產品的研發背景和目的。如有參考的同類產品或前代產品(如有),應當提供同類產品或前代產品的信息,并說明選擇其作為研發參考的原因。
6.與同類和/或前代產品比較
列表比較說明申報產品與同類產品和/或前代產品在工作原理、結構組成、制造材料、性能指標、作用方式,以及適用范圍等方面的異同。同類和/或前代產品需符合本指導原則的定義范疇。
7.適用范圍和禁忌證
7.1適用范圍
7.1.1應當描述申報產品的適用范圍,明確預期用途。如用于減輕醫用射線等理化因素產生的自由基對人體皮膚、粘膜組織造成的損傷。如產品宣稱其他的適用范圍,應與臨床評價結論一致,應有充分的臨床數據支持。
7.1.2明確目標用戶及其操作或使用申報產品應當具備的技能/知識/培訓。明確申報產品為開封后多次使用或一次性使用。如適用,明確與申報產品聯合使用實現預期用途的其他產品的詳細信息。
7.2預期使用環境
明確該產品預期使用的地點,如醫療機構、家庭等。
7.3適用人群
明確目標患者人群的信息。
7.4禁忌證
應當明確說明該器械不適宜應用的特定的人群或特定情況等信息,如:對原材料過敏者禁用。
(四)非臨床資料
1.產品風險管理資料
1.1在對風險的判定及分析中,要考慮合理的可預見的情況,它們包括:正常使用條件下;非正常使用條件下;
1.2風險判定及分析應包括:對于患者的危害;對于操作者的危害;對于環境的危害;
1.3風險形成的初始原因應包括:人為因素包括不合理的操作;產品結構、原材料、綜合危害;環境條件;
1.4風險判定及分析考慮的問題包括:產品原材料生物學危害;操作信息,包括警示性語言、注意事項以及使用方法的準確性;使用可能存在的危害等。
1.5風險分析清單
產品的風險管理報告應符合GB/T 42062《醫療器械 風險管理對醫療器械的應用》的有關要求,審查要點包括:
1.5.1產品安全性特征判定是否準確(依據YY/T 1437);
1.5.2危害分析是否全面(依據YY/T 1437 附錄A);
1.5.3風險可接受準則,降低風險的措施及采取措施后風險的可接收程度,是否有新的風險產生。
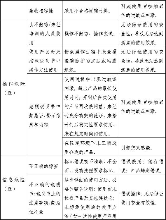
根據YY/T 1437《醫療器械 GB/T 42062應用指南》對“醫用射線防護噴劑”已知或可預見的風險進行判定,產品在進行風險分析時至少應包括以下的主要危害(見附件),企業還應根據自身產品特點確定其他危害。針對產品的各項風險,企業應采取應對措施,確保風險降到可接受的程度。
2.醫療器械安全和性能基本原則清單
說明產品符合《醫療器械安全和性能基本原則》各項適用要求所采用的方法,以及證明其符合性的文件。對于《醫療器械安全和性能基本原則》中不適用的各項要求,應當說明理由。
對于包含在產品注冊申報資料中的文件,應當說明其在申報資料中的具體位置;對于未包含在產品注冊申報資料中的文件,應當注明該證據文件名稱及其在質量管理體系文件中的編號備查。
3.產品技術要求及檢驗報告
3.1產品技術要求
產品技術要求的制定應符合《醫療器械產品技術要求編寫指導原則》的相關法規要求。本條款給出需要考慮的產品主要技術指標,如有其他指標,注冊申請人結合相應的標準和自身的技術能力,予以明確。注冊申請人如不采用以下條款(包括國家標準、行業標準要求),應當說明理由。
3.1.1產品型號/規格及其劃分說明
應說明申報產品的型號/規格,明確產品型號/規格的劃分說明。
3.1.2性能指標
申報產品的性能指標建議包含以下幾點(包括但不限于此):外觀、裝量、凍干粉劑的復溶性(如適用)、超氧化物歧化酶活性、化學性能(如酸堿度、重金屬等)、微生物指標(或無菌),配合使用的噴瓶(如每噴量、總噴次數等)及其它附件應制定相應要求等。
注冊申請人如宣稱其他技術參數和功能,應在產品技術要求中予以規定,符合《醫療器械產品技術要求編寫指導原則》的相關法規要求。
3.1.3檢驗方法
申報產品的檢驗方法應根據性能指標制定,優先采用已頒布的標準或公認的檢驗方法??紤]到產品的成分、配比可能對檢驗結果產生影響,因此產品技術要求中采用的具體檢驗方法應經過驗證,以保證檢驗結果的可靠性。
3.1.4產品技術要求應明確產品組成成分、含量等信息。
3.2產品檢驗報告及典型性樣品
申請人應當按照產品技術要求進行檢驗,并提交自檢報告或委托有資質的醫療器械檢驗機構出具的檢驗報告。若提交自檢報告,應按照《醫療器械注冊自檢管理規定》(2021年第126號)的要求提供相關資料。
申報產品包括多個型號的,產品檢驗選取的典型性型號應當能代表本注冊單元內其它產品的安全性和有效性,并說明典型性型號選擇的依據。應對典型性型號規格產品進行全性能檢驗,具有差異的產品應進行差異性檢測。
4.研究資料
4.1原材料控制
說明原材料的選擇依據,明確產品的起始材料,列明產品生產過程中由起始材料至終產品所需全部材料(包括添加劑、助劑、包材等)的基本信息,如部件、化學名稱、商品名/材料代號、化學結構式/分子式、供應商、生產商、符合的標準等。產品組成材料可以列表的形式提供,并明確各組分比例及其確定依據。
說明原材料的功能特點或選擇依據。需明確原材料超氧化物歧化酶的來源、含量、活性、純度、效期、生產工藝(如適用)及有效減輕放射損傷的依據。
原材料應具有穩定的供貨渠道以保證產品質量,需提供所用原材料的質量控制標準和檢驗驗證報告。
如遇到供應商聲明因涉及機密等原因無法提供的,建議通過供應商醫療器械主文檔登記的方式解決,或采用相關能夠固化該信息的描述,如供應商固定的牌號/商品名。
對于首次應用于醫療器械的新材料,應提供該材料適合用于產品預期用途的相關研究資料等。
4.2產品性能研究
在產品性能研究的部分中,應明確列出此類產品具體的有效性評價指標和評價方法。提交超氧化物歧化酶活性與醫用射線防護效果的研究資料。建議通過構建科學合理的動物試驗模型,說明防護醫用射線的類型及其輻射劑量區間,評價標準應涵蓋產品減輕對皮膚、粘膜組織的損傷程度,以及對皮膚、粘膜組織損傷的具體評測,評價指標應客觀可測。
配合使用的附件(如噴瓶等)應制定相應要求,考慮附件與產品的適宜性等。
5.生物學特性研究
按照GB/T 16886.1《醫療器械生物學評價 第1部分:風險管理過程中的評價與試驗》《關于印發醫療器械生物學評價和審查指南的通知》要求開展生物相容性評價,資料應當包括:
5.1生物相容性評價的依據、項目和方法。
5.2產品所用材料的描述及與人體接觸的性質和時間。
5.3實施或豁免生物學試驗的理由和論證。
5.4對于現有數據或試驗結果的評價。
申請人如進行生物學試驗,應按GB/T 16886.1選擇適用的試驗項目,試驗項目的選擇應結合產品預期接觸的部位以及產品累積使用的接觸時間,根據現行版GB/T 16886.1,建議至少考慮細胞毒性、致敏反應、刺激或皮內反應等。
若開展申報產品與市售產品的等同性比較的方式進行生物相容性評價,應按照《關于印發醫療器械生物學評價和審查指南的通知》要求進行評價,應提供資料證明申報產品與已上市產品具有等同性。
若無法證明申報產品與已上市產品的等同性,可按照GB/T 16886.1的要求開展申報產品生物相容性試驗予以評價。
6.生物安全性研究(如適用)
超氧化物歧化酶可能來源于動物,對于含有動物源性材料成分的產品,需明確動物地理來源、動物種類、取材部位等,參照《動物源性醫療器械產品注冊申報資料指導原則(2017年修訂版)》提供產品生物安全性研究資料。
7.滅菌工藝研究
醫用射線防護噴劑通常為非無菌提供。超氧化物歧化酶通常不耐受濕熱滅菌,環氧乙烷不適于液體產品滅菌。如以無菌形式提供的產品,提供產品對滅菌工藝耐受性的支持性資料。
7.1滅菌研究:可參考GB 18280《醫療保健產品滅菌 輻射》、YY/T 0567《醫療保健產品的無菌加工》系列標準等,提交產品包裝及滅菌方法選擇的依據,經過確認并進行常規控制,并應開展以下方面的確認:
7.1.1產品與滅菌過程的適應性:應考察滅菌/滅菌方法等工藝過程對于產品的影響。
7.1.2包裝與滅菌過程的適應性。
7.1.3應明確滅菌工藝(方法和參數)和無菌保證水平(SAL),并提供滅菌確認報告。無菌保證水平(SAL)應達到10-6。
8.產品穩定性研究
8.1產品有效期
應提供產品有效期研究資料,證明在有效期內,產品可以保持性能功能滿足使用要求。注冊申請人需在試驗方案中設定檢測項目、檢測方法及判定標準。檢測項目包括產品自身性能檢測和包裝系統性能檢測兩方面??疾飚a品在溫度、濕度、光線的影響下隨時間變化的規律,通過穩定性試驗確定產品的有效期,重點關注產品有效期內超氧化物歧化酶活性的穩定性,為產品的生產、包裝、貯存、運輸條件提供科學依據。實時穩定性試驗結果是驗證產品有效期的直接證據。當加速穩定性試驗結果與其不一致時,應以實時穩定性試驗結果為準。穩定性試驗所用樣品的包裝應與擬上市產品一致。
對于非無菌形式提供的產品,若開封后可以多次使用,應對其開封后穩定性進行研究,凍干型產品還需考察復配后凍干粉的復溶性。為確認產品開封后,在實際使用環境下,經過一段時期仍然能夠滿足使用要求的最長存放時間,建議通過分析評價后選擇合適的檢測項目(如微生物指標、超氧化物歧化酶活性等),提供研究報告。
8.2產品包裝完整性
可依據GB/T 19633系列標準等,提交產品的包裝驗證報告,可同時提交老化試驗后產品的包裝性能驗證資料。
8.3運輸穩定性研究
模擬運輸試驗可根據GB/T 4857《包裝 包裝運輸件》系列標準進行,提交產品的包裝運輸驗證報告,一般應包括以下試驗:
8.3.1跌落試驗:參照GB/T 4857.5《包裝 運輸包裝件 跌落試驗方法》等標準進行跌落試驗的設計實施。通過進行跌落試驗,評定運輸包裝件在受到垂直沖擊時的耐沖擊強度及包裝對內裝物的保護能力。
8.3.2堆碼試驗:參照GB/T 4857.3《包裝 運輸包裝件基本試驗 第3部分:靜載荷堆碼試驗方法》等標準進行堆碼試驗的設計實施。通過進行堆碼試驗,評定運輸包裝件和單元貨物在堆碼時的耐壓強度或內裝物的保護能力。
8.3.3運輸試驗:確認最終的包裝條件(包括內包裝與外包裝),模擬運輸工具、運輸時間和運輸條件,驗證運輸過程中的包裝完整性。
8.3.4包裝與滅菌方式的適應性:對無菌產品包裝進行滅菌之后,觀察其外觀及性能是否發生變化。
注冊申請人應提交最終成品包裝的初始完整性和維持完整性的驗證資料。對于在加速穩定性試驗中可能導致產品變性而不適于選擇加速穩定性試驗研究其包裝的情況,應以實時穩定性試驗進行驗證。
9.其他資料
該產品已列入《免于進行臨床評價醫療器械目錄》(以下簡稱《免臨床目錄》),對于符合《免臨床目錄》中分類編碼為06-06的,注冊申請人需提交申報產品相關信息與《免臨床目錄》所述內容的對比資料,和申報產品與已獲準境內注冊的《免臨床目錄》中醫療器械的對比表,具體提交資料的要求可參照《列入免于進行臨床評價醫療器械目錄產品對比說明技術指導原則》。
(五)臨床評價資料
對于符合《免臨床目錄》條件的醫用射線防護噴劑,注冊申請人無需提交臨床評價資料。若無法證明申報產品與《免臨床目錄》產品具有等同性,則應按照《醫療器械臨床評價技術指導原則》提交臨床評價資料。
(六)產品說明書和標簽樣稿
產品說明書、標簽和包裝標識應符合《醫療器械說明書和標簽管理規定》,建議參照YY/T 0466.1《醫療器械 用于醫療器械標簽、標記和提供信息的符號 第1部分:通用要求》等相關標準制定說明書及標簽內容,同時還應注意以下幾點(不限于此):
1.說明書中關于產品性能特征的描述不應超出研究資料及產品技術要求,不得含有未經驗證的夸大宣傳的相關描述;儲存和運輸條件不應超出產品貨架有效期和運輸驗證范圍。
2.非無菌形式提供的產品應當注明微生物指標、“非無菌”字樣或符號;無菌形式提供的產品應當注明滅菌方式或除菌工藝、“無菌”等字樣或符號。
3.注明產品主要原材料,應有對材料過敏者禁止使用的提示;若超氧化物歧化酶來源于動物,應注明。
4.使用前檢查包裝是否完好,如有破損,禁止使用。
5.應標明產品的貨架有效期,嚴禁使用超過貨架有效期的產品;明確產品存儲條件,如避光、溫濕度要求等。
6.產品應遵醫囑使用,注明建議使用時間、使用方法和用量。若產品可多次使用,應當明確提示使用者該產品開封后應如何保存以及限定時間內使用完畢。
7.使用中若出現皮膚粘膜組織不適反應、不慎噴入眼內等,請立即停止使用并清洗干凈,必要時及時就醫。
8.明確針對產品特點的特殊注意事項、警示信息、可能的不良事件及處理措施等。
9.其它應載明的內容。
(七)質量管理體系文件
質量管理體系文件應符合國家藥品監督管理局《關于公布醫療器械注冊申報資料要求和批準證明文件格式的公告》中對質量管理體系文件的要求。
[1]中華人民共和國國務院.醫療器械監督管理條例:中華人民共和國國務院令第739號[Z].
[2]國家市場監督管理總局.醫療器械注冊與備案管理辦法:國家市場監督管理總局令第47號[Z].
[3]國家藥品監督管理局.醫療器械注冊申報資料要求和批準證明文件格式:國家藥監局公告2021年第121號[Z].
[4]國家食品藥品監督管理總局.醫療器械注冊單元劃分指導原則:總局通告2017年第187號[Z].
[5]國家食品藥品監督管理總局.醫療器械分類目錄:國家食品藥品監督管理總局公告2017年第104號[Z].
[6]國家藥品監督管理局.醫療器械安全和性能基本原則清單:國家藥監局公告2021年第121號[Z].
[7]國家藥品監督管理局.醫療器械產品技術要求編寫指導原則:國家藥監局公告2022年第8號[Z].
[8]國家藥品監督管理局.醫療器械注冊自檢管理規定:國家藥監局公告2021年第126號[Z].
[9]國家食品藥品監督管理局.醫療器械生物學評價和審查指南:國家食品藥品監督管理局通知2007年345號[Z].
[10]國家藥品監督管理局.列入免于臨床評價醫療器械目錄產品對比說明技術指導原則:國家藥監局通告2021年第73號 [Z].
[11]國家藥品監督管理局.免于臨床評價醫療器械目錄:國家藥監局通告2021年第71號[Z].
[12]國家藥品監督管理局.醫療器械臨床評價技術指導原則:國家藥監局通告2021年第73號[Z].
[13]國家食品藥品監督管理總局.醫療器械說明書和標簽管理規定:國家食品藥品監督管理總局令第6號[Z].
[14]GB/T 16886,醫療器械生物學評價系列標準[S].
[15]YY/T 0567.1,醫療保健產品的無菌加工 第1部分:通用要求[S].
[16]GB 18280.1,醫療保健產品滅菌 輻射 第1部分醫療器械滅菌過程的開發、確認和常規控制要求[S].
[17]YY/T 0681,無菌醫療器械包裝試驗方法系列標準[S].
[18]GB/T 4857,包裝 包裝運輸件系列標準[S].
[19]YY/T 0698,最終滅菌醫療器械包裝材料系列標準[S].
[20]GB/T 19633,最終滅菌醫療器械包裝系列標準[S].
[21]GB/T 42062,醫療器械風險管理對醫療器械的應用[S].
[22]YY/T 1437,醫療器械 GB/T 42062應用指南[S].
[23]YY/T 0466.1,醫療器械用于醫療器械標簽、標記和提供信息的符號 第1部分: 通用要求[S].
[24]GB/T 5009.171,保健食品中超氧化物歧化酶(SOD ) 活性的測定[S].
[25]GB/T 41906,超氧化物歧化酶活性檢測方法[S].
[26]國家藥品監督管理局,國家衛生健康委員會.中華人民共和國藥典:國家藥監局 國家衛生健康委公告2020年第78號[S].
附件





站點聲明
本網站所提供的信息僅供參考之用,并不代表本網贊同其觀點,也不代表本網對其真實性負責。圖片版權歸原作者所有,如有侵權請聯系我們,我們立刻刪除。如有關于作品內容、版權或其它問題請于作品發表后的30日內與本站聯系,本網將迅速給您回應并做相關處理。
鄭州思途醫療科技有限公司專注于醫療器械產品政策與法規規事務服務,提供產品注冊備案申報代理、臨床試驗、體系建立輔導、分類界定、申請創新辦理服務。
為深入貫徹落實中共中央辦公廳、國務院辦公廳印發的《關于深化審評審批制度改革鼓勵藥品醫療器械創新的意見》(廳字〔2017〕42號),按照國家藥品監督管理局《關于擴大醫療器械
為規范醫療器械注冊人跨區域委托生產的監督管理,推進長江三角洲區域醫療器械跨區域監管,根據《中共中央辦公廳國務院辦公廳關于深化審評審批制度改革鼓勵藥品醫療器械創新的意見》《
附件:血液透析用水處理設備注冊審查指導原則(2024年修訂版)(2024年第19號).doc血液透析用水處理設備注冊審查指導原則(2024年修訂版)本指導原則旨在指導注冊申請人對血液透析用水處理設備注冊申報資料的準備及撰寫,同時也為技術審評部門提供參考。本指導原則是對血液透析用水處理設備的一般要求,注冊申請人依據產品的具體特性確定其中內容是否適用。若不適用,要具體闡述理由及相應的科學依據,并依據產
國家藥監局關于發布免于進行臨床評價醫療器械目錄的通告(2025年第19號)發布時間:2025-05-13為做好醫療器械注冊管理工作,根據《醫療器械注冊與備案管理
附件:一次性使用醫用沖洗器產品注冊審查指導原則(2022年第41號).doc一次性使用醫用沖洗器產品注冊審查指導原則本指導原則旨在指導注冊申請人對一次性使用醫用
附件:醫療器械監督管理條例(2025年修訂版).doc醫療器械監督管理條例(2000年1月4日中華人民共和國國務院令第276號公布 2014年2月12日國務院第
本指導原則旨在幫助和指導注冊申請人對一次性使用腹部穿刺器注冊申報資料進行準備,以滿足技術審評的基本要求。同時有助于審評機構對該類產品進行科學規范的審評,提高審評工
國家市場監督管理總局令 第47號 《醫療器械注冊與備案管理辦法》已經2021年7月22日市場監管總局第11次局務會議通過,現予公布,自2021年10月1日起施行。 附件: 醫療器械注冊與備案管
國家藥監局器審中心關于發布影像型超聲診斷設備(第三類)注冊審查指導原則(2023年修訂版)的通告(2024年第29號)發布時間:2024-10-14為進一步規范
國家藥監局藥審中心關于發布《抗腫瘤藥物臨床試驗中SUSAR分析與處理技術指導原則》的通告(2024年第42號) 發布日期:20241010
行業資訊
知識分享
十年
醫療器械服務經驗
聯系思途,免費獲得專屬《落地解決方案》及報價
咨詢相關問題或咨詢報價,可以直接與我們聯系
思途CRO——醫療器械注冊臨床第三方平臺
