海南博鰲樂城國際醫療旅游先行區臨床急需進口藥品帶離先行區使用管理暫行辦法(瓊藥監綜〔2020〕3號)
《海南博鰲樂城國際醫療旅游先行區臨床急需進口藥品帶離先行區使用管理暫行辦法》已經3月24日海南博鰲樂城國際醫療旅游先行區領導小組會議審議通過,現印發給你們,請遵照執行
來源:醫療器械注冊代辦 發布日期:2025-09-10 閱讀量:次
附件:一次性使用鼻鏡注冊審查指導原則(2025年第20號).doc
本指導原則旨在指導注冊申請人對一次性使用鼻鏡注冊申報資料的準備及撰寫,同時也為技術審評部門審查注冊申報資料提供參考。
本指導原則是對一次性使用鼻鏡的一般要求,申請人應依據產品的具體特性確定其中內容是否適用。若不適用,需具體闡述理由及相應的科學依據,并依據產品的具體特性對注冊申報資料的內容進行充實和細化。
本指導原則是供注冊申請人和技術審評人員使用的指導性文件,不包括審評審批所涉及的行政事項,不作為法規強制執行,請在遵循相關法規的前提下使用本指導原則。如果有能夠滿足相關法規要求的其他方法,也可以采用,需要提供詳細的研究資料和驗證資料。
本指導原則在現行法規和標準體系以及當前認知水平下制定,隨著法規和標準的不斷完善,以及科學技術的不斷發展,相關內容將適時進行調整。
本指導原則適用于按Ⅱ類醫療器械管理的一次性使用鼻鏡產品申報資料的準備及技術審評的參考。
一次性使用鼻鏡包括檢查鼻鏡和手術鼻鏡。檢查鼻鏡供鼻腔檢查用,手術鼻鏡供鼻腔及鼻甲作檢查及手術用。通常由左片、右片、銷(螺釘)、彈簧組成,無菌提供。本指導原則不適用于含有光源產品。
(一)產品設計開發
一次性使用鼻鏡設計開發應以臨床為導向,應能保證一次性使用鼻鏡擴展并暴露視野,滿足醫生進行觀察檢查及(或)手術用時的安全和有效。產品設計開發和生產過程應保證產生的析出物加工殘留物等降低到可接受水平,為患者提供最大程度的安全保障。產品設計開發應考慮醫療器械可用性工程的要求。產品的使用應符合臨床操作規范及衛生行政主管部門的規定。
(二)監管信息
1.產品名稱
產品名稱應為通用名稱,并符合《醫療器械通用名稱命名規則》等相關法規、規范性文件的要求,如“一次性使用鼻鏡、一次性使用檢查鼻鏡、一次性使用手術鼻鏡”等。
2.管理類別和分類編碼
產品按第二類醫療器械管理,分類編碼為07-01-03。
3.注冊單元劃分
一次性使用鼻鏡注冊單元劃分原則上以產品的技術原理、主要結構組成、性能指標和適用范圍為劃分依據,滿足《醫療器械注冊單元劃分指導原則》相關要求。
產品的適用范圍不同時,原則上劃分為不同的注冊單元。如檢查鼻鏡、手術鼻鏡應劃分為不同注冊單元。產品的主要部件的材質不同、產品的關鍵組件結構差異導致適用范圍和/或性能要求不同時,原則上劃分為不同的注冊單元。
(三)綜述資料
1.器械及操作原理描述
利用一次性使用鼻鏡擴展并暴露視野,供醫生進行觀察檢查及(或)手術用。
2.產品結構及組成
一次性使用鼻鏡通常由左片、右片、銷(螺釘)、彈簧組成,無菌提供。根據產品實際情況提供產品的結構示意圖,結合結構示意圖對產品的結構組成進行詳盡描述。描述的內容包括結構、尺寸、材料等。

3.原材料
描述與使用者和/或患者直接或間接接觸的材料成分。明確產品所有部件組成材料的通用名稱/化學名稱、商品名/牌號、符合的材料標準(如適用)及材料供應商等基本信息,包括制造過程中使用的粘合劑(如適用)、著色劑(如適用)等。建議產品組成材料以列表的形式提供,并與產品結構圖示中標識的部件名稱一一對應。
4.型號規格
對于存在多種型號、規格的產品,建議明確各型號、規格的區別。建議采用對比表及帶有說明性文字的圖片、圖表,對于各種型號、規格的結構組成(或配置)、功能、產品特征、性能指標等方面加以描述。
5.包裝說明
說明所有產品組成的包裝信息。對于無菌醫療器械,說明與滅菌方法相適應的無菌屏障系統信息。說明如何確保最終使用者可清晰地辨識包裝的完整性。
6.研發歷程
闡述申請注冊產品的研發背景和目的。如有參考的同類產品或前代產品,應當提供同類產品或前代產品的信息,并說明選擇其作為研發參考的原因。
7.與同類和/或前代產品的參考和比較
列表比較說明申報產品與同類和/或前代產品工作原理、結構組成、制造材料、性能指標、作用方式,以及適用范圍等異同。
8.適用范圍、禁忌證
8.1適用范圍:檢查鼻鏡供鼻腔檢查用,手術鼻鏡供鼻腔及鼻甲作檢查及手術用。
8.2預期使用環境:明確預期使用環境,如產品的使用場所及可能影響其安全性和有效性的環境條件。
8.3適用人群:明確適用人群信息,如需進行鼻腔檢查的患者;明確說明該器械不適用的人群或情形,如某些疾病、部位等。
8.4禁忌證:需考慮對材料過敏的情形等。
9.不良事件歷史記錄
申請人應跟蹤整理已上市同類產品的不良事件、召回、警戒等相關信息,并將其作為風險管理的輸入資料,進行風險評估和控制。常見的不良事件如下:
彈簧松動、脫落;包裝破損;有毛刺;部分缺損;無法使用;無彈性;有異物;螺絲松動;視野模糊;手柄不能正常按壓;彎曲;致患者過敏,鼻內黏膜丘疹;斷裂、卡頓。傷害表現:無法正常使用,耽誤治療、體檢時間;非預期的治療效果;鼻腔紅癢、過敏;疼痛;鼻粘膜損傷;鼻出血。
(四)非臨床資料
1.風險管理資料
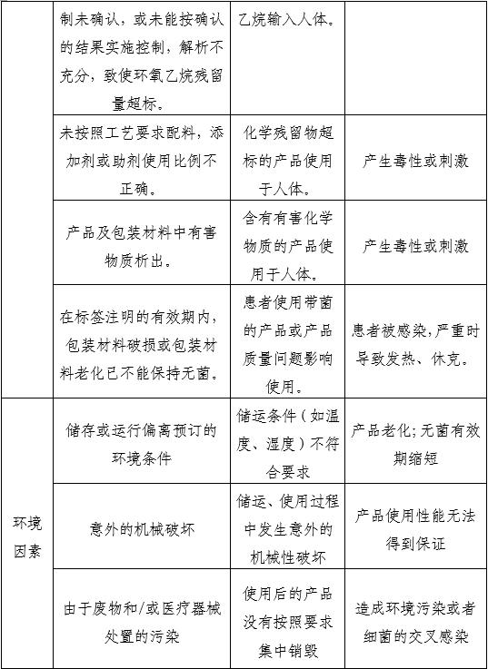
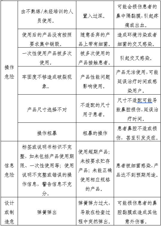
應按照GB/T 42062《醫療器械 風險管理對醫療器械的應用》的要求,對產品生命周期全過程實施風險管理。產品風險管理過程包括風險分析、風險評價、風險控制、生產和生產后活動。產品風險分析應包含產品原材料選擇、設計開發、生產加工過程、產品包裝、滅菌、運輸存儲、使用和最終處置等產品生命周期的各個環節。
注冊申請人在進行風險分析時,至少應考慮表 1 中主要風險,企業還應根據自身產品特點確定其他危險,詳述危險發生的原因、危害水平、采取的降低危險的措施以及剩余危害可接受性評定。確保風險降低到可接受的程度,或經風險分析,受益大于風險。




2.醫療器械安全和性能基本原則清單
應說明產品符合《醫療器械安全和性能基本原則清單》各項適用要求所采用的方法,以及證明其符合性的文件。對于《醫療器械安全和性能基本原則清單》中不適用的各項要求,應當說明其理由。
表格第3列若適用,應注明“是”。不適用應注明“否”,并說明不適用的理由。
表格第4列應當明確證明該醫療器械符合安全有效基本要求的方法,通常可采取下列方法證明符合基本要求:
-符合已發布的醫療器械部門規章、規范性文件。
-符合醫療器械相關國家標準、行業標準、國際標準。
-符合普遍接受的測試方法。
-符合企業自定的方法。
-與已批準上市的同類產品的比較。
-臨床評價。
對于包含在產品注冊申報資料中的文件,應明確其在申報資
料中的具體位置。例如:3.5注冊檢驗報告;5.2說明書條款4.2。
對于未包含在產品注冊申報資料中的文件,應當注明該證據文件名稱及其在質量管理體系文件中的編號備查。
3.產品技術要求
產品技術要求建議參考YY/T 0189《鼻鏡》等相關標準,結合產品設計特征及臨床應用來制訂,同時還需符合《醫療器械產品技術要求編寫指導原則》的要求。
產品技術要求中應明確型號規格及其劃分說明、產品性能指標及檢驗方法、產品描述一般信息(原材料、結構組成、結構示意圖等)。
產品性能指標應不低于產品適用的強制性國家標準/行業標準,若申報產品不適用強制性標準,提供說明以及經驗證的證明性資料。如產品有特定設計,申請人還應根據產品設計特征設定相應的性能指標,并將其列入產品技術要求。
3.1產品型號/規格及其劃分說明
明確產品型號/規格,闡明各型號/規格間的區別及劃分說明,型號/規格的表述應與全部注冊申報資料保持一致,并提供結構示意圖。
3.2性能指標
鼻鏡產品性能指標至少應包含外觀、尺寸、使用性能(彈簧回彈性、仿使用動作無卡頓、使用時抓握力度要求等)、硬度(如適用)、表面粗糙度(如適用)、耐腐蝕性(如適用)、反復開合無斷裂、無菌、化學性能:還原物質、重金屬含量、酸堿度、蒸發殘渣、環氧乙烷殘留量(如適用)等。
3.3檢驗方法
產品的檢驗方法需優先采用國家標準/行業標準中的方法。對于相關國家標準/行業標準中不適用的條款,需說明不適用的原因。所有引用的標準注明其編號、年號或版本號。必要時可以附錄形式采用相應圖示進行說明,文本較大的可以附錄形式提供。
4.產品檢驗報告
提供檢驗樣品型號/規格的選擇依據。所檢驗型號/規格需為能夠代表本注冊單元內其他型號/規格的典型產品。當申報產品包括多個型號規格,需綜合考慮一次性使用鼻鏡的結構組成、包裝方式、生產工藝和預期用途等影響因素。一個型號不能完全覆蓋時,應選擇其他型號進行相關性能的差異性檢測。
5.研究資料
5.1原材料控制
注冊申請人應說明原材料的選擇依據,原材料應具有穩定的供貨渠道以保證產品質量。若原材料外購,需提供原材料采購質量標準及測試報告、材料安全數據表(若有)等。若原材料為自行加工,應提供材料生產過程中的質量控制標準及相關的驗證報告。
注冊申請人應明確產品所有原材料的通用名稱/化學名稱、商品名/牌號(若有)、CAS號、化學結構式/分子式、分子量及分子量分布(如適用)、使用量/組成比例(如適用)、純度(如適用)、供應商/生產商名稱、符合的標準以及是否適用于預期醫療用途等基本信息。建議以列表的形式提供,部件名稱應與產品結構圖示中的標識相對應。
對于首次應用于醫療器械的新材料,注冊申請人應提交原材料的物理特性、化學特性、生物學評價等研究資料以及材料在生產加工過程中可能產生或殘留引起機體反應的有毒物質的相關研究報告,以證明該材料適用于產品預期臨床用途。
5.2化學和物理性能研究
注冊申請人應提供產品性能研究資料以及產品技術要求的編制說明,包括功能性、安全性指標以及與質量控制相關的其他指標的確定依據,所采用的標準或方法、采用的原因及理論基礎。
注冊申請人應根據產品的性能特點,制定適合產品的技術指標并進行驗證,并提供產品的性能驗證報告。如鼻鏡頭端強度、手柄強度、彈簧性能、手柄防滑設計決定了其在使用過程中的耐用性和安全性。申請人應結合臨床使用要求提供相應的驗證資料。鼻鏡性能指標可參照YY/T 0189《鼻鏡》制定。若未采用YY/T 0189中給出的試驗方法,應提供所使用的試驗方法的來源依據或方法學驗證資料。
注冊申請人需根據產品設計輸入要求進一步確認驗證項目的充分性,如產品宣稱有特定設計,注冊申請人還需根據產品設計特點設定相應的研究項目。如產品經表面處理,需提供相關工藝及其對產品性能影響的研究資料。
5.3可用性研究
醫療器械可用性工程是醫療器械設計開發的重要組成部分,注冊申請人需在質量管理體系設計開發過程的框架下,參考指導原則相應內容或可用性相關標準,建立充分、適宜、有效的可用性工程過程。
基于醫療器械使用風險級別區分監管要求:中、低使用風險醫療器械可基于風險管理過程開展可用性工程生命周期質控工作,提交使用錯誤評估報告。
使用錯誤評估報告用于細化風險管理報告關于可用性的內容,包括基本信息、使用風險級別、核心要素、同類醫療器械上市后使用問題分析、使用風險管理、結論等內容。
5.4生物學特性研究
生物相容性評價研究資料應當包括:生物相容性評價的依據和方法;產品所用材料的描述及與人體接觸的性質;實施或豁免生物學試驗的理由和論證;對于現有數據或試驗結果的評價。
產品注冊時應根據產品所用材料及與人體的接觸性質、接觸時間,參照GB/T 16886.1《醫療器械生物學評價 第1部分:風險管理過程中的評價與試驗》進行生物學評價。對于首次需用于醫療器械的新材料,還需提供該材料適合用于人體安全性的相關研究資料。
若開展申報產品與市售產品的等同性比較的方式進行生物相容性評價,應按照《關于印發醫療器械生物學評價和審查指南的通知》要求進行評價,應提供資料證明申報產品與已上市產品具有等同性。
5.5滅菌工藝研究
5.5.1應明確滅菌工藝(方法和參數)及其選擇依據和無菌保證水平(SAL),并提供滅菌確認報告。產品的無菌保證水平(SAL)應達到1×10-6。可根據適用情況,按照GB 18278.1《醫療保健產品滅菌 濕熱 第1部分:醫療器械滅菌過程的開發、確認和常規控制要求》、GB 18279.1《醫療保健產品滅菌 環氧乙烷 第1部分:醫療器械滅菌過程的開發、確認和常規控制的要求》、GB/T 18279.2《醫療保健產品的滅菌 環氧乙烷 第2部分:GB 18279.1應用指南》、GB 18280.1《醫療保健產品滅菌 輻射 第1部分:醫療器械滅菌過程的開發、確認和常規控制要求》、GB 18280.2《醫療保健產品滅菌 輻射 第2部分:建立滅菌劑量》、GB/T 18280.3《醫療保健產品滅菌 輻射 第3部分:劑量測量指南》等標準的要求開展研究。
5.5.2殘留毒性:若滅菌使用的方法容易出現殘留,如環氧乙烷滅菌,應當明確殘留物信息及采取的處理方法,并提供研究資料。
5.6產品貨架有效期和包裝研究
5.6.1貨架有效期
貨架有效期包括產品有效期和包裝有效期。產品有效期驗證可采用實時老化或加速老化的研究。實時老化的研究是唯一能夠反映產品在規定儲存條件下實際穩定性要求的方法,應遵循極限試驗和過載試驗原則。加速老化研究試驗的具體要求可參考YY/T 0681《無菌醫療器械包裝試驗方法》系列標準或ASTM F1980《醫療器械無菌屏障系統加速老化的標準指南》。
5.6.2包裝及包裝完整性
在宣稱的有效期內以及運輸儲存條件下,保持包裝完整性的依據。企業應提交產品有效期內的包裝驗證和運輸驗證資料。
產品包裝驗證可依據有關國內、國際標準進行(如GB/T 19633《最終滅菌醫療器械的包裝》系列標準、ISO 11607《最終滅菌醫療器械的包裝》系列標準、ASTM D4169《包裝檢測》等),提交產品的包裝驗證報告。在進行加速老化試驗研究時應注意:產品選擇的環境條件的老化機制應與宣稱的運輸儲存條件下真實發生的產品老化的機制相匹配一致。對于在加速老化研究中可能導致產品變性而不適于選擇加速老化試驗方法研究其包裝的有效期驗證,應以實時老化方法測定和驗證。
5.7其他研究(如適用)
產品具有新技術特性時,應提交相關研究資料,以證明產品的安全性和有效性。
6.其他資料
提交申報產品相關信息與《免于進行臨床評價醫療器械目錄》(以下簡稱《目錄》)所述內容的對比資料;提交申報產品與《目錄》中已獲準境內注冊醫療器械的對比說明,對比說明應當包括《申報產品與目錄中已獲準境內注冊醫療器械對比表》和相應支持性資料。若經對比,申報產品與對比產品存在差異,還應提交差異部分對安全有效性影響的分析研究資料。二者的差異不應引起不同的安全有效性問題,即申報產品未出現對比產品不存在的且可能引發重大風險和/或引起顯著影響有效性的問題。提交的上述資料應能證明申報產品與《目錄》所述的產品具有基本等同性。若無法證明申報產品與《目錄》所述的產品具有基本等同性,則應開展臨床評價。
(五)臨床評價資料
對于不符合《目錄》的產品,注冊申請人應按照《醫療器械臨床評價技術指導原則》提交臨床評價資料。
(六)說明書和標簽樣稿
產品說明書、標簽樣稿內容除需符合《醫療器械說明書和標簽管理規定》要求外,還需符合YY/T 0189以及其他適用標準中關于說明書和標簽的相關要求。說明書中關于產品性能特征的描述不應超出研究資料及產品技術要求,不應含有未經驗證的夸大宣傳的相關描述。說明書中的產品適用范圍應與研究資料等申報資料保持一致。型號/規格的表述需與產品技術要求保持一致。儲存和運輸條件不應超出產品貨架有效期驗證范圍。
同時關注以下內容:
1.應明確該產品在經過培訓的醫務人員指導下使用。
2.應明確對操作人員的要求,如鼻鏡不宜進入過深、注意觀察各鼻甲的大小且有無充血、水腫、肥大等。
3.注明與人體直接接觸的原材料,并對材料過敏者進行提示。
(七)質量管理體系文件
1.產品生產制造相關要求
應當明確產品生產加工工藝,生產工藝可采用流程圖的形式,且應結合產品實際生產過程細化產品生產工藝介紹,應能體現出外協加工部分(如有)、半成品加工過程。工藝流程圖中應明示關鍵工序、特殊過程(如有)、過程控制點、各工序對環境的要求、使用的相關設備以及對設備精度的要求等,說明其每道工序的操作說明及接收和放行標準,并闡明其過程控制點及控制參數。對生產工藝的可控性、穩定性應進行確認。明確生產過程中加工助劑、粘合劑等添加物質的使用情況及對雜質(如殘留單體、小分子殘留物等)的控制情況,若對外購原材料進行改性,應提供工藝的詳細過程和參數,以及相應的研究依據。
2.生產場地
應詳細說明產品研制場地、生產場地地址、生產工藝布局、生產環境要求及周邊情況。有多個研制、生產場地,應當概述每個研制、生產場地的實際情況。
[1]中華人民共和國國務院.醫療器械監督管理條例:中華人民共和國國務院令第739號[Z].
[2]國家市場監督管理總局.醫療器械注冊與備案管理辦法:國家市場監督管理總局令第47號[Z].
[3]國家食品藥品監督管理局.醫療器械說明書和標簽管理規定:國家食品藥品監督管理總局令第6號[Z].
[4]國家食品藥品監督管理局.醫療器械分類規則:國家食品藥品監督管理總局令第15號[Z].
[5]國家食品藥品監督管理局.醫療器械通用名稱命名規則:國家食品藥品監督管理總局令第19號[Z].
[6]國家食品藥品監督管理局.醫療器械分類目錄:國家食品藥品監督管理總局公告2017年第104號[Z].
[7]國家食品藥品監督管理局.醫療器械注冊單元劃分指導原則:總局通告2017年第187號[Z].
[8]國家藥品監督管理局.醫療器械臨床評價技術指導原則:國家藥監局關于發布醫療器械臨床評價技術指導原則等5項技術指導原則的通告2021年第73號[Z].
[9]國家藥品監督管理局. 醫療器械可用性工程注冊審查指導原則: 國家藥監局器審中心關于發布醫療器械可用性工程注冊審查指導原則的通告(2024年第13號)[Z].
[10]GB/T 16886.1,醫療器械生物學評價第1部分:風險管理過程中的評價與試驗[S].
[11]GB/T 42062,醫療器械風險管理對醫療器械的應用[S].
[12]GB 18278.1,醫療保健產品滅菌 濕熱 第1部分:醫療器械滅菌過程的開發、確認和常規控制要求[S].
[13]GB 18279.1, 醫療保健產品滅菌 環氧乙烷 第1部分:醫療器械滅菌過程的開發、確認和常規控制的要求[S].
[14]GB/T 18279.2, 醫療保健產品的滅菌 環氧乙烷 第2部分:GB 18279.1應用指南[S].
[15]GB 18280.1, 醫療保健產品滅菌 輻射 第1部分:醫療器械滅菌過程的開發、確認和常規控制要求[S].
[16]GB 18280.2, 醫療保健產品滅菌 輻射 第2部分:建立滅菌劑量[S].
[17]GB 18280.3, 醫療保健產品滅菌 輻射 第3部分:劑量測量指南[S].
[18]GB/T 19633, 最終滅菌醫療器械的包裝[S].
[19]YY/T 0681, 無菌醫療器械包裝試驗方法[S].
[20]YY/T 0466.1,醫療器械用于醫療器械標簽、標記和提供信息的符號第1部分:通用要求[S].
[21]YY/T 0466.2,醫療器械用于醫療器械標簽、標記和提供信息的符號第2部分:符號的制訂、選擇和確認[S].
[22]ASTM F1980,醫療器械無菌屏障系統加速老化的標準指南[S].
[23]ISO 11607,最終滅菌醫療器械的包裝[S].
[24]ASTM D4169,包裝檢測[S].
[25]YY/T 0189 鼻鏡[S]

站點聲明
本網站所提供的信息僅供參考之用,并不代表本網贊同其觀點,也不代表本網對其真實性負責。圖片版權歸原作者所有,如有侵權請聯系我們,我們立刻刪除。如有關于作品內容、版權或其它問題請于作品發表后的30日內與本站聯系,本網將迅速給您回應并做相關處理。
鄭州思途醫療科技有限公司專注于醫療器械產品政策與法規規事務服務,提供產品注冊備案申報代理、臨床試驗、體系建立輔導、分類界定、申請創新辦理服務。
《海南博鰲樂城國際醫療旅游先行區臨床急需進口藥品帶離先行區使用管理暫行辦法》已經3月24日海南博鰲樂城國際醫療旅游先行區領導小組會議審議通過,現印發給你們,請遵照執行
為深入貫徹落實中共中央辦公廳、國務院辦公廳印發的《關于深化審評審批制度改革鼓勵藥品醫療器械創新的意見》(廳字〔2017〕42號),按照國家藥品監督管理局《關于擴大醫療器械
《海南博鰲樂城國際醫療旅游先行區醫療機構制劑調劑使用管理暫行辦法》已經3月24日海南博鰲樂城國際醫療旅游先行區領導小組會議審議通過,現印發給你們,請遵照執行。
為規范醫療器械注冊人跨區域委托生產的監督管理,推進長江三角洲區域醫療器械跨區域監管,根據《中共中央辦公廳國務院辦公廳關于深化審評審批制度改革鼓勵藥品醫療器械創新的意見》《
附件:血液透析用水處理設備注冊審查指導原則(2024年修訂版)(2024年第19號).doc血液透析用水處理設備注冊審查指導原則(2024年修訂版)本指導原則旨在指導注冊申請人對血液透析用水處理設備注冊申報資料的準備及撰寫,同時也為技術審評部門提供參考。本指導原則是對血液透析用水處理設備的一般要求,注冊申請人依據產品的具體特性確定其中內容是否適用。若不適用,要具體闡述理由及相應的科學依據,并依據產
國家藥監局關于發布免于進行臨床評價醫療器械目錄的通告(2025年第19號)發布時間:2025-05-13為做好醫療器械注冊管理工作,根據《醫療器械注冊與備案管理
附件:一次性使用醫用沖洗器產品注冊審查指導原則(2022年第41號).doc一次性使用醫用沖洗器產品注冊審查指導原則本指導原則旨在指導注冊申請人對一次性使用醫用
附件:醫療器械監督管理條例(2025年修訂版).doc醫療器械監督管理條例(2000年1月4日中華人民共和國國務院令第276號公布 2014年2月12日國務院第
本指導原則旨在幫助和指導注冊申請人對一次性使用腹部穿刺器注冊申報資料進行準備,以滿足技術審評的基本要求。同時有助于審評機構對該類產品進行科學規范的審評,提高審評工
國家市場監督管理總局令 第47號 《醫療器械注冊與備案管理辦法》已經2021年7月22日市場監管總局第11次局務會議通過,現予公布,自2021年10月1日起施行。 附件: 醫療器械注冊與備案管
行業資訊
知識分享
十年
醫療器械服務經驗
聯系思途,免費獲得專屬《落地解決方案》及報價
咨詢相關問題或咨詢報價,可以直接與我們聯系
思途CRO——醫療器械注冊臨床第三方平臺
