長江三角洲區域醫療器械注冊人制度試點工作實施方案(試行)(滬藥監械管〔2019〕112號)
為深入貫徹落實中共中央辦公廳、國務院辦公廳印發的《關于深化審評審批制度改革鼓勵藥品醫療器械創新的意見》(廳字〔2017〕42號),按照國家藥品監督管理局《關于擴大醫療器械
來源:醫療器械注冊代辦 發布日期:2022-11-25 閱讀量:次
附件:針灸針產品注冊審查指導原則(2022年第43號).doc
本指導原則旨在指導注冊申請人對針灸針注冊申報資料的準備及撰寫,同時也為技術審評部門審評提供參考。
本指導原則是對針灸針的一般要求,注冊申請人應依據產品的具體特性確定其中內容是否適用,若不適用,需具體闡述理由及相應的科學依據,并依據產品的具體特性對注冊申報資料的內容進行充實和細化。
本指導原則是供申請人和技術審評人員使用的指導文件,但不包括審評審批所涉及的行政事項,亦不作為法規強制執行,應在遵循相關法規的前提下使用本指導原則。如有能夠滿足法規要求的其他方法,也可以采用,但應提供詳細的研究資料和驗證資料。
本指導原則是在現行法規和標準體系以及當前認知水平下制定,隨著法規和標準的不斷完善,以及科學技術的不斷發展,相關內容也將適時進行調整。
本指導原則適用于產品分類編碼為20中醫器械-03中醫器具-01針灸針產品,管理類別為Ⅱ類。
(一)監管信息
1.申請表
按照填表要求填寫。
1.1產品名稱
產品名稱核心詞為針灸針,特征詞可以體現為產品的使用形式(分為“可重復使用”、“一次性使用”)、提供形式(分為“無菌”、“非無菌”),特征詞“可重復使用”、“非無菌”可缺省,命名舉例為針灸針、一次性使用無菌針灸針。
1.2注冊單元劃分的原則和實例
應根據產品的技術原理、結構組成、性能指標、適用范圍等進行綜合判定,產品技術原理、結構組成、性能指標基本類似的情況下,產品外觀、結構形式有一定差異,原則上可作為同一注冊單元申報。
1.2.1針體材料不同導致針灸針產品性能指標不同時,原則上劃分為不同注冊單元。如因為不銹鋼與銀質材質的區別,相同直徑的針體在硬度、針尖性能等方面存在差異,原則上應分成不同注冊單元。
1.2.2無菌型和非無菌型針灸針原則上可劃分為同一個注冊單元,不同滅菌方式針灸針原則上可劃分為同一注冊單元。
2.產品列表
以表格形式列出擬申報產品的型號、規格、結構及組成,以及每個規格型號的標識(如型號或部件的編號,器械唯一標識等)和描述說明(如尺寸、材料等)。
3.既往溝通記錄
3.1在產品申報前,如果申請人與監管機構以會議形式進行了溝通,或者申報產品與既往注冊申報相關。應當提供下列內容(如適用):
3.1.1列出監管機構回復的申報前溝通。
3.1.2既往注冊申報產品的受理號。
3.1.3既往申報前溝通的相關資料,如既往申報會議前提交的信息、會議議程、演示幻燈片、最終的會議紀要、會議中待辦事項的回復,以及所有與申請相關的電子郵件。
3.1.4既往申報(如自行撤銷/不予注冊上市申請等)中監管機構已明確的相關問題。
3.1.5在申報前溝通中,申請人明確提出的問題,以及監管機構提供的建議。
3.1.6說明在本次申報中如何解決上述問題。
3.2如不適用,應當明確聲明申報產品沒有既往申報和/或申報前溝通。
4.主文檔授權信
如適用,申請人應當對主文檔引用的情況進行說明。申請人應當提交由主文檔所有者或其備案代理機構出具的授權申請人引用主文檔信息的授權信。授權信中應當包括引用主文檔的申請人信息、產品名稱、已備案的主文檔編號、授權引用的主文檔頁碼/章節信息等內容。
5.其它管理信息
應符合《關于公布醫療器械注冊申報資料要求和批準證明文件格式的公告》要求。
(二)綜述資料
1.產品的結構和組成
針灸針通常由針體、針柄組成,部分產品含有進針管。針灸針的典型結構如圖1所示。
已上市產品針體多采用GB/T 4240所規定的06Cr19Ni10(SUS304)奧氏體不銹鋼絲制成,也有部分產品針體鍍金合金或鍍銀合金。
針柄根據不同型式(見圖2)常采用無氧銅絲、06Cr19Ni10(SUS304)奧氏體不銹鋼絲、聚氯乙烯塑料等制成。
進針管可以采用玻璃、塑料或金屬制成,已上市產品多為采用聚氯乙烯塑料制成的小圓管,長度應比針灸針短,進針管的直徑以不阻礙針尾順利通過為宜。使用時先將針插入管內,針尖與針管下端平齊,置于擬刺腧穴上,針管上端露出針柄。押手持針管,用刺手食指叩打或用中指彈擊針尾,即可使針刺入皮膚,然后退出針管,再將針刺入穴內。

產品結構組成中應明確針體、針柄、進針管(如適用)、潤滑劑(如適用)的材質、提供方式及滅菌方式。
申請人應當根據擬申報產品的具體特征在綜述資料中詳細描述產品結構及組成(可以采用圖示結合文字描述的形式給予明確說明)、使用方法以及區別于其他同類產品的特征等內容。
2.產品工作原理
針灸針作為中醫針灸治療的工具,在針灸治療中選用適當規格的針灸針、合理的針刺手法,通過不同深度的侵入式針刺刺激人體體表穴位(含耳穴)以達到治療疾病或調理的目的。
3.型號規格
按照提供形式針灸針分為一次性使用無菌針灸針(無菌針灸針)和非無菌針灸針(針灸針)兩種。
按照針柄型式分為環柄針、平柄針、花柄針、塑料柄針、金屬管柄針等,如圖2所示。

一次性使用無菌針灸針的型式分為帶進針管和不帶進針管兩種,帶進針管針灸針的型式如圖3 所示 (進針管固定方式不作統一的規定)。已上市產品進針管配置方式有一針一管(如圖3所示)、多針一管(如10支/包的包裝規格中配置10支針灸針和一個進針管)。

針灸針的規格應以針體的直徑×針體長度表示,示例:
?0.30mm×40mm。
對于同一注冊單元中存在多種型號和規格的產品,應明確型號、規格之間的所有區別(如提供形式、針柄型式、針柄材料、尺寸、進針管的配置方式等,必要時可附相應圖、表進行說明)。應列明某一型號下各規格針體直徑的具體數值,以便于按照GB 2024《針灸針》確定針的各項性能指標,針體長度可以列明各規格具體數值,也可以采用范圍合并間隔形式列出,如針體長度15mm~100mm,間隔5mm。
4.包裝說明
以圖示及文字描述的方式說明所有產品組成的包裝信息,包括直接接觸產品的包裝材料、針尖保護材料(如有)、包裝規格、進針管的配置、外包裝材質等情況。無菌提供針灸針產品應當說明其無菌屏障系統的信息。
若為重復使用或使用前需要的滅菌的產品,應說明使用者在產品進行滅菌前正確的包裝信息。
5.研發歷程
應闡述申請注冊產品的研發背景和目的。如有參考的同類產品或前代產品,應當提供同類產品或前代產品(如有)的信息,并說明選擇其作為研發參考的原因。
6.與同類和/或前代產品的參考和比較
應列表比較說明申報產品與同類產品和/或前代產品在工作原理、結構組成、制造材料、性能指標、作用方式以及適用范圍等方面的異同。
7.適用范圍和禁忌證
7.1適用范圍
針灸針供中醫針灸治療用。
應說明操作者應具有的技能/知識,明確產品是否為一次性使用,若為重復使用應說明重復使用的次數及使用前的清潔、滅菌方式。
7.2預期使用環境
該產品預期使用環境應為醫療機構。
7.3適用人群
應明確目標患者人群的信息(如成人、小兒或者兒童)或提供無預期治療特定人群的聲明。
7.4禁忌證
7.4.1饑餓、飽食、醉酒、大怒、大驚、過度疲勞、精神緊張者,不宜立即進行針刺;體質虛弱,氣血虧損者,其針感不宜過重,應盡量采取臥位行針。
7.4.2針刺時應避開大血管,腧穴深部有臟器時應掌握針刺深度,切不可傷及臟器。
7.4.3小兒囟門未閉合時,囟門附近的腧穴不宜針刺。由于小兒不易配合,所以一般不留針。
7.4.4孕婦不宜刺下腹部、腰骶部以及三陰交、合谷、至陰等對胎孕反應敏感的腧穴。
7.4.5皮膚有感染、潰瘍、瘢痕或腫瘤部位,除特殊治療需要外,均不應在患部直接針刺。
7.4.6有凝血機制障礙的患者,應禁用針刺。
7.4.7對針灸針針體原材料過敏者禁用。
7.4.8針體表面有潤滑劑的,對其成分過敏者禁用(如適用)。
《針灸學》教材中毫針刺法常用針具“毫針”,在GB/T 21709.20《針灸技術操作規范 第20部分:毫針基本刺法》中要求“針灸臨床使用的毫針應符合GB 2024的規定”,故本指導原則禁忌證內容引用GB/T 21709.20中禁忌內容形成。
8.申報產品上市歷史不良事件情況
如適用,應當提交申報產品的下列資料:
8.1上市情況
截至提交注冊申請前,申報產品在各國家或地區的上市批準時間、銷售情況。若申報產品在不同國家或地區上市時有差異(如設計、標簽、技術參數等),應當逐一描述。
8.2不良事件和召回
如適用,應當以列表形式分別對申報產品上市后發生的不良事件、召回的發生時間以及每一種情況下申請人采取的處理和解決方案,包括主動控制產品風險的措施,向醫療器械不良事件監測技術機構報告的情況,相關部門的調查處理情況等進行描述。
同時,應當對上述不良事件、召回進行分析評價,闡明不良事件發生、召回發生的原因并對其安全性、有效性的影響予以說明。若不良事件、召回數量大,應當根據事件類型總結每個類型涉及的數量。
8.3銷售、不良事件及召回率
如適用,應當提交申報產品近五年在各國家(地區)銷售數量的總結,按以下方式提供在各國家(地區)的不良事件、召回比率,并進行比率計算關鍵分析。
如:不良事件發生率=不良事件數量÷銷售數量×100%,召回發生率=召回數量÷銷售數量×100%。發生率可以采用每使用患者年或每使用進行計算,申請人應當描述發生率計算方法。
(三)非臨床資料
1.產品風險管理資料
針灸針的風險管理報告應符合YY/T 0316《醫療器械 風險管理對醫療器械的應用》的有關要求,審查要點包括:
(1)是否確定了風險管理的范圍、規定和人員職責分工。
(2)產品風險定性定量分析是否準確。
(3)危害分析是否全面。
(4)風險可接受準則,降低風險的措施及采取措施后風險的可接受程度,是否有新的風險產生。
(5)是否確定了風險反饋的規定及信息收集情況。
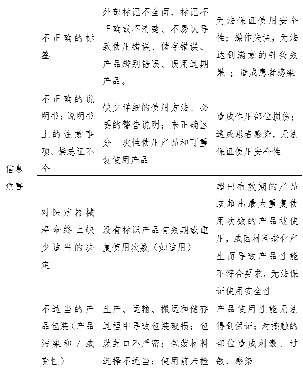
依據YY/T 0316附錄E列舉了該產品的主要危害(見表1),注冊申請人還應結合產品自身特點確定其他危害。




申請人還應根據自身產品特點確定其他危害,可通過產品設計控制、產品原材料選擇、產品技術性能指標的制定、正確的標簽標識、生產和檢驗控制、產品說明書等多項措施以降低風險至可接受水平。
2.產品技術要求及檢驗報告
2.1產品適用標準情況
針灸針應符合GB 2024要求,若申報產品結構特征、適用范圍、使用方式等與GB 2024的適用范圍不一致,申請人應當提出不適用強制性標準的說明,并提供經驗證的證明性資料。
2.2 產品技術要求
產品技術要求中性能指標項目的具體要求應與性能研究資料保持一致。性能指標至少應包含基本尺寸、硬度、針尖性能、針體韌性、表面質量、針體與針柄連接牢固度、螺旋圈排列(如適用)、針柄、平直、色澤、潤滑劑(如適用)、針體耐腐蝕性能、無菌(如適用)、環氧乙烷殘留量(如適用,針灸針的環氧乙烷殘留量應不大于10 μg/g)。
產品技術要求型號規格劃分說明部分應列明型號、規格之間的主要區別(如提供形式、針柄型式、尺寸、進針管的配置方式等,必要時可附相應圖、表進行說明)。
2.3產品檢驗報告
可提交以下任一形式的檢驗報告:
2.3.1申請人出具的符合《醫療器械注冊自檢管理規定》自檢報告。
2.3.2委托有資質的醫療器械檢驗機構出具的檢驗報告。
應說明檢驗用型號規格的典型性,如所檢型號規格部分性能指標不足以覆蓋其他型號規格時,應針對差異部分進行檢驗。如針體直徑不同可能導致主要性能指標硬度、針尖性能、針體與針柄連接牢固度不同。
3.研究資料
根據所申報的產品,提供相應的研究資料。
3.1化學和物理性能研究
應當說明產品化學、物理和/或機械性能指標的確定依據,所采用的的標準或方法。
如針體表面涂有潤滑劑,應說明潤滑劑的成分、臨床用途、加工工藝、質量控制方式,并提交相關驗證資料。
3.2生物相容性評價研究
生物相容性評價研究資料應當包括:生物相容性評價的依據和方法;產品所用材料的描述與人體接觸的性質;實施或豁免生物學試驗的理由和論證;對于現有數據或試驗結果的評價。
結合產品特性詳述各部分關注的內容,例如:
3.2.1生物相容性評價的依據和方法:應參照GB/T 16886.1《醫療器械生物學評價 第1部分:風險管理過程中的評價與試驗》對成品中與患者直接接觸的材料的生物相容性進行評價。無菌提供的產品應采用滅菌后終產品進行生物相容性評價。
3.2.2產品所用材料的描述及與人體接觸的性質:需明確產品所用材料,如針體、針柄、潤滑劑(如適用)、進針管(如適用)等,明確產品與人體的接觸方式、接觸部位、單次接觸時間、累積接觸時間。
3.2.3實施或豁免生物學試驗的理由和論證:如制造針灸針針體的材料選擇符合GB 2024附錄A中所規定的情況,符合GB/T 4240中規定的 06Crl9Nil0 或其他奧氏體不銹鋼可豁免進行生物學試驗,同時在申報資料中應提供材質證明資料。
當針體所用材料發生變化、針體表面增加潤滑劑或有跡象表明產品用于人體會發生生物相容性引起的不良反應時,需依據GB/T 16886.1附錄A中表A.1 內容進行評價試驗。
若經過充分評價認為某些項目不需要開展生物學試驗,應提交評價過程和所有可證明產品在某些生物學項目安全性的支持資料。
3.2.4以及對于現有數據或試驗結果的評價。
3.3滅菌工藝研究
對于以無菌形式提供的針灸針產品,應參照GB 18279.1《醫療保健產品滅菌 環氧乙烷 第1部分:醫療器械滅菌過程的開發、確認和常規控制的要求》、GB 18280.1《醫療保健產品滅菌 輻射 第1部分:醫療器械滅菌過程的開發、確認和常規控制要求》、GB 18278.1《醫療保健產品滅菌 濕熱 第1部分醫療器械滅菌過程的開發、確認和常規控制要求》等相應規定,提交產品包裝及滅菌方法選擇的依據,經過確認并進行常規控制,并應開展以下方面的確認:
3.3.1產品與滅菌過程的適應性:應考察滅菌工藝過程對于產品性能的影響。
3.3.2包裝與滅菌過程的適應性。
3.3.3應明確滅菌工藝(方法和參數)和無菌保證水平(SAL),并提供滅菌確認報告。產品的無菌保證水平(SAL)需達到10-6。
3.3.4殘留毒性:若滅菌使用的方法容易出現殘留,應當明確殘留物信息、控制標準及采取的處理方法,并提供研究資料。部分產品選擇海綿保護針尖,但海綿此類空隙較多的材料,在滅菌過程中對環氧乙烷吸附量大,環氧乙烷殘留量遠大于產品本身,海綿的使用增加產品包裝內環氧乙烷殘留量的風險,在出廠檢驗時應對產品整體的環氧乙烷殘留進行控制。
對于非無菌形式的針灸針,臨床使用前需進行滅菌。應明確推薦的滅菌工藝(方法和參數)、包裝方式,所推薦滅菌工藝的確定依據,并提交相關的驗證資料。
對于可重復使用的針灸針,應提交可重復使用次數、清潔方式、滅菌工藝及包裝方式的相關驗證資料。
3.4有效期和包裝研究
3.4.1貨架有效期
注冊申請人應提供產品貨架有效期的驗證資料。產品有效期驗證可采用實時穩定性或加速穩定性的研究。實時穩定性的研究是唯一能夠反映產品在規定儲存條件下實際穩定性要求的方法,應遵循極限試驗和過載試驗原則。加速老化研究試驗的具體要求可參考YY/T 0681系列標準。
對于包裝的有效期驗證,建議選擇恰當的材料和包裝結構確定最終成品包裝,提供該包裝初始完整性和維持完整性的檢測結果,檢驗項目應包括包裝完整性、包裝密封性和微生物屏障性能。不同包裝、不同滅菌方式的產品需分別提供驗證資料。在進行加速老化試驗研究時應注意:產品選擇的環境條件的老化機制應與宣稱的真實運輸儲存條件下發生產品老化的機制相匹配。
3.4.2運輸穩定性
提供在宣稱的有效期內以及運輸儲存條件(例如:震動、振動、溫度和濕度的波動)下,保持包裝完整性的依據,可采用真實運輸或模擬運輸的方式進行驗證。
3.5其他資料
對于符合《免于臨床評價醫療器械目錄》(以下簡稱《目錄》)下分類編碼為20-03-01的針灸針,申請人應當按照《列入免于進行臨床評價醫療器械目錄產品對比說明技術指導原則》,從基本原理、結構組成、性能、安全性、適用范圍等方面,證明產品的安全有效性。
(四)臨床評價資料
對于符合《目錄》下分類編碼為20-03-01的針灸針,該產品列入《目錄》,申請人無需提交臨床評價資料。對于《目錄》以外的產品,需提交相應的臨床評價資料。
(五)產品說明書和標簽樣稿
產品說明書和標簽樣稿的編寫應符合《醫療器械說明書和標簽管理規定》和相關標準的要求,同時還應注意以下幾點(不限于此):
1.注意事項應至少包括以下內容:
(1)產品應由專業針灸醫生或經過針灸技能培訓合格的有資質的專業醫療工作人員使用。
(2)對于非無菌提供產品:說明書中應明確使用前應進行滅菌處理,并明確推薦使用的滅菌方式、滅菌參數及包裝方式;若為一次性使用,應注明“一次性使用”字樣;若為可重復使用,應明確使用次數、清洗方式、滅菌方式、滅菌參數及包裝方式。
(3)對于無菌提供產品:若為一次性使用,應注明“一次性使用”字樣;若為可重復使用,應明確使用次數及使用后清洗方式、滅菌方式、滅菌參數及包裝方式。
(4)針刺前對針刺部位皮膚嚴格消毒,施針完成后提醒患者注意針眼處衛生,避免感染。
(5)使用前認真檢查,如果發現包裝破損、斷針、彎針、針體銹蝕、針尖帶鉤或鈍針等及時剔除不用。
(6)進針過程中出現斷針、彎針、滯針及暈針先兆癥狀應及時處理。
(7)電針療法可能會對針灸針針體造成腐蝕、斷針。
2.禁忌證至少包括以下內容:
(1)饑餓、飽食、醉酒、大怒、大驚、過度疲勞、精神緊張者,不宜立即進行針刺;體質虛弱,氣血虧損者,其針感不宜過重,應盡量采取臥位行針。
(2)針刺時應避開大血管,腧穴深部有臟器時應掌握針刺深度,切不可傷及臟器。
(3)小兒囟門未閉合時,囟門附近的腧穴不宜針刺。由于小兒不易配合,所以一般不留針。
(4)孕婦不宜刺下腹部、腰骶部以及三陰交、合谷、至陰等對胎孕反應敏感的腧穴。
(5)皮膚有感染、潰瘍、瘢痕或腫瘤部位,除特殊治療需要外,均不應在患部直接針刺。
(6)有凝血機制障礙的患者,應禁用針刺。
(7)對針灸針針體原材料過敏者禁用。
(8)針體表面有潤滑劑的,對其成分過敏者禁用(如適用)。
(六)質量管理體系文件
1.綜述
申請人應當承諾已按照相關法規要求建立相應的質量管理體系,隨時接受質量管理體系核查。
2.生產制造信息
(1)產品描述信息
應對針灸針工作原理和總體生產工藝進行簡要說明。如包裝材料中包含保護針尖的材料,因保護材料直接接觸針尖,其殘留物可能對針尖產生污染,外購保護材料為普通環境下生產的,應該對其進行清潔,清潔過程應列入生產工藝流程中。
(2)一般生產信息
提供生產器械或其部件的所有地址和聯絡信息。
如適用,應當提供外包生產、重要組件或原材料的生產、關鍵工藝過程、滅菌等情況的所有重要供應商名稱和地址。
3.質量管理體系程序
用于建立和維護質量管理體系的高層級質量管理體系程序,包括質量手冊、質量方針、質量目標和文件及記錄控制程序。
4.管理職責程序
用于通過闡述質量方針、策劃、職責/權限/溝通和管理評審,對建立和維護質量管理體系形成管理保證文件的程序。
5.資源管理程序
用于為實施和維護質量管理體系所形成足夠資源(包括人力資源、基礎設施和工作環境)供應文件的程序。
6.產品實現程序
高層級的產品實現程序,如說明策劃和客戶相關過程的程序。
(1)設計和開發程序
用于形成從項目初始至設計轉換的整個過程中關于產品設計的系統性和受控的開發過程文件的程序。
(2)采購程序
用于形成符合已制定的質量和/或產品技術參數的采購產品/服務文件的程序。
(3)生產和服務控制程序
用于形成受控條件下生產和服務活動文件的程序,這些程序闡述諸如產品的清潔和污染的控制、安裝和服務活動、過程確認、標識和可追溯性等問題。
(4)監視和測量裝置控制程序
用于形成質量管理體系運行過程中所使用的監視和測量設備已受控并持續符合既定要求文件的程序。
7.質量管理體系的測量、分析和改進程序
用于形成如何監視、測量、分析和改進以確保產品和質量管理體系的符合性,并保持質量管理體系有效性的文件的程序。
8.其他質量體系程序信息
不屬于上述內容,但對此次申報較為重要的其他信息。
9.質量管理體系核查文件
根據上述質量管理體系程序,申請人應當形成相關質量管理體系文件和記錄。應當提交下列資料,在質量管理體系核查時進行檢查。
(1)申請人基本情況表。
(2)申請人組織機構圖。
(3)生產企業總平面布置圖、生產區域分布圖。
(4)生產過程有凈化要求的,應當提供有資質的檢測機構出具的環境檢測報告(附平面布局圖)復印件。
(5)產品生產工藝流程圖,應當標明主要控制點與項目及主要原材料、采購件的來源及質量控制方法。
(6)主要生產設備和檢驗設備(包括進貨檢驗、過程檢驗、出廠最終檢驗所需的相關設備;在凈化條件下生產的,還應當提供環境監測設備)目錄。
(7)質量管理體系自查報告。
(8)如適用,應當提供擬核查產品與既往已通過核查產品在生產條件、生產工藝等方面的對比說明。
[1]中華人民共和國國務院.醫療器械監督管理條例:中華人民共和國國務院令第739號[Z].
[2]國家市場監督管理總局.醫療器械注冊與備案管理辦法:國家市場監督管理總局令第47號[Z].
[3]國家藥品監督管理局.醫療器械注冊申報資料要求和批準證明文件格式:國家藥監局關于公布醫療器械注冊申報資料要求和批準證明文件格式的公告2021年第121號[Z].
[4]國家食品藥品監督管理局.醫療器械通用名稱命名規則:國家食品藥品監督管理總局令第19號[Z].
[5]國家藥品監督管理局.中醫器械通用名稱命名指導原則:國家藥監局關于發布醫用康復器械通用名稱命名指導原則等6項指導原則的通告2021年第48號[Z].
[6]國家食品藥品監督管理局.醫療器械分類目錄:國家食品藥品監督管理總局關于發布醫療器械分類目錄的公告2017年第104號[Z].
[7]國家食品藥品監督管理局.醫療器械注冊單元劃分指導原則:總局關于發布醫療器械注冊單元劃分指導原則的通告2017年第187號[Z].
[8]國家藥品監督管理局.醫療器械產品技術要求編寫指導原則:國家藥監局關于發布醫療器械產品技術要求編寫指導原則的通告2022年第8號[Z].
[9]國家藥品監督管理局.免于臨床評價醫療器械目錄:國家藥監局關于發布免于臨床評價醫療器械目錄的通告2021年第71號[Z].
[10]國家藥品監督管理局.列入免于臨床評價醫療器械目錄產品對比說明技術指導原則:國家藥監局關于發布醫療器械臨床評價技術指導原則等5項技術指導原則的通告2021年第73號[Z].
[11]國家食品藥品監督管理局.醫療器械說明書和標簽管理規定:國家食品藥品監督管理總局令第6號[Z].
[12]GB/T 191,包裝儲運圖示標志[S].
[13] GB 2024,針灸針[S].
[14]梁繁榮,王華《針灸學》[M].北京:中國中醫藥出版社,2021.132-145.
[15] GB/T 191,包裝儲運圖示標志[S].
[16] GB/T 21709.20,針灸技術操作規范 第20部分:毫針基本刺法[S].
[17] GB/T 21709.21,針灸技術操作規范 第21部分:毫針基本手法[S].
[18]YY/T 0316,醫療器械風險管理對醫療器械的應[S].
[19] GB/T 16886.1,醫療器械生物學評價 第1部分:風險管理過程中的評價與試驗[S].
[20] GB/T 16886.5,醫療器械生物學評價 第5部分:體外細胞毒性試驗[S].
[21] GB/T 16886.10,醫療器械生物學評價 第10部分:刺激與皮膚致敏試驗[S].
[22] GB/T 19971,醫療保健產品滅菌 術語[S].
[23] GB 18279.1,醫療保健產品滅菌 環氧乙烷 第1部分:醫療器械滅菌過程的開發、確認和常規控制的要求[S].
[24] GB 18280.1,醫療保健產品滅菌 輻射 第1部分:醫療器械滅菌過程的開發、確認和常規控制要求[S].
[25] GB 18278.1,醫療保健產品滅菌 濕熱 第1部分醫療器械滅菌過程的開發、確認和常規控制要求[S].
[26] YY/T 0466.1,醫療器械用于醫療器械標簽、標記和提供信息的符號第1部分:通用要求[S].
[27] YY/T 0681.1,無菌醫療器械包裝試驗方法 第1部分:加速老化試驗指南[S].
[28] GB/T 30232,針灸學通用術語[S].
[29] GB/T 33415,針灸異常情況處理[S].

站點聲明
本網站所提供的信息僅供參考之用,并不代表本網贊同其觀點,也不代表本網對其真實性負責。圖片版權歸原作者所有,如有侵權請聯系我們,我們立刻刪除。如有關于作品內容、版權或其它問題請于作品發表后的30日內與本站聯系,本網將迅速給您回應并做相關處理。
鄭州思途醫療科技有限公司專注于醫療器械產品政策與法規規事務服務,提供產品注冊備案申報代理、臨床試驗、體系建立輔導、分類界定、申請創新辦理服務。
為深入貫徹落實中共中央辦公廳、國務院辦公廳印發的《關于深化審評審批制度改革鼓勵藥品醫療器械創新的意見》(廳字〔2017〕42號),按照國家藥品監督管理局《關于擴大醫療器械
為規范醫療器械注冊人跨區域委托生產的監督管理,推進長江三角洲區域醫療器械跨區域監管,根據《中共中央辦公廳國務院辦公廳關于深化審評審批制度改革鼓勵藥品醫療器械創新的意見》《
附件:血液透析用水處理設備注冊審查指導原則(2024年修訂版)(2024年第19號).doc血液透析用水處理設備注冊審查指導原則(2024年修訂版)本指導原則旨在指導注冊申請人對血液透析用水處理設備注冊申報資料的準備及撰寫,同時也為技術審評部門提供參考。本指導原則是對血液透析用水處理設備的一般要求,注冊申請人依據產品的具體特性確定其中內容是否適用。若不適用,要具體闡述理由及相應的科學依據,并依據產
關于發布醫療器械質量管理體系年度自查報告編寫指南的通告(2022年第13號)發布時間:2022-03-24為加強醫療器械生產監管,保障醫療器械安全有效,根據《醫
本指導原則旨在幫助和指導注冊申請人對一次性使用腹部穿刺器注冊申報資料進行準備,以滿足技術審評的基本要求。同時有助于審評機構對該類產品進行科學規范的審評,提高審評工
附件:重組膠原蛋白創面敷料注冊審查指導原則(2023年第16號).doc重組膠原蛋白創面敷料注冊審查指導原則本指導原則旨在指導注冊申請人準備及撰寫重組膠原蛋白創
國家藥監局關于發布免于臨床試驗的體外診斷試劑臨床評價技術指導原則的通告(2021年第74號)發布時間:2021-09-24為指導體外診斷試劑的臨床評價工作,根據
國家市場監督管理總局令 第47號 《醫療器械注冊與備案管理辦法》已經2021年7月22日市場監管總局第11次局務會議通過,現予公布,自2021年10月1日起施行。 附件: 醫療器械注冊與備案管
國家藥監局藥審中心關于發布《抗腫瘤藥物臨床試驗中SUSAR分析與處理技術指導原則》的通告(2024年第42號) 發布日期:20241010
為深化醫療器械審評審批制度改革,加強醫療器械臨床試驗管理,根據《醫療器械監督管理條例》(國務院令第739號)及《醫療器械注冊與備案管理辦法》(市場監管總局令第47號)、《
行業資訊
知識分享
八年
醫療器械服務經驗
聯系思途,免費獲得專屬《落地解決方案》及報價
咨詢相關問題或咨詢報價,可以直接與我們聯系
思途CRO——醫療器械注冊臨床第三方平臺
