山東省醫療器械工藝用水現場檢查指南(魯藥監械〔2021〕35號)
為規范醫療器械現場檢查,提升檢查員現場檢查能力,指導檢查員對醫療器械生產企業工藝用水控制情況的檢查,提高企業工藝用水質量安全保證水平,依據《醫療器械監督管理條例》
來源:醫療器械注冊代辦 發布日期:2022-03-24 閱讀量:次
發布時間:2022-03-24
為加強醫療器械生產監管,保障醫療器械安全有效,根據《醫療器械監督管理條例》第三十五條第二款規定,國家藥品監督管理局組織修訂了《醫療器械質量管理體系年度自查報告編寫指南》,現予發布,自2022年5月1日起施行。原國家食品藥品監督管理總局《關于發布醫療器械生產企業質量管理體系年度自查報告編寫指南的通告》(2016年第76號)同時廢止。
特此通告。
國家藥監局
2022年2月24日
附件
根據《醫療器械監督管理條例》的規定,醫療器械注冊人、備案人、受托生產企業依據《醫療器械生產質量管理規范》及相關附錄的要求,開展醫療器械生產質量管理體系年度自查工作,編寫并上報質量管理體系年度自查報告。境內醫療器械注冊人、備案人、生產企業,進口醫療器械注冊人、備案人分別按照附件模板進行填報。質量管理體系年度自查報告至少包括如下內容:
(一)生產活動基本情況:包括注冊人、備案人、受托生產企業基本信息,注冊人、備案人名稱、住所地址、生產地址、生產許可(備案)證號等;醫療器械產品注冊證號或備案號以及生產情況(包括委托和受托生產等);獲批創新產品、優先審批產品及附條件審批產品情況。
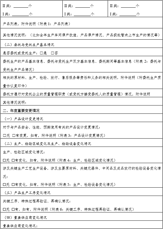
(二)委托與受托生產基本情況:對已獲批上市醫療器械產品的委托生產情況、受托生產情況,包括委托生產產品基本信息、委托與受托生產雙方基本信息、委托生產質量協議及對所委托生產產品的質量管理等。
(一)產品設計變更情況:對于與產品安全、性能、預期使用有關的產品設計變更,應對設計變更完成評審、驗證或/和確認;上報年度產品注冊(備案)變更情況,含延續注冊情況。
(二)生產、檢驗區域及生產、檢驗設備變化情況:生產、檢驗區域涉及的位置、布局等發生變化的,描述相關情況;對涉及關鍵生產工藝的生產設備、涉及主要原材料、關鍵元器件、中間品及成品放行的檢驗設備發生變化的,描述相關情況。
(三)產品生產工序變化情況:關鍵工序、特殊過程發生變化的,且對先前驗證或確認結果有影響的,應進行再驗證或再確認;對關鍵工序、特殊過程進行再驗證、再確認的情況。
(四)重要供應商變化情況:對于主要原材料、關鍵元器件的供應商(生產商)與提供滅菌、檢驗、運輸(冷鏈運輸情況下)等服務的重要供應商發生實質性變化的,應進行評價。
(一)組織機構及人員培訓情況:組織機構包括部門設置、職責及負責人基本情況;企業開展的各類培訓情況,包括法定代表人、企業負責人、管理者代表及從事影響產品質量工作的相關人員參加培訓情況。
(二)生產管理和質量控制情況:一是生產、檢驗區域的基本情況;二是關鍵工藝的生產設備,涉及主要原材料、關鍵元器件、中間品及成品放行的檢驗設備的基本情況、檢定校準情況。
(三)采購管理情況:包括依據《醫療器械生產企業供應商審核指南》開展供應商審核、評價情況,包含現場及書面審核、評價情況。
(四)顧客反饋情況:顧客投訴的處置情況及客戶退貨產品的處置情況。
(五)不合格品控制:不合格產品的處置情況、產品召回情況、產品抽檢發現的不合格品、出廠檢驗發現的不合格品采取措施的情況及原因分析。
(六)追溯系統建立情況:UDI實施情況。
(七)內部審核和管理評審情況:一是年度開展內部審核的情況,包括實施的次數、發現待改進項數及已完成待改進項數的情況;二是年度開展管理評審的情況,包括實施的次數、發現待改進項數及已完成待改進項數的情況。
(八)不良事件監測、再評價工作情況:收集不良事件信息并按規定上報和開展再評價工作情況,導致嚴重傷害事件的處置情況,醫療器械定期風險評價報告提交情況等。
(一)年度接受監管或認證檢查情況:年度國內各級藥品監督管理部門對企業實施的各類監督檢查,包括檢查性質、檢查時間、檢查中發現的主要問題、檢查結論以及整改情況。年度接受其他機構注冊體系檢查、體系認證的情況及結果。
進口醫療器械注冊人、備案人報告接受所在國(地區)各級藥品監管部門的監督檢查情況,以及接受所在國(地區)以外藥品監管部門檢查情況(涉及出口至中國產品相關情況)。
(二)各級集中帶量采購中選醫療器械情況。
(三)企業接受各級藥品監管部門處罰的情況,進口醫療器械注冊人、備案人報告內容包括接受中國及所在國(地區)各級藥品監管部門處罰情況(涉及出口至中國產品相關情況)。
(一)境內醫療器械注冊人、備案人填報內容僅涉及在中國大陸地區注冊(備案)上市醫療器械產品。“二、年度重要變更情況”全部及“三、年度質量管理體系運行情況”中的“顧客反饋情況”“不合格品控制情況”“追溯系統建立情況”“不良事件監測、再評價工作情況”內容僅由注冊人、備案人填報相關情況,受托生產企業不填寫其接受委托生產產品的上述情況。不自行開展已獲準上市醫療器械生產活動的注冊人、備案人,相關內容填報其受托方的相關情況。如果有多于兩家的受托方,對于“三、年度質量管理體系運行情況”需要分別填寫并以“三、年度質量管理體系運行情況(受托方1:XXX)”進行區別。既具備生產能力也存在委托或者受托生產情況的注冊人、備案人,提交所有要求內容,對于“三、年度質量管理體系運行情況”涉及的注冊人、備案人以及受托方需要分別填寫并以“三、年度質量管理體系運行情況(注冊人、備案人:XXX)”“三、年度質量管理體系運行情況(受托方1:XXX)”進行區別;對于“二、年度重要變更情況”包含注冊人、備案人自己生產及委托生產所有產品相關變更情況。
(二)僅受托生產醫療器械產品,無醫療器械注冊(備案)證的生產企業,“二、年度重要變更情況”全部及“三、年度質量管理體系運行情況”中的“顧客反饋情況”“不合格品控制情況”“追溯系統建立情況”“不良事件監測、再評價工作情況”部分不適用,根據其受托生產的監管級別最高的醫療器械產品確定提交自查報告的藥品監督管理部門。
(三)修訂之后的首次填報,不同類型填報主體按照上述填報內容進行填報。后期填報,對境內注冊人、備案人、受托生產企業的委托生產相關質量協議無變更的,則“委托與受托生產基本情況”中“相關的原材料、生產、檢驗、放行、售后服務等責任和義務的相關說明,附件說明”不填報。“三、年度質量管理體系運行情況”中“(二)生產管理和質量控制情況”中“生產、檢驗區域基本情況”“生產設備和檢驗設備清單”后期不用填報,無變化則不填報的內容參考每項填表說明。
(四)進口醫療器械注冊人、備案人由其指定的境內代理人向代理人所在省級藥品監督管理部門提交自查報告,包含進口的醫療器械產品、年度重要變更、中國境內銷售和上市后管理、不良事件監測、再評價、接受檢查、集中帶量采購、接受處罰及內部審核和管理評審情況等。如代理人同時代理多個不同進口醫療器械注冊人、備案人,其自查報告應包含其代理的所有進口醫療器械注冊人、備案人的產品,部分內容應按要求分別填寫。
醫療器械注冊人、備案人為我國香港、澳門、臺灣地區的,參照上述要求執行。
(五)XXXX年度醫療器械質量管理體系自查報告的填報內容為當年度1月1日至12月31日統計數據,應于次年3月31日之前向藥品監管部門提交。
(六)對自查報告中每部分涉及的內容,如果能夠直接填寫則直接填寫,如果需要以附件形式填寫則以附件形式上報,并將所有上報的附件從1號開始依次編號并形成總體附件清單。
(七)提交年度自查報告為《醫療器械監督管理條例》第三十五條第二款規定的責任和義務,不能替代其他法律法規、規章及規范性文件規定的應當及時向負責藥品監督管理的部門報告的責任和義務。
附件:1.醫療器械質量管理體系年度自查報告編寫模板(境內醫療器械注冊人、備案人、生產企業適用)
2.醫療器械質量管理體系年度自查報告編寫模板(進口醫療器械注冊人、備案人適用)
附件1
(境內醫療器械注冊人、備案人、生產企業適用)
承諾:XXX公司對以上填報內容完整性、真實性負責。
企業法定代表人或負責人:簽字或蓋章
XXX企業(公章)
XXXX年XX月XX日
附表1
填表說明:1.僅統計填表人作為注冊人、備案人所有的情況,不含接受委托生產的產品。
2.延續注冊產品為原有且繼續有效產品。
3.延續注冊更改注冊證編號或變更管理類別的,請備注予以說明。
4.若為附條件審批產品,請備注予以說明。
5.填表人首次填報相關企業情況,后期填報若年度無變化則不填該表。
附表2
填表說明:1.填寫“委托生產信息”時,填表人作為委托方,委托方和委托方住所地址均為填表人信息,所以該部分以“/”代替;填寫“受托生產信息”時,填表人作為受托方,受托方和受托方住所地址均為填表人信息,所以該部分以“/”代替。
2.“委托期間”為委托生產質量協議中約定時間期間。
3.委托與受委托情況相比上年度無變化,則本年度不用填報該表。
附表3
填表說明:1.含產品關鍵工序、特殊過程變化情況,包含填報人及接受其委托生產的企業的情況,受托生產企業的變化僅填與委托生產產品相關部分。
2.若產品設計變更未進行變更注冊(備案),則“注冊、備案變更內容”填“/”。
附表4
填表說明:1.填報內容含辦理生產許可(備案)變更情形。
2.包含填報人及接受其委托生產的企業的情況,受托生產企業的變化僅填與受托生產相關部分;先填寫注冊人、備案人的生產、檢驗區域變化情況,再填寫受托企業的相關變化情況。
3.按企業區域劃分進行填報,“企業名稱”為區域所在企業名稱,“潔凈級別”為選填“普通、100級、10000級、100000級、300000級”,“變化描述”為“新增、減少或其他描述實際變化內容”,先填生產區域變化,后填檢驗區域變化情況。
附表5
填表說明:1.包含填報人及接受其委托生產的企業的情況,受托生產企業的生產、檢驗設備變化僅填與委托生產產品相關部分。
附表6
關鍵工序、特殊過程再驗證、再確認情況
附表7
填表說明:1.包含填報人及接受其委托生產的企業的情況,受托生產企業的變化僅填與委托生產相關部分。
2.主要原材料、關鍵元器件參考注冊(備案)申報資料中所列出的主要原材料、關鍵元器件,供應商指物料的生產商。
3.服務名稱包括但不限于滅菌、檢驗、運輸等,含新增重要服務;無“原供應商”以“/”填寫。
附表8
填表說明:1.填表人首次填報相關企業情況,后期填報若年度無變化則不填該表。
2.“關鍵崗位人員變更情況”,關鍵崗位人員參照《醫療器械生產質量管理規范》中相關規定,該部門無關鍵崗位人員變更則填“/”。
附表9
填表說明:1.培訓類別包含但不限于法律法規宣貫、實操培訓、理論培訓、管理體系培訓等,填表人根據企業實際開展培訓填寫。
附表10
填表說明:1.填表人作為委托方填寫受托方的該部分信息時,僅包括與受托生產產品相關部分;后期不用填報該表,后期變化通過“附表4:生產、檢驗區域變化情況”體現。
2.按企業區域劃分進行填報,“潔凈級別”為選填“普通、100級、10000級、100000級、300000級”,“功能”填寫以大類產品名稱進行描述。
附表11
填表說明:1.填表人作為委托方填寫受托方的該部分信息時,僅包括與受托生產產品相關部分;后期不用填報該表,后期變化通過“附表5:生產、檢驗設備變化情況”體現。
附表12
附表13
填表說明:不合格品包括出廠檢驗發現的不合格品、產品抽檢發現的不合格品以及其他不合格品(不含客戶退貨發現的不合格品)。
附表14
填表說明:1.僅醫療器械注冊人、備案人填寫該表格。
附表15
填表說明:1.抽檢類別為國抽、XX省抽、XX市抽、XX風險監測抽檢等,不含注冊送檢。
2.不合格項目填寫分項目名稱,比如一次性使用醫用口罩的“口罩帶”“細菌過濾效率”。
附表16
填表說明:1.集中帶量采購類別為“國家級”“非國家級”。
2.中選效期為中選時間至供貨截止日期。
3.年度供應量為實際通過集采年度供應的產品數量。
附件2
(進口醫療器械注冊人、備案人適用)
承諾:以上內容由相關進口醫療器械注冊人、備案人提供,XXX企業(代理人)未對進口醫療器械注冊人、備案人提供資料進行篡改和刪除。
XXX企業(代理人)法定代表人或負責人:簽字或蓋章
XXX企業(代理人公章)
XXXX年XX月XX日
附表1
填表說明:1.不再代理產品包括注銷,未延續的注冊證。
附表2
填表說明:1.若產品設計變更內容未在中國醫療器械審評審批部門進行變更注冊(備案),則“注冊、備案變更內容”填“/”。
附表3
填表說明:1.主要原材料、關鍵元器件參考注冊(備案)申報資料中所列出的主要原材料、關鍵元器件,供應商指物料的生產商。
附表4
附表5
附表6
填表說明:1.抽檢類別為國抽、XX省抽、XX市抽、XX風險監測抽檢等。
2.不合格項目填寫分項目名稱,比如一次性使用醫用口罩“口罩帶”“細菌過濾效率”等。
附表7
填表說明:不合格品包括客戶投訴、召回及產品抽檢過程中發現的不合格產品。
附表8
填表說明:1.集中帶量采購類別為“國家級”“非國家級”。
2.中選效期為中選時間至供貨截止日期。
3.年度供應量為實際通過集采年度供應的產品數量。

站點聲明
本網站所提供的信息僅供參考之用,并不代表本網贊同其觀點,也不代表本網對其真實性負責。圖片版權歸原作者所有,如有侵權請聯系我們,我們立刻刪除。如有關于作品內容、版權或其它問題請于作品發表后的30日內與本站聯系,本網將迅速給您回應并做相關處理。
鄭州思途醫療科技有限公司專注于醫療器械產品政策與法規規事務服務,提供產品注冊備案申報代理、臨床試驗、體系建立輔導、分類界定、申請創新辦理服務。
為規范醫療器械現場檢查,提升檢查員現場檢查能力,指導檢查員對醫療器械生產企業工藝用水控制情況的檢查,提高企業工藝用水質量安全保證水平,依據《醫療器械監督管理條例》
《海南博鰲樂城國際醫療旅游先行區臨床急需進口藥品帶離先行區使用管理暫行辦法》已經3月24日海南博鰲樂城國際醫療旅游先行區領導小組會議審議通過,現印發給你們,請遵照執行
為深入貫徹落實中共中央辦公廳、國務院辦公廳印發的《關于深化審評審批制度改革鼓勵藥品醫療器械創新的意見》(廳字〔2017〕42號),按照國家藥品監督管理局《關于擴大醫療器械
為規范醫療器械注冊人跨區域委托生產的監督管理,推進長江三角洲區域醫療器械跨區域監管,根據《中共中央辦公廳國務院辦公廳關于深化審評審批制度改革鼓勵藥品醫療器械創新的意見》《
《海南博鰲樂城國際醫療旅游先行區醫療機構制劑調劑使用管理暫行辦法》已經3月24日海南博鰲樂城國際醫療旅游先行區領導小組會議審議通過,現印發給你們,請遵照執行。
國家藥監局關于發布免于進行臨床評價醫療器械目錄的通告(2025年第19號)發布時間:2025-05-13為做好醫療器械注冊管理工作,根據《醫療器械注冊與備案管理
為加強醫療器械生產監督管理,規范醫療器械生產質量管理,根據《醫療器械監督管理條例》(國務院令650號)、《醫療器械生產監督管理辦法》(國家食品藥品監督管理總局令第7號)
附件:醫療器械監督管理條例(2025年修訂版).doc醫療器械監督管理條例(2000年1月4日中華人民共和國國務院令第276號公布 2014年2月12日國務院第
《醫療器械監督管理條例》已經2020年12月21日國務院第119次常務會議修訂通過,現予公布,自2021年6月1日起施行。
為深化醫療器械審評審批制度改革,加強醫療器械臨床試驗管理,根據《醫療器械監督管理條例》(國務院令第739號)及《醫療器械注冊與備案管理辦法》(市場監管總局令第47號)、《
行業資訊
知識分享
八年
醫療器械服務經驗
聯系思途,免費獲得專屬《落地解決方案》及報價
咨詢相關問題或咨詢報價,可以直接與我們聯系
思途CRO——醫療器械注冊臨床第三方平臺
