長江三角洲區域醫療器械注冊人制度試點工作實施方案(試行)(滬藥監械管〔2019〕112號)
為深入貫徹落實中共中央辦公廳、國務院辦公廳印發的《關于深化審評審批制度改革鼓勵藥品醫療器械創新的意見》(廳字〔2017〕42號),按照國家藥品監督管理局《關于擴大醫療器械
來源:醫療器械注冊代辦 發布日期:2022-11-25 閱讀量:次
附件:正畸托槽注冊審查指導原則(2022年第41號).doc
本指導原則旨在指導注冊申請人對正畸托槽注冊申報資料的準備及撰寫,同時也為技術審評部門審評注冊申報資料提供參考。
本指導原則是對正畸托槽產品的一般要求,申請人應依據產品的具體特性確定其中內容是否適用,若不適用,需具體闡述理由及相應的科學依據,并依據產品的具體特性對注冊申報資料的內容進行充實和細化。
本指導原則是供注冊申請人和技術審評人員使用的指導性文件,但不包括審評審批所涉及的行政事項,亦不作為法規強制執行,應在遵循相關法規的前提下使用本指導原則。如有能夠滿足相關法規要求的其他方法,也可以采用,但是需要提供詳細的研究資料和驗證資料。
本指導原則是在現行法規和標準體系以及當前認知水平下制定,隨著法規和標準的不斷完善,以及科學技術的不斷發展,相關內容也將適時進行調整。
本指導原則適用于與正畸絲等配套,供牙齒正畸治療用的正畸托槽。
目前臨床用于牙齒正畸治療的器械分二類:一類是由患者自行佩戴和拆卸的活動矯治器,另一類是由專業正畸醫生通過臨床安裝的固定矯治器。本指導原則適用于固定矯治器中的正畸托槽。定制式托槽不在本原則中描述。
(一)監管信息
1.產品名稱要求
正畸托槽產品的命名應采用通用名稱,醫療器械通用名稱由一個核心詞和一般不超過三個特征詞組成。特征詞可以為使用方式、技術類別、材料或結構等描述性詞語,舉例如下:
1.1正畸托槽。
1.2舌側正畸托槽(使用方式)。
1.3直絲弓正畸托槽(技術類別)。
1.4陶瓷正畸托槽(材料)。
1.5自鎖式正畸托槽(結構)。
2.分類編碼
根據《醫療器械分類目錄》及有關的分類界定文件,產品屬于與正畸絲等配套,供牙齒正畸治療用的正畸托槽。管理類別為Ⅱ類,分類編碼為17-07-01。
3.注冊單元劃分的原則和實例
不同技術原理、結構組成的產品應劃分為不同的注冊單元,如陶瓷托槽、不銹鋼托槽應作為兩個注冊單元;舌側正畸托槽與唇側正畸托槽應作為兩個注冊單元;自鎖式正畸托槽如與其他托槽具有相同組成,可作為同一注冊單元。
(二)綜述材料
1.產品的結構及組成
正畸托槽,通常可由正畸槽溝(又稱弓絲槽)、結扎翼、粘接用底板、牽引鉤(僅限帶鉤的正畸托槽)、活動鎖片/鎖蓋/鎖夾(僅限自鎖式正畸托槽結構)和粘接劑(僅限于粘接劑預置托槽)組成。
2.器械及操作原理描述
2.1正畸托槽產品的外形結構圖列舉如下,產品技術要求中的示意圖建議采用產品工程圖:
2.1.1方絲弓正畸托槽

2.1.2舌側正畸托槽

2.1.3直絲弓正畸托槽

2.1.4陶瓷正畸托槽

2.1.5自鎖式正畸托槽

2.2正畸托槽的結構說明:

2.3產品材料
正畸托槽可采用不銹鋼、鎳鈦合金、陶瓷等滿足生物安全性能要求的醫療器械適用材料。
2.4產品工作原理/作用機理
正畸托槽通常設計成有正畸槽溝、結扎翼和粘接底板結構形狀,在正畸托槽粘接底板表面涂上粘接劑后,粘貼在經過預處理的牙面指定位置。若有必要,可用不銹鋼結扎絲或者橡皮結扎圈,通過結扎翼把正畸絲固定在正畸托槽的正畸槽溝內,持續將正畸絲釋放的回復力傳遞給牙齒,從而實現控制牙齒的移動,達到牙齒畸形矯正的作用。企業還應根據自身產品的特性,增加作用機理的描述。
3.產品的適用范圍/預期用途
適用范圍:適用于口腔正畸治療。
4.產品的不良事件歷史記錄
根據目前收集到的正畸托槽醫療器械不良事件,常見正畸托槽在臨床中出現的共同問題主要有以下幾點:表面太粗糙或有鋒棱、銳邊,變色銹蝕,焊接處脫焊等。
(三)非臨床資料
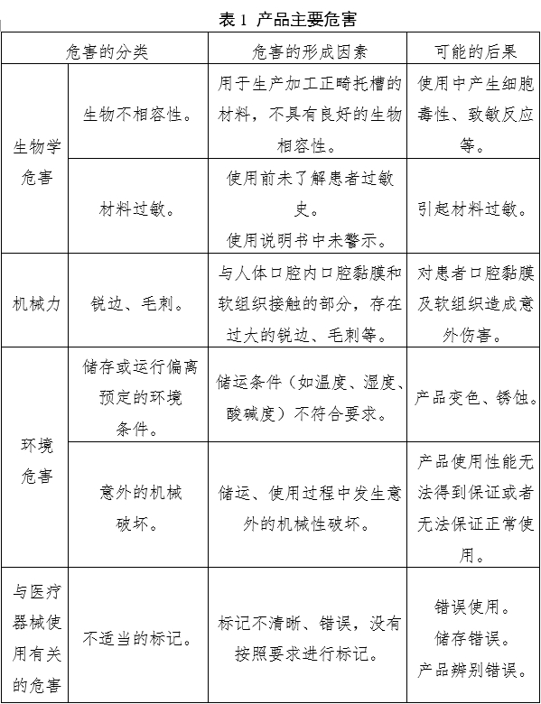
1.產品的風險管理資料
1.1風險分析方法
1.1.1在對風險的判定及分析中,要考慮合理的可預見的情況,它們包括:正常使用條件下和非正常使用條件下。
1.1.2風險判定及分析應包括:對于患者的危害、對于操作者的危害和對于環境的危害。
1.1.3風險形成的初始原因應包括:人為因素(包括不合理的操作)、產品結構的危害、原材料危害、綜合危害和環境條件。
1.1.4風險判定及分析考慮的問題包括:構成正畸托槽產品全部原材料生物學危害;產品質量是否會導致使用中出現不正常結果;操作信息,包括警示性語言、注意事項以及使用方法的準確性;重復使用可能存在的危害等。
1.2風險分析清單
正畸托槽產品的風險管理報告應符合YY/T 0316《醫療器械 風險管理對醫療器械的應用》的有關要求,審查要點包括:
1.2.1產品定性定量分析是否準確。
1.2.2危害分析是否全面。
1.2.3風險可接收準則,降低風險的措施及采取措施后風險的可接受程度,是否有新的風險產生。
根據《醫療器械 風險管理對醫療器械的應用》附錄D用于醫療器械的風險概念YY/T 0316對該產品已知或可預見的風險進行判定,生產企業還應根據自身產品特點確定其他危害。針對產品的各項風險,生產企業應采取應對措施,確保風險降到可接受的程度。
主要危害例舉如下:


2.產品技術要求應包括的主要性能指標
參照《醫療器械產品技術要求編寫指導原則》的規定編寫產品技術要求。
本條款給出需要考慮的產品基本技術性能指標,生產企業可參考相應的國家標準、行業標準,根據生產企業自身產品的技術特點制定相應的要求。涉及材料內容的應說明選用材料滿足的國家標準或行業標準。有害元素、金屬內部質量、金屬正畸托槽所用材料的化學成分含量等以產品技術要求附錄體現。
常見的通用技術指標包括但不限于以下內容:
2.1外觀
2.2尺寸
正畸托槽厚度、槽溝(孔)深度、槽溝(孔)寬度、槽溝(孔)長度、每個輔工槽(孔)的尺寸、轉矩角、軸傾角、補償角。
2.3金屬表面粗糙度
2.4耐腐蝕性
3.同一注冊單元內檢驗代表產品確定原則和實例
3.1典型產品應是同一注冊單元內能夠代表本單元內其他產品安全性和有效性的產品。
3.2應考慮功能最齊全、結構最復雜、風險最高的產品。
3.3如其他產品的主要性能與被檢產品不一致,則該產品也應作為典型產品進行檢驗。
實例:基體與網底采用分體焊接結構的正畸托槽與需聯合使用釉質表面粘合劑的托槽至少應進行焊接強度/粘接強度差異性檢測;自鎖式正畸托槽功能最齊全、結構最復雜、風險最高。
4.研究資料
4.1產品性能研究
在開展產品性能研究時,應當提供產品性能研究資料以及產品技術要求的研究和編寫說明,應至少對所申報產品的代表性樣件進行功能性、安全性指標研究。此外,還應提交與質量控制相關的其他指標的確定依據,所采用的標準或方法、采用的原因及理論基礎。
如適用,產品研究資料應包含為保證正畸托槽的安全有效而設定的相關特性,如:帶活動鎖蓋的自鎖式正畸托槽,其鎖蓋、鎖片、鎖夾等的可靠性和疲勞性能(如脫落、變形)等內容。
4.2生物相容性評價研究
應參照GB/T 16886系列標準《醫療器械生物學評價》、YY/T 0268《牙科學 口腔醫療器械生物學評價 第1單元:評價與試驗》等適用標準對成品中與患者或者使用者直接或間接接觸的材料的生物安全性進行評價。評價資料應包括:生物相容性評價的依據和方法、所用材料的描述及與人體接觸的性質、實施或豁免生物學試驗的理由和論證、對于現有數據或試驗結果的評價。評價的試驗項目應包括:細胞毒性、遲發型超敏反應、刺激或皮內反應、亞慢性(亞急性)全身毒性、遺傳毒性。
4.3滅菌/消毒工藝研究
正畸托槽一般采用非無菌交付,由終端用戶滅菌/消毒。
制造商應向醫療機構提供經過確認的滅菌/消毒方式,若該滅菌/消毒方式為行業內通用,那么制造商應提交滅菌/消毒過程對產品性能影響的相關驗證資料;若該滅菌/消毒方式行業內不通用,那么制造商除提交過程對產品性能影響的相關驗證資料外,還應當對滅菌/消毒效果進行確認,并提交相關資料。
4.4產品有效期和包裝研究
正畸托槽為無源器械,非重復使用產品。
產品的包裝應能保證在宣稱的有效期內以及運輸儲運條件下,保持完整。
4.5其他資料
證明產品安全性、有效期的其他研究資料。
5.其他資料
對于列入《免于進行臨床評價醫療器械目錄》(以下簡稱《目錄》)的正畸托槽產品,應按照《列入免于臨床評價醫療器械目錄產品對比說明技術指導原則》提交如下資料:
(1)提交申報產品相關信息與《目錄》所述內容的對比資料;
(2)提交申報產品與《目錄》中已獲準境內注冊醫療器械的對比說明和相應支持性資料。若經對比,申報產品與對比產品存在差異,還應提交差異部分對安全有效性影響的分析研究資料。二者的差異不應引起不同的安全有效性問題,即申報產品未出現對比產品不存在的且可能引發重大風險和/或引起顯著影響有效性的問題。
提交的上述資料應能證明申報產品與《目錄》所述的產品具有基本等同性。若無法證明申報產品與《目錄》所述的產品具有基本等同性,則應開展臨床評價。
(四)臨床評價資料
該產品列入《免于臨床評價醫療器械目錄》,申請人無需提交臨床評價資料。
(五)產品說明書和標簽樣稿
產品說明書和標簽應符合YY/T 0915《牙科學 正畸用托槽和頰面管》的相關要求。
說明書中應對風險分析后剩余風險控制所采取的有關告知性、警告性內容進行充分的表達。
說明書中應有推薦的產品清洗、滅菌/消毒方法(該方法應經過相應的驗證)。
說明書不得有以下內容:
1.含有“最高技術”、“最先進”等絕對化的語言;
2.與其他企業產品的功效和安全性能相比的語言;
3.含有“保險公司保險”等承諾性的語言;
4.利用任何單位或個人名義、形象作證明或者推薦;
5.法律、法規規定禁止的其他內容。
(六)質量管理體系文件
應至少提交產品描述信息、一般生產信息,包括但不局限于以下內容:
1.生產工藝及控制
提交產品的生產工藝管理控制文件,詳細說明產品的生產工藝和步驟,列出工藝圖表。提交產品生產工藝確定的依據、生產過程中需要進行控制和測試的環節及相關證明性資料。明確關鍵工序和特殊工序的控制參數,并闡明其對產品物理性能、化學性能、生物性能的影響。對生產工藝的可控性、穩定性應進行確認。
明確生產過程中各種加工助劑的使用情況及對雜質(如殘留單體、小分子殘留物等)的控制情況,明確其毒理學信息,提供支持性證據,并進行安全性評估。
2.生產場地
若產品有多個研制、生產場地,應當概述每個研制、生產場地的實際情況。
[1]中華人民共和國國務院.醫療器械監督管理條例:中華人民共和國國務院令第739號[Z].
[2]國家市場監督管理總局.醫療器械注冊與備案管理辦法:國家市場監督管理總局令第47號[Z].
[3]國家藥品監督管理局.醫療器械注冊申報資料要求和批準證明文件格式:國家藥監局關于公布醫療器械注冊申報資料要求和批準證明文件格式的公告2021年第121號[Z].
[4]國家食品藥品監督管理局.醫療器械通用名稱命名規則:國家食品藥品監督管理總局令第19號[Z].
[5]國家藥品監督管理局.中醫器械通用名稱命名指導原則:國家藥監局關于發布醫用康復器械通用名稱命名指導原則等6項指導原則的通告2021年第48號[Z].
[6]國家食品藥品監督管理局.醫療器械分類目錄:國家食品藥品監督管理總局關于發布醫療器械分類目錄的公告2017年第104號[Z].
[7]國家食品藥品監督管理局.醫療器械注冊單元劃分指導原則:總局關于發布醫療器械注冊單元劃分指導原則的通告2017年第187號[Z].
[8]國家藥品監督管理局.醫療器械產品技術要求編寫指導原則:國家藥監局關于發布醫療器械產品技術要求編寫指導原則的通告2022年第8號[Z].
[9]國家藥品監督管理局.免于臨床評價醫療器械目錄:國家藥監局關于發布免于臨床評價醫療器械目錄的通告2021年第71號[Z].
[10]國家藥品監督管理局.列入免于臨床評價醫療器械目錄產品對比說明技術指導原則:國家藥監局關于發布醫療器械臨床評價技術指導原則等5項技術指導原則的通告2021年第73號[Z].
[11]國家食品藥品監督管理局.醫療器械說明書和標簽管理規定:國家食品藥品監督管理總局令第6號[Z].
[12]YY/T 0316,醫療器械 風險管理對醫療器械的作用[S].
[13]GB 17168,牙科學 固定和活動修復用金屬材料[S].
[14]YY/T 0528,牙科學金屬材料腐蝕試驗方法[S].
[15]YY 0716,牙科陶瓷[S].
[16]GB/T 16886系列,醫療器械生物學評價[S].
[17]YY/T 0268,牙科學 口腔醫療器械生物學評價 第1單元:評價與試驗[S].
[18]YY/T 0991,正畸托槽臨床試驗指南[S].
[19]YY/T 0915,牙科學 正畸用托槽和頰面管[S].
附件:審查關注點
附件
一、正畸托槽產品技術要求編寫的規范性,引用標準的適用性、準確性,內容是否符合YY/T 0915《牙科學 正畸用托槽和頰面管》標準的要求,是否齊全,是否為現行有效版本。
二、產品技術要求應按國家食品藥品監督管理部門對境內第二類醫療器械注冊審批的要求編寫。重點關注原材料、性能要求的研究報告。
三、安全風險管理報告要審查產品的主要風險是否已經列舉,控制措施是否有效,風險是否降到可接受的程度之內。
四、檢測報告應關注能否覆蓋所有不同材料、結構產品的所有性能。所檢測型號的產品應當是本注冊單元內能夠代表申報的其他型號產品安全性和有效性的典型產品。
五、應審查產品使用說明書與標簽是否符合《醫療器械說明書和標簽管理規定》(原國家食品藥品監督管理總局令第6號)的要求。

站點聲明
本網站所提供的信息僅供參考之用,并不代表本網贊同其觀點,也不代表本網對其真實性負責。圖片版權歸原作者所有,如有侵權請聯系我們,我們立刻刪除。如有關于作品內容、版權或其它問題請于作品發表后的30日內與本站聯系,本網將迅速給您回應并做相關處理。
鄭州思途醫療科技有限公司專注于醫療器械產品政策與法規規事務服務,提供產品注冊備案申報代理、臨床試驗、體系建立輔導、分類界定、申請創新辦理服務。
為深入貫徹落實中共中央辦公廳、國務院辦公廳印發的《關于深化審評審批制度改革鼓勵藥品醫療器械創新的意見》(廳字〔2017〕42號),按照國家藥品監督管理局《關于擴大醫療器械
為規范醫療器械注冊人跨區域委托生產的監督管理,推進長江三角洲區域醫療器械跨區域監管,根據《中共中央辦公廳國務院辦公廳關于深化審評審批制度改革鼓勵藥品醫療器械創新的意見》《
附件:血液透析用水處理設備注冊審查指導原則(2024年修訂版)(2024年第19號).doc血液透析用水處理設備注冊審查指導原則(2024年修訂版)本指導原則旨在指導注冊申請人對血液透析用水處理設備注冊申報資料的準備及撰寫,同時也為技術審評部門提供參考。本指導原則是對血液透析用水處理設備的一般要求,注冊申請人依據產品的具體特性確定其中內容是否適用。若不適用,要具體闡述理由及相應的科學依據,并依據產
關于發布醫療器械質量管理體系年度自查報告編寫指南的通告(2022年第13號)發布時間:2022-03-24為加強醫療器械生產監管,保障醫療器械安全有效,根據《醫
本指導原則旨在幫助和指導注冊申請人對一次性使用腹部穿刺器注冊申報資料進行準備,以滿足技術審評的基本要求。同時有助于審評機構對該類產品進行科學規范的審評,提高審評工
附件:重組膠原蛋白創面敷料注冊審查指導原則(2023年第16號).doc重組膠原蛋白創面敷料注冊審查指導原則本指導原則旨在指導注冊申請人準備及撰寫重組膠原蛋白創
國家藥監局關于發布免于臨床試驗的體外診斷試劑臨床評價技術指導原則的通告(2021年第74號)發布時間:2021-09-24為指導體外診斷試劑的臨床評價工作,根據
國家市場監督管理總局令 第47號 《醫療器械注冊與備案管理辦法》已經2021年7月22日市場監管總局第11次局務會議通過,現予公布,自2021年10月1日起施行。 附件: 醫療器械注冊與備案管
國家藥監局藥審中心關于發布《抗腫瘤藥物臨床試驗中SUSAR分析與處理技術指導原則》的通告(2024年第42號) 發布日期:20241010
為深化醫療器械審評審批制度改革,加強醫療器械臨床試驗管理,根據《醫療器械監督管理條例》(國務院令第739號)及《醫療器械注冊與備案管理辦法》(市場監管總局令第47號)、《
行業資訊
知識分享
八年
醫療器械服務經驗
聯系思途,免費獲得專屬《落地解決方案》及報價
咨詢相關問題或咨詢報價,可以直接與我們聯系
思途CRO——醫療器械注冊臨床第三方平臺
