血液透析用水處理設備注冊審查指導原則(2024年修訂版)(2024年第19號)
附件:血液透析用水處理設備注冊審查指導原則(2024年修訂版)(2024年第19號).doc血液透析用水處理設備注冊審查指導原則(2024年修訂版)本指導原則旨在指導注冊申請人對血液透析用水處理設備注冊申報資料的準備及撰寫,同時也為技術審評部門提供參考。本指導原則是對血液透析用水處理設備的一般要求,注冊申請人依據產品的具體特性確定其中內容是否適用。若不適用,要具體闡述理由及相應的科學依據,并依據產
來源:醫療器械注冊代辦 發布日期:2022-11-25 閱讀量:次
附件:持續正壓通氣用面罩、口罩、鼻罩注冊審查指導原則(2022年第41號).doc
本指導原則旨在指導注冊申請人對持續正壓通氣用面罩、口罩、鼻罩注冊申報資料的準備及撰寫,同時也為技術審評部門提供參考。
本指導原則是對持續正壓通氣用面罩、口罩、鼻罩的一般要求,注冊申請人應依據產品的具體特性確定其中內容是否適用。若不適用,需具體闡述理由及相應的科學依據,并依據產品的具體特性對注冊申報資料的內容進行充實和細化。
本指導原則是供注冊申請人和技術審評人員使用的指導性文件,但不包括審評審批所涉及的行政事項,亦不作為法規強制執行,應在遵循相關法規的前提下使用本指導原則。如果有能夠滿足相關法規要求的其他方法,也可以采用,但是需要提供詳細的研究資料和驗證資料。
本指導原則是在現行法規和標準體系以及當前認知水平下制定,隨著法規和標準的不斷完善,以及科學技術的不斷發展,相關內容也將適時進行調整。
本指導原則適用于YY 0671.2《睡眠呼吸暫停治療 第2部分:面罩和應用附件》標準中的面罩。依據《國家藥監局關于發布免于臨床評價醫療器械目錄的通告》、《醫療器械分類目錄》及《關于泡沫敷料等產品分類界定的通知》,管理類別為Ⅱ類,分類編碼為08-06-11。
(一)監管信息
1.產品名稱
產品名稱按作用原理和適用范圍應命名為“持續正壓通氣用面罩、口罩、鼻罩”。
2.注冊單元劃分
根據《醫療器械注冊與備案管理辦法》第一百一十一條,同時需參考《醫療器械注冊單元劃分指導原則》的要求,原則上以產品的技術原理、結構組成、性能指標和適用范圍為劃分依據。
根據以上原則,鼻罩、口罩、口鼻罩應劃分為不同的注冊單元。
3.結構組成
產品通常由鼻罩、口罩或口鼻罩主體,固定頭帶、氣路接口、排氣口、防窒息閥等組成;直接與患者面部接觸,經鼻腔和/或口腔通氣的界面連接裝置。



(二)安全和性能的基本原則
申請人需要提供《醫療器械安全和性能基本原則清單》,并說明產品為了符合適用的各項要求所采用的方法,以及證明其符合性的文件。對于不適用的各項要求,應說明理由。
(三)綜述資料
1.工作原理
持續正壓通氣用面罩、口罩、鼻罩通過呼吸管路連接正壓通氣呼吸機,罩體固定于使用者鼻部,口部或面部,使正壓氣流經鼻和/或口輸入氣道,以此作為使用者接受治療壓力的接口。
2.作用機理(略)
3.適用范圍
用于慢性呼吸功能不全、改善通氣和睡眠治療等無創通氣支持。
3.1使用類型
多患者重復使用、單一患者重復使用、一次性使用。
3.2適用人群
如成人、兒童、幼兒。本規范未考慮新生兒的相關要求。
3.3適應癥
適用于鼾癥、睡眠呼吸暫停低通氣綜合征、睡眠呼吸暫停合并慢阻肺(COPD)、各種系統疾病導致的輕中度慢性或急性呼吸衰竭患者的治療。此類設備均不可用于生命支持。
注:不含防窒息閥和排氣口的口罩、口鼻罩僅適用于具有主動呼氣閥、安全活瓣系統、警報裝置的雙回路醫用呼吸機,不能用于家用。
4.禁忌證
意識障礙;呼吸微弱或停止、心跳停止;無力清潔氣道或具有較高的誤吸風險、嚴重的臟器功能不全;未經引流的氣胸或縱膈氣腫;嚴重腹脹、腸梗阻;上氣道或頜面部損傷、術后、畸形致上呼吸道梗阻;不能配合NPPV(無創正壓通氣)或鼻(面)罩不適;近期食管、胃腸道手術或出血。
口罩和口鼻罩另有:賁門括約肌功能受損、大量逆流、咳嗽反射作用受損及食管裂孔氙;行動或反應遲緩。
5.警示信息
以下情況應慎用:幽閉恐懼癥患者;胸部X線或CT檢查發現肺大皰;血壓明顯降低(血壓低于90/60 mmHg),或休克時;急性心肌梗死患者血流動力學指標不穩定者;腦脊液漏、顱腦外傷或顱內積氣;急性中耳炎、鼻炎、鼻竇炎感染未控制時;青光眼;近期眼科手術或眼睛干澀。
6.預期使用環境
應明確使用場所,如醫院、家庭等使用場所。
特殊環境應進一步說明,如旅行、高原或野外環境及車、船等交通工具上使用等。
7.可聯合使用的其它醫療器械
醫用濕化器、霧化器、熱濕交換器、過濾器、內窺鏡、雙水平正壓設備、自調節設備等,或附加供氧口、排氣口。
8.不良事件情況
持續正壓通氣用面罩、口罩、鼻罩產品在臨床中出現的問題主要有:面罩罩體與接頭分離、罩體對面部的壓力性潰瘍、致患者牙齒腫痛等。
9.包裝說明
申報產品需要描述注冊單元內所有產品組成的包裝情況,說明包裝清單和包裝方式,提供包裝圖示。
(四)非臨床資料
1.產品風險分析
1.1風險分析方法
在對風險的判定及分析中,要考慮合理的可預見的情況,它們包括:正常使用條件下和非正常使用條件下。
風險判定及分析應包括:對于患者的危害、對于操作者的危害、對于環境的危害。
風險形成的初始原因應包括:人為因素(包括不合理的操作)、產品結構的危害、原材料危害、綜合危害、環境條件。
風險判定及分析考慮的問題包括:面罩原材料生物學危害;產品質量是否會導致使用中出現不正常結果;操作信息,包括警示性語言、注意事項以及使用方法的準確性等。
1.2風險分析清單
面罩產品的風險管理報告應符合YY/T 0316《醫療器械風險管理對醫療器械的應用》的有關要求,審查要點包括:
根據YY/T 0316《醫療器械風險管理對醫療器械的應用》附錄E確定危害分析是否全面;
風險可接收準則,降低風險的措施及采取措施后風險的可接收程度,是否有新的風險產生。
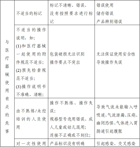
根據YY/T 0316《醫療器械風險管理對醫療器械的應用》附錄E對該產品已知或可預見的風險進行判定,面罩產品在進行風險分析時至少應包括以下的主要危害,企業還應根據自身產品特點確定其他危害。針對產品的各項風險,企業應采取應對措施,確保風險降到可接受的程度。




2.醫療器械安全和性能基本原則清單
說明產品符合《醫療器械安全和性能基本原則清單》各項適用要求所采用的方法,以及證明其符合性的文件。
3.產品技術要求
3.1產品適用的相關標準

上述標準包括了產品技術要求中經常涉及到的標準。有的制造商還會根據產品的特點引用一些行業外的標準和一些較為特殊的標準。
3.2主要技術指標
本條款給出持續正壓通氣用面罩、口罩、鼻罩產品需要評價的性能要求,其中部分性能要求給出了定量要求,其他性能要求企業可參考相應的國家標準、行業標準,根據企業自身產品的技術特點提出相應的要求,但不得低于相關強制性國家標準、行業標準的有關要求。如有不適用條款(包括國家標準、行業標準要求),企業在產品技術要求的編制說明中必須說明理由。



4. 產品檢驗及典型性樣品
注冊申請人應提供符合醫療器械申報注冊法規文件要求的檢測報告。應提供檢驗樣品型號規格的選擇依據,所檢驗型號應當是本注冊單元內能夠代表其他型號安全性和有效性的典型產品,如果檢測結果不能覆蓋本注冊單元,還應選擇其他型號進行差異性檢驗。
舉例:同型號面罩大號規格的生物、物理等性能指標涵蓋小號規格產品的指標,能夠代表其安全性、有效性。所以同型號大號規格與小號規格作為一個注冊單元時,大號規格應作為這個注冊單元中的典型產品。
5.研究資料
根據申報產品適用范圍和技術特征,提供非臨床研究綜述,逐項描述所開展的研究,概述研究方法和研究結論。研究資料中的項目、方法、來源和驗證等,宜包含并多于技術要求相應條款,并可以作為后者的制定依據和理由。
應當從技術層面論述申報產品的設計、技術特征、性能指標及制定依據、滅菌驗證等。不同原材料、不同滅菌方式的產品,應分別開展相關研究,內容至少應包含但不限于以下方面:
5.1產品性能研究
注冊申請人應當提供產品性能研究資料。包括有效性、安全性指標以及與質量控制相關的其他指標的確定依據,所采用的標準或方法、采用的理由及理論基礎。
產品各部件的使用性能均應進行研究和驗證,其結果應能證明符合臨床使用要求。描述不同尺寸、結構的制定依據和理由。常見性能研究指標包括但不限于技術要求中條款,對于氣阻、排出氣流、死腔容量等項目也宜開展專門研究。有特殊設計、性能和結構的,應提供相應研究和驗證資料。
5.2毒性物質殘留研究
申報產品各組件的原材料不得人為添加已列入相關法規及指令禁止的、或未經毒理學評估的物質,如熒光增白劑等,常規使用過程中不得對人體產生有害影響。
5.3生物學特性研究
根據GB/T 16886系列標準或《醫療器械生物學評價和審查指南的通知》選擇生物學評價路徑并實施生物學評價,生物學評價終點至少包括細胞毒性、皮膚刺激、遲發型超敏反應。生物學評價資料需包括:生物相容性評價的依據和方法,產品所用材料的描述及與人體接觸的性質,實施或豁免生物學試驗的理由和論證,對于現有數據或試驗結果的評價。根據評價結果,如需開展生物學試驗,建議參考GB/T 16886.1《醫療器械生物學評價第1部分:風險管理過程中的評價與試驗》進行。
5.4生物源材料的安全性研究
對于含有同種異體材料、動物源性材料或生物活性物質等具有生物安全風險的產品,應當提供相應生物安全性研究資料。
5.5滅菌/消毒工藝研究
5.5.1若申報產品為無菌提供,應參考GB 18280《醫療保健產品滅菌輻射》系列標準、GB 18279《醫療保健產品滅菌環氧乙烷》系列標準和GB/T 16886.7《醫療器械生物學評價第7部分:環氧乙烷滅菌殘留量》等相應標準規定,提交產品包裝及滅菌方法選擇的依據,經過確認并進行常規控制,開展以下方面的確認:
5.5.1.1產品與滅菌過程的適應性:應考察滅菌工藝過程對于產品的影響。
5.5.1.2包裝與滅菌過程的適應性。
5.5.1.3應明確滅菌工藝(方法和參數)和無菌保證水平(SAL),并提供滅菌確認報告。無菌保證水平(SAL)應達到1×10-6。
5.5.1.4殘留毒性:若滅菌使用的方法容易出現殘留,如環氧乙烷滅菌,應當明確殘留物信息及采取的處理方法,并提供其解析的研究資料。
5.5.2 若申報產品可重復使用,應提供終端用戶消毒或滅菌方面的研究資料,包括對重復消毒或滅菌的最大次數進行研究。
5.6動物試驗研究
通常不必要開展動物試驗。
5.7其他資料
結合申報產品的特點,證明產品安全性、有效性的其他研究資料。
6.非臨床文獻
提供與申報產品相關的已發表的非臨床研究資料。
7.其他資料
持續正壓通氣用面罩、口罩、鼻罩已經列入《免于進行臨床評價醫療器械目錄》。注冊申請人應當按照《列入免于臨床評價醫療器械目錄產品對比說明技術指導原則》,從基本原理、結構組成、性能、安全性、適用范圍等方面,證明產品的安全有效性。宜與已上市同類產品進行模擬使用對比驗證研究以證明其等同性。除模擬使用外,申報產品與對比產品存在差異的,還應提交差異部分對安全有效性影響的分析研究資料。
8.原材料控制
原材料特性是產品最終質量控制的重要因素。應說明原材料的選擇依據,列明生產過程中所需全部材料(包括粘接劑、添加劑及相應加工助劑)的化學名稱、商品名/材料代號、CAS號、化學結構式/分子式、不銹鋼或合金牌號、供應商名稱、符合的標準(如適用)等基本信息,建議以列表的形式提供。
原材料應具有穩定的供貨渠道以保證產品質量,注冊申請人應提供產品全部原材料的質量控制資料,包括各原材料來源、質量控制要求及符合標準的證明材料等。原材料參考的標準包括但不限于《YY/T 0114醫用輸液、輸血、注射器具用聚乙烯專用料》等。對于首次用于醫療器械方面的新材料,應提供該材料適合用于人體的預期使用部位的相關研究資料。
9.穩定性和包裝研究
應提供有效期的驗證資料,包括貨架有效期、運輸穩定性等。在有效期研究中應監測與醫療器械貨架有效期密切相關的物理、化學檢測項目,涉及產品生物相容性可能發生改變的醫療器械,需進行生物學評價。考慮加速/實時老化對于終產品的影響,還應通過無菌檢測或包裝完整性檢測證明產品在有效期內保持無菌狀態。不同滅菌方式、不同包裝材料的產品,應分別進行有效期驗證和包裝研究。
產品包裝驗證可根據國內、國際有關標準進行,如GB/T 19633《最終滅菌醫療器械包裝》系列標準、YY/T 0681系列標準、YY/T 0698系列標準、ISO 11607系列標準、ASTM D4169等,提交產品的包裝驗證報告。
申報產品的初包裝材料應能保證產品在滅菌、貯存和運輸過程中,對產品性能和安全性不產生不利影響。應提供初包裝材料的來源、質量控制標準及驗證數據的資料。
需要提供運輸穩定性研究資料,證明在規定的運輸條件下,運輸過程中的環境條件不會對醫療器械的造成不利影響。
提交包裝驗證報告,常見項目如:包裝材料的物理化學、生物相容性;包裝材料與產品的適應性;包裝材料與滅菌、成型和密封過程的適應性;包裝材料所能提供的微生物屏障保護;包裝材料與使用者使用時的要求(如無菌開啟)的適應性;包裝材料與標簽系統的適應性;包裝材料與貯存運輸過程的適應性等。
申報產品如為重復使用,應明確重復使用的最大次數及清洗、消毒或滅菌方法,相應的儲存方式和最長儲存時間,并提供按照該程序處理后仍能滿足相關性能要求的驗證資料。
(五)臨床評價資料
對于符合《免于臨床評價醫療器械目錄》(以下簡稱《目錄》)下分類編碼為08-06-11的面罩,申請人無需提交臨床評價資料。豁免情況不包括使用了新材料、新作用機理、新功能的產品。對于《目錄》以外的面罩,需提交相應的臨床評價資料。
(六)產品說明書和標簽樣稿
1.持續正壓通氣用面罩、口罩、鼻罩說明書的編寫應符合《醫療器械說明書、標簽和包裝標識管理規定》及相關標準的要求。
2.持續正壓通氣用面罩、口罩、鼻罩包裝上的標簽、面罩或附件上的標識、和/或產品說明書(隨機文件)應當包括以下內容:
2.1說明書(隨機文件)中對產品的描述還應包括:
2.1.1應明確該產品不能用于生命支持;
2.1.2應明確兒童使用時的特殊要求;
2.1.3任何面罩和附件的預期使用壽命;
2.1.4面罩清洗消毒的處理或重復處理的方法,應包含可進行清洗或清洗消毒的次數,來表示面罩的預期使用壽命。
2.1.5如果可重復使用:
——如滅菌,應明確包裝方法應與滅菌處理和醫療器械具有相容性;
——未按隨機文件規定的清洗頻率、清洗方法、清潔劑使用或超出處理循環次數對材料和性能存在負面影響的警告。
2.1.6任何特殊的儲存和/或搬運條件;
2.1.7對面罩和附件在使用壽命末期進行適當處置的聲明。
2.1.8為使用者(醫生)提供的信息,以便其統治患者任何潛在的不良反應和任何可能需要采取的預防措施;
2.1.9如果包含多個部件,正確組裝這些部件的必要說明;
2.1.10任何特殊的警告和/或采取的預防措施;
2.1.11防止任何排氣口堵塞行為的警告;
2.1.12面罩和附件使用前所需的任何進一步的處理和操作的詳細信息;
2.1.13驗證面罩和附件已恰當安裝并可以正確、安全使用的必要信息,以及保證在任何時候安全正確使用所需的有關校準和維護內容與維護周期的詳細信息;
2.1.14提供使重復呼吸風險最小化的方法;
2.1.15關于面罩或附件定期保養的內容與周期的信息,包括在面罩或附件的期望壽命中易損部件的更換信息;
2.1.16任何特殊的操作說明;
2.1.17工作壓力范圍內的壓力流量曲線;
2.1.18面罩(包含所有部件)的額定壓力范圍;
2.1.19在流速為50L/min和100L/min條件下,通過測量面罩和患者連接口之間的壓力降得到的氣阻;
2.1.20防窒息閥的開啟壓力和關閉壓力(如適用);
2.1.21當防窒息閥打開與大氣接通時,面罩吸氣和呼氣的氣阻(如適用);
2.1.22面罩和附件引起的A計權聲功率水平和距其1m處的A計權聲壓水平。
2.2如果適用,包裝標簽、面罩或附件的標識,和/或隨機文件應包括以下信息:
2.2.1序列號或批號;
2.2.2面罩和所有應用附件安全使用期限,以年月日標識;
2.2.3關于與其他醫療器械一起使用時面罩性能變化的說明;
2.2.4如果是無菌包裝,應符合YY/T 0466.1中關于無菌、滅菌標識的規定;
2.2.5關于滅菌包裝(材料)損壞后和重復滅菌的方法細節的必要說明。如產品不能重復滅菌,應當注明“不得二次滅菌符號”;
2.2.6已滅菌產品應當注明滅菌方式、“無菌”、“無菌失效年月”等字樣或者符號,如發現包裝破損,嚴禁使用;
2.2.7使用前檢查包裝是否完好,并對包裝標志、生產日期、滅菌有效期進行確認,并在滅菌有效期內使用;
2.2.8一次性使用的產品應當注明“一次性使用”字樣或符號,禁止重復使用;
2.2.9非滅菌產品應當注明“非滅菌”符號。
3.說明書、包裝標識不得有以下內容:
3.1含有“最高技術”、“最先進”等絕對化的語言;
3.2與其他企業產品的功效和安全性能相比的語言;
3.3含有“保險公司保險”等承諾性的語言;
3.4利用任何單位或個人名義、形象作證明或者推薦的;
3.5法律、法規規定禁止的其他內容。
4.標簽和包裝標識
持續正壓通氣用面罩、口罩、鼻罩產品的包裝標識應符合YY/T 0466.1《醫療器械 用于醫療器械標簽、標記和提供信息的符號 第1部分:通用要求》等標準的要求。
[1]中華人民共和國國務院.醫療器械監督管理條例:中華人民共和國國務院令第739號[Z].
[2]國家市場監督管理總局.醫療器械注冊與備案管理辦法:國家市場監督管理總局令第47號[Z].
[3]國家食品藥品監督管理局.醫療器械說明書和標簽管理規定:國家食品藥品監督管理總局令第6號[Z].
[4]國家食品藥品監督管理局.醫療器械分類規則:國家食品藥品監督管理總局令第15號[Z].
[5]國家食品藥品監督管理局.醫療器械通用名稱命名規則:國家食品藥品監督管理總局令第19號[Z].
[6]國家食品藥品監督管理局.醫療器械分類目錄:國家食品藥品監督管理總局關于發布醫療器械分類目錄的公告2017年第104號[Z].
[7]國家食品藥品監督管理局.醫療器械注冊單元劃分指導原則:總局關于發布醫療器械注冊單元劃分指導原則的通告2017年第187號[Z].
[8]國家藥品監督管理局.免于臨床評價醫療器械目錄:國家藥監局關于發布免于臨床評價醫療器械目錄的通告2021年第71號[Z].
[9]國家藥品監督管理局.列入免于臨床評價醫療器械目錄產品對比說明技術指導原則:國家藥監局關于發布醫療器械臨床評價技術指導原則等5項技術指導原則的通告2021年第73號[Z].
[10]國家食品藥品監督管理局.醫療器械生物學評價和審查指南:關于印發醫療器械生物學評價和審查指南的通知2007年345號[Z].
[11]國家藥品監督管理局.醫療器械產品技術要求編寫指導原則:國家藥監局關于發布醫療器械產品技術要求編寫指導原則的通告2022年第8號[Z].
[12]國家藥品監督管理局:醫療器械注冊申報資料要求和批準證明文件格式:關于公布醫療器械注冊申報資料要求和批準證明文件格式的公告2021年第121號[Z].
[13]YY/T 0316,醫療器械風險管理對醫療器械的應用[S]
[14]YY/T 0466.1,醫療器械用于醫療器械標簽、標記和提供信息的符號第1部分:通用要求[S].
[15]GB/T 191,包裝儲運圖示標志[S].
[16]GB/T 3767,聲學 聲壓法測定噪聲源聲功率級和聲能量級 反射面上方近似自由場的工程法[S].
[17]GB/T 14574,聲學 機器和設備噪聲發射值的標示和驗證[S].
[18]GB/T 14233.1,醫用輸液、輸血、注射器具檢驗方法 第1部分:化學分析方法[S].
[19]GB/T 14233.2,醫用輸液、輸血、注射器具檢驗方法 第2部分:生物試驗方法[S].
[20]GB/T 16886.1,醫療器械生物學評價 第1部分:風險管理過程中的評價與試驗[S].
[21]GB/T 16886.3,醫療器械生物學評價 第3部分:遺傳毒性、致癌性和生殖毒性試驗[S].
[22]GB/T 16886.5,醫療器械生物學評價 第5部分:體外細胞毒性試驗[S].
[23]GB/T 16886.10,醫療器械生物學評價 第10部分:刺激與皮膚致敏試驗[S].
[24]GB/T 16886.11,醫療器械生物學評價 第11部分:全身毒性試驗[S].
[25]GB 15979,一次性使用衛生用品衛生標準[S].
[26]GB 15980,一次性使用醫療用品衛生標準[S].

站點聲明
本網站所提供的信息僅供參考之用,并不代表本網贊同其觀點,也不代表本網對其真實性負責。圖片版權歸原作者所有,如有侵權請聯系我們,我們立刻刪除。如有關于作品內容、版權或其它問題請于作品發表后的30日內與本站聯系,本網將迅速給您回應并做相關處理。
鄭州思途醫療科技有限公司專注于醫療器械產品政策與法規規事務服務,提供產品注冊備案申報代理、臨床試驗、體系建立輔導、分類界定、申請創新辦理服務。
附件:血液透析用水處理設備注冊審查指導原則(2024年修訂版)(2024年第19號).doc血液透析用水處理設備注冊審查指導原則(2024年修訂版)本指導原則旨在指導注冊申請人對血液透析用水處理設備注冊申報資料的準備及撰寫,同時也為技術審評部門提供參考。本指導原則是對血液透析用水處理設備的一般要求,注冊申請人依據產品的具體特性確定其中內容是否適用。若不適用,要具體闡述理由及相應的科學依據,并依據產
關于發布醫療器械質量管理體系年度自查報告編寫指南的通告(2022年第13號)發布時間:2022-03-24為加強醫療器械生產監管,保障醫療器械安全有效,根據《醫
本指導原則旨在幫助和指導注冊申請人對一次性使用腹部穿刺器注冊申報資料進行準備,以滿足技術審評的基本要求。同時有助于審評機構對該類產品進行科學規范的審評,提高審評工
附件:重組膠原蛋白創面敷料注冊審查指導原則(2023年第16號).doc重組膠原蛋白創面敷料注冊審查指導原則本指導原則旨在指導注冊申請人準備及撰寫重組膠原蛋白創
國家藥監局關于發布免于臨床試驗的體外診斷試劑臨床評價技術指導原則的通告(2021年第74號)發布時間:2021-09-24為指導體外診斷試劑的臨床評價工作,根據
國家藥監局藥審中心關于發布《抗腫瘤藥物臨床試驗中SUSAR分析與處理技術指導原則》的通告(2024年第42號) 發布日期:20241010
為深化醫療器械審評審批制度改革,加強醫療器械臨床試驗管理,根據《醫療器械監督管理條例》(國務院令第739號)及《醫療器械注冊與備案管理辦法》(市場監管總局令第47號)、《
國家藥監局器審中心關于發布影像型超聲診斷設備(第三類)注冊審查指導原則(2023年修訂版)的通告(2024年第29號)發布時間:2024-10-14為進一步規范
附件:一次性使用醫用沖洗器產品注冊審查指導原則(2022年第41號).doc一次性使用醫用沖洗器產品注冊審查指導原則本指導原則旨在指導注冊申請人對一次性使用醫用
附件:醫用透明質酸鈉創面敷料注冊審查指導原則(2024年第21號).doc醫用透明質酸鈉創面敷料注冊審查指導原則本指導原則旨在指導注冊申請人準備及撰寫醫用透明質酸鈉創面敷料注冊申報資料,同時也為技術審評部門審查注冊申報資料提供參考。本指導原則是對醫用透明質酸鈉創面敷料產品的一般要求,注冊申請人應依據產品的具體特性確定其中內容是否適用,若不適用,需具體闡述理由及相應的科學依據,并依據產品的具體特性對
行業資訊
知識分享
八年
醫療器械服務經驗
聯系思途,免費獲得專屬《落地解決方案》及報價
咨詢相關問題或咨詢報價,可以直接與我們聯系
思途CRO——醫療器械注冊臨床第三方平臺
