山東省醫療器械工藝用水現場檢查指南(魯藥監械〔2021〕35號)
為規范醫療器械現場檢查,提升檢查員現場檢查能力,指導檢查員對醫療器械生產企業工藝用水控制情況的檢查,提高企業工藝用水質量安全保證水平,依據《醫療器械監督管理條例》
來源:醫療器械注冊代辦 發布日期:2023-07-18 閱讀量:次
附件:醫療器械產品受益-風險判定技術指導原則(2023修訂版)(2023年第25號).doc
本指導原則旨在為審評機構在醫療器械上市前申報和審評過程中需要進行受益-風險判定時應考慮的主要因素。通過受益-風險判定表,列出統一的申請/審評考慮因素,有利于提高上市前評審過程的可預測性、一致性和透明度。
本指導原則是供審評機構使用的指導文件,但不包括審評審批所涉及的行政事項,亦不作為法規強制執行,應在遵循相關法規的前提下使用本指導原則。
本指導原則是在現行法規和標準體系以及當前認知水平下制定,隨著法規和標準的不斷完善,以及科學技術的不斷發展,相關內容也將適時進行調整。
本指導原則闡釋了審評機構在醫療器械技術審評過程中需要進行受益-風險判定時應考慮的主要因素。當無法判定產品的受益風險時,可參照本指導原則。本指導原則中討論的概念適用于醫療器械全生命周期過程。因此,在設計、臨床前研究、臨床評價、設計變更等階段,注冊申請人可以考慮本指導原則中規定的受益-風險因素。
(一)器械受益的評估
可能的受益:通過單獨或總體考慮以下因素進行評估:在器械的預期用途范圍內,包括目標人群范圍內,考慮可能受益的以下各因素。評估因素的內容為提示性,通過這些因素或方法從數據中得出推論,而非提供器械相關數據要求。
1.受益的類型
包括但不限于器械對臨床應用、患者健康及目標人群中患者滿意度的影響(如改善患者自理能力、提高生活質量、功能恢復、提高生存率、預防功能喪失以及改善癥狀等)。這些指示臨床受益的終點通常可以直接測量,但在某些情況下可能需要使用經過驗證的替代終點證明。對于診斷器械,可能需要按照器械的公眾健康受益評估,因為此類器械能夠識別特定的疾病并由此預防疾病的傳播,預測未來疾病發生,提供疾病早期診斷,或者識別給定療法更可能受益的患者。
2.受益的大小
根據特定評價終點或評估是否達到了預定的健康閾值等評估受益,通常使用臨床評分量表。通過評分量表測定的改變、終點改善或惡化、參與者健康情況改變等,可以評估患者受益的大小。同時考慮不同人群受益大小的變化。
3.受益的概率
根據提供的數據,有可能預測哪些患者將會受益。數據可能表明,在目標人群中只有小部分患者受益,或者在整個目標人群患者中某種受益經常發生。另外也有可能的是,不同的患者亞組獲得的受益不同,或同種受益的程度不同。如果可以識別亞組,則指定器械適用于該亞組患者。此外,在權衡受益和風險時應同時考慮受益和風險的大小和概率。與大部分參與者獲得小的受益相比,小部分參與者獲得大的受益可能導致不同的判定結果。舉例來說,對于某種大的受益,即使僅有少數人獲益,也可判定其受益大于風險;對于小的受益,除非受益人群眾多,否則不可判定受益大于風險。
4.效果的持續時間
治療方法可以是治愈性的或需要長期重復治療。一般來講,治療效果的持續時間可能會直接影響其受益的確定。必須長期重復的治療可能引入更大的風險,或者受益可能會隨著治療的重復而逐漸減弱。
(二)器械風險的評估
應綜合考慮以下因素評估可能的風險/傷害的程度:
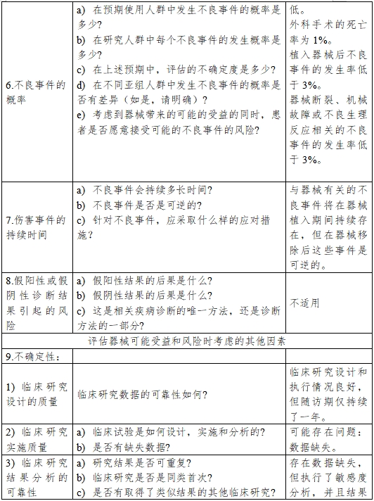
1.與器械使用有關的不良事件的嚴重度、類型、數量和發生率
(1)器械相關的嚴重傷害—因使用器械引起,有下列情況之一者視為嚴重傷害:危及生命;導致機體功能的永久性傷害或者機體結構的永久性損傷;必須采取醫療措施才能避免上述永久性傷害或者損傷。
(2)器械相關的非嚴重傷害—因使用器械引起,且不符合嚴重傷害的其他傷害。
(3)使用中的并發癥—不屬于不良事件,且不是因器械使用而直接引起的傷害。舉例來說,由于器械植入而引起的麻醉相關的并發癥。對于體外診斷器械產品,采集人體樣本所帶來的風險也應予以考慮。
2.不良事件的概率
預期使用人群中,預計將會遭遇傷害事件的人數比例。在概率計算過程中應考慮該事件是發生一次還是多次。
3. 不良事件的持續時間
有些器械可能會導致暫時的、輕微的傷害;有些器械可能會導致重復但可逆的傷害;而有些器械可能會導致永久性的、不可逆的傷害。審評機構將考慮傷害的嚴重性及其持續時間。
4. 假陽性或假陰性診斷結果引起的風險
假陽性和假陰性相關風險可以是多種的。舉例來說,如果某種診斷器械給出了假陽性結果,患者可能接受不必要的治療(并導致伴隨該治療出現的所有風險),或可能被誤診某種嚴重疾病。如果診斷器械給出了假陰性結果,患者可能無法接受有效治療(并由此錯過治療帶來的受益),或未被得出正確的疾病診斷(由此錯過治療和/或帶來疾病的傳播)。
還應考慮使用某種器械可能引起的不同類型傷害事件的數量,及其累積產生的影響的嚴重性。當多個傷害事件同時發生時,將產生更大的累積影響。舉例來說,一個傷害事件在單獨發生時被視為輕微影響,但當它與其他傷害事件同時發生時,則可能對患者產生重大的累積影響。
(三)在評估器械可能的受益和風險時考慮的其他因素
1.不確定性
受益-風險判定時應考慮器械受益和風險的確定程度。例如由于臨床試驗設計不合理、實施質量不佳,或者數據分析不充分等因素,可能導致研究結果的確定性降低。此外,對于在試驗設計中無法對研究者和參與者設盲的器械類型,有時很難區分真實效果和安慰劑效應;研究結果的可重復性、分析方法的確認、其他類似研究的結果,以及研究是否為同類首次或獨立研究等因素都會影響確定性水平;試驗結果對預期治療和使用人群的可推廣性非常重要。舉例來說,如果該器械使用者需要經過深層次培訓或達到專業化水平,則試驗結果可能并不適合推廣到更廣泛的醫生群體;如果該器械預期用于診斷亞組人群的某種疾病,則可能無法推廣到一般人群。總之,考慮臨床試驗人群對預期的適用人群的代表性非常重要。
2.以患者為中心的評估和患者報告結局
以患者為中心、經過驗證的衡量標準,例如與健康有關的生活質量指標和其他患者報告結局(如患者疼痛或身體機能的評級或評分),可幫助患者和醫務人員討論和決定治療方案,并且可以作為產品受益方面的證據。此類型衡量標準可以使醫生站在患者角度,更好地量化器械產生的影響,并幫助患者在了解更多信息的情況下做出決定。
3.疾病的表征
疾病的治療或診斷情況、臨床表現、對患者的影響方式、診斷后是否需要治療、如何治療、病史及治療進展(如病情是日漸好轉或惡化,分別預計其概率)等均為審評機構進行疾病表征以及判定受益與風險時考慮的重要因素。
4.患者的觀點
如果風險是可識別、可確定的,患者的風險接受水平將存在差異,而這種差異將影響患者個體決定,即與可能獲得的受益相比,風險是否可接受。在做出受益-風險判定時,審評機構發現相當一部分患者愿意承受非常高等級的風險以獲得可能的受益,尤其是受益可以改善生活質量的情況下。在風險和受益難以判定的時候,患者的觀點有助于審評員做出最終決策。患者偏好的評估不僅是單方面評估,還應考慮患者是否愿意使用器械,是否愿意接受風險以換取可能的受益,以及評估患者如何權衡不同治療方案的風險與受益。
患者偏好研究可以提供患者對受益與風險的觀點。在眾多治療的結果或其他特征中,患者對特定方案或選項的選擇意愿和接受程度會有所不同。將患者對不同治療方案的選擇意愿和接受程度進行定性定量的評估,即為患者偏好信息。審評機構還可以考慮看護人(例如父母)和醫務人員對特定器械的受益-風險判定的相關性的偏好。
有關患者風險承受能力和其它以患者為中心的評估標準將視情況而定。考慮因素包括疾病的性質、狀況、現有治療手段的可用性及其帶來的受益和風險。
在評估這些數據時,有些患者為實現較低的受益愿意承擔非常高的風險,而有些患者則更加排斥風險。因此,在確定器械是否有效時,審評機構將考慮與患者觀點有關的證據,因為某些患者可能比其他患者更重視受益。應注意,如果某種器械對所有適用的患者來說,可能的風險均超過可能的受益,則審評機構將判定使用該器械本身是不合理的。
患者偏好信息可以顯示大多數患有特定疾病或處于特定病情的患者會考慮接受的受益風險情況。很多因素都可能影響患者對受益風險的看法,包括:
(1)疾病或病情的嚴重度
患有非常嚴重疾病的患者(如危及生命的疾病)可以承受更大的風險。對于診斷器械,患者個體可能更排斥與嚴重疾病假陰性診斷相關的風險。
(2)疾病的長期性
某些慢性疾病的患者,已經適應了所患疾病及其對日常生活的影響,因此他們可承受的風險較低,且要求使用高風險器械時,應該獲得更大的治療受益;而某些患有嚴重慢性疾病的患者可以承受更高的風險以獲得較小的受益。
(3)替代治療/診斷
如果沒有其他治療/診斷方案可供選擇,即使受益較小,患者也可能愿意承受更大的風險。
5.可供選擇的替代治療或診斷
在進行受益-風險判定時,審評機構將考慮是否已經批準了用于該適用范圍和患者人群的其他治療方案或診斷方案(包括非器械治療方法)。
在考慮其他療法時,審評機構將考慮其治療效果如何、已知存在的風險、在現行醫療實踐中的應用、受益風險情況以及可用的替代方案如何滿足患者和施治者的需求。受益風險對于具有明確受益的高風險器械,如果其治療對象尚無可用的替代治療方案,審評機構將考慮患者因無器械獲批而無法接受治療所面臨的風險。舉例來說,即使一種新器械帶來顯著受益的可能性較低,但如果沒有其他可用的替代治療方案,且可能的受益超過可能的風險,審評機構仍有可能批準該產品。
6.風險降低和適應證限制
在適當的情況下,使用風險降低措施能夠降低傷害事件發生的概率并改善受益風險狀況。最常用的風險降低方式是在說明書、標簽中包含恰當的信息(例如警告信息和預防措施等),或者限定產品的適用范圍。有些傷害可以通過其他形式的風險控制措施降低,包括培訓和患者告知信息。對于體外診斷器械,可以采用補充診斷試驗以降低風險。
7.上市后數據
器械在真實世界環境中的使用情況可以更好地體現器械的受益風險。在做受益風險的判定時,審評機構可以考慮將收集上市后數據作為證明風險控制措施有效性的方法,也可作為某種器械或特定患者人群的受益風險的附加信息。
這類研究或器械用于真實世界后獲得的數據可能改變特定器械的受益風險情況,尤其當其識別出了新風險、確認特定的風險已被降低、識別出最有可能發生不良事件的患者、或者更具體地區分出不同患者亞組對器械的響應。
8.解決臨床需求的新技術
在評估受益和風險時,審評機構將考慮器械是否采用了突破性技術,并解決了尚未被滿足的醫療需求。當滿足以下條件時視為器械解決了尚未被滿足的醫療需求:與現有技術相比臨床上有顯著優勢、與現有療法相比臨床有顯著受益、與現有療法相比帶來更低風險或者提供了沒有可用替代方案的治療或診斷方法。
解決臨床需求的新器械,往往其受益可能相對較小,即使申請人只能證明相對較小的可能受益,仍可認為該新器械具有合理的安全性和有效性。此外,創新技術的開發將來可以為患者提供額外的受益。隨著器械的持續改進,其受益風險狀況可能會發生變化(例如受益可能增加或風險可能降低),預期的安全性和有效性也可能發生變化,與初始器械相比,改進后的器械可能更具優勢。在這些情況下,為了鼓勵創新,與大多數已經確定的技術相比,在對創新器械的受益-風險判定中可以接受更大的不確定性,尤其是在可替代方案有限的情況下。
可通過受益-風險判定表(附件1)對受益-風險判定中考慮的因素進行歸納匯總,在進行受益-風險判定時結合產品的特性,對適用項進行填寫。本指導原則同時提供了三個受益-風險判定示例(附件2)和一個基于受益-風險判定的實例(附件3)。
1.嚴重度(severity)
危險(源)可能后果的度量。
2.患者偏好信息(Patient preference information,簡稱PPI)
在眾多治療的結果或其他特征中,患者對特定方案或選項的選擇意愿和接受程度會有所不同,將患者對不同治療方案的選擇意愿和接受程度進行定性定量的評估。
3.患者報告結局(patient-reported outcome,簡稱PRO)
通常為患者自身健康狀況相關的數據或信息,直接源自患者或受試者本人,而無需經過臨床醫生或任何其他人員的校正或解讀。PRO數據可通過患者自我評估獲得,也可通過他人詢問來進行評估和記錄,但評估者應僅記錄患者的直接反應。
附件:1.受益-風險判定表
2.受益-風險判定示例
3.基于受益-風險判定的實例
附件1
以下內容,請結合產品的特性判斷,對適用項進行填寫。“考慮的問題”是提示性的,不需要逐條解答。





附件2
申報產品為一種用于治療嚴重慢性疾病的植入式器械。目前尚無其他治療方案可治愈此類疾病。在臨床確定性試驗中,進行了單臂研究。研究的主要終點是受益的程度,例如,該研究器械與現行的標準治療方法相比較,能夠減輕受試者癥狀。
臨床研究結果如下:
受益:基于臨床研究結果分析,患者植入該器械可能所獲得實質受益的概率為75%。研究已達成其主要臨床終點。一般而言,患有該嚴重慢性疾病的患者,如果身體能夠保持良好行動機能,預期壽命往往較長。
然而,受試者的隨訪期僅為一年,因此無法確定受益的可持續時間。
風險:臨床研究結果顯示,植入器械后,不良事件的發生率低于3%。然而,所有需采用外科手術植入的器械均存在風險。就本案例而言,從文獻中可知,該器械的外科植入手術并非常規手術,死亡率為1%。此外,永久性植入物通常終生留在患者體內,并難以移除,從而可能帶來額外的風險。即使是在器械未啟動的停用情況下,其仍為植入狀態,并且仍然存在斷裂、機械故障或不良生理反應的風險(概率低于3%)。
其他因素:
不確定性:受試者癥狀改善的機理難以識別,外科植入手術是否對改善起到了促進作用也難以判斷。受試者的隨訪期僅為一年,難以確定長期受益。患者植入器械后可能獲得受益的概率僅為75%。
患者的觀點:申請人提供的數據顯示,即使受益率僅有75%,大多數患者在考慮到癥狀的嚴重程度,且無有效可替代治療方案的情況下,愿意承擔植入器械的風險。
風險降低:植入和移除(如需要)器械的外科手術是有風險的,但如果要求由專業臨床醫師進行手術,可降低風險。
批準/不批準的綜合考量:患者受益率相對高(預期使用人群的受益率約為75%)。在這個案例中,由于不能確定必然受益的患者,所以無法選擇將該器械的適用人群限制在必然受益的患者。此外,植入器械具有重大風險,且研究結果仍具有一定的不確定性。然而,對于可能獲益的目標人群來說,為了能夠緩解癥狀、改善生活質量,有些患者已經表示愿意接受相關風險。而且盡管風險確實存在,但如僅允許專業臨床醫師操作,可以在一定程度上降低風險。此外該器械所治療的嚴重慢性疾病的替代治療方案極其有限。因此,該器械很可能會獲得批準。







申報產品為一種新型記憶替代性器械,預期用于治療癡呆和記憶障礙性疾病。該產品為永久植入式器械,且患者必須接受大腦切除術以使該器械能夠正常工作。患者的所有記憶將被下載到計算機芯片上,進而通過該芯片實現該器械的功能。患者一旦植入該器械,其保留的所有剩余記憶均將丟失。
受益:該器械的臨床試驗表明,癡呆早期的受試者植入該器械后有顯著改善,而癡呆晚期的受試者則改善較小。如在大部分記憶仍完好時植入該器械,受試者可體驗到最大化的受益,其整體生活質量也有所提高。由于該臨床試驗涵蓋了兩個亞組人群,即疾病早期和晚期的受試者,基于該試驗結果推測,如器械獲準上市,處于疾病早期的患者人群可能獲得顯著的改善,而處于疾病晚期的患者人群則可能僅獲得極小的改善。
風險:植入該器械,患者需接受高風險的外科手術。手術過程通常只有接受過特定培訓的神經外科醫生方可執行。即使如此,基于既往臨床研究和文獻數據,此類外科手術本身的嚴重不良事件的風險概率約為8%。此外,針對該器械的臨床試驗結果顯示,患者可能發生的不良事件包括:部分肢體麻痹、失明、運動能力喪失、眩暈以及失眠癥(預期發生率為1%);非嚴重不良事件包括一過性人格改變、情緒波動、以及言語不清(預期發生率為5%)。
其他因素:
不確定性:針對該器械開展的臨床試驗中,納入的符合入組標準且自愿參加的受試者數量較少,但該試驗的設計和執行情況良好,數據結果可靠。試驗結果具有可推廣性。該試驗結果提示,記憶丟失早期的受試者可能獲得最好的效果。
患者的觀點:由于該產品預期治療的疾病(癡呆和記憶障礙性疾病),對患者的生活質量具有嚴重影響,且考慮到阿茲海默癥病程進展的特點,部分患者及其監護人員為了獲得癥狀改善、減輕疾病發展至晚期可能造成的家庭的負擔,通常能夠承受更高的風險,甚至可以接受發生嚴重不良事件的風險。而其他患者,例如老年患者,可能對類似風險的接受程度偏低。
對于疾病進展至晚期、癥狀更嚴重的患者,使用該器械的潛在獲益較低。且由于此類患者處于疾病晚期,認知功能障礙更為嚴重,其風險承受能力往往難以評估。
可供選擇的替代治療或診斷:目前尚無可用的替代治療方案。
風險降低:與該器械有關的風險較大。通過限定手術操作者必須為接受過特定培訓的外科醫生,可以在一定程度上降低與器械植入和移除(如需要)過程相關的風險,但與人格改變相關的風險無法降低或預測。還可以通過以下方法來降低風險:限定該器械預期適用于處于疾病早期、更可能獲益的患者,并且在說明書、標簽中引用臨床試驗的數據來說明癥狀越嚴重的患者,植入該器械后的獲益可能越低。
解決臨床需求的新技術:目前尚無其他可用的類似技術。未來對于該器械的進一步改進可能使得其適用于治療其他更多類型的影響認知功能的疾病。此外,目前尚無其他治療方法能夠為目標人群帶來與該器械相似的受益。
批準/不批準的綜合考量:該器械可為某個特定且預知的患者亞組帶來實質性受益,而為另一個特定且預知的患者亞組帶來的受益則極小。雖然針對該器械的臨床試驗規模較小,但數據質量良好,且結果的置信區間窄。該試驗結果的不確定性與通常將試驗結果從研究樣本推廣到真實世界人群而導致的不確定性一致。與器械使用相關的風險較高,但通過對植入/移除(如需要)器械的醫生進行培訓可降低部分此類風險。此外,盡早植入器械可能為患者帶來最大受益;但同時由于植入的時間更早,患者也需承擔更長期的風險;因此,那些期待獲得最大受益的患者也必須承擔最大的風險。申請人提供的數據表明,很多罹患記憶障礙的患者愿意嘗試存在較大風險的新療法,來保持他們的記憶和維持生活質量。此外,另一項值得考慮的重要因素是,目前針對該類疾病尚無可用的替代療法。盡管器械相關的風險非常高,但由于其為患者帶來的可能的受益、以及無治療情況下該類疾病逐漸惡化的進展特性,某些患者仍然可以接受這些風險。而相關的風險是已知且可量化的。因此,盡管該器械存在重大風險,綜合上述諸多方面的考慮因素,審評機構可能僅批準該器械適用人群為癡呆早期的患者。對于某個特定患者,是否植入該器械取決于患者偏好(可能包括法定監護人的偏好)和醫學判斷。基于對該類疾病進展的可能性和時間范圍、以及患者不接受醫療干預可能發生的損傷的充分考慮,審評機構有可能批準該器械,但需要申請人在其說明書、標簽中明確提示該類外科手術可能存在8%的嚴重不良事件率,并且規定只有受過充分培訓的醫生才能實施該器械的植入手術。







申報產品為一種新的體外診斷器械(IVD),用于一項血清學檢測試驗,可以將乳房X線鉬靶檢查結果為BI-RADS 4級的患者分為兩組,即低乳腺癌風險組和其它組。對低乳腺癌風險組,醫生將建議等待數月后再進行隨訪檢查,從而避免了因乳腺活組織檢查(活檢)所引起的可能并發癥;而對其它組的BI-RADS 4級患者,則依照現行的診療規范建議其接受乳腺活檢。對于該體外診斷器械擬申請的預期用途為:
該體外診斷試驗可測量10種肽分析物,并產生單一的定性結果。該檢測預期用于經乳房X線照相術認定乳腺病灶為BI-RADS 4級的40歲或以上的女性,以便幫助醫生決定是否建議進行乳腺活檢。
陰性檢查結果(低風險):不建議立即進行乳腺活檢,等待數月再進行隨訪檢查。
陽性檢查結果(高風險):建議立即進行乳腺活檢。
對預期適用人群進行的臨床研究的結果(包括所有受試者的活檢結果)為:

靈敏度=97%(97/100),95% 雙側置信區間:91.5%至99.0%
特異度=75% (225/300),95% 雙側置信區間:69.8%至79.6%
患病率=25% (100/400)
陰性預測值(NPV)=98.7% (225/228)
陽性預測值(PPV)=56.4% (97/172)
受益:使用該器械的主要受益為使57%(228/400)的檢測結果顯示低乳腺癌患病風險的受試者避免了因立即進行乳腺活檢所引起的可能并發癥。
風險:在血清學檢測結果呈陰性的受試者中基于即刻活檢診斷的癌癥患病率為1.3%(3/228=1-NPV)。使用該器械的主要風險在于對部分本可以通過活檢確診乳腺癌的BI-RADS 4級患者未能及時進行乳腺活檢,從而延誤了這些患者的診斷和治療。對于該風險,申辦方聲稱,在未接受活檢的BI-RADS 4受試者中,臨床上可接受的癌癥患病率為≤2%,其原因為:a)通常不建議BI-RADS 3級患者立即進行活檢(相反,建議患者等待數月再進行進一步評價);b)BI-RADS 3級患者中,乳腺癌的預期患病率為2%。從臨床研究中可測量的受益-風險比為75(225/3),未接受活檢的BI-RADS 4級受試者中觀察到的風險低于BI-RADS 3級患者的預期風險。
其他因素:
不確定性:根據觀察到的研究結果所計算的相關統計學置信區間通常存在不確定性。
與遺漏原本通過活檢可確診的癌癥所帶來的臨床影響相比,避免活檢并發癥所帶來的臨床影響并不會左右獲益-風險比。也就是說,受益類型并不一定與風險類型相對應。
不能保證乳房X線照相術結果為BI-RADS 4級的患者中漏診的乳腺癌的臨床影響等同于結果為BI-RADS 3級的患者中的乳腺癌的臨床影響。因此,對于潛在風險/危害的程度存在不確定性。
檢測結果呈陰性且未接受活檢的BI-RADS 4級患者將不會接受已有的良性疾病的組織病理學評估。
患者的觀點:患者通常對延誤乳腺癌診斷和治療的接受能力較低。這一點需要在患者權衡避免與活檢相關的并發癥的價值時予以考慮。
可供選擇的替代治療或診斷:尚未有其它體外診斷器械獲批用于該項新測試的預期用途。
降低風險:檢測結果呈陰性的所有女性患者將接受隨訪以進行進一步評估和檢查。
批準/不批準的綜合考量:申請人合理地定義了受益和風險的類別和可能性。提出了與該檢測的性能參數相一致的針對可接受風險的臨床實踐指南。未能提供權衡不同類型獲受益與風險的直接比較,需要額外的信息以建立可接受的受益風險比。考慮到受益的不確定性以及潛在的顯著風險(對極少數患者),該器械可能暫時不會予以批準,但在作出最終決定前很可能會提交專家委員會討論。







附件3
冠狀動脈狹窄是否導致冠狀動脈下游心肌供血的缺血,即是否具有功能學意義,是臨床上是否對狹窄進行血運重建的主要依據。已有大量的臨床研究證明冠狀動脈功能學評估比冠狀動脈解剖學評估(狹窄程度)提高了患者的臨床受益。一種用于成人患者冠狀動脈病變血管功能學評價的產品,為臨床常規利用冠狀動脈造影影像判斷冠狀動脈狹窄是否具有功能學意義提供了優效的無創評估方法。
綜合回顧性臨床研究和前瞻性臨床試驗研究,產品分析結果的準確性和重復性可控,分析結果的一致性非劣效于金標準評估結果,診斷性能優效于臨床常規評估結果。
產品簡化了現階段臨床中冠狀動脈功能學評估的方法,提高了評估的安全性。產品采用無創分析方法,在臨床應用中對患者沒有額外創傷,在臨床操作中不需要使用壓力導絲,避免了可能在遠端誘發斑塊破裂、損傷血管的風險;無需使用微循環擴張藥,避免誘發充血給患者帶來的副作用。產品解除了無法在哮喘、嚴重高血壓以及二級房室傳導阻滯患者中進行冠狀動脈病變血管功能學評價的限制。另外,產品可節省冠狀動脈功能學評估的時間。
(一)假陽性和假陰性分析結果導致的風險
部分目標血管的分析結果存在假陽性,患者可能接受不必要的血運重建治療。由于影響因素較多,冠狀動脈病變血管功能學評價的金標準方法的陽性率偏高,導致分析結果可能出現假陽性。如果患者沒有明顯缺血的臨床癥狀,即使分析結果為陽性,臨床醫生應綜合判斷和選擇是否進行血運重建或采取強化藥物治療,進一步降低風險。
部分目標血管的分析結果存在假陰性,延遲介入治療手術可能會增加心肌梗死的風險。如果患者存在明顯缺血的臨床癥狀或者冠狀動脈造影顯示血管狹窄,即使分析為陰性,臨床醫生可以綜合判斷和選擇是否進行血運重建治療或者進行金標準方法評估,進一步降低風險。
(二)冠狀動脈造影質量不佳和分析操作不規范導致的風險
冠狀動脈造影質量不佳或者分析人員分析不規范均會增加分析結果出現錯誤的風險。對冠狀動脈造影醫生進行造影采集規范化培訓以及對分析人員進行分析規范化培訓,可控制風險。
不確定性:產品分析結果指導冠狀動脈血運重建手術的長期臨床效果,需要在產品上市后繼續收集相關信息,設計臨床終點或者患者終點為觀察目標的臨床研究來分析QFR指導冠狀動脈血運重建手術的長期臨床效果。
患有哮喘、嚴重高血壓、二級房室傳導阻滯或者其他無法采用金標準方法的適應證患者,對風險的容忍度較高,使用無創評估方法會提供冠狀動脈功能性評估信息,患者可明顯獲得受益。
患有穩定性心絞痛、不穩定性心絞痛的患者,對風險的容忍度較低,可以選擇無創評估方法或者金標準方法來獲得功能學評估。由于患者病情穩定,評估結果導致即刻血運重建或者延遲血運重建所帶來的風險較低,而且患者將受益于無創分析結果,避免了由于微循環擴張藥物帶來的不適,減少診斷時間和費用,綜合考慮患者受益大于風險。
對于急性心梗急性期患者,一般需要在對靶病變血管進行血運重建幾天后,再次進行非靶病變血管的功能學評估。由于無創評估方法避免了再次進行冠狀動脈造影手術,使得患者獲得受益。然而,冠狀動脈功能學評估對急性心梗患者急性期非靶病變血管的臨床指導價值仍需要臨床研究去探索。
考慮到風險控制措施已明確而且無創評估方法不是冠狀動脈功能學評估的唯一依據,臨床中還應結合患者的臨床病史、癥狀、其他診斷結果和臨床醫生的專業判斷來綜合評價冠狀動脈血管,患者可能接受與金標準方法一致性相近、優效于臨床常規方法、操作更便捷和快速、費用更低的新方法。
基于上述內容,可做出受益大于風險的判斷。

站點聲明
本網站所提供的信息僅供參考之用,并不代表本網贊同其觀點,也不代表本網對其真實性負責。圖片版權歸原作者所有,如有侵權請聯系我們,我們立刻刪除。如有關于作品內容、版權或其它問題請于作品發表后的30日內與本站聯系,本網將迅速給您回應并做相關處理。
鄭州思途醫療科技有限公司專注于醫療器械產品政策與法規規事務服務,提供產品注冊備案申報代理、臨床試驗、體系建立輔導、分類界定、申請創新辦理服務。
為規范醫療器械現場檢查,提升檢查員現場檢查能力,指導檢查員對醫療器械生產企業工藝用水控制情況的檢查,提高企業工藝用水質量安全保證水平,依據《醫療器械監督管理條例》
《海南博鰲樂城國際醫療旅游先行區臨床急需進口藥品帶離先行區使用管理暫行辦法》已經3月24日海南博鰲樂城國際醫療旅游先行區領導小組會議審議通過,現印發給你們,請遵照執行
為深入貫徹落實中共中央辦公廳、國務院辦公廳印發的《關于深化審評審批制度改革鼓勵藥品醫療器械創新的意見》(廳字〔2017〕42號),按照國家藥品監督管理局《關于擴大醫療器械
為規范醫療器械注冊人跨區域委托生產的監督管理,推進長江三角洲區域醫療器械跨區域監管,根據《中共中央辦公廳國務院辦公廳關于深化審評審批制度改革鼓勵藥品醫療器械創新的意見》《
《海南博鰲樂城國際醫療旅游先行區醫療機構制劑調劑使用管理暫行辦法》已經3月24日海南博鰲樂城國際醫療旅游先行區領導小組會議審議通過,現印發給你們,請遵照執行。
附件:血液透析用水處理設備注冊審查指導原則(2024年修訂版)(2024年第19號).doc血液透析用水處理設備注冊審查指導原則(2024年修訂版)本指導原則旨在指導注冊申請人對血液透析用水處理設備注冊申報資料的準備及撰寫,同時也為技術審評部門提供參考。本指導原則是對血液透析用水處理設備的一般要求,注冊申請人依據產品的具體特性確定其中內容是否適用。若不適用,要具體闡述理由及相應的科學依據,并依據產
關于發布醫療器械質量管理體系年度自查報告編寫指南的通告(2022年第13號)發布時間:2022-03-24為加強醫療器械生產監管,保障醫療器械安全有效,根據《醫
國家藥監局關于發布免于進行臨床評價醫療器械目錄的通告(2025年第19號)發布時間:2025-05-13為做好醫療器械注冊管理工作,根據《醫療器械注冊與備案管理
為加強醫療器械生產監督管理,規范醫療器械生產質量管理,根據《醫療器械監督管理條例》(國務院令650號)、《醫療器械生產監督管理辦法》(國家食品藥品監督管理總局令第7號)
附件:醫療器械監督管理條例(2025年修訂版).doc醫療器械監督管理條例(2000年1月4日中華人民共和國國務院令第276號公布 2014年2月12日國務院第
行業資訊
知識分享
八年
醫療器械服務經驗
聯系思途,免費獲得專屬《落地解決方案》及報價
咨詢相關問題或咨詢報價,可以直接與我們聯系
思途CRO——醫療器械注冊臨床第三方平臺
