長江三角洲區域醫療器械注冊人制度試點工作實施方案(試行)(滬藥監械管〔2019〕112號)
為深入貫徹落實中共中央辦公廳、國務院辦公廳印發的《關于深化審評審批制度改革鼓勵藥品醫療器械創新的意見》(廳字〔2017〕42號),按照國家藥品監督管理局《關于擴大醫療器械
來源:醫療器械注冊代辦 發布日期:2016-02-20 閱讀量:次
附件:血液透析用制水設備注冊技術審查指導原則(2016年修訂版)(2016年第22號).doc
本指導原則旨在指導注冊申請人對血液透析用制水設備注冊申報資料的準備及撰寫,同時也為技術審評部門審評注冊申報資料提供參考。
本指導原則是對血液透析用制水設備的一般要求,申請人應依據產品的具體特性確定其中內容是否適用,若不適用,需具體闡述理由及相應的科學依據,并依據產品的具體特性對注冊申報資料的內容進行充實和細化。
本指導原則是供申請人和審查人員使用的指導文件,不涉及注冊審批等行政事項,亦不作為法規強制執行,如有能夠滿足法規要求的其他方法,也可以采用,但應提供詳細的研究資料和驗證資料。應在遵循相關法規的前提下使用本指導原則。
本指導原則是在現行法規、標準體系及當前認知水平下制定的,隨著法規、標準體系的不斷完善和科學技術的不斷發展,本指導原則相關內容也將適時進行調整。
本指導原則適用于以市政飲用水為原水,以反滲透為主要原理的,供醫療機構制備多床血液透析和相關治療用水的水處理設備或供醫療機構急診單床血液透析所需的水處理設備,涉及的水包括:粉末制備濃縮液用水、透析液制備用水、透析器復用用水。根據原國家食品藥品監督管理局《關于納米銀婦用抗菌器等產品分類界定的通知》(國食藥監械〔2004〕53號)規定,血液透析用制水設備為第二類體外循環及血液處理設備,管理類代號6845。
(一)產品名稱要求
血液透析用制水設備產品的命名應采用《醫療器械分類目錄》或相關行業標準中的通用名稱,或以產品結構和適用范圍為依據命名。產品名稱一般命名為“血液透析用制水設備”或“血液透析和相關治療用水處理設備”。
若為了區分多床設備和單床設備,也可以在產品名稱前增加定語,如“多床血液透析用制水設備”、“單床血液透析用制水設備”。
(二)產品的結構和組成
無論是多床或單床血液透析用制水設備,其規定的設備范圍是從市政飲用水源進入設備的連接點到設備處理水使用點之間的所有裝置、管路及配件。不包括濃縮液供液系統、透析液再生系統、透析液濃縮物、血液透析濾過系統、血液濾過系統、透析器復用系統及腹膜透析系統等。
整套設備由預處理系統、反滲透系統、后處理系統(可選擇)、消毒系統(可選擇消毒方式,但至少應采用一種消毒方式)、控制系統、各配置部件間的連接管路以及管路組成。虛線框表示該部分可選擇設置(單床設備不含該部分)。各部分組成結構分別為:
預處理系統:整套設備的必配部分,根據原水水質情況確定。以市政(含自取)飲用水為原水(原水水質應符合《生活飲用水衛生標準》(GB 5749—2006)標準的要求)時,多床制水設備預處理系統包括多介質過濾器(罐式過濾器)、軟水器、活性炭過濾器(炭吸附罐)、保安過濾器(濾芯式過濾器),當軟水器和活性炭過濾器同時具備時,其相互位置可以調換。單床制水設備預處理系統包括顆粒過濾器、活性炭過濾器、軟水器,一般采用一次性濾芯式產品。我國現有水廠通常采用氯氣殺菌并按國家標準要求管網末梢含有一定的余氯量,原水中還存在不定量的有機物,因此必須設置活性炭過濾器;對于直接以市政飲用水為原水的反滲透膜法制水設備,在RO膜進水端前必須設置保安過濾器;市政飲用水的濁度通常會受到水廠原水、市政管網改造或檢修的影響,還應選用多介質過濾器;高硬度水原地區需選擇軟水器并設置樹脂再生裝置,對寒冷地區根據原水水溫可選擇設置加熱裝置和溫控器。
反滲透系統:制水設備的核心部分為反滲透/除鹽裝置。根據制水工藝需要,可在一級反滲透后選擇增設二級反滲透裝置,也可選擇設置去離子裝置;根據反滲透膜清洗消毒的需要,可以選擇設置消毒液注入裝置。
后處理系統:可根據供水工藝要求選擇設置。由純水箱、輸送泵、紫外線殺菌裝置和內毒素過濾器組成。
消毒系統:可選擇配置部分,可根據對設備的消毒工藝要求選擇化學消毒、臭氧消毒方式,也可直接選擇物理消毒方式(紫外線殺菌或熱消毒),不同的消毒方式可以組合使用。直接供水模式至少包含化學消毒、熱消毒、臭氧消毒中的一種消毒方式;間接供水模式應增加紫外線殺菌方式。
運行控制系統:整套設備的必配部分。根據設備控制要求配置電子元器件。
連接管路和輸送管路:整套設備的必配部分。包括水管、管件和閥門。
系統結構如圖1所示。

(三)產品工作原理/作用機理
以反滲透膜為基礎,配備相應的動力源,在適宜的反滲透壓力下經多層次過濾、去除離子和細菌,使其產品水質達到血透用水的標準。具體如下:
原水經適宜的預處理去除粗雜質、余氯和有機物、硬度,經反滲透系統去除溶解鹽離子和低分子量有機物,生產出血液透析用水直接供使用;或在反滲透系統后選擇設置后處理,通過物理或化學或物化法和內毒素過濾方式殺滅因純水貯存可能產生的微生物和細菌內毒素,使終端水符合血液透析用水標準。通過定期清洗去除運行過程中產生的結垢和堵塞物;選擇物理消毒、化學消毒、熱消毒、臭氧消毒等一種或多種組合方式,去除設備運行中可能產生的微生物等。控制系統保障設備按設計要求運行。
因該產品為非直接治療類醫療器械,故本指導原則不包含產品作用機理的內容。
(四)注冊單元劃分的原則和實例
如產品工作原理、基本結構、技術指標、預期用途符合以上描述的血液透析用制水設備產品,原則上可作為同一注冊單元。
一級、二級血液透析用制水設備,可作為同一注冊單元。
間接供水和直接供水只是供水的模式不同,設備的功能相同,可作為一個注冊單元注冊。
由于多床水處理設備和單床水處理設備在產品結構上有較大差異,并且預期用途也不一致,因此多床水處理設備和單床水處理設備應作為兩個注冊單元注冊。
(五)產品適用的相關標準
目前與血液透析用制水設備產品相關的常用標準如表1所示:
表1 目前與血液透析用制水設備產品相關的常用標準


注:正文中引用的上述標準以其標準號表述。
上述標準包括了產品技術要求中主要涉及到的標準;不完全包括根據產品的特點所引用的一些行業外標準或其他標準。
產品適用及引用標準的審查可以分兩步來進行。首先對引用標準的齊全性和適宜性進行審查,也就是審查產品技術要求中與產品相關的國家標準、行業標準是否進行了引用,以及引用是否準確。應注意引用標準的編號、名稱是否完整規范,年代號是否有效。其次對引用標準的采納情況進行審查。即所引用的標準中的條款要求,是否在產品技術要求中進行了實質性的條款引用。這種引用通常采用兩種方式,文字表述繁多內容復雜的可以直接引用標準及條文號,比較簡單的也可以直接引述具體要求。
(六)產品的適用范圍/預期用途、禁忌癥
產品的適用范圍應與申報產品的性能、功能相符,并應與臨床資料結論一致。
根據YY 0793.1—2010中的定義,多床血液透析用制水設備產品的適用范圍一般可限定為:設備適用于供醫療機構制備多床血液透析和相關治療用水,涉及的水包括:粉末制備濃縮液用水、透析液制備用水、透析器復用用水。
根據YY 0793.2—2011中的定義,單床血液透析用制水設備產品的適用范圍一般可限定為:設備適用于供醫療機構急診或家庭中制備單床血液透析和相關治療用水,涉及的水包括:制備透析濃縮液用水、透析液制備用水、透析器復用用水。
血液透析用制水設備產品僅僅是用于臨床輔助治療的醫療器械產品,因此沒有禁忌癥的要求。
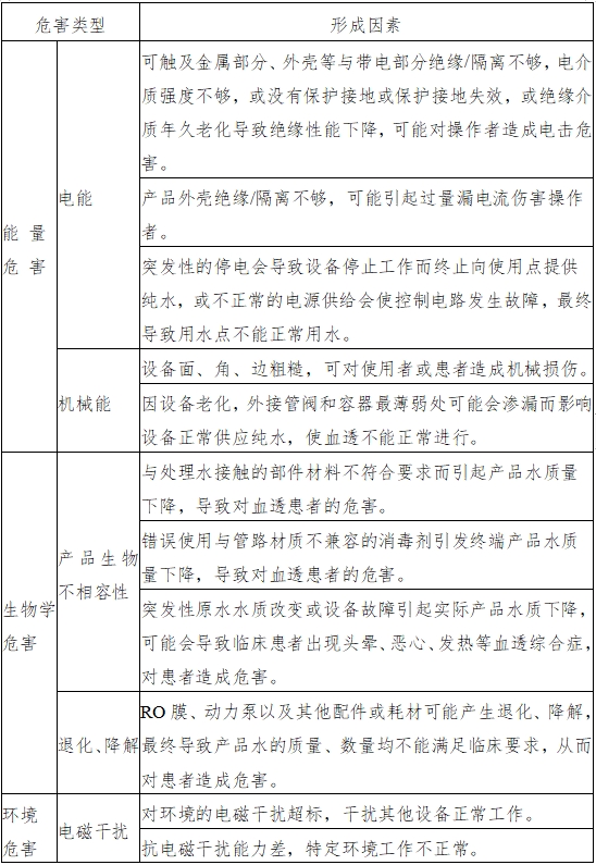
(七)產品的主要風險
1.產品的主要風險分析及其評價:
血液透析用制水設備產品的風險管理報告應符合YY/T 0316—2008的有關要求,判斷與產品有關的危害,估計和評價相關風險,控制這些風險并監視控制的有效性。
注冊申請人應按照YY/T 0316—2008附錄C的34條提示對血液透析用制水設備產品的安全特征進行判定,并按照YY/T 0316—2008附錄E的提示,通過對產品的危害、可預見事件序列和危害處境進行全面分析和評價,并有針對性地實施降低風險的技術和管理方面的措施。
建議關注表2所列血液透析用制水設備產品的常見危害:
表2 危害類型及形成因素



(八)產品技術要求應包含的主要技術指標
血液透析用制水設備產品有直接對應的行業標準YY 0793.1—2010、YY 0793.2—2011和YY 0572—2015,對設備本身和水質均明確了要求,不同企業的產品參數根據設計要求會有所區別,并可根據自身產品的技術特點制定性能指標要求。但不得低于相關強制性國家標準、行業標準的要求。如對行業標準中有部分條款不適用,企業應在標準編制說明中充分闡述不適用的原因,由技術審評人員結合產品實際綜合評價。
制水設備的主要技術指標可分為有效性技術指標和安全性技術指標。根據制水設備的主要功能和預期用途,產品的有效性技術指標應包括:處理水質要求、處理水量、回收率、脫鹽率等。安全性技術指標一般包括電氣安全性能、電磁兼容性。
標準中規定的要求部分是否齊全,可以通過是否具有以下主要內容來進行審評:
1.處理水質的要求:
(1)微生物指標
水處理設備安裝完成后,其處理水的菌落數和細菌內毒素應符合YY 0572—2015的要求。主循環回路內的取樣點應設置在所有使用點之后,循環回路外的取樣點(若有)可通過用水終端直接取樣。
(2)化學污染物指標:
水處理設備安裝完成后,其處理水的化學污染物指標應符合YY 0572—2015的要求。
主循環回路內的取樣點應設置在所有使用點之后,循環回路外的取樣點(若有)可通過用水終端直接取樣。
2.水處理設備要求:
(1)水處理設備總體:
水處理設備各裝置處于正常運行條件下,25℃時的終端實際處理水量不低于標稱處理水量。
注:水溫不在25℃時,可測試實際水溫及實際處理水量,通過反滲透膜溫度校正因子換算成25℃時的處理水量。
水處理設備應具備聲光報警功能,報警聲信號在3m范圍內的聲壓級不低于65dB(A計權)。
水處理設備運行過程中管路及部件不得滲漏。
在保證處理水水質的前提下,水處理設備允許使用旁路閥,以保證裝置故障時能持續供水,旁路閥及其他重要裝置應有明確標識。
水處理設備應安裝回流防護裝置或采取措施防止對原水的污染?
(2)處理工藝要求:
多床水處理設備按供水模式分為直接供水模式與間接供水模式。
直接供水模式時,水處理設備處理工藝部分應至少包含多介質過濾器(罐式過濾器)、軟化器、活性炭過濾器(炭吸附罐)、保安過濾器(濾芯式過濾器)、反滲透裝置、輸送管路,包含化學消毒裝置、熱消毒裝置、臭氧消毒裝置中的至少一種。
間接供水模式時,應在直供模式的基礎上增加純水箱、紫外線消毒裝置、內毒素過濾器。
單床水處理設備應采用直接供水模式,其處理工藝部分應包含顆粒過濾器、活性炭過濾器、軟化器、反滲透裝置、消毒裝置等。其消毒裝置應選用化學消毒裝置,當制造商證明其制造的單床水處理設備能滿足其他消毒方式時,技術審評人員應充分評價其證明資料。
(3)凈化系統
凈化系統主要包括罐式過濾器、濾芯式過濾器、軟化器、炭吸附罐、溫度調節裝置(若有)、反滲透裝置、去離子裝置(若有)、有機物清除裝置(若有)、化學—注入裝置(若有)等。多床水處理設備其要求應執行YY 0793.1—2010中5.3.4的規定。但對于單床水處理設備應執行YY 0793.2—2011的規定(可參考YY 0793.1—2010中5.3.4的相關規定),對于單床的凈化系統可分為預處理單元和除鹽單元兩大部分對水質和設備運行工況進行監測,不必按YY 0793.1—2010的規定進行每個組件監測。
其中對于回收率的規定,可參考GB/T 19249中的規定:
——日處理水量≤100m3的小型設備,原水回收率應≥30%;
——日處理水量:100~1000m3的中型設備,原水回收率應≥50%;
——日處理水量≥1000m3的大型設備,原水回收率應≥70%。
(4)存儲與輸送系統(適用于多床水處理設備)
存儲與輸送系統主要包括純水箱(若有)、輸送管路、紫外線消毒裝置(若有)、內毒素過濾器(若有)等,其要求可參考YY 0793.1—2010中5.3.5的規定。
(5)消毒系統
消毒系統主要包括化學消毒裝置(若有)、臭氧消毒裝置(若有)、熱消毒裝置(若有)等,其要求可參考YY 0793.1—2010中5.3.6以及YY 0793.2—2011中4.7的規定。
其中,當用過氧乙酸(消毒液)作為消毒液時,測量其殘留安全濃度的試驗方法應參考GB/T 19104—2008中規定的方法進行。
(6)報警系統(如適用)
水處理設備如果有報警系統,則應符合YY 0709—2009的要求。
3.材料要求
(1)水處理設備中與處理水接觸的部件材料應符合GB/T 17219的要求。
(2)水處理設備中與處理水接觸的部件材料應與加入的化學物質(含消毒劑、清洗劑等)不得發生化學或者物理反應。
4.安裝要求
(1)主機架安裝牢固,總體布局合理,外觀結構緊湊,各部件連接處光滑平整、嚴密。對于單床水處理設備應采用可靠的帶剎車腳輪,防止設備意外移動。
(2)電氣線路應與水路分開布置,采取有效措施防止液體進入電氣線路。
(3)電器接插件應接觸良好,操作盤、柜、機、泵等操作部件應有安全措施防止意外復位。
(4)操作控制面板的安裝應以便于操作及降低誤操作率為原則,各監測儀表朝向應便于用戶觀察?
(5)水處理設備裝卸反滲透膜的一側,應留有足夠的空間(不小于膜元件長度1.2倍距離),以滿足換膜、檢修的要求。
(6)水處理設備應安裝于室內,避免陽光直射,不能安置在多塵、高溫、振動的地方,環境溫度低于4℃時,必須采取防凍措施。
(7)確保具備足夠的空間以方便水處理設備的操作、部件的檢修及水質的取樣。
5.環境試驗要求
多床水處理設備應符合GB/T 14710—2009中的氣候環境試驗Ⅱ組、機械環境試驗Ⅱ組的要求。
(1)根據GB/T 14710—2009 中第7章7.3條規定,若整機試驗不可行時,允許將設備分成幾個部分進行試驗,生產企業應規定對那些關鍵部件或部件進行試驗。如可選擇對控制柜進行貯存環境試驗,若生產廠家認為有必要,也可增加水泵的貯存環境試驗。
(2)根據GB/T 14710—2009中第7章7.4條規定。
單床水處理設備應符合GB/T 14710—2009中的規定要求:氣候環境試驗為I組、機械環境試驗為Ⅱ組、電源適應力試驗依照GB/T 14710—2009中第5章的規定。
6.電氣安全要求
對于多床水處理設備的電氣安全要求如下:
當通向患者的持續流通的液體管路為導電材料且在電氣系統與患者之間無隔離措施時(制水設備的處理水直接進入透析機),水處理設備應符合GB 9706.1—2007的要求。當通向患者的持續流通的液體管路為非導電材料或在電氣系統與患者之間采取了隔離措施時(制水設備的處理水未直接進入透析機),水處理設備可符合GB 4793.1—2007的要求。
對于單床水處理設備的電氣安全應符合GB 9706.1—2007的要求。
7.電磁兼容性
應根據水處理設備適用的電氣安全標準區分對待。
當水處理設備適用GB 9706.1—2007的標準要求,其應符合YY 0505—2012標準的規定。
當水處理設備適用GB 4793.1—2007的標準要求,其應符合GB 18268.1—2012標準的規定。
(九)同一注冊單元內注冊檢驗代表產品確定原則和實例
同一注冊單元內所檢測的產品應當是能夠代表本注冊單元內其他產品安全性和有效性的典型產品。
原則上對于同一注冊單元內多床水處理設備,一級、二級血液透析用制水設備,應分別選取典型型號進行注冊檢驗,不能互相覆蓋。無論是一級還是二級的多床水處理設備,間接供水模式、結構組成、功能等差異較大的型號應分別進行注冊檢驗。
同一注冊單元中,若性能安全指標不能互相覆蓋,則典型產品應為多個型號。
(十)產品生產制造相關要求
1.產品生產制造過程的工藝要求:
血液透析用制水設備的產品組成不同,其生產工藝也不同。一般生產工藝流程如圖2:

血液透析用制水設備生產流程中,關鍵工藝為管道清洗作業過程,管道連接作業時因剪切、存放等因素引起管道內壁產生油、塵、鐵屑等污染物,導致產品的過濾元件的性能下降,甚至使用壽命縮短,影響處理水水質。特別是將不銹鋼管道鈍化作為清洗工序的一部分時,更應規定管道清洗的方法和清洗效果。
當管道連接作業過程中,管道材料采用的是不銹鋼材質時,不銹鋼管道的焊接應為特殊工藝過程。對于特殊過程的確認應從人、機、料、法、環等方面進行評價和確認,因人、機、料、法、環的不確定因素較多,審評時應關注特殊工藝過程的參數確認過程記錄。
2.產品生產制造過程的材料要求:
血液透析用制水設備產品在生產時所使用的各個關鍵材料,必須與注冊檢驗時報備的關鍵材料品牌與規格系列應保持一致。審評時應重點關注對水質有影響的涉水相關的材料以及影響電氣安全的電氣元器件。以下列舉的材料僅為參考,審評時應根據申請者的實際產品組成進行評價:
(1)所有與處理水接觸的部件材料:應符合GB/T 17219的要求,且與加入的化學物質(消毒劑、清洗劑)不得發生化學或物理反應。
(2)濾芯濾材類材料:應提供過濾精度、處理當量等完整性說明。
(3)變壓器類:應提供絕緣等級、產品參數的說明資料以及安全資料。
(4)電氣控制元件:應提供產品參數的說明資料以及安全資料。
(十一)產品的臨床評價細化要求
根據《關于發布免于進行臨床試驗的第二類醫療器械目錄的通告》(國家食品藥品監督管理總局通告2014年第12號),“產品名稱:血液透析反滲透純水制水機,分類編碼:6845”包含在免于進行臨床試驗的第二類醫療器械目錄。同時根據《醫療器械臨床評價技術指導原則》(國家食品藥品監督管理總局通告2015年第14號附件)的要求,對于列入《免于進行臨床試驗的醫療器械目錄》(以下簡稱《目錄》)產品的臨床評價,注冊申請人需將申報產品與《目錄》所述內容進行對比以判定申報產品是否為列入《目錄》產品。
列入《目錄》產品是指與《目錄》所述的產品名稱、產品描述、預期用途具有等同性的產品。注冊申請人對申報產品的相關信息與《目錄》所述內容進行對比,論述其相同性和差異性。當二者的差異性對產品的安全有效性不產生影響時,認為二者具有等同性。
注冊申請時需提交的臨床評價資料為申報產品與《目錄》產品的對比表及附件(格式見《醫療器械臨床評價技術指導原則》附件1)。
可提交與已上市同類產品的對比說明,比對內容應包括但不限于:預期用途、結構組成、工作原理、技術指標、關鍵部件、其他功能等。證明二者具有等同性。
備注:核準產品適用范圍,在不擴大YY 0793.1—2010或 YY 0793.2—2011標準定義中所確定的適用范圍的前提下,應基本與對比同類產品適用范圍或臨床評價結論一致。
(十二)產品的不良事件歷史記錄
企業在風險分析時應關注同品種醫療器械產品的不良事件歷史記錄。
根據國家食品藥品監督管理局藥品不良反應監測中心和浙江省醫療器械不良反應監測中心收集的醫療器械不良事件上報情況,近年來血液透析用制水設備發生(可疑)醫療器械不良事件的情況如下:
1.涉及透析用制水設備9例,具體情況:1例路途運輸損壞觸摸屏;1例院方沒有按說明書中規定的要求定期對產品進行消毒以致水質不符合要求;1例產品設備變頻器故障或操作不當導致所有血透機都報警低水壓;1例制水設備管路背壓閥故障發生缺水報警;1例水處理設備過濾、吸附、軟化裝置反沖泵和管路接口爆裂,導致整個水處理系統停止運作的嚴重事件,因醫院水壓不穩造成,降低水壓,加固管路后運行正常;1例玻璃鋼桶與多路閥之間的連接變徑材料老化及自來水水壓波動引起的水錘效應導致螺紋損壞,引起的砂濾罐頂端噴水;1例樹脂自動頭再生程序異常,不能自動往再生鹽罐加水,須更換該樹脂自動頭;1例排水閥堵塞;1例流量表內長出綠色的藻類。
2.涉及透析用制水設備可疑不良事件的案例
(1)血透室反滲透水水質中氯離子的含量不穩定。原因是更換舊的單級反滲透設備為“雙級血透純水設備”,改造后的水處理設備未考慮更換反滲透膜擴大出水量后但前期處理水裝置(碳離子)未更換,過濾效能下降導致水中氯氨超標。
(2)透析用儲液桶用過氧乙酸進行消毒時,由于清洗不充分過氧乙酸殘留,造成20多人溶血癥。
3.國外產品的不良事件情況
查詢美國食品藥品管理局網站的相關情況,發現有1例涉及透析用水處理設備導致死亡的報告,主要是水被鉑離子污染造成的;2封安全警告信,一起涉及氯氨污染水質,一起是透析器保存液疊氮鈉可能造成水質污染。
(十三)產品說明書和標簽要求
血液透析用制水設備產品的說明書、標簽和包裝標識應符合《醫療器械說明書和標簽管理規定》(國家食品藥品監督管理總局令第6號)、GB 9706.1—2007、YY 0466—2003和YY 0793.1—2010、YY 0793.2—2011中的相關要求。說明書、標簽、包裝標識的內容應當真實、完整、科學,并與產品特性相一致,文字內容必須使用中文,可以附加其他語種。說明書、標簽、包裝標識中的文字、符號、圖形、表格、數據等應相互一致,并符合相關標準和規范要求。
血液透析用制水設備是血透機的配套設備,本身無特定的禁忌癥,但設備能否正常運行對血透臨床工作至關重要。為盡量避免因設備運行不正常而使血透患者受到損害,在設備使用時應特別注意:
1.運行環境
(1)機房環境溫度應保持在5℃~40℃之間。禁止長期在40℃以上環境中工作,以免因長期在高溫環境中工作而導致電氣元器件損壞。
(2)機房相對濕度應保持在30%~80%之間,以免因靜電或潮濕而導致電氣元器件損壞。
(3)電源電壓的波動幅度不應超過±10%,以免因電壓波動過大而導致電氣元器件損壞。
(4)保持穩定的原水壓力,避免因原水壓力不足而使設備無法正常制水,導致不能正常供給血透用水。
(5)明確原水要求,注意原水水質監測,以免當原水水質突然改變時未及時處置而導致產品水質量突然下降。
(6)保持機房空氣流通和清潔衛生,下水道排水應保持通暢。
(7)設備附近不應有電磁源,以免干擾控制系統正常工作而引起設備不能正常工作。
2.安全運行
(1)按規定配備專業工程技術人員,指定專人負責設備運行操作,并按要求記錄運行參數,發現問題及時處理。
(2)設備操作人員必須由經過培訓并確認具備獨立操作能力。未經培訓的人員不得擅自操作設備。
(3)開機前必須首先確認各閥門處于相應的正確位置,避免因閥門位置不正確而導致無法正常供應產品水。
(4)開機前應確認儀表指示正常,以免因錯誤指示而輸出不達標產品水。
(5)設備自動運行時,操作人員應定時巡查機房,查看設備運行情況,發現問題及時處理。
(6)保持報警器及線路完好,遇設備報警時及時通知醫護人員作出緊急處置,專業技術人員及時排除故障。
(7)做好水質監控,定時檢測水質,遇水質不達標時應及時進行分析并作出處置。
3.正確操作和維護
(1)按說明書正確操作。
(2)做好日常維護保養,定時沖洗和反沖洗,定時清洗和消毒。
(3)應以正確的方法做好消毒,消毒后必須確認水質安全,未經確認水質安全時不得用于血透。
(4)按耗材使用期限及時更換耗材,以免因耗材超期使用而導致產品水質量下降。
(5)對于直接供水設備,因可能缺少相關配件不能作為間接供水設備來使用。對于間接供水設備,應關注水質二次污染。
血液透析用制水設備的清洗、消毒、滅菌和定期維護需要根據各個醫院的實際情況和廠家的建議執行。
4.說明書的內容
產品說明書一般包括使用說明書和技術說明書。使用說明書應包含下列主要內容:
(1)產品名稱、型號、規格;
(2)生產企業名稱、注冊地址、聯系方式、生產許可證編號或者生產備案憑證編號及售后服務單位;
(3)生產許可證編號,委托生產的還應當標注受托企業的名稱、住所、生產地址;
(4)醫療器械注冊證編號;
(5)產品技術要求編號;
(6)產品主要性能參數、結構組成、適用范圍;
(7)注意事項以及其他警示、提示的內容;
(8)對醫療器械標簽所用的圖形、符號、縮寫等內容的解釋,如:所有的電擊防護分類、警告性說明和警告性符號的解釋;
(9)產品安裝和使用說明;
(11)產品維護和保養方法,產品運輸、貯存條件、方法、限制條件;
(12)產品生產日期,使用期限或失效日期、保修期限;
(13)設備校準周期、校準方法和校準設備的精度要求;
(14)熔斷器和其他部件的更換;
(15)明確廢物、殘渣、失效的設備附件等的處理方法;
(16)運輸和貯存限制條件;
(17)電路圖、元器件清單等;
(18)電磁兼容性專門提示,以及便攜式和移動式射頻通信設備可能影響設備的說明;
(19)說明書編制日期;
(20)標準中規定的應當在說明書中標明的其他內容;
根據血液透析用制水設備產品的特性和臨床使用方式,使用說明書中還應包含下列內容:
臨床使用該設備的針對性注意事項、臨床對水質的定期監測要求、簡易故障的分析和排除方法、定期清洗消毒的要求和方法、耗材更換周期和更換方法、使用和維護不當的風險。
備注:YY 0793.1—2010標準9.3貯存要求“包裝后的水處理設備應貯存在環境溫度—10℃~+40 ℃”,由于我國北方冬季溫度較低,貯存的條件相對嚴酷,因此生產企業可以對反滲透膜、樹脂等對貯存環境有特殊要求的部件,予以規定說明。如將反滲透膜取出單獨包裝并注入防凍液等。
技術說明書內容:
一般包括概述、組成、原理、技術參數、規格型號、圖示標記說明、系統配置、外形圖、結構圖、控制面板圖、按鍵的型式及顯示方式,必要的電氣原理圖及表、設備操作說明等。
還應包括設備符合YY 0505—2012、GB 18268.1—2010電磁兼容性的相關情況的說明:列出符合電磁兼容標準要求的電纜、電纜最大長度(若適用)、換能器等信息;警示使用制造商上述規定外部件對設備造成的影響;警示該設備與其他設備接近或疊放時是否影響設備正常運行;規定該設備的使用電磁環境參數表(包括電磁發射和電磁抗擾度);該設備與移動射頻通信設備間的推薦距離參數表。
使用說明書和技術說明書可以合并成一本使用說明書。
5.標簽和包裝標識
至少應包括以下信息:
(1)產品名稱、型號、規格;
(2)注冊人的名稱、住所、聯系方式,進口醫療器械還應當載明代理人的名稱、住所及聯系方式;
(3)醫療器械注冊證編號
(4)生產企業名稱、住所、生產地址、聯系方式及生產許可證編號,委托生產的還應當標出受托企業的名稱、住所、生產地址、生產許可證編號;
(5)生產日期、使用期限或者失效日期;
(6)電源連接條件、額定功率、額定處理水量;
(7)根據產品特性應當標注的圖形、符號以及其他相關內容;
(8)必要的警示、注意事項;
(9)特殊儲存、操作條件或者說明;
(10)使用中對環境有破壞或者負面影響的醫療器械,其標簽應當包含警示標志或者中文警示說明;
醫療器械標簽因位置或者大小受限而無法全部標明上述內容的,至少應當標注產品名稱、型號、規格、生產日期和使用期限或者失效日期,并在標簽中明確“其他內容詳見說明書”。
(十四)產品的研究要求
1.產品性能研究;
應當提供產品性能研究資料以及產品技術要求的研究和編制說明,包括功能性、安全性指標(如電氣安全與電磁兼容、輻射安全)以及與質量控制相關的其他指標的確定依據,所采用的標準或方法、采用的原因及理論基礎。
2.滅菌/消毒工藝研究:
血液透析用制水設備產品消毒工藝,目前多床水處理設備一般采用化學消毒和熱消毒兩種形式,單床水處理設備一般采用化學消毒方式。消毒效果以處理水水質指標為判定依據,要求:
細菌數≤ 100 cfu/ml;采樣部位為反滲水輸水管路的末端。
內毒素≤ 0.25 EU/ml;采樣部位為反滲水輸水管路的末端。
采用化學消毒時,消毒劑應選用消準字的消毒劑,如過氧乙酸消毒劑,其消毒液配制濃度為0.3~0.5%。設備消毒后,取水使用前必須對水箱和管路內殘留液進行檢測,要求消毒殘留液:過氧乙酸<1 mg/L。
采用熱消毒時,應關注消毒的熱量,加熱器應能提供被消毒區域內水溫高于80℃并維持20min以上所需的熱量。
3.產品有效期研究:
血液透析用制水設備由眾多不同性質的部件或材料組成,影響處理水水質的部件或材料一般均為耗材,使用壽命從三個月至兩年。表3為主要耗材列表示例:
表3 耗材示例表

對于血液透析用制水設備運行工況來說,決定其產品有效期主要應從高壓泵、管材、容器等使用壽命或材料的老化周期進行判斷。不同材質的管材、容器的老化周期也不一致。申請者應提供相關材料或部件的老化證明資料,一般在現階段根據出力、運行效率和運行環境的條件下,高壓泵應不小于5年的使用壽命、管材類應不小于10年的使用壽命、容器類應不小于3年的使用壽命。評審時應根據材料材質進行評價。
4.產品包裝研究:
血液透析用制水設備的產品體積較大、質量較重,且需要長途運輸,因此應關注其包裝強度和包裝標識耐久性的要求。
包裝標識內容應符合《醫療器械說明書和標簽管理規定》(國家食品藥品監督管理總局令第6號)的要求
5.軟件要求:
隨著工控技術不斷的創新,軟件也成為血液透析用制水設備產品的組成一部分,其軟件一般為控制型軟件。
血液透析用制水設備的軟件要求應符合《醫療器械軟件 軟件生存周期過程》(YY/T 0664—2008)、《醫用電氣設備 第1—4部分:安全通用要求 并列標準 可編程醫用電氣系統》(YY/T 0708—2009)、《醫療器械軟件注冊技術審查指導原則》的相關要求。
(一)應關注注冊單元中,各個型號產品的工作原理、基本結構組成、技術指標、適用范圍,同一注冊單元產品的以上項目應基本相同。
(二)應關注產品技術要求中,是否執行了YY 0793.1—2010、YY 0793.2—2011和YY 0572—2015標準中的全部適用項目;對行業標準中的不適用項目是否在進行了明確,不適用理由是否充分。
(三)產品的結構組成是否與產品類型相對應,是否有必備組件未覆蓋;是否明確了與處理水接觸的所有部件原材料及要求。
產品結構組成可有多種描述,從水處理工藝流程上表述,設備主要包括預處理系統、反滲透/除鹽系統和可選擇增設的后處理系統。具體結構組成一般應包括:
1.預處理系統。以市政飲用水為原水時,包括多介質過濾器,軟化器,活性炭過濾器,保安過濾器;
2.反滲透/除鹽系統。包括一級反滲透器(一級RO泵和RO膜組件),二級除鹽器(二級RO泵和RO膜組件或二級離子交換器)(注:二級除鹽器為可選擇設置,二級和一級沒有本質區別,只是根據原水水質將一級反滲透產水再作了一次除鹽);
3.后處理系統(采用直接供水模式時不設后處理系統)。包括純水箱,紫外線殺菌器,內毒素過濾器,純水輸送泵;純水輸送管路;
4.清洗消毒系統。包括化學消毒(含消毒劑消毒和臭氧消毒二種方式)和物理消毒(紫外線消毒和熱消毒二種方式),可采用四種消毒方式中的一種或多種組合方式;控制系統(控制設備);
5.檢測儀表。
(四)應關注注冊檢驗報告是否覆蓋所有性能要求的檢驗,覆蓋的性能指標是否為最高要求;注冊檢驗報告所附照片中的產品結構組成、標識標簽等信息,是否與其他申報資料描述相同。
(五)應關注臨床評價資料中,對比產品與申報產品在工作原理、性能指標、預期用途是否實質性等同。性能指標存在差異的,應對是否會帶來新的風險及影響預期應用做出評價。
(六)應關注產品使用說明書適用范圍是否與臨床結論一致,不能宣稱臨床試驗結論以外的其他的預期用途,也不能對臨床試驗結論進行擴大或改變;說明書中應明確設備耗材及組件的維護頻次及使用期限;說明書中所描述的產品功能應與標準性能相對應;應明確產品配套使用產品的要求,包括取得醫療器械注冊證、具體型號規格等。
(七)必要時,可以要求企業提供整體設備系統說明,如:
1.系統各組件之間的聯系(圖3)、工作流程圖(圖4)、液體路徑;


2.系統各組件的相關特定要求,包括:
2.1反滲透(RO,reverse osmosis)裝置/系統”
2.1.1 提供RO系統示意圖(圖5),包括所有閥門的位置以及所有壓力、溫度、傳導性/總溶解固體(TDS)和流量傳感器。為了獲得準確度,傳導性/TDS儀表應可進行溫度補償。

2.1.2識別所有水接觸材料,從而將其與接觸給水和產品水的材料分離。
一套血液透析用制水設備,從原水入口起至產品水輸向使用點止,與給水接觸的材料有原水箱、原水增壓泵、機械濾器及其內容物、軟水器及其內容物、碳濾器及其內容物、保安濾器及其過濾芯、反滲透高壓泵的泵體、配套預處理的壓力表、流量計、壓力保護器、電導率儀傳感器以及原水入水口后至RO膜進水口前的管閥件;與產品水接觸的材料有RO膜、產品水箱、產品水輸送泵泵體、用于后處理的直通在線臭氧殺菌器過流管、UV殺菌器過流管、細菌內毒素過濾器及其濾膜、配套后處理的壓力表、流量計、電導率儀傳感器以及RO膜產品水出口至產品水輸向末端使用點止的管閥件。
2.1.3 提供所用濾膜的完整說明,包括物理設計和結構材料。建議提供折疊膜濾芯的示意圖,并根據建議的溫度范圍,提供滲透流速范圍的示意圖(圖6)。

2.2去離子(DI)裝置/系統
提供器械說明,包括該系統的一般示意圖、所有尺寸和供給容量(即給水和產品流速以及特定溶解物減少的范圍)以及樹脂特性(包括質量)等。
經典的去離子裝置是混床樹脂型(DI)。DI是通常用于一級反滲透產水的進一步去離子。為同面積下容積最大化,裝置通常做成圓罐形式,經深度處理后的混床樹脂填裝于罐內。常用混床樹脂的濕真密度(20℃)約為1.09,濕視密度約為0.75,最高允許溫度OH型40℃、CL型80℃,適用PH值范圍1~14,交換容量約為500毫克當量/升樹脂,若一級反滲透產水的電導率值在ρ≤10μS/cm時,通常每升電子級混床樹脂可深度處理200升產品水,在水溫25℃~35℃間,控制DI的允許流速在15~60m/h較為合適
2.3軟水器
提供器械說明,包括容量(即給水和產品流速)、所處理的給水硬度范圍以及所有水接觸材料的標識等。
軟水器的內置物主要是陽離子交換樹脂,經典型號為001×7,常溫下工作交換容量800~1000毫克當量/升樹脂,運行流速控制在15~25米/時較適宜,通常用NaCl做再生劑;軟水器的樹脂量定值時,給水硬度與單位容積樹脂處理有效水量成反比。
2.4碳過濾罐
提供器械說明,包括樹脂床容積、最大流速、空罐接觸時間(EBCT)以及所有水接觸材料的標識等。
碳過濾罐主要起去除原水中的余氯及其他對RO膜起致命損害作用的強氧化劑,以保障RO膜正常運行。活性炭吸附余氯主要是以化學置換反應為主,該反應在常溫狀態下即可瞬間完成。因此,衡量碳過濾罐的效果本質上只和活性炭的內在質量(即碘值)、有效孔隙率、有效比表面積直接有關,流速和空罐接觸時間是間接反應效果的指標,如低流速和空罐接觸時間只能反映罐中原水與活性炭表面接觸的概率和接觸的時間會增加,但對已失效的活性炭而言,它所提供的表面積再大,原水與其接觸再多的時間都是不會起任何過濾效果的。
2.5沉積物過濾器和筒式過濾器
提供器械說明,包括供應所有裝置的尺寸、過濾容量、流速和預期壓降,識別所有水接觸材料等。
機械過濾器主要是物理性質的過濾。作為物理法過濾,有效濾料的粒徑和濾器所設計的濾過流速致關重要,在包括原水質量、水溫水壓等外界條件定值時,過濾效果與有效濾料的粒徑和濾器所設計的濾過流速成反比,即有效濾料的粒徑和濾過流速越小,則過濾效果越好。
2.6超濾器
提供該器械的物理說明,包括流速、預期壓降和結構材料。提供折疊膜濾芯的示意圖。說明可能與該組件一起安裝的任何監測器或報警裝置等。
超濾器由超濾膜和外殼組合而成,核心是超濾膜。超濾(UF)介于納濾(NF)和微濾(MF)之間,其規格型號通常采用截留分子量劃分,可過濾20~1000埃(大于0.1微米);按結構形式分超濾器有中空纖維式、管式和平板式等,血液透析用制水設備中多用中空纖維式超濾器(所謂的人工腎就是由超濾膜做成的一種超濾器)。超濾膜的負載流速和壓力與其截留分子量和結構形式有密切關系,透膜壓通常在1~4 bar。折疊膜濾芯通常是微孔濾膜,微孔濾膜的規格通常是以孔徑的大小區分,通常是在0.1~1微米之間。
2.7紫外(UV)消毒裝置
提供器械說明,該說明包括結構材料、推薦的給水流速、UV強度和UV消毒的有效性。應包括器械示意圖。說明使用的所有監測器、報警裝置或控制系統,以檢測指示燈輻射能量輸出的損耗等。
紫外線(UV)消毒裝置是物理法消毒的裝置,用于產品水箱中的血液透析用水向血透機輸送過程中對臨床用水的殺菌。UV燈的輻射強度和消毒的有效性見YY 0793.1—2010相關規定。需要說明的是在YY 0793.1—2010相關規定條件定值時,消毒效果與UV消毒裝置內產品水受輻射的過流厚度成反比,與受輻射的過流時間成正比。
2.8儲水罐
提供器械說明,該說明包括儲水罐尺寸以及任何級別控制器和空氣過濾器的說明等。
儲水罐是儲存反滲透制水設備所制產品水的罐。設置該罐的最大作用是可以極大地降低反滲透水機的工作負荷,同時也可保障遇反滲透制水主機突發性故障時,在一定時間內使臨床透析繼續進行。為最大限度避免儲水罐可能產生的二次污染,首先應重視內置水與外界空氣除菌隔離,通常在頂部布置空氣過濾器,濾膜精度0.22~0.45μm;再是將內部進水口設置于儲水罐頂部,出水口與儲水罐鍋底型頂部近中成90°并布置萬向噴淋洗球和水流轉向導管,以便在進水的同時完成對儲水罐頂蓋壁面滯留霧水的沖刷,避免滋生細菌。為便于儲水罐的人工清洗消毒,頂部應設置不小于Ф350的清洗人孔;排污閥應設置于鍋底型或錐底型底部正中最低點處。純水箱及其配套管閥件通常采用不銹鋼材質或其他衛生級材料,當采用不銹鋼材質時,材質要求不低于304;當采用其他衛生級材料時,材料要求符合相關衛生標準。
2.9輔助組件
輔助組件包括管路、閥門、配件、量規、傳感器、儀表、監測器、檢測器和液泵。應提供每個組件的以下信息:
2.9.1規定結構材料。如果在產品水管線上安裝輔助組件(在RO或DI后),應提供浸濾試驗的結果,以便采用適當的化學分析識別并描述接觸產品水的任何材料中的析出物的特征。
2.9.2確保所有傳感器、儀表、監測器、量規和檢測器的準確性。
2.9.3如果傳感器采用軟件,應提供相關信息。
2.9.4說明所有相關報警或監測系統。
(一)修訂背景
隨著新的《醫療器械監督管理條例》及配套法規的發布和實施,以及與此類產品相關的國家標準、行業標準的修訂改版和相關新標準的發布,同時按照國家總局要求,需要對本指導原則進行修訂。
(二)修訂目的
1.本指導原則修訂的目的是為了能夠滿足新法規、新標準的要求,并用于指導和規范血液透析用制水設備產品注冊申報過程中審查人員對注冊材料的技術審評。
2.本指導原則旨在讓初次接觸該類產品的注冊審查人員對產品機理、結構、主要性能、預期用途等各個方面有個基本了解,同時讓技術審查人員在產品注冊技術審評時把握基本的要求尺度,以確保產品的安全、有效。
3.本指導原則中的多床血液透析用制水設備根據《血液透析和相關治療用水處理設備技術要求第1部分:用于多床透析》(YY 0793.1—2010)標準中定義的多床血液透析用制水設備,即供醫療機構中多床血液透析所需的水處理設備。
本指導原則中的單床血液透析用制水設備根據《血液透析和相關治療用水處理設備技術要求第1部分:用于單床透析》(YY 0793.2—2011)標準中定義的單床血液透析用制水設備,即供醫療機構包急診血液透析所需的水處理設備。
4.本指導原則中的術語、定義采用YY 0793.1—2010、YY 0793.2—2011、YY 0572—2015標準的術語和定義。
(一)《醫療器械監督管理條例》(國務院令第650號);
(二)《醫療器械注冊管理辦法》(國家食品藥品監督管理總局令第4號);
(三)《醫療器械說明書和標簽管理規定》(國家食品藥品監督管理總局令第6號);
(四)關于發布醫療器械產品技術要求編寫指導原則的通告(國家食品藥品監督管理總局通告2014年第9號);
(五)關于發布免于進行臨床試驗的第二類醫療器械目錄的通告(國家食品藥品監督管理總局通告2014年第12號);
(六)《醫療器械臨床評價技術指導原則》(國家食品藥品監督管理總局通告2015年第14號附件);
(七)關于公布醫療器械注冊申報資料要求和批準證明文件格式的公告(國家食品藥品監督管理總局公告2014年第43號);
(八)《醫療器械軟件注冊技術審查指導原則》(國家食品藥品監督管理總局通告2015年第50號);
(九)國家食品藥品監督管理部門發布的其他規范性文件;
(十)現行的國家標準和行業標準。
(一)血液透析用制水設備包括多床、單床血液透析水處理設備,此次修訂增加了單床血液透析水處理設備的相關內容。
(二)根據血液透析用制水設備產品標準的變化,在產品的適用標準中增加了《血液透析和相關治療用水處理設備技術要求第1部分:用于單床透析》(YY 0793.2—201)、《醫用電氣設備第1—2部分:安全通用要求并列標準:電磁兼容要求和試驗》(YY 0505—2012)、《測量、控制和實驗室用的電設備電磁兼容性要求第1部分:通用要求》(GB/T 18268.1—2011)、《血液凈化術語》(GB/T 13074—2009)、《反滲透水處理設備》(GB/T 19249—2003)、《血液透析和相關治療用水》(YY 0572—2015)、《醫用電氣設備第1—4部分:安全通用要求并列標準:可編程醫用電氣系統》(YY/T 0708—2009)、《醫用電氣設備第1—8部分安全通用要求并列標準:通用要求醫用電氣設備和醫用電氣系統中報警系統的測試和指南》(YY/T 0709—2009)、《血液透析和相關治療用水處理設備常規控制要求》(YY/T 1269—2015)。
(三)產品的主要風險及研究中新增能量供應、供水溫度過高的危害及形成因素。
(四)產品的主要技術指標中,多床、單床血液透析用制水設備性能要求的差異部分進行了單獨編制,同時按照YY 0505—2012、GB/T 18268.1—2010的要求增加了電磁兼容性能的要求,刪除了出廠檢驗、安裝檢驗和型式檢驗;刪除了電氣安全部分的附錄A編寫示例。
(五)產品研究資料中“滅菌/消毒工藝研究”的指標“細菌數、內毒素”所參照的標準YY 0572—2015將于2017年1月1日正式實施,應與新標準一致。
(六)根據多床血液透析用制水設備產品的結構特點,一級血液透析用制水設備的水質風險高于二級血液透析用制水設備,而二級血液透析用制水設備在電氣安全上的風險高于一級血液透析用制水設備,建議分別選取典型型號進行注冊檢驗,且無論是一級還是二級的多床水處理設備,應選擇間接供水模式、結構最復雜、功能最多的型號作為典型型號進行注冊檢驗,對于單床水處理設備,建議選擇至少能滿足單臺血液透析機最低用水需求的型號作為典型型號進行注冊檢驗。
(七)說明書根據YY0505—2012、GB18268.1—2010的要求增加了電磁兼容提示信息要求。
(八)產品的不良事件歷史記錄主要通過浙江省醫療器械不良事件監測機構查詢和了解。
(一)采納情況:
本指導原則的審校單位提出“第(七)項分成兩項:(七)產品的主要風險,(十四)產品的研究要求”、“將各流程圖、樹狀圖、程序圖等圖片組合成整體圖片”、“指導原則適用范圍描述中加入以反滲透為主要原理的….”、“市政自來水、市政飲用水統一用詞”、“審校關注點中的英文縮寫統一”、“對于供水模式差別大、結構差別大、功能差別大的型號應作為不同的典型型號進行注冊檢驗”、“說明書加入對直接供水及間接供水的注意事項”、“結構與組成中的預處理系統中增加差異性的描述”、“同一注冊單元內注冊檢驗代表產品確定原則和實例中,應對電磁兼容檢測單元評價問題予以明確”的建議,均予以采用。
(二)未采納情況:
1.本指導原則的審校單位提出“適用范圍是否有家庭中單床水處理設備”的問題。盡管目前未批準過家庭中單床水處理設備,但根據YY 0793.2—2011中的定義,單床血液透析用制水設備產品的適用范圍一般可限定為:“設備適用于供醫療機構急診或家庭中制備單床血液透析和相關治療用水”,故該適用范圍未作修改。
2.本指導原則的審校單位提出“適用范圍前的那段話應使用最新版本”、“審校關注點”中的“設備基本構成框圖”的消毒裝置運行線條與第一部分產品結構組成圖進一步區分描述或統一”的建議,最后修訂報送稿中已使用最新版本,實施了統一描述。
本指導原則修訂人員由浙江省醫療器械技術審評人員、行政審批人員、檢驗和臨床專家、產品專業廠家代表等共同組成,起草過程中廣泛征求了國家食品藥品監督管理總局醫療器械技術審評中心、相關省食品藥品監督管理局、有關醫療器械生產企業和臨床使用單位的意見,以充分利用各方面的信息和資源,綜合考慮指導原則中各個方面的內容,盡量保證指導原則的可操作性和指導性。

站點聲明
本網站所提供的信息僅供參考之用,并不代表本網贊同其觀點,也不代表本網對其真實性負責。圖片版權歸原作者所有,如有侵權請聯系我們,我們立刻刪除。如有關于作品內容、版權或其它問題請于作品發表后的30日內與本站聯系,本網將迅速給您回應并做相關處理。
鄭州思途醫療科技有限公司專注于醫療器械產品政策與法規規事務服務,提供產品注冊備案申報代理、臨床試驗、體系建立輔導、分類界定、申請創新辦理服務。
為深入貫徹落實中共中央辦公廳、國務院辦公廳印發的《關于深化審評審批制度改革鼓勵藥品醫療器械創新的意見》(廳字〔2017〕42號),按照國家藥品監督管理局《關于擴大醫療器械
為規范醫療器械注冊人跨區域委托生產的監督管理,推進長江三角洲區域醫療器械跨區域監管,根據《中共中央辦公廳國務院辦公廳關于深化審評審批制度改革鼓勵藥品醫療器械創新的意見》《
附件:血液透析用水處理設備注冊審查指導原則(2024年修訂版)(2024年第19號).doc血液透析用水處理設備注冊審查指導原則(2024年修訂版)本指導原則旨在指導注冊申請人對血液透析用水處理設備注冊申報資料的準備及撰寫,同時也為技術審評部門提供參考。本指導原則是對血液透析用水處理設備的一般要求,注冊申請人依據產品的具體特性確定其中內容是否適用。若不適用,要具體闡述理由及相應的科學依據,并依據產
關于發布醫療器械質量管理體系年度自查報告編寫指南的通告(2022年第13號)發布時間:2022-03-24為加強醫療器械生產監管,保障醫療器械安全有效,根據《醫
附件:醫療器械監督管理條例(2025年修訂版).doc醫療器械監督管理條例(2000年1月4日中華人民共和國國務院令第276號公布 2014年2月12日國務院第
為深化醫療器械審評審批制度改革,加強醫療器械臨床試驗管理,根據《醫療器械監督管理條例》(國務院令第739號)及《醫療器械注冊與備案管理辦法》(市場監管總局令第47號)、《
國家藥監局器審中心關于發布影像型超聲診斷設備(第三類)注冊審查指導原則(2023年修訂版)的通告(2024年第29號)發布時間:2024-10-14為進一步規范
附件:一次性使用醫用沖洗器產品注冊審查指導原則(2022年第41號).doc一次性使用醫用沖洗器產品注冊審查指導原則本指導原則旨在指導注冊申請人對一次性使用醫用
為提高醫療器械技術審評的規范性和科學性,指導醫療器械注冊人/備案人編寫產品技術要求,根據《醫療器械監督管理條例》及《醫療器械注冊與備案管理辦法》《體外診斷試劑注冊與
附件:醫療器械生產監督管理辦法(國家市場監督管理總局令2022年第53號).doc醫療器械生產監督管理辦法(2022年3月10日國家市場監督管理總局令第53號公布自2022年5月1日起施行)第一章總則第一條為了加強醫療器械生產監督管理,規范醫療器械生產活動,保證醫療器械安全、有效,根據《醫療器械監督管理條例》,制定本辦法。第二條在中華人民共和國境內從事醫療器械生產活動及其監督管理,應當遵守本辦法。
行業資訊
知識分享
八年
醫療器械服務經驗
聯系思途,免費獲得專屬《落地解決方案》及報價
咨詢相關問題或咨詢報價,可以直接與我們聯系
思途CRO——醫療器械注冊臨床第三方平臺
