干貨|臨床SSU工作內容和具體工作流程
SSU是Study Start Up的縮寫,從最初的項目準備,到啟動訪視(Site Initiation Visit)之前所有的準備工作,對整個臨床研究項目的啟動非常關鍵。負責這個關鍵階段工作的部門人員,就叫做SS
來源:醫療器械注冊代辦 發布日期:2019-12-27 閱讀量:次

據統計,在美國每個被批準上市的新藥,平均研發成本高達20億美元,平均研發周期超過10年。
而且新藥研發的成功率?常低,有很多藥品從概念到成功上市,成功率只有5%,可謂是「百?挑?」。每個成功上市的新藥背后,都凝聚著眾多專家,投資?和企業的心血。為了保證市場的健康成長,同時?勵創新和研發,美國食品與藥品管理局(Food and Drug Administration, FDA)制定了?系列非常完善的監管手段。
在美國,?個普通的新化合物從最初的發現到申請上市,大約需要經過15年的時間,其中 FDA 用于審評的時間大約為6到10個月。美國的聯邦食品、藥品、化妝品法案 FDCA(Federal Food, Drug and Cosmetic Act)規定了新藥審評的過程,此法案有關新藥審評最重要的條款相當簡單明了。
FDCA 規定,任何?于診斷、治愈、緩解、預防人、其它動物疾病的物品,以及用于影響?、或其它動物身體的結構、或功能的物品(?品除外)為藥品。
FDCA 還規定,任何新藥在上市之前?定要表明它是安全、有效并且經過審批的。
1、新分子實體(NME);
2、新化學實體(NCE);
3、原批準藥品相同化學成分的新鹽基、新酯基;
4、原批準藥品的新配方組成;
5、原批準藥品的新適應癥(包括處方藥轉非處方藥使用);
6、新劑型、新給藥途徑、新規格(單位含量);
7、兩種以上原批準藥品的新組合。
505(b)指的是 FDCA 第5章第505分章,即505法案。
1、505b1:申報者進?所有藥學研究(Completely new)
2、505b2:同樣也是申報者進?所有藥學研究,但不同的是部分信息不實由申報者??完成(by),或者這些研究不是為了申報者?完成的(for);以及申報者沒有引?的權利(Hybrid new, Some studyyoucan bridge)
3、505j:欲申報制劑在 API,劑型,給藥途徑,標簽,質量,檢驗,適應癥上都和已有品種?樣。(Generic, ANDA)
505j 是 ANDA 的注冊申請途徑,申請流程與 NDA 有所不同,我們今后會詳細單獨描述,本?主要總結整理NDA 的注冊申請程序。

(圖:新藥注冊途徑)
美國每年上市許多新藥,雖品種不同,FDA 對它們的評審要求也各不相同,但評審框架是?致的,大致可為以下幾個步驟:

(圖:新藥申請程序)
新藥安全、有效性的研究最終將在?體上進?,但在FDA允許試驗藥物試?于人體之前,必須證明該藥的研究對?體是安全的。如果新藥申請者不能從現有的研究數據、本國及他國的使?等數據證明該藥是安全的,那么就必須要進行臨床前研究。
在這階段,FDA?般規定(最低限度)新藥申請者必須:
① 完成該藥的藥理研究;
② 在?少?種動物身上進行急毒試驗;
③ 按照該藥預想的用途進行為期二個星期至三個月的短期研究。
需要指出的是,一旦臨床前研究結束,動物試驗并沒有結束隨之完成,許多時間更長、更專項的研究如慢性、抗癌試驗將在整個新藥申請過程中進行動。
臨床前研究用來評估:
① 藥品的藥理學現象和作用機理(MOA)
② 藥物毒性特征和毒性靶器官
③ 藥物吸收、分布、代謝和排泄(ADME)
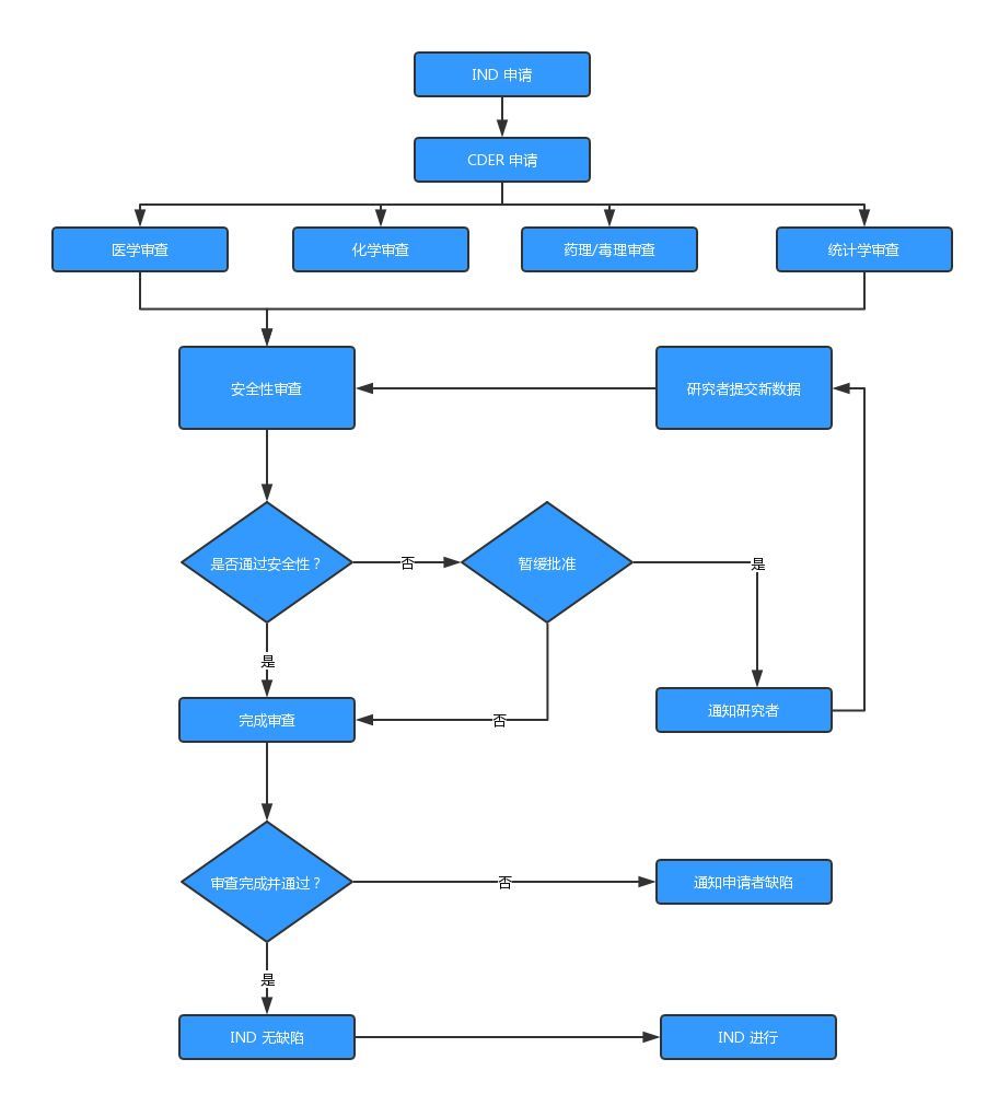
當申請者認為藥品已具有足夠的數據證明該藥品是安全時,需要向 FDA 提交新藥臨床研究申請(IND)。IND 的申請相當于新藥申請者獲得 FDA 的許可,可以開始在?身上進行試驗。
在臨床研究申請中,新藥申請者必須提交至少兩個領域的材料。首先,申請者必須向 FDA 公布所有臨床前研究的結果,提供該新藥組成的信息,以及該新藥的生產與質控程序。
其次,申請者還必須提供臨床研究的計劃書,并在計劃書中詳細敘述新藥申請者希望進行的臨床研究以證明該藥用于人體的安全性、有效性。同時,與臨床研究相關的其它材料包括研究者資格等也必須包括在內。
按照現行規定,FDA 有30天的時間來決定是否允許該藥進行人體試驗,同時 FDA 還將評價臨床計劃書。臨床研究計劃要保證臨床受試者不應受到不必要的危險以及有希望證明該新藥?于人體是安全、有效的。
如果在提交 IND 后的30天內,FDA 沒有同新藥申請者聯系,那么臨床試驗就可以開始。當然,新藥申請者在開始臨床研究之前最好還是應當主動同 FDA 取得聯系。
?旦 FDA 作出決定臨床研究不應開始,通知會在30天內發出,臨床試驗會被推遲直到相關問題得到解決。?般來說, FDA 發出「臨床試驗暫停通知」,主要會有以下幾個原因:
① 臨床前研究未能證明該藥?于?體會是安全的;
② 臨床前研究未符合 GLP 及其它相關標準;
③ 所建議的臨床研究計劃書不完整、臨床研究不安全。
如果申請人在申請 IND 后的兩年內仍沒有按計劃開始臨床研究,或該 IND 的臨床試驗被中止叫停超過一年,FDA 便會將此 IND 列為「失活狀態」(Inactive Status)。一旦 IND 被置于「失活狀態」,所有臨床研究者都必須被通知到,并按照21CFR 312.30的要求將臨床研究用藥品退還給申請?或立即毀。
① 商業性 IND(Commercial IND)
商業性 IND 是指為申請新藥上市目的而申請開展的全新臨床試驗。IND 的申請人通常與企業進?合作。商業性 IND 中有?種情況被稱作「探索性 IND」(Exploratory IND)或「篩查性 IND」(Screening IND),作為遞交的第一個申報文件以支持對新藥開展最早的1期臨床研究。
② 非商業性IND(Non-Commercial IND)
非商業性IND是由醫生自行開展的研究,該研究旨在研究藥品對特定人群的療效或為無藥可治的患者提供未經批準的藥物治療。非商業性IND包括有研究性IND(InvestigatorIND/Research IND)。
1、首頁函、FDA 1571表;
2、目錄;
3、引?和總體研究計劃;
4、研究員手冊;
5、臨床研究?案;
6、化學、生產和質量控制信息;
7、藥理和毒理信息;
8、已有人體臨床經驗;
9、額外信息。
在IND申報文件包中,還需提交相關原始完整研究報告,如毒理研究報告等。

(圖:IND申請流程)
如果FDA批準IND申請,臨床試驗(由?類受試者參與的研究)可以開始。
① 1期臨床:嚴格控制藥物在少量的健康志愿者身上進行,大約有20—80例。這階段的試驗主要是獲得藥物的基本的安全性數據、以及藥理信息。受試者一般為健康志愿者。
② 2期臨床:試驗藥物在一小部分受試者身上進行,大約為100到200例。這些病?是患有該藥物預設所治的疾病。這個階段進一步提供了該藥的安全性數據,用于建議用途的第一個適應癥使用該試驗藥的有效性。如果新藥申請者能夠從該藥的使用、或之前的臨床研究得出結果該藥用于臨床是安全的話,?期臨床甚至某些情況下的二期臨床可以省去。
③ 3期臨床:參與受試者有數百?到數千?,重點考察藥物的安全性和有效性。試驗藥物在較多的受試者之間進行,這些受試者患有該藥物預設所治、診斷、預防等的疾病。在開始本階段研究之前,新藥申請者必須向 FDA 提交從一、二期臨床試驗中的數據以表明該藥是有理由安全、有效的以及具有有利的效益/風險比。
① 在II期臨床試驗完成以后,FDA強烈建議申請人在開始III期關鍵性臨床試驗之前,提出 EOP2 會議。EOP2A 會議發生在臨床試驗獲得在擬定適應癥中的劑量反應關系后,包括劑量范圍對安全性、生物標志物和概念性驗證的影響;通常發生在I期臨床試驗完成和第?批患者暴露-反應試驗之后和IIb期(如患者劑量范圍試驗)和III期臨床有效性安全性試驗之前。
② EOP2A 有助于幫助申請人找到最佳劑量,節約成本,將后期臨床試驗的成功率最?化。為了能夠充分利用 EOP2 會議與 FDA 進?溝通,在會議開始一個月之前,申請人應向 FDA 提交一個會議文件包:
1、會議請求與會議信息
2、日期、時間和參會者
3、總結所有更新的數據(臨床, CMC, 藥理/毒理等)
4、提出 Phase III 開發計劃
5、提出可能使?的藥物標
6、問答
臨床試驗結束之后,藥物申請者可提交一份 NDA,申請批準這款藥物在美國銷售。FDA 根據藥品的治療特性,在審查程序上分為「標準審查(Standard Review,SR)」和「優先審查(Priority Review,PR)」兩類。
對「能夠在治療、診斷或疾病預防上?已上市藥品有顯著改進的新藥」,FDA 對非常重要的 NDAs 在6個?內進性行審評,新藥的標準審評時間是10個月。FDA根據《政策和程序?冊》(Manual of Policiesand Procedures,MAPPs)相關規定可采取「優先審查」(Priority Review),評審時間由標準審查的10個月縮短為6個月。NDA評審是最嚴格、耗時的過程,而且只有很小比例的試驗藥最終能允許進入了市場。
此外,FDA還通過快速通道(FastTrack)來鼓勵藥物創新和加快審查?于治療嚴重或威脅?命疾病或尚未滿?臨床治療需求的新藥,例如艾滋病、阿爾茲海默病、心衰、腫瘤、癲癇、抑郁癥和糖尿病等。一旦符合快速通道(Fast Track)的藥品,FDA必須在60天內做出決策。

(圖:INA申請流程)
藥物被批準之后,藥品的標簽可能進行變更,內容包括藥物副作用的新信息。藥物申請者需要提交安全性變更,醫?或患者也可以向 FDA報告有關藥物的嚴重不良事件。引起更嚴重、超出預期副作用的藥物在必要的情況下要從市場撤市。
PDUFA 即《處方藥申報者付費法案》,FDA 依據該法案向制藥商/申報者收取一定的審查費用。PDUFA 費用主要包括三部分:
1、申請費
2、生產設施費
3、產品費
法案同時也規定,PDUFA 費用只針對新藥申請階段(NDA)收取有關費用,而對于臨床前研究(PreIND)申報資料的審評,是不收取有關費用的。
費用的免除、削減和退還PDUFA 條款中也指出,當免除費用的決定有助于公眾健康和安全、費用收取會給藥品創新帶來障礙、或者所收費用超過審查成本時,FDA 可做出免除、削減或退還收費的決定。
References:
[1]《讀懂 FDA 藥品注冊》
[2]《如何獲得 FDA 批準》
[3]《FDA 官方網站》

站點聲明
本網站所提供的信息僅供參考之用,并不代表本網贊同其觀點,也不代表本網對其真實性負責。圖片版權歸原作者所有,如有侵權請聯系我們,我們立刻刪除。如有關于作品內容、版權或其它問題請于作品發表后的30日內與本站聯系,本網將迅速給您回應并做相關處理。
鄭州思途醫療科技有限公司專注于醫療器械產品政策與法規規事務服務,提供產品注冊備案申報代理、臨床試驗、體系建立輔導、分類界定、申請創新辦理服務。
SSU是Study Start Up的縮寫,從最初的項目準備,到啟動訪視(Site Initiation Visit)之前所有的準備工作,對整個臨床研究項目的啟動非常關鍵。負責這個關鍵階段工作的部門人員,就叫做SS
初次申請消字號備案,總會遇到磕磕絆絆的問題,常見的有申請流程、申請資料、申請周期等問題,本文將對申請消字號產品流程及費用簡單概述,對即將進入消毒產品行業的企業做一
從事醫療器械注冊的小伙伴們可能都為同一個問題苦惱過,那就是醫療器械注冊單元的劃分。企業所設計開發出的產品,其所包含的產品范圍,是否可通過一個注冊單元完成注冊,從而
大多數CRO公司在臨床試驗現場啟動會(SIV)上,常由CRA主導。作為一名有上進心的CRA必須清楚的了解到臨床試驗現場啟動考察的流程,再分享一些本人在啟動會考察的細節,請看下文。
關中心訪視(Close Out Visits,簡稱COV),想必大家都聽說過。作為臨床試驗最后一個階段,COV也是非常重要的一個環節,今天和大家分享一下作為監查員在COV時應該做哪些工作。什么時候
醫療器械注冊證是依照法定程序,對擬上市銷售、使用的醫療器械的安全性、有效性進行評價,決定同意其銷售、使用后發放的證件,由國家食品藥品監督管理總局統一制定。"
目前,臨床研究注冊的要求是,前瞻性隨機對照研究必須在研究開始前注冊,觀察性研究目前尚無統一要求,但有需要注冊的趨勢(脊柱外科前瞻性的研究不注冊,文章一般很難發表,
我國《藥品注冊管理辦法》規定臨床試驗分為Ⅰ、Ⅱ、Ⅲ、Ⅳ期,其中Ⅰ、Ⅱ、Ⅲ臨床試驗在藥品上市前進行,而Ⅳ期臨床試驗是新藥臨床試驗的一個重要組成部分,是對新藥上市前Ⅰ
眾所周知,醫療器械分為三類,一類采用備案制,二三類采用注冊制管理,等級越高,管理越嚴格。一類醫療器械都是免臨床的,因此備案工作比較簡單不繁瑣。而二三類醫療器械除免臨床產品
根據《醫療器械監督管理條例》(國務院令第650號),第三類醫療器械注冊時需要提交產品的檢測報告,并且注冊申請資料中的產品檢測報告應當由具有承檢資格的醫療器械檢驗機構出具
行業資訊
知識分享
八年
醫療器械服務經驗
聯系思途,免費獲得專屬《落地解決方案》及報價
咨詢相關問題或咨詢報價,可以直接與我們聯系
思途CRO——醫療器械注冊臨床第三方平臺
