申請消字號產品流程及費用
初次申請消字號備案,總會遇到磕磕絆絆的問題,常見的有申請流程、申請資料、申請周期等問題,本文將對申請消字號產品流程及費用簡單概述,對即將進入消毒產品行業的企業做一
來源:醫療器械注冊代辦 發布日期:2025-06-26 閱讀量:次
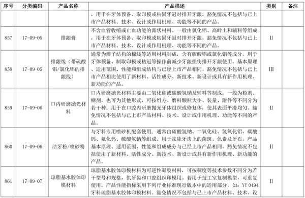
牙科排齦材料是口腔治療中常用的輔助材料,主要用于牙體預備、取印模或粘固牙冠時推開牙齦,確保操作視野清晰、印模精準。這類產品屬于第二類醫療器械,分類編碼為17-09-07(口腔科器械-口腔治療輔助材料)。注冊單元劃分直接關系到產品的申報效率和監管要求,下面分三步詳細說明劃分規則。

如果牙科排齦材料的主要化學成分不同,必須劃分為不同注冊單元。比如,以硅橡膠為基質的排齦膏和以藻酸鹽為主成分的排齦膏,由于核心材料化學性質差異大,生物相容性、固化機制等關鍵性能不同,不能放在同一個注冊單元申報。再舉個例子,含聚醚化合物的排齦線與含聚硫橡膠的排齦線,也需分開注冊。這里要注意的是,化學成分差異直接影響產品安全性和有效性,是劃分注冊單元的首要依據。

排齦材料的物理性狀差異會導致使用方式完全不同,這類產品也要分開注冊。最常見的就是排齦線和排齦膏:
(1)排齦線是絲狀固體,操作時需纏繞壓入齦溝,對醫生手法要求高;
(2)排齦膏是膏狀物質,可直接注入齦溝,操作更簡便。
臨床證據表明,排齦膏操作時間更短,患者不適感更低(如Expasyl排齦膏平均操作時間比傳統化學排齦法減少40%)。此外,排齦線的粗細(如000號、0號)或是否預浸藥液,若未改變核心成分和功能,通常可歸為同一注冊單元的子型號。但若性狀差異導致性能指標變化(如抗撕裂強度、流動性),則需獨立劃分。
如果產品添加了血管收縮或止血功能成分(如硫酸鋁、氯化鋁),必須與基礎功能的排齦材料分開注冊。例如:
(1)含藥排齦線:添加硫酸鋁的排齦線(編號858)通過收縮毛細血管減少齦溝出血;
(2)普通排齦線:僅依靠機械壓力推開牙齦,不含活性成分。
這種劃分源于功能差異帶來的風險差異:含藥產品可能引起局部組織反應,需單獨驗證生物安全性。同理,排齦膏若宣稱“止血”功效,即使基質成分與普通膏相同,也需獨立申報。
牙科排齦材料的注冊單元劃分核心看三點:化學成分是否相同、性狀是否改變操作方式、是否添加特殊功能。實際操作中,企業可參考《醫療器械注冊單元劃分指導原則》和器審中心解答,結合產品特性明確分類。像思途CRO這類專業機構,通常會協助企業準備成分分析報告、臨床應用對比數據等關鍵資料,確保申報路徑清晰。最后提醒,注冊單元劃分錯誤可能導致發補或退審,提前吃透規則才能少走彎路。

站點聲明
本網站所提供的信息僅供參考之用,并不代表本網贊同其觀點,也不代表本網對其真實性負責。圖片版權歸原作者所有,如有侵權請聯系我們,我們立刻刪除。如有關于作品內容、版權或其它問題請于作品發表后的30日內與本站聯系,本網將迅速給您回應并做相關處理。
鄭州思途醫療科技有限公司專注于醫療器械產品政策與法規規事務服務,提供產品注冊備案申報代理、臨床試驗、體系建立輔導、分類界定、申請創新辦理服務。
初次申請消字號備案,總會遇到磕磕絆絆的問題,常見的有申請流程、申請資料、申請周期等問題,本文將對申請消字號產品流程及費用簡單概述,對即將進入消毒產品行業的企業做一
從事醫療器械注冊的小伙伴們可能都為同一個問題苦惱過,那就是醫療器械注冊單元的劃分。企業所設計開發出的產品,其所包含的產品范圍,是否可通過一個注冊單元完成注冊,從而
醫療器械的使用壽命是指醫療器械從規劃、設計、生產、銷售、安裝調試到使用、維修、維護檢測、報廢的全過程。而醫院使用的醫療器械的應用質量和安全管理在整個壽命過程中占重
脫落是每個臨床試驗中都會出現并且也最讓人頭痛的現象。但是是什么原因引起脫落而我們怎么才能減少脫落呢?那么我們來談一下,項目中常見的脫落問題,希望能為各位項目人員提
醫療器械注冊證是依照法定程序,對擬上市銷售、使用的醫療器械的安全性、有效性進行評價,決定同意其銷售、使用后發放的證件,由國家食品藥品監督管理總局統一制定。"
病例報告表(case report form,CRF)是按照臨床試驗方案的要求設計的書面文件,用于記錄和報告每一名受試者在試驗過程中的數據,這種文件一般采用表格(紙質或電子)的形式。"
隨著越來越多的臨床試驗中都配備 CRA,CRA 與 CRC 在臨床試驗中的作用及合作值得大家一起探討。首先,介紹一下在項目運行中可能出現的問題和矛盾,間接影響了項目的執行和質量。希
目前,臨床研究注冊的要求是,前瞻性隨機對照研究必須在研究開始前注冊,觀察性研究目前尚無統一要求,但有需要注冊的趨勢(脊柱外科前瞻性的研究不注冊,文章一般很難發表,
作為一名苦逼的CRA,除了日常的監查工作以外,也許還有一個讓人很頭疼的問題,每次項目會議上PM重復又重復了的話題:“親,這個Site的進度太慢啦,想想辦法啊!CRA:我在想 我在想
眾所周知,醫療器械分為三類,一類采用備案制,二三類采用注冊制管理,等級越高,管理越嚴格。一類醫療器械都是免臨床的,因此備案工作比較簡單不繁瑣。而二三類醫療器械除免臨床產品
行業資訊
知識分享
八年
醫療器械服務經驗
聯系思途,免費獲得專屬《落地解決方案》及報價
咨詢相關問題或咨詢報價,可以直接與我們聯系
思途CRO——醫療器械注冊臨床第三方平臺
