山東省醫療器械工藝用水現場檢查指南(魯藥監械〔2021〕35號)
為規范醫療器械現場檢查,提升檢查員現場檢查能力,指導檢查員對醫療器械生產企業工藝用水控制情況的檢查,提高企業工藝用水質量安全保證水平,依據《醫療器械監督管理條例》
來源:醫療器械注冊代辦 發布日期:2024-06-17 閱讀量:次
附件:人絨毛膜促性腺激素檢測試劑(膠體金免疫層析法)注冊審查指導原則(2024年修訂版)(2024年第21號).doc
本指導原則旨在指導注冊申請人對人絨毛膜促性腺激素檢測試劑(膠體金免疫層析法)注冊申報資料的準備及撰寫,同時也為技術審評部門審評注冊申報資料提供參考。
本指導原則是對人絨毛膜促性腺激素檢測試劑(膠體金免疫層析法)的一般要求,申請人應依據產品的具體特性確定其中內容是否適用,若不適用,需具體闡述理由及相應的科學依據,并依據產品的具體特性對注冊申報資料的內容進行充實和細化。
本指導原則是供注冊申請人和技術審評人員使用的指導性文件,但不包括注冊審批所涉及的行政事項,亦不作為法規強制執行,如果有能夠滿足相關法規要求的其他方法,也可以采用,但需要提供詳細的研究資料和驗證資料。需在遵循相關法規和強制性標準的前提下使用本指導原則。
本指導原則是在現行法規、標準體系及當前認知水平下制定的,隨著法規、標準體系的不斷完善和科學技術的不斷發展,本指導原則相關內容也將適時進行調整。
本指導原則適用于采用雙抗體夾心膠體金免疫層析技術原理對人尿液中人絨毛膜促性腺激素進行體外定性檢測的試劑。
本指導原則不適用于以125I等放射性同位素標記、(電)化學發光標記、(時間分辨)熒光標記等標記方法為捕獲抗體,以膠乳顆粒、微孔板、管、磁顆粒、微珠和塑料珠等為載體包被抗體,定量測定HCG的免疫分析試劑。其他方法學的試劑注冊可參照本指導原則,但應根據產品的具體特性確定其中內容是否適用。
(一)監管信息
1.產品名稱
產品名稱應符合《體外診斷試劑注冊與備案管理辦法》及相關法規的要求,如人絨毛膜促性腺激素檢測試劑盒(膠體金免疫層析法)。
2.分類依據
根據《體外診斷試劑分類子目錄》,對用于檢測人體樣本中人絨毛膜促性腺激素的含量,臨床上主要用于早孕的輔助診斷的人絨毛膜促性腺激素檢測試劑,管理類別為Ⅱ類。分類編碼為6840。
3.其他信息還包括產品列表、關聯文件、申報前與監管機構的聯系情況和溝通記錄以及符合性聲明等文件。
(二)綜述資料
綜述資料主要包括概述、產品描述、預期用途、申報產品上市歷史以及其他需說明的內容,應符合《體外診斷試劑注冊與備案管理辦法》和《關于公布體外診斷試劑注冊申報資料要求和批準證明文件格式的公告》的相關要求。其中,需注意以下內容:
1.產品描述
1.1產品綜述
著重描述產品所采用的技術原理,包括反應原理(如:雙抗體夾心法)和方法學(如:膠體金免疫層析法),主要原材料(如捕獲/標記抗體、標記物、固相載體等)的來源及制備方法(如為外購,應明確生產商名稱及質量標準),企業參考品的制備方法等。
描述產品主要研究結果的總結和評價,包括分析性能評估、陽性判斷值、穩定性以及臨床評價等。
描述不同包裝規格之間的差異。
描述產品中使用的生物材料或衍生物(如適用),包括生物學來源(如人、動物、病原體、重組或發酵產物)和組織來源(如血液)。人源性材料須對有關傳染病(HIV、HBV、HCV等)病原體檢測予以說明;其他動物源及微生物來源的材料,應當說明其在產品運輸、使用過程中對使用者和環境是安全的,并提供相關的文件。
1.2與同類和/或前代產品的比較
應著重從方法學、檢驗原理、預期用途、主要組成成分、主要性能指標、陽性判斷值及臨床適用范圍等方面寫明擬申報產品與境內、外已上市同類產品和/或前代產品之間的主要區別。
2.預期用途
2.1預期用途:說明產品用于體外定性檢測人尿液中人絨毛膜促性腺激素。
2.2臨床適應證:
人絨毛膜促性腺激素(HCG),是由胎盤的滋養層細胞分泌的一種糖蛋白,它是由α和β二聚體的糖蛋白組成。其中α-亞單位為垂體前葉激素所共有;β-亞單位是HCG所特異的。HCG的主要功能就是刺激黃體,有利于雌激素和黃體酮持續分泌以促進子宮蛻膜的形成,使胎盤生長成熟。現代認為HCG是由滋養層過渡型細胞和合體細胞產生的。在妊娠的前8周增殖很快,以維持妊娠。在大約孕8周以后,HCG逐漸下降,直到大約20周達到相對穩定。利用HCG雙抗體檢測妊齡女性尿液中的HCG含量,在妊娠早期可快速得知結果,是輔助診斷的有效手段。臨床上主要用于早孕的輔助診斷。
2.3預期使用者
預期使用者寫明是專業人士使用還是可以用于消費者自測。
2.4預期使用環境
2.4.1申報產品預期使用的地點。
2.4.2可能會影響其安全性和有效性的環境條件(如溫度、濕度、海拔)。
(三)非臨床資料
1.產品風險管理資料
申請人應考慮產品壽命周期的各個環節,從預期用途、可能的使用錯誤、與安全性有關的特征、已知及可預見的危害等方面的判定以及對患者風險的估計進行風險分析,應符合GB/T 42062《醫療器械 風險管理對醫療器械的應用》的要求。
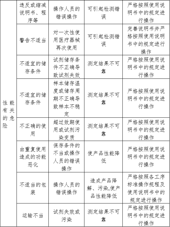
常見可預見危害包括:產品生產環境不達標導致的微生物污染、不正確的廢物處理、皮膚直接接觸產品、產品設計開發驗證不充分、不正確的配方導致的稱量不準確產品某項性能不達標、采購的原材料未能達到設計要求的性能、原材料儲存條件不正確導致原材料失效、裝配過程組分、標簽、說明書等漏裝或誤裝、說明書的不精確描述或缺失、操作人員的錯誤操作、對一次性使用醫療器械很可能再次使用的危害警告不適當、試劑儲存溫度不符合要求導致測定結果不可靠、樣本儲存溫度或儲存周期不符合要求導致測定結果不可靠、試劑超過效期使用或試劑污染變質、由重復使用造成的功能惡化、產品包裝不完整造成的產品降解污染、成品運輸不當等。可能的風險及其控制清單詳見附表。
2.體外診斷試劑安全和性能基本原則清單
說明產品符合《體外診斷試劑安全和性能基本原則清單》各項適用要求所采用的方法,以及證明其符合性的文件。對于其中不適用的各項要求,應當說明理由。
對于包含在產品注冊申報資料中的文件,應當說明其在申報資料中的具體位置;對于未包含在產品注冊申報資料中的文件,應當注明該證據文件名稱及其在質量管理體系文件中的編號以備查。
3.產品技術要求及檢驗報告
3.1產品技術要求
申請人應當在原材料質量和生產工藝穩定的前提下,根據產品研制、前期臨床評價等結果,依據國家標準,行業標準及有關文獻,按照《醫療器械產品技術要求編寫指導原則》的有關要求進行產品技術要求編寫。產品技術要求的性能指標應不低于國家/行業標準的要求。
產品各性能指標應符合YY/T 1164《人絨毛膜促性腺激素(HCG)檢測試劑盒(膠體金免疫層析法)》的要求。如有修訂,以最新發布版本為準。
3.2產品檢驗報告
在保證產品原材料和生產工藝穩定可靠的基礎上,采用在符合醫療器械質量管理體系相關要求的條件下生產的產品進行檢驗。該產品有國家標準品,應當使用國家標準品對產品進行檢驗。可提交以下任一形式的檢驗報告:
3.2.1申請人出具的自檢報告。
3.2.2委托有資質的醫療器械檢驗機構出具的檢驗報告。
如產品提交自檢報告,應按照《醫療器械注冊自檢管理規定》的要求提交相應資料。
4.分析性能研究
分析性能評估主要包括樣本穩定性、準確度、精密度、檢出限、分析特異性、高劑量鉤狀效應等。申請人應設計合理的試驗方案,對各項分析性能進行充分評估,可以參考《定性檢測體外診斷試劑分析性能評估注冊審查指導原則》。
如申報產品包含不同的包裝規格,需對各包裝規格間的差異進行分析或驗證。如不同規格間存在性能差異,需采用每個包裝規格產品進行性能評估;如不同規格間不存在性能差異,需要詳細說明各規格間的差別及可能產生的影響。如申報產品適用不同的機型,需要提交在不同機型上進行評估的資料。
申請人應當在原材料和生產工藝經過選擇和確認、質量管理體系得到有效控制并且保證產品質量穩定的基礎上,進行產品的分析性能評估。下列各項資料內容應當包括研究方案、報告和數據,提供證據的總結以及證據充分性的論證或者此項研究不適用的說明。
建議著重對以下分析性能進行研究:
4.1樣本穩定性
應充分考慮實際使用過程中樣本采集、處理、運輸及保存等各個階段的條件,對樣本的穩定性進行評價并提交研究資料。
4.2準確度
申請人可選擇下述兩種方式之一進行準確度研究。
4.2.1方法學比對
采用申報試劑與診斷準確度標準或已上市產品,同時檢測臨床樣本,比較檢測結果之間的一致性程度,進行申報試劑的準確度評價。
樣本應選擇符合樣本穩定性的預期人群樣本,或參考樣本盤。研究應納入一定數量的陰性和陽性樣本,并注意包含一定數量的陽性判斷值附近的樣本和干擾樣本。
4.2.2參考物質檢測
采用國家/國際標準品、具有互換性的有證參考物質(CRM)或參考測量程序賦值的臨床樣本作為樣本進行檢測,分析申報產品與經確認結果的符合情況,評價申報產品的準確度。
4.3精密度
應考慮不同樣本濃度、試劑批次、檢測輪次、時間、操作者、地點等影響因素進行試驗設計。根據各測量條件對檢測結果影響程度的分析,設計合理的精密度試驗方案進行評價,包括重復性、中間精密度和再現性。
用于精密度評價的臨床樣本應至少包括最低檢出限水平、中強濃度水平、陰性水平三個分析物濃度水平樣本。精密度研究可能涉及多天、多地點檢測,應確保樣本的穩定性和一致性,可將樣本等分保存。
4.3.1陰性樣本:待測物濃度低于檢出限或為零濃度,陰性符合率應為100%(n≥20)。
4.3.2臨界陽性樣本:濃度略高于檢出限的樣本,陽性檢出率應≥95%(n≥20)。
4.3.3中/強陽性樣本:待測物濃度呈中度到強陽性,陽性檢出率為100%(n≥20),且色帶結果顯色均一。
4.4檢出限
4.4.1檢出限的建立
建議采用系列稀釋的方法進行檢出限的確定研究。選擇至少3個陽性樣本,分別設置多個濃度梯度,每個樣本的每份稀釋濃度梯度重復檢測不少于20次,將具有95%陽性檢出率的最低濃度作為最低檢出限。
4.4.2檢出限的驗證
選擇與檢出限建立不同的至少3個陽性樣本,對檢出限濃度水平樣本重復檢測不少于20次,應達到95%陽性檢出率,則建立的檢出限得到驗證。
申請人應明確檢出限驗證中各個樣本的來源及濃度確認的方法信息。
4.5分析特異性
4.5.1交叉反應
分別用含500 mIU/mL人促黃體生成素(hLH)、1000 mIU/mL人卵泡刺激素(hFSH)和1000μIU/mL人促甲狀腺素(hTSH)且不含HCG的適宜溶液進行檢測,結果應均為陰性;分別用含500 mIU/mL hLH、1000 mIU/mL hFSH 和1000μIU/mL hTSH 的檢出限附近濃度水平的HCG溶液進行檢測,結果應均為陽性。
4.5.2干擾試驗
申請人應根據產品特點選擇潛在的干擾物質進行驗證。潛在的干擾物質主要包括:乳糜尿、血尿、膽紅素陽性、渾濁的尿液以及相關藥物。申請人可采用添加干擾物的樣本進行研究,亦可采用有代表性的患者樣本,建議采用包含弱陽性水平在內,至少兩個分析物水平的樣本,在每種干擾物質的潛在最大濃度(“最差條件”)條件下進行干擾試驗研究。
4.6高劑量鉤狀效應
建議采用高濃度樣本進行梯度稀釋后由低濃度至高濃度開始檢測,每個濃度梯度重復3~5份,將顯色深度隨濃度升高反而變淺時的濃度作為出現鉤狀效應時人絨毛膜促性腺激素的最低濃度,建議產品說明書上明示出現鉤狀效應時的最低濃度或經驗證的未出現鉤狀效應的最高濃度值。
5.穩定性研究資料
主要包括實時穩定性(貨架有效期)、使用穩定性以及運輸穩定性等。申請人可根據實際需要選擇合理的穩定性研究方案,同時應注意選取代表性包裝規格進行研究。穩定性研究資料應包括研究方法的確定依據、具體的實施方案、詳細的研究數據以及結論。
5.1實時穩定性(貨架有效期)
提交至少三批申報產品在實際儲存條件下保存至成品有效期后的實時穩定性研究資料。明確儲存的環境條件(如溫度、濕度和光照)及有效期。
5.2使用穩定性
提交申報產品實際使用期間穩定性的研究資料,如開封穩定性。明確產品使用的溫度、濕度條件等。
5.3運輸穩定性
提交申報產品可在特定或者預期的條件下運輸的研究資料,應說明產品正確運輸的環境條件(如溫度、濕度、光照和機械保護等)。同時說明產品的包裝方式以及暴露的最差運輸條件。
6.陽性判斷值研究資料
申請人應當詳細說明陽性判斷值確定的方法或依據,采用樣本的來源與組成,并提交陽性判斷值的研究資料。
7.其他資料
7.1反應體系(如需提供)
反應體系研究資料包括樣本量、加樣方式、反應時間、判讀時間、反應溫度和濕度等條件對產品性能的影響,通過試驗確定上述條件的最佳組合。
7.2主要原材料研究資料和生產工藝研究資料(如需提供)
主要原材料的研究資料包括主要原材料的來源、選擇、制備方法的研究資料,質量分析證書,主要原材料質量標準的制定和檢驗資料。如涉及企業參考品,還應提交企業參考品的研究資料,包括來源、組成、量值確認等。
生產工藝的研究資料主要為生產工藝介紹,可用流程圖方式表示,并簡要說明主要生產工藝的確定依據。對于抗體標記和包被工藝,注冊申請人應考慮如標記pH、抗體標記和包被濃度、標記時間、稀釋液選擇、稀釋比例、金標墊干燥時間、NC膜干燥時間等指標對產品性能的影響,通過試驗確定上述指標的最佳組合。
7.3三批產品的生產及自檢記錄。
7.4證明產品安全性、有效性的其他非臨床研究資料。
(四)臨床評價資料
該產品列入《免于臨床試驗體外診斷試劑目錄》,申請人應按照《免于臨床試驗的體外診斷試劑臨床評價技術指導原則》提交臨床評價資料。
如申請人申請的產品聲稱可用于消費者自測,則不屬于《免于臨床試驗體外診斷試劑目錄》描述的范圍,應按照《體外診斷試劑臨床試驗技術指導原則》提交臨床試驗資料。臨床試驗的開展、方案的制定以及報告的撰寫等均應符合相關法規及《體外診斷試劑臨床試驗技術指導原則》的規定。臨床試驗相關資料簽章應符合《醫療器械臨床試驗質量管理規范》的要求。
由消費者個人自行使用的體外診斷試劑,在臨床試驗時,除需評價產品臨床性能外,還應包含可用性評價(含說明書認知能力的評價)及結果判讀能力評價。
下面僅說明該類產品臨床試驗中應關注的重點問題。
1.產品臨床性能評價
1.1試驗方法
采用試驗體外診斷試劑與境內已批準上市、臨床普遍認為質量較好的同類產品進行對比試驗的方法,對產品臨床性能進行評價。考慮到產品可能的適用人群和使用場景,試驗體外診斷試劑檢測可由經專業培訓的實驗室人員操作,或者由非專業使用者進行檢測。對比試劑應由經專業培訓的實驗室人員操作。
如試驗體外診斷試劑檢測由非專業使用者進行檢測,為了實現盲法操作,避免因受試者已經知曉自身狀態而引入偏倚,臨床試驗應按照方案要求順序入組疑似妊娠受試者,不應納入已知狀態的受試者。
如試驗體外診斷試劑由經專業培訓的實驗室人員檢測,則為了充分評價試驗體外診斷試劑對于所有目標人群及使用場景的適用性,還應同時順序入組不知自身懷孕狀態、疑似妊娠的非專業使用者,與經專業培訓的實驗室人員進行試驗體外診斷試劑的對比試驗,試驗應包含陰、陽性樣本。非專業使用者按照說明書要求完成采樣后,將樣本平均分為兩份,由非專業使用者和專業使用者分別進行檢測,比較兩者檢測結果的一致性。非專業使用者檢測時除了產品說明書等生產企業提供的必要信息外不應接受任何形式的培訓和指導。
對比試驗中,試驗體外診斷試劑與對比試劑應針對同一份樣本進行檢測。應對對比試劑的選擇進行充分論述,特別是對比試劑靈敏度能否滿足評價要求、試驗體外診斷試劑與對比試劑的可比性等,應進行充分討論。對比試劑檢測過程應符合該產品說明書要求。
1.2受試者選擇
臨床試驗的入組人群應來自產品的預期適用人群。
臨床試驗中需要進行非專業使用者檢測操作的受試者應為不知自身懷孕狀態、疑似妊娠的人群,且無醫學或實驗室檢驗相關專業背景、符合產品預期適用范圍的人,并能夠代表產品適用人群的各種情形。
1.3樣本量
注冊申請人應根據產品臨床使用目的,與該產品相關適應證的臨床發生率確定臨床研究的樣本量。臨床試驗樣本量應滿足統計學要求,應采用適當的統計學方法進行估算。
入選樣本應包含陽性樣本、陰性樣本和弱陽性樣本。
1.4臨床試驗機構
臨床試驗應在不少于2家(含2家)、具備相應條件且按照規定備案的醫療器械臨床試驗機構開展。
1.5臨床試驗結果的統計分析
描述性統計分析,應對入組人群進行人口學分析,包括年齡、受教育程度和臨床診斷背景信息等。
臨床試驗結果一般以2×2表的形式進行總結,并據此計算陽性符合率、陰性符合率、總符合率及其95%置信區間,并對定性結果進行kappa檢驗,以驗證兩種試劑檢測結果的一致性。
臨床試驗中所有不一致結果均應結合患者同步臨床診斷結果或其他檢測試劑檢測結果等信息進行充分的分析。
2.可用性評價
可用性評價的目的在于確認說明書易讀性以及非專業使用者按照說明書完成全部檢測流程的能力。入組人群應參考“1.2中受試者選擇”中的相關要求,總例數建議不少于30例。
可用性評價中由非專業使用者按照說明書要求完成采樣、檢測、結果解讀等全部過程,非專業使用者采樣后的過程由一位專業人員觀察并記錄,記錄內容應至少包括主要的質控點,例如樣本量是否充足、是否可能發生樣本污染、檢測過程是否正確、結果判讀是否正確等,特別是過程中遇到的任何困難,應詳細記錄,并給出總體可用性評價。
上述過程完成后,受試者應填寫統一的問卷,以評價說明書的易讀性,包括樣本采集、檢測過程及結果判讀等各個方面,并對產品說明書易讀性進行總體評價。
3.結果判讀能力評價
所有參與可用性評價的受試者應針對各種類型檢測結果進行判讀(應為檢測后的檢測實物,可以使用模擬樣本獲得檢測結果),供判讀的結果應包括陽性、弱陽性、陰性、無效結果,評價受試者的判讀正確率。
(五)產品說明書和標簽樣稿
產品說明書和標簽應符合《醫療器械說明書和標簽管理規定》和《體外診斷試劑說明書編寫指導原則》的要求。產品說明書中的所有內容均應與申請人提交的注冊申報資料中的相關研究結果保持一致,如某些內容引自參考文獻,則應以規范格式對此內容進行標注,并單獨列明文獻的相關信息。產品說明書內容原則上應全部用中文進行表述,如含有國際通用或行業內普遍認可的英文縮寫,可用括號在中文后標明;對于確實無適當中文表述的詞語,可使用相應英文或其縮寫。
下面對人絨毛膜促性腺激素檢測試劑(膠體金免疫層析法)說明書的重點內容進行詳細說明,以指導注冊申報人員更合理地完成說明書編制。
1.【產品名稱】
試劑(盒)名稱由三部分組成。被測物質的名稱、用途、方法或者原理。如:人絨毛膜促性腺激素檢測試劑(膠體金免疫層析法)。
2.【預期用途】應至少包括以下幾部分內容:
2.1用于體外定性檢測人體尿液中人絨毛膜促性腺激素。(第一段)
臨床上主要用于早孕的輔助診斷。該產品可用于消費者自測(如適用)。(第二段)
2.2與預期用途相關的臨床適應證背景情況,說明相關的臨床或實驗室診斷方法等。
3.【檢驗原理】
應結合產品主要成分詳細說明檢驗原理、方法,必要時可采用圖示方法描述。
舉例如下:
人絨毛膜促性腺激素檢測試劑(膠體金免疫層析法)采用免疫膠體金層析檢測技術(膠體金是利用氯金酸還原法制備出來的微顆粒,在一定條件下將抗體偶聯在金顆粒上。檢測時通過粒子上的抗原-抗體反應進行特異性識別)檢測人尿液中的人絨毛膜促性腺激素(HCG)含量。產品檢測線包被HCG單抗/多抗,質控線包被羊抗鼠抗體(不限于此宿主類型),膠體金結合墊中含有配對的HCG抗體標記的膠體金顆粒。
檢測時當樣本中存在人絨毛膜促性腺激素時,先與金標抗體反應,形成抗原-金標抗體復合物,依靠層析作用在纖維膜上移動,運行至檢測線時,遇到包被抗體形成抗體-抗原-金標抗體復合物,并在檢測線上出現一條紅色色帶。無論是否存在人絨毛膜促性腺激素,質控線都將出現一條紅色色帶。

4.【主要組成成分】
4.1說明試劑主要組成成分、各組分的名稱、數量等信息。
4.2建議對包被抗體、標記抗體的相關信息進行簡單介紹。
5.【儲存條件及有效期】
明確試劑盒的效期穩定性、開封穩定性等信息。并對開封后未使用產品允許暴露于空氣中的溫度、濕度及期限等條件予以明確。增加“生產日期、使用期限或者失效日期見標簽”的字樣。
6.【樣本要求】重點明確以下內容:
6.1樣本是否受臨床癥狀、用藥情況等因素的影響。
6.2建議采用新鮮晨尿。
6.3如不能采用新鮮樣本應注明樣本保存條件及期限。
7.【檢驗方法】詳細說明試驗操作的各個步驟
7.1試驗環境:溫、濕度條件要求。
7.2試劑使用方法、注意事項,試劑條/卡/筆開封后注意事項等。
7.3明確樣本加樣時間、觀察時間及加樣方法。
8.【檢驗結果的解釋】
可結合圖示方法說明陰性、陽性及無效結果的判讀示例。說明在何種情況下應對樣本進行重復測試,以及在重復測試時需要采取的樣本處理方式。

9.【檢驗方法局限性】至少應包括以下內容
9.1本試劑的檢測結果僅供參考,不得作為臨床診治的唯一依據,對患者的臨床管理應結合其癥狀/體征、病史、其他實驗室檢查及治療反應等情況綜合考慮。
9.2受檢測試劑方法學的限制,試驗人員應對陰性結果給予更多的關注,需結合其他檢測結果綜合判斷,建議對有疑問的陰性結果可采用其他方法進行復核。
9.3有關假陰性結果的可能性分析。
9.4對檢測結果為弱陽性的情況進行提示,建議采用其他方法學對血液樣本進行檢測。
10.【產品性能指標】詳述以下性能指標:
10.1檢出限:說明試劑的最低檢出濃度并簡單介紹檢出限的確定方法。
10.2重復性:對同一批次的檢測試劑進行重復檢測的檢測結果。
10.3批間差:對三個批次的檢測試劑進行重復檢測的檢測結果。
10.4分析特異性
10.4.1交叉反應:易產生交叉反應物質的情況。
10.4.2干擾物質:樣本中常見干擾物質對檢測結果的影響,如乳糜尿、血尿、膽紅素、渾濁的尿液。
10.4.3藥物影響:使用相關藥物對人絨毛膜促性腺激素檢測結果的影響,如未進行相關研究也應提供相關警示說明。
10.5鉤狀(HOOK)效應:出現鉤狀效應時的最低濃度或經驗證的未出現鉤狀效應的最高濃度值。
10.6臨床性能:根據臨床試驗結果描述臨床性能。
11.【注意事項】應至少包括以下內容:
11.1本產品僅用于體外診斷。
11.2妊娠性滋養細胞疾病因尿中HCG含量較高,可能會出現錯誤結果。
11.3更年期病人尿液中存在HCG交叉反應物質,可引起假陽性結果。
11.4如使用冰箱中冷藏保存的檢測試劑建議檢測前應從冰箱內取出,放置到室溫再打開使用,否則會影響檢測結果。
11.5應明確試紙條/卡/筆插入尿液中的深度不可超過標志線,并明確浸入時間, 說明取出試紙條后應平放,以避免吸入過量的尿液。
11.6有關試驗操作、樣本保存及處理等其他注意事項。
11.7對所有樣本和使用后產品都應視為傳染源對待。
11.8本試劑為一次性使用體外診斷試劑,請勿重復使用。
(六)質量管理體系文件
主要包括綜述、生產制造信息、質量管理體系程序、管理職責程序、資源管理程序、產品實現程序、質量管理體系的測量、分析和改進程序、其他質量體系程序信息以及質量管理體系核查文件等。
[1]國家食品藥品監督管理局.體外診斷試劑分類子目錄:食品藥品監管總局通知242號[Z].
[2]中華人民共和國國務院.醫療器械監督管理條例:中華人民共和國國務院令第739號[Z].
[3]國家市場監督管理局.體外診斷試劑注冊與備案管理辦法:國家市場監督管理總局令第48號[Z].
[4]國家食品藥品監督管理總局.醫療器械說明書和標簽管理規定:國家食品藥品監督管理總局令第6號[Z].
[5]國家藥品監督管理局.《關于公布體外診斷試劑注冊申報資料要求和批準證明文件格式的公告:國家藥品監督管理局2021年第122號[Z].
[6]國家藥品監督管理局.體外診斷試劑臨床試驗技術指導原則:國家藥監局通告2021年第72號[Z].
[7]國家藥品監督管理局醫療器械審評中心.體外診斷試劑說明書編寫指導原則(2023年修訂版):國家藥監局器審中心通告2024年第1號[Z].
[8]國家藥品監督管理局.醫療器械注冊自檢管理規定:國家藥監局公告2021年第126號[Z].
[9]國家藥品監督管理局.免于臨床試驗體外診斷試劑目錄:國家藥監局通告2021年第70號[Z].
[10]國家藥品監督管理局.免于臨床試驗的體外診斷試劑臨床評價技術指導原則:國家藥監局通告2021年第74號[Z].
[11]國家藥品監督管理局醫療器械技術審評中心.定性檢測體外診斷試劑分析性能評估注冊審查指導原則:國家藥監局器審中心通告2022年第36號[Z].
[12]GB/T 42062-2022,醫療器械風險管理對醫療器械的應用[S].
[13]YY/T 1164-2021,人絨毛膜促性腺激素(HCG)檢測試紙(膠體金免疫層析法)[S].
附表




站點聲明
本網站所提供的信息僅供參考之用,并不代表本網贊同其觀點,也不代表本網對其真實性負責。圖片版權歸原作者所有,如有侵權請聯系我們,我們立刻刪除。如有關于作品內容、版權或其它問題請于作品發表后的30日內與本站聯系,本網將迅速給您回應并做相關處理。
鄭州思途醫療科技有限公司專注于醫療器械產品政策與法規規事務服務,提供產品注冊備案申報代理、臨床試驗、體系建立輔導、分類界定、申請創新辦理服務。
為規范醫療器械現場檢查,提升檢查員現場檢查能力,指導檢查員對醫療器械生產企業工藝用水控制情況的檢查,提高企業工藝用水質量安全保證水平,依據《醫療器械監督管理條例》
為深入貫徹落實中共中央辦公廳、國務院辦公廳印發的《關于深化審評審批制度改革鼓勵藥品醫療器械創新的意見》(廳字〔2017〕42號),按照國家藥品監督管理局《關于擴大醫療器械
為規范醫療器械注冊人跨區域委托生產的監督管理,推進長江三角洲區域醫療器械跨區域監管,根據《中共中央辦公廳國務院辦公廳關于深化審評審批制度改革鼓勵藥品醫療器械創新的意見》《
2024年10月19日,在第 75 屆世界醫學會全體大會上正式通過了《赫爾辛基宣言》的最新修訂版本;《赫爾辛基宣言》作為人類參與者的醫學研究倫理
附件:血液透析用水處理設備注冊審查指導原則(2024年修訂版)(2024年第19號).doc血液透析用水處理設備注冊審查指導原則(2024年修訂版)本指導原則旨在指導注冊申請人對血液透析用水處理設備注冊申報資料的準備及撰寫,同時也為技術審評部門提供參考。本指導原則是對血液透析用水處理設備的一般要求,注冊申請人依據產品的具體特性確定其中內容是否適用。若不適用,要具體闡述理由及相應的科學依據,并依據產
本指導原則旨在幫助和指導注冊申請人對一次性使用腹部穿刺器注冊申報資料進行準備,以滿足技術審評的基本要求。同時有助于審評機構對該類產品進行科學規范的審評,提高審評工
附件:重組膠原蛋白創面敷料注冊審查指導原則(2023年第16號).doc重組膠原蛋白創面敷料注冊審查指導原則本指導原則旨在指導注冊申請人準備及撰寫重組膠原蛋白創
國家藥監局關于發布免于臨床試驗的體外診斷試劑臨床評價技術指導原則的通告(2021年第74號)發布時間:2021-09-24為指導體外診斷試劑的臨床評價工作,根據
國家藥監局藥審中心關于發布《抗腫瘤藥物臨床試驗中SUSAR分析與處理技術指導原則》的通告(2024年第42號) 發布日期:20241010
國家藥監局器審中心關于發布影像型超聲診斷設備(第三類)注冊審查指導原則(2023年修訂版)的通告(2024年第29號)發布時間:2024-10-14為進一步規范
行業資訊
知識分享
八年
醫療器械服務經驗
聯系思途,免費獲得專屬《落地解決方案》及報價
咨詢相關問題或咨詢報價,可以直接與我們聯系
思途CRO——醫療器械注冊臨床第三方平臺
