長江三角洲區域醫療器械注冊人制度試點工作實施方案(試行)(滬藥監械管〔2019〕112號)
為深入貫徹落實中共中央辦公廳、國務院辦公廳印發的《關于深化審評審批制度改革鼓勵藥品醫療器械創新的意見》(廳字〔2017〕42號),按照國家藥品監督管理局《關于擴大醫療器械
來源:醫療器械注冊代辦 發布日期:2024-05-27 閱讀量:次
附件:尿液有形成分分析儀注冊審查指導原則(2024年修訂版)(2024年第19號).doc
本指導原則旨在指導注冊申請人對尿液有形成分分析儀注冊申報資料的準備及撰寫,同時也為技術審評部門審評提供參考。
本指導原則是對尿液有形成分分析儀的一般要求,申請人應依據產品的具體特性確定其中的內容是否適用,若不適用,需具體闡述理由及相應的科學依據,并依據產品的具體特性對注冊申報資料的內容進行充實和細化。
本指導原則是供注冊申請人和技術審評人員使用的指導文件,但不包括審評審批所涉及的行政事項,亦不作為法規強制執行,應在遵循相關法規的前提下使用本指導原則。如有能夠滿足法規要求的其他方法,也可以采用,但需提供詳細的研究資料和驗證資料。
本指導原則是在現行法規和標準體系以及當前認知水平下制定,隨著法規和標準的不斷完善,以及科學技術的不斷發展,相關內容也將適時進行調整。
本指導原則適用于采用數字影像技術對尿液中有形成分進行自動識別并分析的尿液有形成分分析儀,在《醫療器械分類目錄》中,管理類別為Ⅱ類,產品分類編碼為22-09-02。
其他技術原理的尿液有形成分分析儀不適用本指導原則。
全自動尿液分析系統中的尿液有形成分分析部分可參考本指導原則。
(一)監管信息
明確申請表中產品名稱、管理類別、分類編碼、型號規格、產品組成等信息。
1.產品名稱
產品名稱應符合《醫療器械通用名稱命名規則》《臨床檢驗器械通用名稱命名指導原則》的要求,建議使用醫療器械分類目錄和國家標準、行業標準上的通用名稱。
產品名稱示例:全自動尿液有形成分分析儀、尿液有形成分分析儀。
2.注冊單元劃分的原則和實例
應按照《醫療器械注冊單元劃分指導原則》的要求,以產品的技術原理、結構組成、性能指標和適用范圍等為劃分依據。
如流動型影像分析技術和靜止型影像分析技術的產品應劃分為不同注冊單元。
(二)綜述資料
1.器械及操作原理描述
申請人應當根據擬申報產品的具體特征,詳細描述產品工作原理、結構組成、各模塊的具體組成、產品的主要功能及各組成模塊的功能、產品圖示(如,硬件結構圖、產品工程圖、關鍵組件工程圖、產品液路圖等)、使用方法以及區別于其他同類產品的特征等內容。
申請人應當結合圖示描述產品的物理尺寸、重量、外觀、型號和與產品配合使用的附件等信息。結合液路圖和硬件結構圖對產品的工作原理和技術實現進行描述。提供產品關鍵元器件的信息,應包括型號、規格、制造商、關鍵技術參數等內容。關鍵元器件包括電源、光學部件、各種傳感器等。
1.1產品工作原理
采用模擬顯微鏡操作流程,將標本的進樣方式、圖像拍攝和有形成分識別過程自動化。尿液有形成分分析儀采用的檢測技術主要分為:流動型影像分析技術和靜止型影像分析技術。
流動型影像分析技術:尿液中的各種有形成分在鞘液的包裹下單層、獨立通過成像區域。高速相機對被高速頻閃光源照亮后的每個拍攝視野中流動的有形成分進行拍攝。數據處理模塊對數字圖像進行分析計數或人工輔助鑒別。
靜止型影像分析技術:將尿液標本注入專用計數板(固定流動式板或一次性計數板),計數板固定在按程序要求自動定位掃描位置的載物臺上。與傳統光學顯微鏡或相位差顯微鏡連接的數字相機在計數板不同的部位對經一定時間靜止沉淀或離心后的尿液中的有形成分拍攝一定數量的數字圖像,數據處理模塊對數字圖像進行分析計數或人工輔助鑒別。
1.2結構組成
尿液有形成分分析儀通常由標本處理模塊、光學模塊、電路控制模塊、數據處理模塊等組成。
1.2.1標本處理模塊
標本傳送、混勻、吸樣、加樣、離心、清洗排樣,根據產品不同可包含以上部分或全部步驟。
1.2.2光學模塊
流動型顯微成像模塊:高速相機,用于對流動過程中的單層有形成分進行高速拍攝圖像。
靜止型顯微成像模塊:在傳統光學顯微鏡或相位差顯微鏡的位置連接數字相機,對固定在載物臺上的、并按程序要求自動定位掃描位置的計數池/計數板中的有形成分進行定位拍攝。
1.2.3電路控制模塊
用于自動控制標本的處理過程和載物臺的自動定位。
1.2.4數據處理模塊
用于對圖像結果的分析、處理、顯示、存儲、管理、打印。
2.型號規格
對于存在多種型號規格的產品,應當明確各型號規格的區別。應當采用對比表及帶有說明性文字的圖片、圖表,描述各種型號規格的結構組成(或配置)、功能、產品特征和運行模式、性能指標等內容。
3.產品的適用范圍/預期用途、禁忌證
3.1適用范圍
尿液有形分析儀的臨床檢測項目較寬泛,如:紅細胞、白細胞、上皮細胞、管型、病原體、結晶等。產品適用范圍中應明確所有臨床檢測項目。
3.2禁忌證
無絕對禁忌證。
3.3預期使用環境
需明確設備使用場所和使用環境要求。
設備使用場所一般為醫療機構。
使用環境要求需至少包括:環境溫度、濕度、大氣壓等。
4.產品的不良事件歷史記錄
申請人應關注申報產品注冊周期內的不良事件歷史記錄。
如適用,應當以列表形式對申報產品上市后發生的不良事件的發生時間以及每一種情況下申請人采取的處理和解決方案,包括主動控制產品風險的措施,向醫療器械不良事件監測技術機構報告的情況,相關部門的調查處理情況等進行描述。
可以檢索公開發布的不良事件信息如下:
4.1國家藥品不良反應監測中心發布的“醫療器械不良事件信息通報”及“醫療器械警戒快訊”。
4.2美國不良事件查詢數據庫MAUDE、召回查詢數據庫Recall及按年份查詢警告信(warning letter)。
4.3英國醫療器械警報(MHRA)。
4.4加拿大召回與警戒(Search recalls and safety alerts)。
4.5澳大利亞TGA不良事件(Database of Adverse Event Notifications - medical devices)、召回(System for Australian Recall Actions)及警戒(All alerts)。
4.6日本PMDA。
4.7德國BfArM。
(三)非臨床資料
1.產品風險管理資料
申請人應參照GB/T 42062的規定,并結合產品特點對產品風險進行全生命周期的管理。風險管理活動要貫穿產品設計、生產、上市后使用及產品處理的整個生命周期。風險管理報告可包含風險分析、風險評價、風險控制、風險監測,應符合《醫療器械風險管理對醫療器械的應用》(GB/T 42062)的有關要求,審查要點包括:
1.1是否正確識別與產品安全有關的特征。
1.2是否系統識別正常和故障兩種條件下的可預見危險(源)。
1.3是否利用風險管理計劃中規定的可接受準則,對風險進行評價并進行風險控制,也包括綜合剩余風險的可接受性評價及生產和生產后監視相關方法。
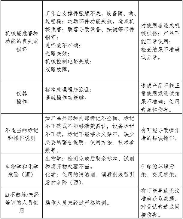
依據《醫療器械風險管理對醫療器械的應用》(GB/T 42062)從各方面提示性列舉了尿液有形成分分析儀可能存在的初始危害因素。附件中表格所列為尿液有形成分分析儀的常見危害。由于不同產品的工作原理、結構組成、性能指標存在差異,所以這些危害并不是全部,申請人應根據產品特點確定產品風險并進行有效控制。該類產品在進行風險分析時至少應考慮表1所列產品主要危害,注冊申請人還應結合產品自身特點確定其他危害。
2.醫療器械安全和性能基本原則清單
說明產品符合《醫療器械安全和性能基本原則清單》各項適用要求所采用的方法,以及證明其符合性的文件。對于不適用的各項要求,應當說明理由。
3.產品技術要求
產品技術要求應按照《醫療器械產品技術要求編寫指導原則》的規定編制。
不同的產品其結構根據設計要求會有所區別。本指導原則列出此類產品可能涉及的重要性能參數,注冊申請人可根據自身產品的技術特點制定性能指標的具體要求。
3.1產品型號規格及其劃分說明
應明確各規格型號劃分依據及說明。
若有多個型號,應提供型號間主要差異對比表。
應按照《醫療器械軟件注冊審查指導原則(2022年修訂版)》的要求,明確軟件名稱、型號規格、發布版本、版本命名規則。軟件版本命名應能區分重大軟件更新和輕微軟件更新。
3.2性能指標
3.2.1一般性能
包括但不限于:外觀、檢出限、重復性、識別率(單項結果與鏡檢結果的符合率、假陰性率)、穩定性、攜帶污染率、其他要求。如有不適用條款,申請人需在申報資料中說明理由,并提供充分證據證明相關的風險得到有效的控制。
3.2.2軟件功能
應符合《醫療器械軟件注冊審查指導原則(2022年修訂版)》的要求,明確軟件的功能(核心功能(含安全功能)綱要)、使用限制、接口(如適用)、訪問控制(如適用)、運行環境(如適用)、性能效率(如適用)。
3.2.3安全性能
符合GB 4793.1、GB 4793.9、YY 0648中適用條款的要求。
注:如有溫控模塊,還應符合GB 4793.6的要求。
3.2.4電磁兼容要求
符合GB/T 18268.1、GB/T 18268.26中適用條款的要求。
4.產品檢驗報告
可提交注冊申請人出具的自檢報告或委托有資質的醫療器械檢驗機構出具的檢驗報告。若提交自檢報告,應按照《醫療器械自檢管理規定》的要求提供相關資料。
典型型號產品原則上應是同一注冊單元內能夠代表本單元內其他產品安全性和有效性的產品,應考慮功能最齊全、結構組成最復雜、風險最高的產品。
注冊單元內各型號的性能指標不能被典型型號全部涵蓋時,則可同時考慮對其他型號進行差異項檢驗。
5.研究資料
5.1產品性能研究
應當提供與產品性能及產品技術要求相適應的研究資料,應明確制定依據,所采用的標準、采用的原因及理論基礎,以及標準不適用項目的合理性解釋。
5.1.1功能性指標研究資料
5.1.1.1注冊申請人應結合儀器原理、適用范圍、申報產品的結構組成和各主要組成模塊的情況,提供詳細的性能研究資料,至少應包括對標本處理模塊、光學模塊、電路控制模塊、數據處理模塊的功能性指標或者模塊中主要元器件功能性指標的研究資料。
5.1.1.2建議申請人根據配套檢測試劑分析性能評估的基礎研究結果,結合適用范圍、申報產品的工作原理、可檢測的被分析物情況采用臨床樣本,對臨床項目進行分析性能研究,至少包含檢出限、重復性、識別率、攜帶污染等,所選項目應涵蓋申報產品的可檢測的被分析物大類,且應在研究資料中詳述選擇的依據。
5.1.2安全性指標研究資料
包括電氣安全指標和電磁兼容指標兩大類。電氣安全指標應當包括GB 4793.1、GB 4793.9、YY 0648及其他適用的國家標準和行業標準中的適用指標;申報產品如有溫控模塊,還應符合GB 4793.6的要求。電磁兼容指標應當包括GB/T 18268.1和GB/T 18268.26及其他適用的國家標準和行業標準中的適用指標,應說明針對適用的標準開展的研究。
對于不適用的標準、標準中不適用的條款及指導原則中的不適用項,需給出不適用的合理性理由。
對于申報產品與其他上市產品不同的特殊設計,應提供能證明該特殊設計產品安全有效的驗證資料。
5.2消毒工藝研究
申請人應提供產品的清潔消毒工藝研究資料。
5.3穩定性研究
參考《有源醫療器械使用期限技術審查指導原則》的要求開展研究。提供產品的使用穩定性研究資料,證明在規定的使用期限內,在正常使用、維護和校準(如適用)情況下,產品的性能功能可以滿足臨床使用要求。
提供產品的運輸穩定性和包裝研究資料,可以參照GB/T 14710標準的要求,證明在規定的運輸條件下,運輸過程中的環境條件(例如:震動、振動、溫度和濕度的波動)不會對產品的特性和性能,造成不利影響。
5.4軟件研究
應參照《醫療器械軟件注冊技術審查指導原則(2022年修訂版)》的相關要求。提供一份軟件研究資料(包括自研軟件和現成軟件),內容包括基本信息、實現過程和核心功能、結論,詳盡程度取決于軟件的安全性級別和復雜程度。同時,應出具關于軟件版本命名規則的聲明,并明確軟件完整版本的全部字段及字段含義,確定軟件的完整版本和軟件發布版本。如涉及網絡安全(例如遠程控制、電子數據交換、用戶訪問功能),應按照《醫療器械網絡安全注冊審查指導原則(2022修訂版)》相關要求提供網絡安全研究資料。
5.5其他資料
尿液有形成分分析儀屬于列入《免于臨床評價醫療器械目錄》中的產品,申請人需按照《列入免于臨床評價醫療器械目錄產品對比說明技術指導原則》的要求提交對比說明資料。
5.5.1提交申報產品相關信息與《目錄》所述內容的對比資料;
5.5.2提交申報產品與《目錄》中已獲準境內注冊醫療器械的對比說明,對比說明應當包括《申報產品與目錄中已獲準境內注冊醫療器械對比表》和相應支持性資料。應從工作原理、結構組成、主要性能要求、適用范圍、使用方法等方面進行對比。申報產品與對比產品存在差異的,還應提交差異部分對安全有效性影響的分析研究資料。
(四)臨床評價資料
該產品已列入《免于臨床評價醫療器械目錄》(以下簡稱“目錄”),申請人無需提交臨床評價資料。
若無法證明申報產品在《免于臨床評價醫療器械目錄》中“尿液有形成分分析儀”的描述范圍之內,或不能證明其與《目錄》所述的產品具有基本等同性,則應開展臨床評價。
(五)產品說明書和標簽樣稿
產品說明書和標簽應當符合《醫療器械說明書和標簽管理規定》有關要求,并參照GB/T 29791.3、YY/T 0466.1的要求進行編寫。說明書應重點關注以下內容:
1.建議對軟件的全部功能(包含安全功能)進行描述,明確軟件發布版本。
2.對產品整機及各主要模塊分別進行具體描述,必要時可采用實物照片加示意圖的形式,并說明各接口、按鍵的功能。
3.應詳細說明留取標本的程序,應至少包括收集尿液的容器、尿量、收集方法、時間、留取標本前的準備工作的特殊要求。
4.應詳細說明產品對標本處理的要求。例如,標本量、是否需要離心、離心參數(離心速度、離心力、時間、試管種類、玻片規格等)。
5.應明確產品校準(如適用)、質控、聚焦(如適用)的要求及具體操作方法。
6.提供清洗、清潔消毒方式。
7.提示用戶必要時可結合臨床鏡檢結果。
8.性能指標應與其他資料保持一致。
(六)質量管理體系文件
1.生產制造信息應包含器械工作原理和總體生產工藝的簡要說明。
2.質量管理體系核查文件應當明確生產工藝主要控制點與項目及主要原材料、采購件的來源及質量控制方法,列明主要生產設備和檢驗設備(包括進貨檢驗、過程檢驗、出廠最終檢驗所需的相關設備;在凈化條件下生產的,還應當提供環境監測設備)目錄,開展自檢的應能滿足《醫療器械注冊自檢管理規定》的要求。
[1] 中華人民共和國國務院.醫療器械監督管理條例:中華人民共和國國務院令第739號[Z].
[2]國家市場監督管理總局.醫療器械注冊與備案管理辦法:國家市場監督管理總局令第47號[Z].
[3]國家食品藥品監督管理局.醫療器械說明書和標簽管理規定:國家食品藥品監督管理總局令第6號[Z].
[4]國家食品藥品監督管理總局.醫療器械分類規則:國家食品藥品監督管理總局令第15號[Z].
[5]國家食品藥品監督管理局.醫療器械通用名稱命名規則:國家食品藥品監督管理總局令第19號[Z].
[6]國家食品藥品監督管理局.醫療器械分類目錄:國家食品藥品監督管理總局關于發布醫療器械分類目錄公告2017年第104號[Z].
[7]國家藥品監督管理局.臨床檢驗器械通用名稱命名指導原則:國家藥監局關于發布有源手術器械通用名稱命名指導原則等6項指導原則通告2022年第26號[Z].
[8]國家藥品監督管理局.醫療器械注冊申報資料要求及說明:關于公布醫療器械注冊申報資料要求和批準證明文件格式公告2021年第121號[Z].
[9]國家食品藥品監督管理局.醫療器械注冊單元劃分指導原則:總局關于發布醫療器械注冊單元劃分指導原則通告2017年第187號[Z].
[10]國家藥品監督管理局.有源醫療器械使用期限注冊技術審查指導原則:國家藥監局關于發布有源醫療器械使用期限注冊技術審查指導原則通告2019年第23號[Z].
[11]國家藥品監督管理局醫療器械審評中心.醫療器械軟件注冊審查指導原則(2022年修訂版):國家藥監局器審中心通告2022年第9號[Z].
[12]國家藥品監督管理局.列入免于臨床評價醫療器械目錄產品對比說明技術指導原則:國家藥監局關于發布醫療器械臨床評價技術指導原則等5項技術指導原則通告2021年第73號[Z].
[13]國家藥品監督管理局.免于進行臨床評價醫療器械目錄:國家藥監局關于發布免于臨床評價醫療器械目錄通告2023年第33號[Z].
[14]GB/T 16886.1-2022,醫療器械生物學評價第1部分:風險管理過程中的評價與試驗[S].
[15]YY/T 0996-2015,尿液有形成分分析儀(數字成像自動識別)[S].
[16]YY/T 0466.1-2016,醫療器械用于醫療器械標簽、標記和提供信息的符號第1部分:通用要求[S].
[17] GB/T 29791.3-2013,體外診斷醫療器械制造商提供的信息(標示)第3部分:專業用體外診斷儀器[S].
[18]GB/T 14710-2009,醫用電器環境要求及試驗方法[S].
[19]GB/T 42062-2022,醫療器械 風險管理對醫療器械的應用[S].
[20]國家藥品監督管理局.醫療器械臨床評價指導原則:國家藥監局關于發布醫療器械臨床評價技術指導原則等5項技術指導原則通告2021年第73號[Z].
附件
下表所列為常見危害示例,需關注:




站點聲明
本網站所提供的信息僅供參考之用,并不代表本網贊同其觀點,也不代表本網對其真實性負責。圖片版權歸原作者所有,如有侵權請聯系我們,我們立刻刪除。如有關于作品內容、版權或其它問題請于作品發表后的30日內與本站聯系,本網將迅速給您回應并做相關處理。
鄭州思途醫療科技有限公司專注于醫療器械產品政策與法規規事務服務,提供產品注冊備案申報代理、臨床試驗、體系建立輔導、分類界定、申請創新辦理服務。
為深入貫徹落實中共中央辦公廳、國務院辦公廳印發的《關于深化審評審批制度改革鼓勵藥品醫療器械創新的意見》(廳字〔2017〕42號),按照國家藥品監督管理局《關于擴大醫療器械
為規范醫療器械注冊人跨區域委托生產的監督管理,推進長江三角洲區域醫療器械跨區域監管,根據《中共中央辦公廳國務院辦公廳關于深化審評審批制度改革鼓勵藥品醫療器械創新的意見》《
2024年10月19日,在第 75 屆世界醫學會全體大會上正式通過了《赫爾辛基宣言》的最新修訂版本;《赫爾辛基宣言》作為人類參與者的醫學研究倫理
附件:血液透析用水處理設備注冊審查指導原則(2024年修訂版)(2024年第19號).doc血液透析用水處理設備注冊審查指導原則(2024年修訂版)本指導原則旨在指導注冊申請人對血液透析用水處理設備注冊申報資料的準備及撰寫,同時也為技術審評部門提供參考。本指導原則是對血液透析用水處理設備的一般要求,注冊申請人依據產品的具體特性確定其中內容是否適用。若不適用,要具體闡述理由及相應的科學依據,并依據產
國家藥監局關于發布免于進行臨床評價醫療器械目錄的通告(2025年第19號)發布時間:2025-05-13為做好醫療器械注冊管理工作,根據《醫療器械注冊與備案管理
附件:醫療器械監督管理條例(2025年修訂版).doc醫療器械監督管理條例(2000年1月4日中華人民共和國國務院令第276號公布 2014年2月12日國務院第
國家藥監局藥審中心關于發布《抗腫瘤藥物臨床試驗中SUSAR分析與處理技術指導原則》的通告(2024年第42號) 發布日期:20241010
國家藥監局器審中心關于發布影像型超聲診斷設備(第三類)注冊審查指導原則(2023年修訂版)的通告(2024年第29號)發布時間:2024-10-14為進一步規范
附件:醫用透明質酸鈉創面敷料注冊審查指導原則(2024年第21號).doc醫用透明質酸鈉創面敷料注冊審查指導原則本指導原則旨在指導注冊申請人準備及撰寫醫用透明質酸鈉創面敷料注冊申報資料,同時也為技術審評部門審查注冊申報資料提供參考。本指導原則是對醫用透明質酸鈉創面敷料產品的一般要求,注冊申請人應依據產品的具體特性確定其中內容是否適用,若不適用,需具體闡述理由及相應的科學依據,并依據產品的具體特性對
《醫療器械通用名稱命名規則》已經2015年12月8日國家食品藥品監督管理總局局務會議審議通過,現予公布,自2016年4月1日起施行。
行業資訊
知識分享
八年
醫療器械服務經驗
聯系思途,免費獲得專屬《落地解決方案》及報價
咨詢相關問題或咨詢報價,可以直接與我們聯系
思途CRO——醫療器械注冊臨床第三方平臺
