長江三角洲區域醫療器械注冊人制度試點工作實施方案(試行)(滬藥監械管〔2019〕112號)
為深入貫徹落實中共中央辦公廳、國務院辦公廳印發的《關于深化審評審批制度改革鼓勵藥品醫療器械創新的意見》(廳字〔2017〕42號),按照國家藥品監督管理局《關于擴大醫療器械
來源:醫療器械注冊代辦 發布日期:2024-05-27 閱讀量:次
附件:半自動化學發光免疫分析儀注冊審查指導原則(2024年修訂版)(2024年第19號).doc
本指導原則旨在指導注冊申請人對半自動化學發光免疫分析儀注冊申報資料的準備及撰寫,同時也為技術審評部門審評提供參考。
本指導原則是對半自動化學發光免疫分析儀的一般要求,申請人應依據產品的具體特性確定其中內容是否適用。若不適用,需具體闡述理由及相應的科學依據,并依據產品的具體特性對注冊申報資料的內容進行充實和細化。
本指導原則是供注冊申請人和技術審評人員使用的指導性文件,但不包括審評審批所涉及的行政事項,亦不作為法規強制執行,應在遵循相關法規的前提下使用本指導原則。如果有能夠滿足相關法規要求的其他方法,也可以采用,但是需要提供詳細的研究資料和驗證資料。
本指導原則是在現行法規和標準體系以及當前認知水平下制定,隨著法規和標準的不斷完善,以及科學技術的不斷發展,相關內容也將適時進行調整。
本指導原則適用于與適配試劑配合使用,用于人體樣本中被分析物的定性和/或定量分析的半自動化學發光免疫分析儀(以下簡稱分析儀)。該產品的管理類別為Ⅱ類,產品分類編碼為22-04-02。
本指導原則不適用于全自動化學發光免疫分析儀和具有成像檢測功能的化學發光分析儀。
(一)監管信息
1.產品名稱
建議統一將產品名稱命名為半自動化學發光免疫分析儀,如有特殊情形,可根據《醫療器械通用名稱命名規則》《臨床檢驗器械通用名稱命名指導原則》的要求,參考《醫療器械分類目錄》中的產品名稱舉例確定命名,并詳細描述確定依據。
2.注冊單元劃分的原則和實例
半自動化學發光免疫分析儀的注冊單元原則上以技術原理、結構組成、性能指標、適用范圍為劃分注冊單元的依據。
2.1不同反應容器的產品應考慮歸入不同的注冊單元,如:單管式化學發光免疫分析儀、微孔板式化學發光免疫分析儀;
2.2不同化學發光反應類型的產品應考慮歸入不同的注冊單元,如基于吖啶酯類直接化學發光反應原理的產品、基于AMPPD和堿性磷酸酶的間接化學發光反應原理的產品;
2.3采用不同的光檢測裝置的產品應考慮歸入不同的注冊單元,如光電倍增管(PMT)或其他高靈敏度傳感器。
(二)綜述資料
1.產品的結構和組成
分析儀主要由檢測模塊、控制模塊、數據處理模塊、顯示模塊、打印模塊(如適用)組成。申請人應當根據擬申報產品的具體特征詳細描述各組成模塊、各模塊的具體組成結構,并詳細描述擬申報產品的主要功能及各組成模塊的功能,可以采用圖示結合文字描述的形式給予明確說明。
2.產品工作原理
化學發光免疫分析主要包含兩個部分, 即免疫反應系統和化學發光分析系統。免疫反應系統與放射免疫測定中的抗原抗體反應系統相同;化學發光系統則是利用某些化合物如魯米諾(luminol)、異魯米諾(isoluminol)、金剛烷(AMPPD)及吖啶酯(AE)等經氧化劑氧化或催化劑催化后成為激發態產物,當其回到基態時就會將剩余能量轉變為光子,隨后利用發光信號能量儀器測量光量子的產額。將發光物質直接標記在抗原(化學發光免疫分析)或抗體上(免疫化學發光分析),或酶作用于發光底物,產生的光量子的強度與待測物的濃度可成比例。
化學發光免疫分析儀器中核心探測器件為光電倍增管(PMT)或其他高靈敏度傳感器,由單光子檢測并傳輸至放大器,并加高壓電流放大,放大器將模擬信號轉化為數字信號,數字信號將發光信號傳輸給電腦并加以計算,得出臨床結果。
化學發光免疫分析根據化學發光物質的類型和發光特點,可分為電化學發光免疫分析和化學發光免疫分析,其中化學發光免疫分析根據發光劑的不同,可分為直接化學發光免疫分析、酶促化學發光免疫分析和魯米諾氧途徑免疫分析。目前,各類型化學發光免疫分析的常見發光劑包括:電化學發光劑為三聯吡啶釕[RU(bpy)3]2+,直接化學發光劑為吖啶酯(AE),酶促化學發光劑為辣根過氧化物酶(HRP)催化魯米諾(3-氨基苯二甲酰肼,luminol)及其衍生物或者堿性磷酸酶催化3-(2′-螺旋金剛烷)-4-甲氧基-4-(3″-磷酰氧基)苯-1,2-二氧雜環丁烷(AMPPD),魯米諾氧途徑發光劑為酞箐、二甲基噻吩衍生物及Eu螯合物。
化學發光免疫技術根據反應過程中標記物是否需要分離可分為均相反應和非均相反應。均相反應主要應用于魯米諾氧途徑免疫分析中,而非均相反應則應用于其他類型化學發光免疫分析中,通過采用固相分離、過濾分離、珠式分離、順磁性顆粒分離等方式實現游離標記物和免疫復合物標記物的分離,其中順磁性顆粒分離較其他分離方式更為常用。按照免疫反應容器的不同分為單管式化學發光分析和微孔板式化學發光分析。目前,基于魯米諾氧途徑免疫分析原理的產品還比較少。
注:企業應明確儀器所使用的方法學,注明發光底物。
3.產品的適用范圍/預期用途/禁忌證
3.1適用范圍
建議采用以下形式描述:“該產品采用××法,與配套的檢測試劑共同使用,在臨床上用于對來源于人體的×××樣本中的被分析物進行定性或定量檢測,包括××××項目”。其中,××法應當依據申報產品采用的發光劑類型寫明具體方法,如基于吖啶酯的直接化學發光法、基于AMPPD和堿性磷酸酶的間接化學發光法;×××包括血清、血漿、尿液等臨床分析常見的樣本類型,應當根據研究資料的具體結果明確寫明申報產品適用的樣本類型;××××項目應當根據研究資料的具體結果寫明申報產品可以檢測的被分析物的大類名稱,如蛋白質、激素、酶類、腫瘤標志物、維生素、藥物、過敏原等。
3.2預期使用環境
明確申報產品預期使用的地點,如醫療機構檢驗科。
明確可能會影響申報產品安全性和有效性的環境條件,也即申報產品的正常工作條件,包括空間要求、溫度、濕度、海拔高度、電源要求等,對每一條件均應給出具體的指標要求,預期使用環境以制造商宣稱的條件為準。
3.3禁忌證
目前尚無研究資料或研究結果表明此產品的禁忌證。
4.不良事件情況(如適用)
應當提交申報產品的上市、銷售、不良事件和召回等相關情況分析資料。
(三)非臨床資料
1.產品風險管理資料
1.1風險管理報告應符合GB/T 42062《醫療器械 風險管理對醫療器械的應用》的有關要求,判斷與產品有關的危險,估計和評價相關風險,控制這些風險并監視控制的有效性。審查要點包括:
1.1.1與安全性有關特征的判定可參考YY/T 1437。
1.1.2危險、可預見的事件序列和危險情況判斷可參考GB/T 42062的附錄C。
1.1.3風險可接收準則,降低風險的措施及采取措施后風險的可接收程度,是否有新的風險產生。
1.2產品的主要危險
1.2.1能量危險
電磁能:可能共同使用的設備(移動電話、離心機、生化分析儀等)對化學發光免疫分析儀的電磁干擾,靜電放電對分析儀產生的干擾,分析儀產生的電磁場對可能共同使用的設備的影響等引發的危險。
機械能:墜落導致機械部件松動,導致測量錯誤、誤差過大或顯示異常。
1.2.2生物和化學危險
生物因子:公共場所未經清洗、消毒的與人體接觸的部件引起的交叉感染;分析儀的原材料有毒有害對人體造成的危險。
化學因子:使用的清潔劑、消毒劑殘留引發的危險。
1.2.3性能有關的危險
操作危險:產品的檢測裝置超過壽命或長時間未經校準,導致誤差過大;未按使用說明書中的要求進行測量,造成的測量失敗、測量誤差過大;使用不同廠家的或與分析儀不相匹配的試劑,造成的測量失敗、測量誤差過大;在制造商規定的使用環境條件外使用產品,可能造成測量誤差過大,產品壽命降低。
信息危險:標記缺少或不正確,標記的位置不正確,不能被正確的識別,不能永久貼牢和清楚易認。不符合法規及標準的說明書,包括說明書中未對限制充分告知,未對不正確的操作、與其他設備共同使用時易產生的危險進行警告,未正確標示儲存條件、消毒方法、維護信息,未對因長期使用產生功能喪失而可能引發的危險進行警告,未對合理可預見的誤用進行警告等引發的危險。
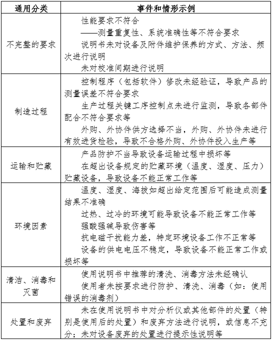
附表1、附表2依據GB/T 42062提示性列舉了半自動化學發光免疫分析儀可能存在危險的事件和情形,示例性地給出了危險、可預見的事件序列、危險情況和可能發生的傷害之間的關系,給審查人員予以提示、參考。
由于分析儀的原理、功能和結構的差異,本章給出的風險要素及其示例是常見的而不是全部的。上述部分只是風險管理過程的組成部分,不是風險管理的全部。生產企業應按照GB/T 42062中規定的過程和方法,在產品整個生命周期內建立、形成文件和保持一個持續的過程,用以判定與醫療器械有關的危險、估計和評價相關的風險、控制這些風險并監視上述控制的有效性,以充分保證產品的安全和有效。
2.產品技術要求及檢驗報告
2.1產品技術要求
2.1.1應明確軟件組件(包括內嵌型軟件組件和外控型軟件組件)的名稱、型號規格(若適用)、發布版本、版本命名規則。
2.1.2性能指標、檢驗方法的內容可參考YY/T 1174《半自動化學發光免疫分析儀》設置,至少包括測光值重復性、測光值穩定性、線性范圍、孔間干擾(不適用于單管式分析儀)、最低響應值、外觀等內容。性能指標項目的具體要求應與性能研究資料保持一致,并具有確定的研究資料依據。
如產品有額外模塊實現額外功能,應增加相應評價指標要求。如有溫控模塊,應符合GB 4793.6的要求。
2.1.3安全要求
符合GB 4793.1、GB4793.9、GB 4793.6(如適用)、YY 0648中適用條款的要求。
2.1.4電磁兼容要求
符合GB/T 18268.1、GB/T 18268.26中適用條款的要求。
2.1.5軟件功能要求
參照《醫療器械軟件注冊審查指導原則(2022年修訂版)》的要求,性能指標應明確軟件的功能、使用限制、接口、訪問控制、運行環境(若適用)、性能效率(若適用)等要求。軟件的功能應明確軟件的全部核心功能(含安全功能)綱要。
2.2檢驗報告
2.2.1檢驗報告可以是申請人出具的自檢報告,也可以是委托有資質的醫療器械檢驗機構出具的檢驗報告。
2.2.2典型產品應是同一注冊單元內能夠代表本單元內其他產品安全性和有效性的產品。應考慮功能最齊全、配置最復雜、風險最高,能涵蓋同一注冊單元中所有申報產品的型號。注冊單元內各產品的主要安全指標、性能指標不能被某一產品全部涵蓋時,則應分別選擇能涵蓋其安全指標、性能指標的產品作為典型產品,直到申報產品中所有安全指標及性能指標被典型產品所涵蓋。
3.研究資料
3.1產品性能研究
3.1.1功能性指標研究資料
應根據綜述資料中有關申報產品結構組成和各主要組成模塊的情況提供詳細的研究資料,至少應包括對檢測模塊、控制模塊、數據處理模塊、顯示模塊的功能性指標或者模塊中主要元器件功能性指標的研究資料。
3.1.2臨床項目分析性能的研究資料
建議申請人根據配套檢測試劑分析性能評估的基礎研究結果,結合適用范圍,綜合考慮申報產品的反應原理及可檢測的被分析物情況,按照對申報產品評價最不利原則,對于每一個適用范圍中的被分析物類別,采用臨床樣本進行研究,并提供詳細的研究資料。所選項目應涵蓋申報產品的反應原理、可檢測樣本類型及被分析物大類,且應在研究資料中詳述選擇的依據。
3.1.3安全性指標研究資料
包括電氣安全指標和電磁兼容指標兩大類。電氣安全指標應當包括GB 4793.1、GB 4793.6(如適用)、GB 4793.9、YY 0648及其他適用的國家標準和行業標準中的所有指標,電磁兼容指標應當包括GB/T 18268.1和GB/T 18268.26及其他適用的國家標準和行業標準中的所有指標,應提交對上述項目的研究和驗證資料。
3.1.4環境條件對產品性能指標無顯著影響的研究資料
主要包括氣候環境條件、機械環境條件、運輸條件等,可參考GB/T 14710及其他適用的國家標準和行業標準中的相關指標,應提交對上述項目的研究和驗證資料。
3.2產品有效期研究資料
應參照《有源醫療器械使用期限注冊技術審查指導原則》的相關要求。
應對申報產品中包含的易耗、易損、需定期更換或者具有固定使用壽命的主要元器件的情況進行詳細描述。詳述確定產品使用期限的具體理由和相關驗證數據,給出產品使用期限。主要元器件一般包括光電倍增管、開關電源、電機等部件。
3.3軟件研究資料
3.3.1軟件
應參照《醫療器械軟件注冊審查指導原則(2022年修訂版)》的相關要求。
含有軟件組件的產品,應當提供軟件的研究資料,包括基本信息、實現過程、核心功能、結論等內容,詳盡程度取決于軟件安全性級別(嚴重、中等、輕微)。尤其是核心功能部分,應對申報產品適用的所有免疫反應原理對應的將發光值轉化為被分析物濃度值的公式或計算工具描述清楚。
3.3.2網絡安全
應參照《醫療器械網絡安全注冊審查指導原則(2022年修訂版)》的相關要求。
具備電子數據交換、遠程控制或用戶訪問功能的含有軟件組件的產品,應當提供網絡安全研究資料,包括基本信息、實現過程、漏洞評估、結論等內容,詳盡程度取決于軟件安全性級別。
3.4其他資料
半自動化學發光免疫分析儀已列入《免于進行臨床評價醫療器械目錄(2023年)》(以下簡稱“目錄”),半自動化學發光免疫分析儀屬于化學發光免疫分析儀的范疇,一般情況下可免于臨床評價。應根據《列入免于臨床評價醫療器械目錄產品對比說明技術指導原則》的要求提交對比說明資料。
3.4.1提交申報產品相關信息與《目錄》所述內容的對比資料;
3.4.2提交申報產品與《目錄》中已獲準境內注冊醫療器械的對比說明,對比說明應當包括《申報產品與目錄中已獲準境內注冊醫療器械對比表》和相應支持性資料。應從工作原理、結構組成、主要性能要求、適用范圍、使用方法等方面進行對比。
提交的上述資料應能證明申報產品與《目錄》所述的產品具有等同性。若無法證明申報產品與《目錄》所述的產品具有基本等同性,則應開展臨床評價。
(四)臨床評價資料
該產品列入《免于進行臨床評價醫療器械目錄(2023年)》,申請人無需提交臨床評價資料。
若該產品不在《免于進行臨床評價醫療器械目錄(2023年)》的產品“化學發光免疫分析儀”描述范圍之內,或不能證明與已獲準境內注冊的產品具有基本等同性,應按相關指導原則進行臨床評價。
(五)產品說明書和標簽樣稿
1.產品說明書
產品的說明書應符合《醫療器械說明書和標簽管理規定》和YY/T 0466.1中的相關要求,應包括以下內容:
1.1產品名稱、型號、規格;
1.2注冊人的名稱、住所、聯系方式及售后服務單位,進口產品還應當載明代理人的名稱、住所及聯系方式;
1.3生產企業的名稱、住所、生產地址、聯系方式及生產許可證編號,委托生產的還應當標注受托企業的名稱、住所、生產地址、生產許可證編號;
1.4醫療器械注冊證編號;
1.5產品技術要求的編號;
1.6產品性能、主要結構組成、適用范圍
1.6.1主要結構組成
建議以實物照片/示意圖加文字的形式對申報產品的整體結構進行描述,標明各主要模塊的名稱(應包含軟件組件,并注明軟件組件的名稱、型號規格和發布版本)。
建議以實物照片/透視圖/俯視圖/剖面圖加文字的形式對各主要模塊逐一進行描述,標明每一主要模塊的主要組成結構和主要元器件的名稱,對于重要元器件或功能零部件,建議單獨進行描述。
建議對軟件的全部功能(包含安全功能)進行描述,明確軟件發布版本。重點對用戶界面的整體情況、各功能窗口涉及的操作功能、通訊接口及協議進行介紹。如產品涉及醫療器械網絡安全,說明書應提供網絡安全說明和使用指導,明確用戶訪問控制機制、電子接口(含網絡接口、電子數據交換接口)及其數據類型和技術特征、網絡安全特征配置、數據備份與災難恢復、運行環境(含硬件配置、外部軟件環境、網絡環境,若適用)、安全軟件兼容性列表(若適用)、外部軟件環境與安全軟件更新(若適用)、現成軟件清單(SBOM,若適用)等要求。
1.6.2適用范圍
與研究資料中描述保持一致。
1.6.3工作原理
建議對申報產品采用的工作原理進行詳細描述。
1.6.4性能指標
建議寫明以下內容:產品基本參數(主機尺寸、整機重量等)、正常工作條件(空間要求、溫度、濕度、海拔高度、電源要求等)、整機性能指標(重復性、穩定性、線性范圍、孔間干擾、最低響應值等)、產品功能等。
1.7禁忌證、注意事項、警示以及提示的內容;
1.8安裝和使用說明或者圖示
建議包括:產品安裝說明及技術圖、線路圖;產品正確安裝所必須的環境條件及鑒別是否正確安裝的技術信息;其他特殊安裝要求等。
建議以圖示加文字的形式詳細描述與配套試劑的具體操作方法,包括校準、質控、樣本處理、檢測程序、結果傳輸和打印等步驟。顯示屏上用戶界面如何操作應有詳細的圖示和文字描述。
1.9產品維護和保養方法,特殊儲存、運輸條件、方法
1.9.1維護和保養
建議以文字加圖示的方式對使用者能夠進行的維護保養措施,包括不同周期(如每日、每周、每月)維護項目和方法。重點零部件維護的周期和方法可詳細描述。
1.9.2故障排除
建議以列表方式對申報產品正常使用過程中可能出現的可由使用者自行排除的故障進行詳細描述,應當至少寫明故障的表現、可能原因、建議的處理方式。
建議在列明可由使用者自行排除的故障基礎上,加注以下內容:當儀器出現故障,但顯示的錯誤代碼不在上表內,應立即停止操作,并聯系客服工程師。
1.10生產日期,使用期限或者失效日期
注明產品的生產日期,使用期限或者失效日期。使用期限應當根據產品有效期研究資料的內容寫明具體日期,并注明確定依據。建議注明關鍵部件的推薦使用壽命。
考慮到儀器維護、保養、維修的情況,建議申請人可在產品說明書中注明有效期的同時,加注以下內容:“在使用過程中,用戶應當按照產品說明書的要求對產品進行維護、保養和維修。在維護、保養和維修后,經確認仍能保持基本安全性和有效性的產品,可以正常使用”。
1.11配件清單,包括配件、附屬品、損耗品,注明名稱、更換周期以及更換方法等;
1.12產品標簽所用的圖形、符號、縮寫等內容的解釋;
1.13說明書的編制或者修訂日期;
1.14其他應當標注的內容。
2. 最小銷售單元的標簽樣稿
標簽樣稿應當符合《醫療器械說明書和標簽管理規定》的要求,其內容應當至少包括第十三條規定的所有適用內容。因位置或者大小受限而無法全部標明上述內容的,至少應當標注產品名稱、型號、規格、生產日期和使用期限或者失效日期,并在標簽中明確“其他內容詳見說明書”。
(六)質量管理體系文件
質量管理體系文件主要包括綜述、生產制造信息、質量管理體系程序、管理職責程序、資源管理程序、產品實現程序、質量管理體系的測量、分析和改進程序、其他質量體系程序信息、質量管理體系核查信息等內容,應符合《醫療器械注冊與備案管理辦法》和《關于公布醫療器械注冊申報資料要求和批準證明文件格式的公告》的相關要求。
[1]國家食品藥品監督管理局.醫療器械通用名稱命名規則:國家食品藥品監督管理總局令第19號[Z].
[2]國家藥品監督管理局.臨床檢驗器械通用名稱命名指導原則:國家藥監局通告2022年第26號[Z].
[3]國家食品藥品監督管理局.醫療器械分類目錄:國家食品藥品監督管理總局公告2017年第104號[Z].
[4]國家藥品監督管理局醫療器械技術審評中心.醫療器械軟件注冊審查指導原則(2022年修訂版):國家藥監局器審中心2022年第9號[Z].
[5]國家藥品監督管理局.有源醫療器械使用期限注冊技術審查指導原則:國家藥監局通告2019年第23號[Z].
[6]國家藥品監督管理局醫療器械技術審評中心.醫療器械網絡安全注冊審查指導原則(2022年修訂版):國家藥監局器審中心[Z].
[7]國家藥品監督管理局.免于進行臨床評價醫療器械目錄(2023年):國家藥監局通告2023年第33號[Z].
[8]國家藥品監督管理局.列入免于臨床評價醫療器械目錄產品對比說明技術指導原則:國家藥監局通告2021年第73號[Z].
[9]國家食品藥品監督管理總局.醫療器械說明書和標簽管理規定:國家食品藥品監督管理總局令第6號[Z].
[10]國家市場監督管理總局.醫療器械注冊與備案管理辦法:國家市場監督管理總局令第47號[Z].
[11]國家藥品監督管理局.關于公布醫療器械注冊申報資料要求和批準證明文件格式的公告:國家藥監局公告2021年第121號[Z].
[12]GB 4793.1-2007,測量、控制和實驗室用電氣設備的安全要求 第1部分:通用要求[S].
[13]GB 4793.6-2008,測量、控制和實驗室用電氣設備的安全要求 第6部分:實驗室用材料加熱設備的特殊要求[S].
[14]GB 4793.9-2013,測量、控制和實驗室用電氣設備的安全要求第9部分:實驗室用分析和其他目的自動和半自動設備的特殊要求[S].
[15] YY/T 1174-2010,半自動化學發光免疫分析儀[S].
[16]GB/T 14710-2009,醫用電器環境要求及試驗方法[S].
[17]GB/T 18268.1-2010,測量、控制和實驗室用的電設備 電磁兼容性要求 第1部分:通用要求[S].
[18]GB/T 18268.26-2010,測量、控制和實驗室用的電設備 電磁兼容性要求 第26部分:特殊要求 體外診斷(IVD)醫療設備[S].
[19]GB/T 29791.1-2013,體外診斷醫療器械 制造商提供的信息 第1部分:術語、定義和通用要求[S].
[20]GB/T 29791.3-2013,體外診斷醫療器械 制造商提供的信息(標示)第3部分:專業用體外診斷儀器[S].
[21]YY 0648-2008,測量、控制和實驗室用電氣設備的安全要求 第2-101部分:體外診斷(IVD)醫用設備的專用要求[S].
[22]YY/T 0316-2016,醫療器械 風險管理對醫療器械的應用[S].
[23]YY/T 0466.1-2016,醫療器械 用于醫療器械標簽、標記和提供信息的符號 第1部分:通用要求[S].
[24]YY/T 0664-2020,醫療器械軟件 軟件生存周期過程[S].
[25]YY/T 1406.1-2016,醫療器械軟件第1部分:YY/T 0316應用于醫療器械軟件的指南[S].
[26] GB/T 42062-2022,醫療器械 風險管理對醫療器械的應用[S].
[27] YY/T 1437-2016,醫療器械YY/T 0316應用指南[S].
附表1
附表2

站點聲明
本網站所提供的信息僅供參考之用,并不代表本網贊同其觀點,也不代表本網對其真實性負責。圖片版權歸原作者所有,如有侵權請聯系我們,我們立刻刪除。如有關于作品內容、版權或其它問題請于作品發表后的30日內與本站聯系,本網將迅速給您回應并做相關處理。
鄭州思途醫療科技有限公司專注于醫療器械產品政策與法規規事務服務,提供產品注冊備案申報代理、臨床試驗、體系建立輔導、分類界定、申請創新辦理服務。
為深入貫徹落實中共中央辦公廳、國務院辦公廳印發的《關于深化審評審批制度改革鼓勵藥品醫療器械創新的意見》(廳字〔2017〕42號),按照國家藥品監督管理局《關于擴大醫療器械
為規范醫療器械注冊人跨區域委托生產的監督管理,推進長江三角洲區域醫療器械跨區域監管,根據《中共中央辦公廳國務院辦公廳關于深化審評審批制度改革鼓勵藥品醫療器械創新的意見》《
2024年10月19日,在第 75 屆世界醫學會全體大會上正式通過了《赫爾辛基宣言》的最新修訂版本;《赫爾辛基宣言》作為人類參與者的醫學研究倫理
附件:血液透析用水處理設備注冊審查指導原則(2024年修訂版)(2024年第19號).doc血液透析用水處理設備注冊審查指導原則(2024年修訂版)本指導原則旨在指導注冊申請人對血液透析用水處理設備注冊申報資料的準備及撰寫,同時也為技術審評部門提供參考。本指導原則是對血液透析用水處理設備的一般要求,注冊申請人依據產品的具體特性確定其中內容是否適用。若不適用,要具體闡述理由及相應的科學依據,并依據產
國家藥監局關于發布免于進行臨床評價醫療器械目錄的通告(2025年第19號)發布時間:2025-05-13為做好醫療器械注冊管理工作,根據《醫療器械注冊與備案管理
附件:醫療器械監督管理條例(2025年修訂版).doc醫療器械監督管理條例(2000年1月4日中華人民共和國國務院令第276號公布 2014年2月12日國務院第
國家藥監局藥審中心關于發布《抗腫瘤藥物臨床試驗中SUSAR分析與處理技術指導原則》的通告(2024年第42號) 發布日期:20241010
國家藥監局器審中心關于發布影像型超聲診斷設備(第三類)注冊審查指導原則(2023年修訂版)的通告(2024年第29號)發布時間:2024-10-14為進一步規范
附件:醫用透明質酸鈉創面敷料注冊審查指導原則(2024年第21號).doc醫用透明質酸鈉創面敷料注冊審查指導原則本指導原則旨在指導注冊申請人準備及撰寫醫用透明質酸鈉創面敷料注冊申報資料,同時也為技術審評部門審查注冊申報資料提供參考。本指導原則是對醫用透明質酸鈉創面敷料產品的一般要求,注冊申請人應依據產品的具體特性確定其中內容是否適用,若不適用,需具體闡述理由及相應的科學依據,并依據產品的具體特性對
《醫療器械通用名稱命名規則》已經2015年12月8日國家食品藥品監督管理總局局務會議審議通過,現予公布,自2016年4月1日起施行。
行業資訊
知識分享
八年
醫療器械服務經驗
聯系思途,免費獲得專屬《落地解決方案》及報價
咨詢相關問題或咨詢報價,可以直接與我們聯系
思途CRO——醫療器械注冊臨床第三方平臺
