長江三角洲區域醫療器械注冊人制度試點工作實施方案(試行)(滬藥監械管〔2019〕112號)
為深入貫徹落實中共中央辦公廳、國務院辦公廳印發的《關于深化審評審批制度改革鼓勵藥品醫療器械創新的意見》(廳字〔2017〕42號),按照國家藥品監督管理局《關于擴大醫療器械
來源:醫療器械注冊代辦 發布日期:2024-02-06 閱讀量:次
附件:正電子發射磁共振成像系統注冊審查指導原則(2024年第8號).doc
本指導原則旨在指導注冊申請人規范正電子發射磁共振成像系統(Imaging system of positron emission and magnetic resonance imaging,本文簡稱PET/MR)(以下簡稱PET/MR)研制過程和準備相關醫療器械注冊申報資料,同時也為技術審評部門提供參考。
本指導原則是對PET/MR系統的一般要求,注冊申請人應依據產品的具體特性確定其中內容是否適用。若不適用,需具體闡述理由及相應的科學依據,并依據產品的具體特性對注冊申報資料的內容進行充實和細化。
本指導原則是供注冊申請人和技術審評人員使用的指導性文件,但不包括審評審批所涉及的行政事項,亦不作為法規強制執行,應在遵循相關法規的前提下使用本指導原則。如果有能夠滿足相關法規要求的其他方法,也可以采用,但是需要提供詳細的研究資料和驗證資料。
本指導原則是在現行法規和標準體系以及當前認知水平下制定,隨著法規和標準的不斷完善,以及科學技術的不斷發展,相關內容也將適時進行調整。
本指導原則適用于PET/MR系統。PET/MR根據產品結構形式不同,可分為分體式、PET插入式、完全集成式,本指導原則所指的PET/MR系統即為完全集成式/一體式PET/MR,分體式和插入式PET/MR系統可參照本指導原則。
(一)監管信息
1.分類編碼和管理類別
參照現行《醫療器械分類目錄》,該類產品分類編碼為06-17-03,管理類別為第三類。
2.注冊單元劃分
若申報產品存在多個型號規格或配置,建議依據產品適用范圍、技術原理、結構組成、性能指標等關鍵要素進行注冊單元劃分。
2.1適用范圍不同的系統劃分為不同注冊單元。
如,頭部專用PET/MR和全身應用PET/MR應劃分為不同的注冊單元。
2.2 PET部分
主要組成部件、設計結構差異較大的設備應劃分為不同的注冊單元。
如晶體材料不同、探測器結構/組合方式不同的設備,應劃分為不同的注冊單元。
探測器環數不同,應劃分為不同的注冊單元。
硬件差異較大,對系統性能影響較大的應劃分為不同的注冊單元。
原則上PET劃分為不同注冊單元時,PET/MR也應劃分為不同的注冊單元。
2.3 MR部分
參照MR指導原則,原則上MR劃分為不同注冊單元時,PET/MR也應劃分為不同的注冊單元。
(二)綜述資料
1.概述
注冊申請人(以下簡稱申請人)需描述申報產品的通用名稱及其確定依據、管理類別信息、產品適用范圍。若適用,申請人需要提供申報產品的背景信息概述。
2.產品描述
2.1工作原理
申請人需結合臨床應用,描述產品工作原理和技術類型,可以從磁共振成像原理、正電子系統成像原理,PET和MR信息配準和圖像融合、重建和后處理方法等方面加以描述。
2.2結構組成
2.2.1產品整體描述
申請人需提供產品整體描述資料。PET/MR一般由正電子發射斷層掃描(PET)子系統(包括PET探測器)、磁共振成像(MR)子系統(包括超導磁體、梯度功率放大器、梯度線圈、射頻功率放大器、射頻線圈、譜儀)、檢查床、激光燈、工作站、配電系統及生理信號門控單元組成,申請人需結合申報產品實際情況提供PET/MR系統部件技術特性表,如附件1所示。
申請人需提供產品布置圖(工程圖示和真實照片等),描述臨床場景中PET/MR的實際布置情況,圖中需要標識產品結構組成的主要部件及功能。
申請人需提供產品系統框圖和子系統連接示意圖,在圖中對磁共振成像部分(MR)、正電子成像部分(PET)進行標識和注釋。
2.2.2產品部件
2.2.2.1 PET
PET部分的組件描述參照《正電子發射/X射線計算機斷層成像系統注冊技術審查指導原則》和《正電子發射/X射線計算機斷層成像系統(數字化技術專用)注冊審查指導原則》相應要求進行描述。提供PET探測器結構示意圖、剖面圖,結合產品實際對PET探測器晶體種類、主要性能、尺寸、數量、排列方式,光電轉換器種類、采用的數字化方式和數字化程度、主要性能、尺寸、數量、排列方式;探測器模塊數量、每個探測器模塊的晶體數目、每個模塊光電轉換器件數目,探測器結構及光子入射定位、定時及能量甄別等原理及相關算法進行詳細描述。
2.2.2.2 MR
MR部分的組件可參照MR系統指導原則進行描述,提供部件示意圖和實物圖,結合產品實際對主磁體、譜儀、射頻系統(包括射頻功率放大器、射頻線圈)、梯度系統(包括梯度功率放大器、梯度線圈)、脈沖序列等的組成和工作原理進行詳細描述。
PET、MR若為已在中國境內取得醫療器械注冊證書的產品,可提供注冊證信息。同時說明申報產品中的PET和/或MR和已取得注冊證書的PET和/或MR有哪些差異。
2.2.2.3掃描架
提供掃描架內部結構圖或剖面圖,詳述磁體、線圈和探測器的位置排布(例如圖1)。

描述系統主磁場兼容性、梯度場穩定性、降低射頻干擾等的硬件設計。包括:
(1)PET探測器射頻技術設計和工作原理、屏蔽材料。
(2)PET探測器穩定性技術設計和工作原理,如冷卻系統。
(3)主磁場穩定性和均勻性技術和工作原理,如主磁場的均勻性、主動勻場方式或被動勻場方式,是否具備勻場電源和勻場線圈。
(4)MR射頻工作時的穩定性技術設計和工作原理,如射頻去耦技術。
(5)梯度場穩定性技術設計和工作原理,如磁場電流補償、線圈補償、主動屏蔽技術、高效水冷等。
如有不適用部分可做說明。如不適用射頻技術。
申請人需明確申報產品相對于市場上同類產品的創新性技術、設計和應用的介紹。如產品硬件組合新特征、射頻磁場屏蔽新技術或新材料。
2.2.2.4檢查床
描述檢查床結構、材質、結構示意圖,給出具體參數,包括Z軸定位準確性、最大掃描長度、垂直升降范圍、最大承重等。
2.2.2.5附件
描述系統包含的附件(如患者固定、支撐裝置等),包括附件的預期用途、規格尺寸、圖示等。
2.2.2.6激光燈
描述定位激光燈的安裝位置(示意圖)、個數、激光產品分類、波長、功率等。
2.2.2.7工作站
PET/MR系統工作站通常包含圖像采集和圖像處理系統,圖像采集包括主機、顯示器、圖像采集軟件。圖像處理系統包括重建計算機、圖像處理工作站和圖像處理系統軟件。描述工作站硬件配置和軟件基本信息。
2.2.2.8門控設備
明確設備只有門控接口還是包含門控設備。
若只有門控接口,應描述接口類型,可兼容的門控信息和可為用戶提供的軟件界面信息。
若含門控設備應對門控設備進行介紹。介紹生理信號門控設備結構組成、工作原理、內置/外接、前瞻性/回顧性應用等。
2.2.2.9其他部件
若產品具備其他部件,例如掃描環境相關的附件(無磁耳機、報警球裝置、磁體檢查通道照明系統、檢查通道送風系統等)和患者狀態監視系統等。需描述部件工作原理、預期用途和基本性能。
2.2.3產品性能
2.2.3.1掃描模式
介紹產品的所有掃描模式、臨床工作流及應用情況。
2.2.3.2產品配置
對于存在多種配置的產品,應當提供產品配置表,明確各配置的區別。
2.2.3.3物理性能
申請人需明確產品主要物理性能參數包括PET探測器性能、MR掃描性能、PET/MR融合性能。性能參數包括需在產品技術要求中定義的指標,以及研究資料體現的性能。PET部分參考PET/CT指導原則和PET/CT指導原則(數字化技術專用)。MR部分參考MR指導原則。
PET/MR融合性能包括患者空間、圖像配準精度、噪聲、PET和MR兼容性(PET對MR的干擾、MR對PET的干擾)等。
2.2.3.4軟件性能
申請人可以結合用戶界面,簡要描述軟件組件信息,列表說明重要的軟件功能模塊。
圖像采集軟件:介紹圖像采集軟件的所有采集模式和功能。
圖像重建軟件:列明所有標配和選配重建功能,介紹主要功能、原理、特點等,明確PET散射校正、PET衰減校正、PET重建、MRI重建、運動和金屬等偽影校正的軟件技術。明確是否可以實現在線或者離線重建的功能。
圖像配準融合軟件:詳述PET和MR圖像配準融合軟件的原理。
圖像后處理:列明所有標配和可選圖像后處理軟件,介紹主要功能用途、必要的原理等。
以上均需明確是否涉及新技術、人工智能技術。后處理軟件若已在中國境內單獨注冊的軟件應提供制造商、軟件名稱、型號、版本號、以及醫療器械注冊證信息。
若申報產品的采集、重建、圖像配準融合及后處理功能集成在同一軟件平臺,則根據前述軟件功能模塊分別進行詳細描述。
2.2.3.5型號規格
對于存在多種型號規格的產品,需明確各型號規格的區別。需采用對比表及帶有說明性文字的圖片、圖表,對于各種型號規格的結構組成、功能、產品特征和運行模式、技術參數等方面加以描述。
2.3包裝說明
申請人需描述注冊單元內所有產品組成的包裝情況,說明包裝清單和包裝方式,提供包裝圖示。
2.4研發歷程、與同類和/或前代產品的參考和比較
若存在可以參考的同類產品/前代產品,建議列表比較說明申報產品與同類產品/前代產品在工作原理、結構組成、制造材料、性能指標、作用方式、適用范圍等方面的異同,并重點說明申報產品的新功能、新應用、新特征。
3.適用范圍和禁忌證
3.1產品適用范圍
描述申報產品的適用范圍。PET、MR部分是否可獨立用于臨床診斷的描述。新技術、新方法的是否有特殊的臨床預期用途。例如:
PET/MR系統提供生理和解剖信息的配準與融合,臨床常用于神經系統、心血管系統疾病和腫瘤的影像學檢查及評估。該系統PET或MR可以單獨成像。
申請人需說明產品對于操作者的要求,明確目標用戶,以及操作產品應具備的技能、知識、培訓等。
3.2預期使用環境
申請人需詳述產品使用環境條件及儲存環境條件,包括:
3.2.1提供產品的儲存運輸、使用環境要求(溫度范圍、相對濕度范圍、氣壓范圍等)。
3.2.2說明產品可以安全、有效地使用的環境、場景和范圍。
3.3禁忌證(注意事項)
如適用,應當明確說明該器械不適宜應用的某些疾病、情況或特定的人群(如兒童、老年人、孕婦及哺乳期婦女、肝腎功能不全者、幽閉癥者以及體內有磁性金屬植入物、PET或MR造影劑的禁忌證)。
3.4適用人群的描述
目標患者人群的信息(如成人、兒童或新生兒),患者選擇標準的信息。
4.申報產品上市歷史
若適用,申請人需要提供以下相關資料:
4.1上市情況。申報產品在各國家或地區的上市批準時間、銷售情況。
4.2不良事件和召回。
4.3銷售、不良事件及召回率。
5.其他申報綜述信息
5.1產品外部接口
5.1.1接口信息
申請人需說明產品外部接口信息,包括:
5.1.1.1接口類型。例如:標準/專用接口、電氣/機械接口、無線通訊接口等。
5.1.1.2接口功能。例如:信號控制、數據交換、是否為聯合使用設備提供電源等。
5.1.2接口數量和連接方式。
5.2聯合使用器械
包括但不限于門控設備等裝置,申請人需提供系統接口設計說明,接口類型,以及接口對應的組合使用器械的情況介紹。提供第三方設備的制造商、型號及醫療器械注冊證復印件。提供組合使用器械與申報產品的集成測試報告。
若適用,申請人可以提供設備需要重點關注的其他內容和支持性資料。
(三)非臨床資料
1.產品風險管理資料
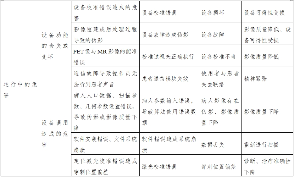
產品風險管理資料應符合GB/T 42062《醫療器械風險管理對醫療器械的應用》。申請人需識別和判定與產品有關的危險(源),估計和評價相關風險,控制風險并監測風險控制的安全性、有效性。本指導原則提供了PET/MR系統的可能危險(源)示例的不完全清單(附件2),幫助申請人判定與產品有關的危險(源)。申請人可以根據產品特征確定其他可能危險(源),采取相應控制措施,確保產品風險降至可接受的程度。
2.醫療器械安全和性能基本原則清單
申請人需提供《醫療器械安全和性能基本原則清單》,并說明產品為了符合適用的各項要求所采用的方法,以及證明其符合性的文件。對于不適用的各項要求,應說明理由。
3.產品技術要求及檢驗報告
3.1申報產品適用標準情況
申請人需列表說明申報產品應符合的國家標準和行業標準,可以參考表1示例。

上述標準均宜執行適用的國家標準、行業標準的現行有效版本,建議申請人主動跟蹤相關標準的更新情況。GB/T 18988.1中IEC標準和NEMA標準可任選其一適用。建議申請人完整地引用一個標準,不應交叉引用。
3.2產品技術要求
產品技術要求需參照《醫療器械產品技術要求編寫指導原則》等規范性文件進行編制。若適用,申請人可以參考本指導原則附件3的模板示例。
3.2.1產品型號/規格及其劃分說明
申請人需提供產品型號/規格劃分說明,多個型號/規格,建議列表的形式列出各個型號的規格參數。
申報產品需說明軟件組件名稱、軟件發布版本、軟件完整版本命名規則,明確軟件完整版本的全部字段,逐項說明每字段含義、變化規律,提供每字段含義對應的軟件更新的可能示例。
3.2.2性能指標
產品性能指標條款可以參照YY/T 1719、YY/T 1840和GB/T 18988.1的相關要求,結合產品特征進行制定。
申請人需依據產品實際應用情況,在性能指標條款中列明相關參數的具體數值,例如:范圍、誤差等。此外,需要考慮符合以下標準要求:
電氣安全:GB 9706.1。
電磁兼容:YY 9706.102。
磁共振系統:YY 9706.233。
激光定位系統:GB 7247.1。
其他(若適用)。
3.2.3檢驗方法
建議注明引用標準的編號、年代號及條款號。
3.2.4附錄
需列明產品安全特征,提供絕緣圖、絕緣路徑表。
3.3產品檢驗報告
檢驗報告需注明產品型號規格或配置,樣品描述應與產品技術要求的部件名稱和型號等信息保持一致。
檢驗報告需提供軟件版本界面的真實照片或列明軟件版本信息。具有用戶界面的軟件需要體現軟件發布版本和軟件完整版本,無用戶界面的軟件需體現軟件完整版本。
PET性能部分,檢測報告應參照YY/T 1719-2023的4.3的要求報告相應的數值和圖片等內容。如采用GB/T 18988.1-2013附錄NB的測試方法,檢測報告應報告的內容見《正電子發射/X射線計算機斷層成像系統注冊技術審查指導原則》附錄9。不能體現在注冊檢驗報告中的,應另附文件說明。
3.3.1同一注冊單元的典型檢驗產品
申請人需按照注冊單元進行產品檢驗,檢驗結果需要覆蓋注冊單元內所有產品型號規格或配置。典型檢驗產品需要考慮結構組成、性能指標、預期用途等,一般選取功能最齊全、結構最復雜、風險最高的產品型號規格或配置,并提供檢驗典型性說明。
3.3.2產品EMC檢驗
申請人需提供EMC檢驗中產品運行模式的選取依據,并建議考慮產品基本性能。如根據風險評估無基本性能可進行說明。根據標準要求進行EMC檢驗。
3.3.3關于檢驗情況的說明
申請人可以提供檢驗情況說明和檢驗報告清單,描述檢驗報告對應的產品型號規格/配置和檢驗類型(產品性能和安規檢驗、EMC檢驗等)。
4.研究資料
4.1化學和物理性能研究、電氣系統安全性研究
申請人需提供產品非臨床研究綜述,逐項描述所開展的研究,概述研究方法和研究結論。列表逐項說明產品性能指標條款的來源和制定依據。
申請人需說明適用的標準或方法,解釋引用或采用的理由。關于適用標準中的不適用條款,需要提供必要的說明。
申請人需提供產品性能研究資料,可以結合綜述資料中描述的產品掃描模式、應用模式、技術特點等,提供相應的測試驗證資料。
PET部分需參照PET/CT指導原則和PET/CT指導原則(數字化專用)提交研究資料。
MR部分需參考MR指導原則提供研究資料。
PET/MR部分需提供PET/MR兼容性、PET衰減校正、運動校正準確性、圖像配準精度等研究資料。
提供新技術/關鍵技術的驗證確認資料。新技術的設計與實現采用了國際標準或技術規范的,應提供相應名稱。若采用了國家標準、行業標準以外的標準或模體進行測試的,應介紹相關信息及詳細的測試方法。
所有的測試驗證資料應包括測試流程、詳細的測試方法和測試結果。
4.2輻射安全研究
通常PET/MR設備本身沒有放射性輻射。其輻射來源于注射于病人的放射性核素或者質控、校準使用的放射源,在這種情況下,需要說明如何對輻射進行控制和防護,特別是涉及放射源的情況。
4.3軟件研究
申請人可以依據《醫療器械軟件注冊審查指導原則(2022年修訂版)》,提供軟件研究資料(含現成軟件研究資料、互操作性研究資料、GB/T25000.51-2016自測報告等)。軟件研究報告需覆蓋全部軟件組件,并建議關聯綜述資料描述的產品功能。
申請人需描述軟件完整版本的全部字段和字段含義,逐項針對字段進行舉例說明,并確定軟件完整版本和發布版本。
若采用深度學習算法等人工智能技術,申請人可以參照《人工智能醫療器械注冊審查指導原則》提交相應資料。
申請人可以參照《醫療器械網絡安全注冊審查指導原則(2022年修訂版)》提供網絡安全研究資料。
若適用,按《醫療器械軟件注冊審查指導原則(2022年修訂版)》提交互操作性研究資料,可單獨提交,亦可與軟件研究資料合并。
4.3生物學特性研究
明確產品中與人體接觸部件(床面、線圈、綁帶、頭托等)材料、接觸類型。申請人可以依據GB 16886.1《醫療器械生物學評價第1部分:風險管理過程中的評價與試驗》的方法,開展生物學評價研究。
4.4清潔和消毒研究
需明確推薦的消毒工藝(方法和參數、消毒頻率、消毒介質)以及所推薦清潔消毒方法確定的依據。提交清潔消毒有效性的驗證確認資料。
4.5動物試驗
申請人在產品研制過程中可參照《醫療器械動物試驗研究注冊審查指導原則第一部分:決策原則》確認是否需要進行動物試驗。開展動物試驗時需參照《醫療器械動物試驗研究技術審查指導原則》(第二部分:實驗設計、實施質量保證)相關要求。
通常對于沒有PET/MR產品研發經驗的全新制造商,在研制第一款PET/MR產品時可以考慮動物試驗進行驗證。另外,研制產品和已上市同類產品相比發生重大變化時,如:設備采用全新的工作原理和結構設計,屬于全新設備,國內市場上沒有與之類似的上市設備;設備采用了新的關鍵器件,該器件具有全新的技術特性,其對設備的應用和操作產生了較大的影響,所獲得的影像質量也有很大區別;在原有的基礎上開發了新的臨床應用領域等情況,可以考慮動物試驗進行驗證。
動物試驗可作為模體試驗的補充,例如新算法圖像質量的驗證和延時成像、快速成像、動態成像、定量成像等功能的驗證資料。提供產品注冊申報資料時,可作為研究資料和臨床評價資料的支持性文件。
如適用,可參照PET/CT指導原則動物試驗章節提交動物試驗資料。
5.穩定性研究
5.1使用穩定性
申請人可以依據《有源醫療器械使用期限注冊技術審查指導原則》,提供產品使用期限的研究資料。
對于某些部件,應單獨確定其使用期限。該期限可以與整機相同,也可不同。這些部件包括但不限于:需定期更換的部件、光學/輻射敏感部件、機械磨損部件等(如PET探測器、檢查床、磁體、譜儀、射頻線圈、梯度線圈、其他電氣部件等)。
對于用時間作為壽命評估單位不合適的部件,可進行適合部件本身特性的單獨規定。應提供制定相應部件使用期限的驗證報告。
5.2運輸穩定性
申請人需提供運輸穩定性和包裝研究資料,證明在規定的運輸條件下,運輸過程中的環境條件不會對醫療器械造成不利影響。
申請人可以參考GB/T 14710等相關標準進行研究。PET/MR 至少應執行 GB/T 14710-2009 中關于氣候環境的低溫存儲試驗、高溫存儲試驗和濕熱存儲試驗。可攜帶部件應執行 GB/T 14710-2009 中機械環境的振動試驗和碰撞試驗。也可以采用其他方法或者標準進行研究,但需說明理由。
(四)臨床評價
PET/MR產品不屬于免于進行臨床評價的醫療器械,臨床評價資料可以參照《醫療器械臨床評價技術指導原則》《醫療器械臨床試驗質量管理規范》《醫療器械臨床試驗設計指導原則》《接受醫療器械境外臨床試驗數據技術指導原則》《正電子發射/X射線計算機斷層成像系統同品種臨床評價注冊審查指導原則》及《醫用磁共振成像系統同品種臨床評價技術審查指導原則(2020修訂版)》等文件的要求提交相關資料。
(五)產品說明書和標簽樣稿
產品說明書和標簽需符合《醫療器械說明書和標簽管理規定》以及相關國家標準、行業標準的要求(如:GB 9706系列安全標準、YY 9706.102等中關于說明書和標簽標識方面的要求)。其中說明書中應特別注意的地方有:
產品說明書需明確產品的日常維護與質量控制方法。明確設備維護周期,日程質量控制的程序、質量控制檢測方法和判斷標準。
若有與申報產品配合使用的組合設備(如呼吸門控設備),需在說明書中明確組合設備的制造商、型號及與申報產品的連接和使用方法。
產品說明書建議提供符合相關標準的主要產品技術參數,包括產品技術要求規定的主要性能指標。
(六)質量管理體系文件
按照《關于公布醫療器械注冊申報資料要求和批準證明文件格式的公告》的要求提交質量管理體系文件。
[1] 國家市場監督管理總局.醫療器械注冊與備案管理辦法:國家市場監督管理總局令第47號[Z].
[2] 國家藥品監督管理局.關于公布醫療器械注冊申報資料要求和批準證明文件格式的公告:國家藥品監督管理局公告2021年第121號[Z].
[3] 國家藥品監督管理局.醫療器械注冊自檢管理規定:國家藥品監督管理局公告2021年第126號[Z].
[4] 國家食品藥品監督管理總局.醫療器械說明書和標簽管理規定:國家食品藥品監督管理總局令第6號[Z].
[5] 國家食品藥品監督管理總局.醫療器械通用名稱命名規則:國家食品藥品監督管理總局令第19號[Z].
[6] 國家食品藥品監督管理總局.醫療器械分類目錄:國家食品藥品監督管理總局公告2017年第104號[Z].
[7] 國家藥品監督管理局.醫療器械安全和性能的基本原則:國家藥品監督管理局通告2020年第18號[Z].
[8] 國家藥品監督管理局.醫療器械產品技術要求編寫指導原則:國家藥品監督管理局通告2022年第8號[Z].
[9] 國家藥品監督管理局醫療器械技術審評中心.醫療器械軟件注冊審查指導原則(2022年修訂版):國家藥品監督管理局醫療器械技術審評中心通告2022年第9號[Z].
[10] 國家藥品監督管理局醫療器械技術審評中心.醫療器械網絡安全注冊審查指導原則(2022年修訂版):國家藥品監督管理局醫療器械技術審評中心通告2022年第7號[Z].
[11] 國家藥品監督管理局.有源醫療器械使用期限注冊技術審查指導原則:國家藥品監督管理局通告2019年第23號[Z].
[12] GB 9706.1-2020,醫用電氣設備 第1部分:基本安全和基本性能的通用要求[S].
[13] YY 9706.102-2021,醫用電氣設備第1-2部分:基本安全和基本性能的通用要求 并列標準:電磁兼容 要求和試驗[S].
[14] YY 9706.233-2021, 醫用電氣設備 第2-33部分:醫療診斷用磁共振設備的基本安全和基本性能專用要求[S].
[15] YY/T 1719-2023, 正電子發射斷層成像及磁共振成像設備通用技術要求[S].
[16] YY/T 1840-2023, 醫用磁共振成像設備通用技術要求[S].
[17] GB/T 18988.1-2013, 放射性核素成像設備性能和試驗規則第1部分正電子發射斷層成像裝置[S].
[18] NEMA NU2, Performance Measurements of Positron Emission Tomographs[S].
[19] GB/T 14710-2009,醫用電氣設備環境要求及試驗方法[S].
[20] GB/T 42062-2022,醫療器械 風險管理對醫療器械的應用[S].
[21] GB/T 16886.1-2011,醫療器械生物學評價 第1部分:風險管理過程中的評價與試驗[S].
附件1











注1:應參照上述表格,根據申報產品實際情況列明產品規格參數、配置情況。表格中未盡事宜,可以增加。有不適用或不符合的特殊情況,另附文件說明。
注2:若申報產品的采集、重建、后處理功能集成在同一軟件平臺,則版本號可使用系統軟件發布版本號。
附件2
針對PET/MR產品的安全特征,從能量危險(源)、生物學和化學危險(源)、操作危險(源)、信息危險(源)等方面,對產品風險進行全面分析并闡述相應的防范措施。PET/MR產品可能危險(源)示例如下:








附件3
該模板為PET/MR產品技術要求的一個推薦性示例。
該模板中所有的數值、條款等具體內容,均為可能的常見情況舉例,僅供申請人在編制產品技術要求時進行參考
醫療器械產品技術要求編號:(宋體小四號,加粗)
正電子發射磁共振成像系統(宋體小二號,加粗)
1. 產品型號/規格及其劃分說明(宋體小四號,加粗)
1.1 產品型號:(宋體小四號)
1.2 產品型號/規格劃分說明
提供產品規格參數表,參見附錄1,產品若有不同配置,需在附錄1規格參數表中區分不同配置。
1.3 軟件信息
1.3.1. 軟件名稱:XXXXXX
1.3.2. 軟件規格型號:XXXXXX
1.3.3. 軟件發布版本:X.Y
1.3.4. 軟件完整版本命名規則:X.Y.Z.D
X:字段含義。例如:示例1;示例2;示例3 … … 。
(其他字段同上要求。申請人應描述軟件完整版本的全部字段及字段含義和示例)
2. 性能指標(宋體小四號,加粗)
2.1 PET部分性能指標(宋體小四號)
應參照YY/T1719-2023制定要求。
2.2 MR部分性能指標
應參照YY/T1840-2023制定要求。
2.3 PET/MR
2.3.1患者空間
患者空間符合制造商的規定。
2.3.2圖像配準精度
PET/MR的圖像配準精度符合制造商的規定。
2.3.3PET對MR的干擾
應符合YY/T1719-2023的4.8.1的要求。
2.3.4MR對PET的干擾
應符合YY/T1719-2023的4.8.2的要求。
2.4 噪聲
應符合YY/T1719-2023的4.5的要求。
2.5 檢查床
應規定檢查床的定位精度、最大承載重量,運動范圍、病床在按下急停按鈕后,床板可手動拉出的拉力。
2.6 生理信號門控單元(如有)
應參照YY/T1840-2023制定要求。
2.7 軟件
2.7.1 軟件功能
明確軟件的全部核心功能(含安全功能)綱要,注明選裝、自動功能,其中客觀物理測量功能明確測量準確性指標,數據資源(如參考數據庫)明確數據種類和每類數據的樣本量,若核心功能相同但核心算法類型不同則每類核心算法均需備注。
2.7.2 使用限制
包括用戶使用限制和技術限制。
2.7.3 接口
包括供用戶調用的應用程序接口、數據接口、產品接口。
2.7.4 訪問控制
明確軟件的用戶身份鑒別方法、用戶類型及用戶訪問權限
2.7.5 運行環境(如適用)
運行環境(含云計算)明確典型配置,包括硬件配置、外部軟件環境、網絡條件。
2.7.6 性能效率(如適用)
性能效率明確軟件在典型運行環境下完成典型核心功能的時間特性,若適用明確資源利用性、容量。腳踏開關(如有)
2.8 腳踏開關
應符合YY/T1057—2016標準要求。
2.9 診斷顯示器(如有)
應提供診斷顯示器的技術指標,并依據YY/T 0910.1—2013標準進行評價。
2.10 附加功能
應描述設備的附加功能。
2.11 附件
應提供承重等技術指標。
2.12 外觀
設備的外形表面整潔、色澤均勻,不得有傷斑、裂縫等缺陷。
設備的電鍍和涂裝應符合YY 0076-1992中2級外觀的要求。
2.13 安全要求
應符合GB9706.1- xxxx、YY 9706.233- xxxx、GB7247.1- xxxx的要求。
2.14 電磁兼容
應符合YY 9706.102-xxxx的要求。
………..
3. 檢驗方法(宋體小四號,加粗;申請人應按小節2性能指標的具體條款,逐項制定檢驗方法)
制造商應規定產品的工作條件/環境條件:
環境溫度:
相對濕度:
大氣壓力:
3.1 PET部分性能指標
如申請人使用GB/T18988.1-2013附錄NB的性能,則使用NB中對應的試驗方法進行檢驗,應符合2.1的要求。如申請人使用NEMA NU2的性能,則使用NEMA NU2中對應的試驗方法進行檢驗。
3.2 MR部分性能指標
按照YY/T1840-2023規定試驗方法進行檢驗,應符合2.2的要求。
3.3 PET/MR性能
按照YY/T1719-2023規定的試驗方法進行檢驗,應符合2.3的要求。
... ...
附錄A 產品主要安全特征
附錄B 產品配置表
附錄C 檢測體模信息
附錄D 典型運行條件
… …
(分頁)
附錄A
產品安全特征(宋體小四號,加粗)
一、按防電擊類型分類:
二、按防電擊的程度分類:
三、按對進液的防護程度分類:
四、按在與空氣混合的易燃麻醉氣或與氧或氧化亞氮混合的易燃麻醉氣情況下使用時的安全程度分類:
五、按運行模式分類:
六、設備的額定電壓和頻率:
網電源:
內部電源:
七、設備的輸入功率:
八、設備是否具有對除顫放電效應防護的應用部分:
九、設備是否具有信號輸出或輸入部分:
十、永久性安裝設備或非永久性安裝設備:
十一、電氣絕緣圖
… …
(分頁)
附錄B 產品配置表
產品配置表(按本指導原則附件1編寫)
附錄C 模體
檢測體模信息(圖示,型號):按性能要求的條款順序明確使用的體模信息。
PET性能測試模體
MR性能測試模體
附錄D 典型運行條件
PET部分典型運行條件


站點聲明
本網站所提供的信息僅供參考之用,并不代表本網贊同其觀點,也不代表本網對其真實性負責。圖片版權歸原作者所有,如有侵權請聯系我們,我們立刻刪除。如有關于作品內容、版權或其它問題請于作品發表后的30日內與本站聯系,本網將迅速給您回應并做相關處理。
鄭州思途醫療科技有限公司專注于醫療器械產品政策與法規規事務服務,提供產品注冊備案申報代理、臨床試驗、體系建立輔導、分類界定、申請創新辦理服務。
為深入貫徹落實中共中央辦公廳、國務院辦公廳印發的《關于深化審評審批制度改革鼓勵藥品醫療器械創新的意見》(廳字〔2017〕42號),按照國家藥品監督管理局《關于擴大醫療器械
為規范醫療器械注冊人跨區域委托生產的監督管理,推進長江三角洲區域醫療器械跨區域監管,根據《中共中央辦公廳國務院辦公廳關于深化審評審批制度改革鼓勵藥品醫療器械創新的意見》《
附件:血液透析用水處理設備注冊審查指導原則(2024年修訂版)(2024年第19號).doc血液透析用水處理設備注冊審查指導原則(2024年修訂版)本指導原則旨在指導注冊申請人對血液透析用水處理設備注冊申報資料的準備及撰寫,同時也為技術審評部門提供參考。本指導原則是對血液透析用水處理設備的一般要求,注冊申請人依據產品的具體特性確定其中內容是否適用。若不適用,要具體闡述理由及相應的科學依據,并依據產
本指導原則旨在幫助和指導注冊申請人對一次性使用腹部穿刺器注冊申報資料進行準備,以滿足技術審評的基本要求。同時有助于審評機構對該類產品進行科學規范的審評,提高審評工
附件:重組膠原蛋白創面敷料注冊審查指導原則(2023年第16號).doc重組膠原蛋白創面敷料注冊審查指導原則本指導原則旨在指導注冊申請人準備及撰寫重組膠原蛋白創
國家藥監局關于發布免于臨床試驗的體外診斷試劑臨床評價技術指導原則的通告(2021年第74號)發布時間:2021-09-24為指導體外診斷試劑的臨床評價工作,根據
國家市場監督管理總局令 第47號 《醫療器械注冊與備案管理辦法》已經2021年7月22日市場監管總局第11次局務會議通過,現予公布,自2021年10月1日起施行。 附件: 醫療器械注冊與備案管
國家藥監局藥審中心關于發布《抗腫瘤藥物臨床試驗中SUSAR分析與處理技術指導原則》的通告(2024年第42號) 發布日期:20241010
國家藥監局器審中心關于發布影像型超聲診斷設備(第三類)注冊審查指導原則(2023年修訂版)的通告(2024年第29號)發布時間:2024-10-14為進一步規范
附件:一次性使用醫用沖洗器產品注冊審查指導原則(2022年第41號).doc一次性使用醫用沖洗器產品注冊審查指導原則本指導原則旨在指導注冊申請人對一次性使用醫用
行業資訊
知識分享
八年
醫療器械服務經驗
聯系思途,免費獲得專屬《落地解決方案》及報價
咨詢相關問題或咨詢報價,可以直接與我們聯系
思途CRO——醫療器械注冊臨床第三方平臺
