長江三角洲區域醫療器械注冊人制度試點工作實施方案(試行)(滬藥監械管〔2019〕112號)
為深入貫徹落實中共中央辦公廳、國務院辦公廳印發的《關于深化審評審批制度改革鼓勵藥品醫療器械創新的意見》(廳字〔2017〕42號),按照國家藥品監督管理局《關于擴大醫療器械
來源:醫療器械注冊代辦 發布日期:2023-07-07 閱讀量:次
附件:膀胱超聲掃描儀注冊審查指導原則(2023年第22號).doc
本指導原則旨在指導注冊申請人對膀胱超聲掃描儀注冊申報資料的準備及撰寫,同時也為技術審評部門提供參考。
本指導原則是對膀胱超聲掃描儀產品的一般要求,注冊申請人應依據產品的具體特性確定其中內容是否適用。若不適用,需具體闡述理由及相應的科學依據,并依據產品的具體特性對注冊申報資料的內容進行充實和細化。
本指導原則是供注冊申請人和審評人員使用的指導文件,不涉及注冊審批等行政事項,亦不作為法規強制執行,如有能夠滿足法規要求的其他方法,也可以采用,但應提供詳細的研究資料和驗證資料。應在遵循相關法規的前提下使用本指導原則。
本指導原則是在現行法規和標準體系以及當前認知水平下制定,隨著法規和標準的不斷完善,以及科學技術的不斷發展,相關內容也將適時進行調整。
本指導原則適用于膀胱超聲掃描儀,該產品采用三維超聲容積測量技術用于測量膀胱內尿量。根據《醫療器械分類目錄》,產品管理類別為二類,分類編碼為06-07-01。帶有測量膀胱內尿量功能的其他醫療器械可參考本指導原則的適用部分。如申報產品還具有B型超聲診斷儀的功能,則應符合B型超聲診斷儀相關標準并參照相關注冊審查指導原則進行注冊。
(一)監管信息
1. 產品名稱
產品的命名應符合《醫療器械通用名稱命名規則》《醫用成像器械通用名稱命名指導原則》的要求。產品名稱由一個核心詞和不超過三個的特征詞組成,如:膀胱超聲掃描儀、手持式膀胱超聲掃描儀、膀胱超聲測量儀、膀胱超聲尿量測量儀。
2. 注冊單元劃分
申報產品注冊單元的劃分應按照《醫療器械注冊與備案管理辦法》《醫療器械注冊單元劃分指導原則》要求,著重考慮產品的技術原理、結構組成、性能指標、適用范圍等因素進行綜合判定。
一般情況下,臺式設備與手持式設備應劃分為不同的注冊單元,如圖1所示。

3. 產品列表
以表格形式列出擬申報產品的型號、規格、結構及組成、附件,以及每個型號規格的標識(如型號或部件的編號,器械唯一標識等)和描述說明(如尺寸、材質等)。
4. 其他管理信息
應符合《關于公布醫療器械注冊申報資料要求和批準證明文件格式的公告》要求。
(二)綜述資料
1. 產品的結構和組成
通常由主機、超聲探頭、軟件組件(如適用,明確發布版本)、電源線(如適用)、可充電電池(如適用)、充電器(如適用)和選配件(如通用計算機平臺、打印機等)組成。手持式產品一般采用主機、探頭一體設計,并通常帶有可在通用計算機平臺或智能終端進行顯示、處理和存儲的應用軟件。原理示意圖如圖2所示。

應詳細描述產品結構組成、主要功能及其組成部件(關鍵組件和軟件)的功能、產品圖示(含接口、操控面板、應用部分等細節),含有多個組成部分的,應說明其連接方式或組裝關系。
2. 工作原理
由于膀胱所處部位特點,需要產品有較深的探測深度,因此目前膀胱超聲掃描儀通常采用2MHz~3.5MHz超聲工作頻率。產品通過超聲波發射電路產生超聲波,超聲波在體內傳播過程中,包括膀胱及周邊組織的界面產生不同的反射波(回聲),換能器接收到回聲,將聲信號轉換成電信號,經信號放大、模數變換器,利用膀胱的回聲特征自動識別出膀胱,并利用容積算法計算出膀胱容積。
超聲波的發射與接收均由探頭來完成。探頭的掃描范圍的大小通常取決于探頭在兩個正交的方向的掃描角度(或掃描區域),掃描區域應能涵蓋完整的充盈膀胱。應詳細說明探頭的類型(機械掃查二維探頭、二維面陣探頭)、探頭頻率、掃描方式、掃描范圍、采樣切面數(或其他可表述掃描范圍的指標)、聲輸出公布情況、所有附件及配件的列表、擬配合使用的設備或部件及其接口情況描述。
應明確產品給用戶提供的臨床信息,如:容積值、位置準確性指示信息、膀胱投影圖等。明確位置準確性指示的原理。
膀胱容積的測量精度與掃描采樣切面數、回聲信號處理、膀胱識別算法和容積算法相關。應說明膀胱識別算法原理。對于市場上同類常規產品的創新性功能技術、設計、功能和應用,應包括其原理和臨床應用價值的介紹。
3. 包裝描述
申報產品需要描述注冊單元內所有產品組成的包裝情況,說明包裝清單和包裝方式,提供包裝圖示。
4. 研發歷程
若存在可以參考的同類產品或前代產品,應闡述申請注冊的產品開發的背景和目的。對于同類產品,應說明選擇其作為研究開發所參考的原因。應列表比較說明申報產品與同類產品或前代產品在工作原理、結構組成、性能指標、適用范圍等方面的異同,并重點說明申報產品的新功能、新應用、新特征。
5. 適用范圍
應明確產品使用場景、預期用途、適用人群、預期與其組合使用的器械等,申請人需要說明產品對于操作者的要求,明確目標用戶,以及操作產品應具備的技能、知識、培訓等。
產品應在醫療機構中使用,明確目標用戶群體,如是否包含兒童、孕婦等。
6. 預期使用環境
申請人需要詳述產品使用環境條件及保管環境條件,包括:
提供產品的儲存運輸、使用環境要求(溫度范圍、相對濕度范圍、氣壓范圍等)。
說明產品可以安全、有效地使用的環境、場景和范圍。
7. 使用禁忌證
申請人需要明確產品禁忌證,建議明確說明不適宜應用的某些疾病、臨床情況(如病患膀胱插入導管時不宜進行測量)或特定的人群(如腹部有腹水的患者)。
8. 不良事件情況
申請人應關注并收集申報產品注冊周期內的不良事件歷史記錄,可通過各國監管機構發布的不良事件資料庫中查詢相應不良事件數據。可以產品名稱為方向開展醫療器械不良事件查詢,通過在已選擇的數據庫的檢索頁面輸入預期要進行查詢的醫療器械產品名稱,通過限制檢索時間進行相關產品不良事件信息收集。
可以檢索公開發布的不良事件信息如下:
8.1國家藥品不良反應監測中心發布的“醫療器械不良事件信息通報”及“醫療器械警戒快訊”。
8.2美國不良事件查詢數據庫MAUDE、召回查詢數據庫Recall及按年份查詢警告信(warning letter)。
8.3英國醫療器械警報(MHRA)。
8.4加拿大召回與警戒(Search recalls and safety alerts)。
8.5澳大利亞TGA不良事件(Database of Adverse Event Notifications - medical devices)、召回(System for Australian Recall Actions)及警戒(All alerts)。
8.6日本PMDA。
8.7德國BfArM。
9. 參考的同類產品或前代產品的情況
應當提供同類產品(國內外已上市)或前代產品的信息,闡述申請注冊產品的研發背景和目的。對于同類產品,應當說明選擇其作為研發參考的原因。同時列表說明申請注冊產品與參考產品(同類產品或前代產品)在工作原理、結構組成、性能指標以及適用范圍等方面的異同。
(三)非臨床資料
1. 產品風險管理資料
主要參考GB/T 42062。風險管理活動要貫穿產品設計、生產、上市后使用及產品處理的整個生命周期。要體現注冊申請人風險管理活動計劃的完整性,尤其上市管理的風險分析與評價過程。對于上市前風險管理中尚未認知的風險,應在上市后開展信息收集,一旦發現異常及時進行風險評價,采取控制措施,更新風險管理文件。
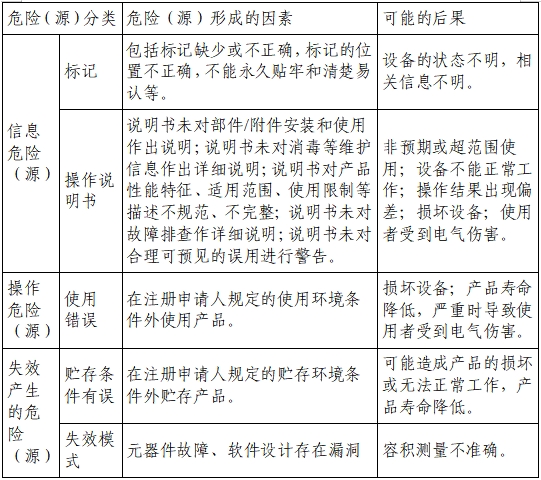
本指導原則依據GB/T 42062的附錄E提示性列舉了膀胱超聲掃描儀可能存在危險(源)的初始事件和環境,示例性地給出了危險(源)分類、危險(源)形成的因素、可能的后果之間的關系,給審查人員予以提示、參考。詳見附件。
本章給出的風險要素及其示例是常見的而不是全部的。上述部分只是風險管理過程的組成部分,不是風險管理的全部。注冊申請人應按照GB/T 42062中規定的過程和方法,在產品整個生命周期內建立、形成文件并保持一個持續的過程,用以判定與醫療器械有關的危險(源)、估計和評價相關的風險、控制這些風險并監視上述控制的有效性,以充分保證產品的安全和有效。
2. 產品技術要求
產品技術要求應按照《醫療器械產品技術要求編寫指導原則》的規定編制。
產品技術要求明確產品規格型號及劃分說明。存在多種型號的,應明確不同型號之間的異同。若含有軟件組件,應要注明軟件的名稱、型號規格、發布版本、版本命名規則、運行環境(如適用)。
2.1基本信息
2.1.1產品描述,包括產品外觀結構圖、基本安全特征及電氣絕緣圖、電磁兼容的分類分組信息等。
2.1.2所有可配置探頭的信息,包括探頭的型號、技術規格(包括探頭的類型、總體結構、尺寸及陣元總數、單個陣元的尺寸及陣元排列方式、聲透鏡材料、陣元材料等)。
2.1.3預期與患者接觸部分材料。
2.1.4主機電源組件或電源適配器的規格型號。
2.1.5所有可配置的外部設備,包括視頻打印機、圖像存儲裝置等。
2.2性能要求和基本參數
應參考YY/T 1476《膀胱超聲掃描儀通用技術條件》指定技術指標,如有附加功能,注冊申請人應依據設計輸入、采用適用于附加功能的國家標準、行業標準。注冊申請人如不采用相關條款(包括國家標準、行業標準要求),應當說明理由。
性能指標一般包括:
——聲工作頻率:聲工作頻率與標稱頻率的偏差應在±15%之內。
——容積測量范圍:不小于30mL(或ml)~999mL(或ml)。
——容積測量準確度:允差±20%(在被測容積≥100mL(或ml)條件下)。
——顯示單位:容積測量結果的顯示應以毫升(mL或ml)為單位。
——正常連續工作時間:使用內部電池的設備,連續工作時間應不小于使用說明書的公布值。
——軟件功能:詳細描述說明書中宣稱的軟件功能。
——產品若符合《醫療器械網絡安全注冊審查指導原則(2022年修訂版)》中的適用情形,應規定相應的性能指標。
基本參數應包含:
——膀胱掃描方式(如:三維機械掃描、機械+二維電子掃描、三維電子掃描、二維+手動掃描等);
——掃描范圍(如:扇形120°,深度20cm);
——容積計算所基于的切面數目;
——增益調節范圍(若有);
——位置準確性指示:給出位置準確性指示方法,及功能表述(如:產品具有預掃描定位模式,在該模式下,屏幕上顯示定位線和膀胱定位示意圖,給出定位準確性的指示。部分對準(若有,如比例、程度等)、完全對準等情形應分別給出)。給出位置準確性的性能要求及檢測方法,如有部分對準(比例、程度等)指示應給出準確性要求。
2.3安全要求
應符合GB 9706.1《醫用電氣設備 第一部分:安全通用要求》或GB 9706.1《醫用電氣設備 第1部分:基本安全和基本性能的通用要求》、GB 9706.9《醫用電氣設備 第2-37部分:超聲診斷和監護設備安全專用要求》或GB 9706.237《醫用電氣設備 第2-37部分:超聲診斷和監護設備的基本安全和基本性能專用要求》的要求。
2.4電磁兼容要求
應符合YY 0505《醫用電氣設備 第1-2部分:安全通用要求并列標準:電磁兼容 要求和試驗》或YY 9706.102《醫用電氣設備 第1-2部分:基本安全和基本性能的通用要求 并列標準:電磁兼容 要求和試驗》、GB 9706.9中第36章或GB 9706.237中第202.6章規定的要求。
3. 同一注冊單元內注冊檢驗代表產品確定原則和實例
3.1典型產品應是同一注冊單元內能夠代表本單元內其他產品安全性和有效性的產品。
3.2考慮功能最齊全、結構最復雜、風險最高的產品。
3.3應選擇涵蓋安全指標、性能指標和功能最多的產品作為典型產品。注冊單元內各種產品的主要安全指標、性能指標或功能不能被某一產品全部涵蓋時,則應選擇多個型號作為典型產品。
例如,同一注冊單元內包含A、B、C三個型號,A型號為手持式設備,可搭配Windows系統軟件使用,B、C型號均為手持式設備,可搭配Android系統軟件使用。此時可同時選擇A和B(或A和C)兩個型號作為典型型號進行檢測,以覆蓋注冊單元內所有產品的全部功能性能。
4. 研究資料
4.1軟件研究
產品結構組成中若包含作為醫療器械組成部分的軟件,應參照《醫療器械軟件注冊審查指導原則(2022年修訂版)》的要求提供研究資料。
4.2網絡安全
產品結構組成中若包含具備電子數據交換、遠程控制或用戶訪問功能的軟件組件,應當參照《醫療器械網絡安全注冊審查指導原則(2022年修訂版)》提供研究資料,并在產品技術要求中規定相應的性能指標。
4.3生物學特性研究
應根據GB/T 16886.1系列標準進行生物相容性評價。應對產品各結構組成部件(如:手柄、探頭等)與患者接觸部分的生物相容性進行評價。
按照GB/T 16886.1中5 醫療器械分類的規定,探頭與患者接觸,每次接觸時間較短,屬于僅與皮膚表面短期接觸的器械。依據GB/T 16886.1附錄A《生物學評價試驗》中表A1要考慮的評價試驗,探頭需要做的生物相容性評價試驗為細胞毒性、遲發型超敏反應、皮膚刺激。
4.4清潔和消毒研究
超聲探頭一般僅接觸完整皮膚,一般采用終端用戶消毒的方法,應明確推薦的清潔和消毒工藝(方法和參數)、工藝確定的依據以及驗證的相關研究資料。
如消毒使用的方法容易出現殘留,應當明確殘留物信息及采取的處理方法,并提供研究資料。
5. 穩定性研究
5.1使用穩定性
提供使用穩定性/可靠性研究資料,證明在生產企業規定的使用期限(最大單次使用時間)內,在正常使用情況下,產品的性能功能滿足使用要求。
產品的環境試驗可按GB/T 14710中環境分組的規定,明確所屬氣候環境試驗組別和機械環境試驗組別,規定試驗初始檢測、中間或最后檢測項目,并提交相應的研究資料。
探頭使用期限應考慮消毒方法耐受性影響。如果產品配有內置可充電電池,則隨機文件應提供有關信息以便估計當產品被調整到規定的標稱設定值和調整到實際臨床應用最高消耗電流組合參數時電源的使用期限。
5.2運輸穩定性
注冊申請人可結合聲稱的儲運條件開展包裝和環境試驗研究,并論述研究設置的合理性。可參考相關標準進行論述,例如GB/T 14710。應模擬在貯存和運輸過程中的情形開展研究,證明產品在所聲稱的儲運條件下不會發生性能、功能改變,包裝系統具有保護產品的能力。經過模擬試驗后,觀察包裝外觀是否有不可接受的異常現象,對產品進行性能測試,證明運輸和環境測試后產品能夠保持其完整性和功能性。
關于產品包裝標記,注冊申請人可參照GB/T 191《包裝儲運圖示標志》、YY/T 0466.1《醫療器械用于醫療器械標簽、標記和提供信息的符號 第1部分:通用要求》的要求,提供證據和使用期限內完整性的依據。
6. 聲輸出安全研究
在滿足GB 9706.9或GB 9706.237的基礎上,開展產品聲輸出安全研究。應規定聲能輸出的限值,并對限值設置的合理性進行分析,明確設定依據和聲輸出測試方法,提交設備實際聲能輸出能夠滿足限值要求的驗證報告。限值的設定及測試的方法應參考業界通用的準則。如預期包含特殊目標用戶(如孕婦)聲能輸出的限值應確保其安全性。
7. 其他資料
僅包括基礎的超聲B模式成像,并采用容積測量技術專門用于測量膀胱內尿量的產品屬于《免于臨床評價醫療器械目錄》。注冊申請人需參考《列入免于臨床評價醫療器械目錄產品對比說明技術指導原則》的要求提交資料,證明申報產品與《目錄》所述的產品具有基本等同性。
(四)臨床評價資料
申報產品超出《免于臨床評價醫療器械目錄》的部分,注冊申請人應依據所申報產品的結構組成、性能參數和預期用途等,參考《醫療器械臨床試驗質量管理規范》《醫療器械臨床評價技術指導原則》《醫療器械等同性論證技術指導原則》《決策是否開展醫療器械臨床試驗技術指導原則》等相關要求開展臨床評價。
(五)產品說明書和標簽樣稿
產品說明書和標簽應符合《醫療器械說明書和標簽管理規定》、GB 9706.1、GB 9706.9或GB 9706.237、YY 0505或YY 9706.102中有關產品使用說明書及標簽的相關要求,并注意以下內容:
1.應明確目標用戶及其操作該產品應當具備的技能/知識/培訓。
2.設備的注意事項及警告信息。包括但不限于GB 9706.9第6章或GB 9706.237標準中201.7節相關內容。
3.在適當位置給出產品的結構組成和與人體接觸部分的材料,其他材料(如超聲耦合劑)可根據需要提示可能風險。
4.應按GB 9706.9或GB 9706.237的要求在說明書中對聲輸出參數進行公布做出說明。
5.如適用,說明書應符合《醫療器械軟件注冊審查指導原則(2022年修訂版)》《醫療器械網絡安全注冊審查指導原則(2022年修訂版)》的相關要求。
警告及注意事項至少包括:使用資質的要求,如只能由經過培訓的專業的醫務人員操作;應考慮關于預期用戶和使用環境的風險,并給出警告;電磁兼容方面相關的警告及措施;不應放置在影響本產品運行和性能的位置的警告;應給出清洗、消毒的說明;對檢修人員、銷售商及相關人員,應提供說明如何檢修產品的調整裝置及其工作過程。
標簽應當符合《醫療器械說明書和標簽管理規定》。醫療器械標簽因位置或者大小受限而無法全部標明上述內容的,至少應當標注產品名稱、型號、規格、生產日期和使用期限或者失效日期,并在標簽中明確“其他內容詳見說明書”。
(六)質量管理體系文件
1. 生產工藝過程及過程控制點
注冊申請人應根據申報產品的實際情況,以流程圖的形式對生產工藝過程進行詳細描述,并根據流程圖逐一描述其中的過程控制點。工藝流程圖中的關鍵工序和特殊過程應以特殊圖形表示。
膀胱超聲掃描儀產品工藝舉例說明:膀胱超聲掃描儀產品生產工藝一般包括焊接、調試、組裝、程序燒錄、老化等工序。
注:本說明僅為資料性說明,注冊申請人可根據產品情況調整產品生產工藝和過程控制點。
2. 研制、生產場地情況概述
注冊申請人應當對與申報產品有關的研制場地和生產場地情況進行概述,主要包括以下內容:
研制場地:地址、位置、面積、研制環境條件、研制設備、驗證設備等。
生產場地:地址、位置、面積、生產環境條件、生產設備、工藝裝備、監視和測量裝置等。
[1]中華人民共和國國務院.醫療器械監督管理條例:中華人民共和國國務院令第739號[Z].
[2]國家市場監督管理總局.醫療器械注冊與備案管理辦法:國家市場監督管理總局令第47號[Z].
[3]國家藥品監督管理局.醫療器械注冊申報資料要求和批準證明文件格式: 國家藥監局公告2021年第121號[Z].
[4]國家藥品監督管理局.醫療器械注冊自檢管理規定:國家藥監局公告2021年第126號[Z].
[5]國家食品藥品監督管理局.醫療器械說明書和標簽管理規定:國家食品藥品監督管理總局令第6號[Z].
[6]國家食品藥品監督管理局.醫療器械通用名稱命名規則:國家食品藥品監督管理總局令第19號[Z].
[7]國家藥品監督管理局.醫用成像器械通用名稱命名指導原則:國家藥監局通告2020年第41號[Z].
[8]國家食品藥品監督管理局.醫療器械注冊單元劃分指導原則:總局通告2017年第187號[Z].
[9]國家食品藥品監督管理局.醫療器械分類目錄:國家食品藥品監督管理總局公告2017年第104號[Z].
[10]國家藥品監督管理局.醫療器械安全和性能基本原則:國家藥監局通告2020年第18號[Z].
[11]國家藥品監督管理局.醫療器械產品技術要求編寫指導原則:國家藥監局公告2022年第8號[Z].
[12]國家藥品監督管理局醫療器械審評中心.醫療器械軟件注冊審查指導原則(2022年修訂版):國家藥監局器審中心通告2022年第9號[Z].
[13]國家藥品監督管理局醫療器械審評中心.醫療器械網絡安全注冊審查指導原則(2022年修訂版):國家藥監局器審中心通告2022年第7號[Z].
[14]國家藥品監督管理局.免于臨床評價醫療器械目錄:國家藥監局通告2021年第71號[Z].
[15]國家藥品監督管理局.醫療器械臨床評價技術指導原則等5項技術指導原則:國家藥監局通告2021年第73號[Z].
[16]GB 9706.1,醫用電氣設備 第1部分:基本安全和基本性能的通用要求[S].
[17]GB 9706.9,醫用電氣設備 第2-37部分:超聲診斷和監護設備安全專用要求[S].
[18]GB 9706.237,醫用電氣設備 第2-37部分:超聲診斷和監護設備的基本安全和基本性能專用要求[S].
[19]YY 0505,醫用電氣設備 第1-2部分:安全通用要求并列標準:電磁兼容 要求和試驗[S].
[20]YY 9706.102,醫用電氣設備 第1-2部分:基本安全和基本性能的通用要求 并列標準:電磁兼容 要求和試驗[S].
[21]YY∕T 1476,超聲膀胱掃描儀通用技術條件[S].
[22]YY/T 0466.1,醫療器械 用于醫療器械標簽、標記和提供信息的符號 第1部分:通用要求[S].
[23]GB/T 42062,醫療器械 風險管理對醫療器械的應用[S].
注:以上標準適用最新版本。
附件





站點聲明
本網站所提供的信息僅供參考之用,并不代表本網贊同其觀點,也不代表本網對其真實性負責。圖片版權歸原作者所有,如有侵權請聯系我們,我們立刻刪除。如有關于作品內容、版權或其它問題請于作品發表后的30日內與本站聯系,本網將迅速給您回應并做相關處理。
鄭州思途醫療科技有限公司專注于醫療器械產品政策與法規規事務服務,提供產品注冊備案申報代理、臨床試驗、體系建立輔導、分類界定、申請創新辦理服務。
為深入貫徹落實中共中央辦公廳、國務院辦公廳印發的《關于深化審評審批制度改革鼓勵藥品醫療器械創新的意見》(廳字〔2017〕42號),按照國家藥品監督管理局《關于擴大醫療器械
為規范醫療器械注冊人跨區域委托生產的監督管理,推進長江三角洲區域醫療器械跨區域監管,根據《中共中央辦公廳國務院辦公廳關于深化審評審批制度改革鼓勵藥品醫療器械創新的意見》《
附件:血液透析用水處理設備注冊審查指導原則(2024年修訂版)(2024年第19號).doc血液透析用水處理設備注冊審查指導原則(2024年修訂版)本指導原則旨在指導注冊申請人對血液透析用水處理設備注冊申報資料的準備及撰寫,同時也為技術審評部門提供參考。本指導原則是對血液透析用水處理設備的一般要求,注冊申請人依據產品的具體特性確定其中內容是否適用。若不適用,要具體闡述理由及相應的科學依據,并依據產
本指導原則旨在幫助和指導注冊申請人對一次性使用腹部穿刺器注冊申報資料進行準備,以滿足技術審評的基本要求。同時有助于審評機構對該類產品進行科學規范的審評,提高審評工
附件:重組膠原蛋白創面敷料注冊審查指導原則(2023年第16號).doc重組膠原蛋白創面敷料注冊審查指導原則本指導原則旨在指導注冊申請人準備及撰寫重組膠原蛋白創
國家藥監局關于發布免于臨床試驗的體外診斷試劑臨床評價技術指導原則的通告(2021年第74號)發布時間:2021-09-24為指導體外診斷試劑的臨床評價工作,根據
國家市場監督管理總局令 第47號 《醫療器械注冊與備案管理辦法》已經2021年7月22日市場監管總局第11次局務會議通過,現予公布,自2021年10月1日起施行。 附件: 醫療器械注冊與備案管
國家藥監局藥審中心關于發布《抗腫瘤藥物臨床試驗中SUSAR分析與處理技術指導原則》的通告(2024年第42號) 發布日期:20241010
國家藥監局器審中心關于發布影像型超聲診斷設備(第三類)注冊審查指導原則(2023年修訂版)的通告(2024年第29號)發布時間:2024-10-14為進一步規范
附件:一次性使用醫用沖洗器產品注冊審查指導原則(2022年第41號).doc一次性使用醫用沖洗器產品注冊審查指導原則本指導原則旨在指導注冊申請人對一次性使用醫用
行業資訊
知識分享
八年
醫療器械服務經驗
聯系思途,免費獲得專屬《落地解決方案》及報價
咨詢相關問題或咨詢報價,可以直接與我們聯系
思途CRO——醫療器械注冊臨床第三方平臺
