長江三角洲區域醫療器械注冊人制度試點工作實施方案(試行)(滬藥監械管〔2019〕112號)
為深入貫徹落實中共中央辦公廳、國務院辦公廳印發的《關于深化審評審批制度改革鼓勵藥品醫療器械創新的意見》(廳字〔2017〕42號),按照國家藥品監督管理局《關于擴大醫療器械
來源:醫療器械注冊代辦 發布日期:2018-05-31 閱讀量:次
附件:內鏡清洗消毒機注冊技術審查指導原則(2018年第30號).doc
本指導原則旨在指導注冊申請人對內鏡清洗消毒機注冊申報資料的準備及撰寫,同時也為技術審評部門審評注冊申報資料提供參考。
本指導原則是對內鏡清洗消毒機的一般要求,申請人應依據產品的具體特性確定其中內容是否適用,若不適用,需具體闡述理由及相應的科學依據,并依據產品的具體特性對注冊申報資料的內容進行充實和細化。
本指導原則是供申請人和審查人員使用的指導文件,不涉及注冊審批等行政事項,亦不作為法規強制執行,如有能夠滿足法規要求的其他方法,也可以采用,但應提供詳細的研究資料和驗證資料。應在遵循相關法規的前提下使用本指導原則。
本指導原則是在現行法規、標準體系及當前認知水平下制定的,隨著法規、標準體系的不斷完善和科學技術的不斷發展,本指導原則相關內容也將適時進行調整。
本指導原則適用于《醫療器械分類目錄》(國家食品藥品監督管理總局公告2017年第104號)中用于醫用軟式內鏡消毒的全自動內鏡清洗消毒機,管理類代號為11—05—01。
本指導原則適用于《免于進行臨床試驗的第二類醫療器械目錄》(國家食品藥品監督管理總局通告2014年第12號)中序號為362的“醫用內窺鏡清洗消毒設備”中的“全自動內鏡清洗消毒機”,以及《第二批免于進行臨床試驗醫療器械目錄》(國家食品藥品監督管理總局通告2016年第133號)中序號為203的“清洗消毒滅菌類產品”中的用于醫用軟式內鏡消毒的“全自動內鏡清洗消毒機”。
本指導原則范圍不包括用于醫用軟式內鏡消毒的半自動或手動消毒機、用于醫用硬式內鏡消毒的清洗消毒機,但在審查這些設備時也可參考本指導原則部分內容。
(一)產品名稱要求
產品的命名應符合《醫療器械通用名稱命名規則》(國家食品藥品監督管理總局令第19號),參考《醫療器械分類目錄》或國家標準、行業標準中的通用名稱,如內鏡清洗消毒機。
(二)產品結構組成
1.結構組成
內鏡清洗消毒機基本結構一般包括設備支撐機架及外殼、液體輸送系統(包括電動閥門、液體泵、管道、噴淋過濾器等)、氣體輸送系統(包括氣泵、空氣過濾器)、軟式內鏡裝載空間(包括槽體或洗消腔體,內鏡管腔連接管道、槽蓋或腔體門)、自動控制系統(包括嵌入式控制軟件、控制電路板、傳感器、溫度控制裝置)、電源等組成。各主要組成部分的作用如下:
(1)液體輸送系統:產品工作的關鍵部分,用以完成內鏡的初洗、清洗劑清洗、漂洗、消毒、終末漂洗等清洗消毒工作,其中電動閥門有進水閥、排水閥等,液體泵主要包括消毒液輸送泵、清洗劑輸送泵、加壓循環泵等,另外由外部提供的水源應經細菌及病毒過濾器濾過后方可輸送進入軟式內鏡裝載空間。
(2)氣體輸送系統:分為兩個部分,一個部分用以提供氣體壓力源作為內鏡泄漏測試使用,另一部分用以內鏡管道內壁的吹干,用來吹干的氣體源應經細菌及病毒過濾器濾過后方可進入內部輸送系統。
(3)軟式內鏡裝載空間:內部應設置有內鏡接頭、測漏接頭、進排液口及液位開關,另有槽蓋或密封門進行密封。
(4)自動控制系統:用以執行預設的程序并監測運行過程中的參數。
以上所述的內鏡清洗消毒機結構組成是該設備完成清洗消毒工作的基本要求,如內鏡清洗消毒機增加了的其他部件,例如打印機、消毒液儲存箱、自動開關槽蓋裝置、酒精輸送泵、腳輪、追溯系統、噴淋系統等,應在產品技術要求中制定相應的性能指標。
2.產品類別
(1)按軟式內鏡裝載空間的設計結構,內鏡清洗消毒機可分為:
a.噴淋型內鏡清洗消毒機:采用噴淋方式對內鏡進行清洗消毒,帶有噴淋臂。
b.浸泡型內鏡清洗消毒機:采用浸泡方式對內鏡進行清洗消毒,無噴淋臂。
c.噴淋浸泡型內鏡清洗消毒機:同時采用浸泡和噴淋兩種方式對內鏡進行清洗消毒,帶有噴淋臂。
(2)按照軟式內鏡裝載數量,內鏡清洗消毒機可分為:
a.單條型內鏡清洗消毒機:一次只能清洗消毒一條內鏡。
b.多條型內鏡清洗消毒機:一次可清洗消毒兩條或兩條以上內鏡。
通常內鏡清洗消毒機都是按軟式內鏡裝載空間或數量的設計結構來劃分,圖示舉例如下。


以上分類僅做參考,不同企業產品的技術實現路徑由于有差異,因此不能作為產品分類的標準。
(三)產品工作原理/作用機理
內鏡清洗消毒機實質是一種使用清洗劑及消毒劑以自動控制程序完成內鏡的初洗、清洗劑清洗、漂洗、消毒、終末漂洗等工作來替代傳統人工清洗消毒內鏡的設備,它將內鏡浸泡于清洗液或消毒液中,另有加壓循環裝置將清洗液或消毒液加壓循環沖洗內鏡管道內壁和外壁,最后通過氣體吹干裝置干燥內鏡管道內壁完成內鏡的清洗消毒工作。
因該產品為非直接治療類醫療器械,故本指導原則不包含產品作用機理的內容。
(四)注冊單元劃分的原則和實例
內鏡清洗消毒機產品的注冊單元原則上以設計結構為劃分依據,如噴淋型內鏡清洗消毒機和浸泡型內鏡清洗消毒機,應作為不同的注冊單元。
(五)產品適用的相關標準
目前與內鏡清洗消毒機產品相關的常用標準及法規舉例如下。

上述標準包括了內鏡清洗消毒機產品經常涉及的標準。此外,有的注冊申請人還會根據產品的特點引用一些行業外的標準及一些較為特殊的標準。
如有新版強制性國家標準、行業標準發布實施,產品性能指標等要求應執行最新版本的國家標準、行業標準。
(六)產品的適用范圍/預期用途
內鏡清洗消毒機的適用范圍/預期用途:使用清洗劑和消毒劑,對醫用軟式內鏡可清洗的部件進行清洗消毒,例如對腸鏡、十二指腸鏡、胃鏡、喉鏡等軟式內鏡的清洗消毒。
(七)產品的主要風險
1.內鏡清洗消毒機的風險管理報告應符合YY/T 0316—2016《醫療器械風險管理對醫療器械的應用》的有關要求,審查要點包括:
(1)與產品有關的安全性特征判定可參考YY/T 0316—2016的附錄C。
(2)危害、可預見的事件序列和危害處境判斷可參考YY/T 0316—2016附錄E、I。
(3)風險控制的方案與實施、綜合剩余風險的可接受性評價及生產和生產后監視相關方法可參考YY/T 0316—2016附錄F、G、J。
(4)風險可接收準則,降低風險的措施及采取措施后風險的可接收程度,是否有新的風險產生。
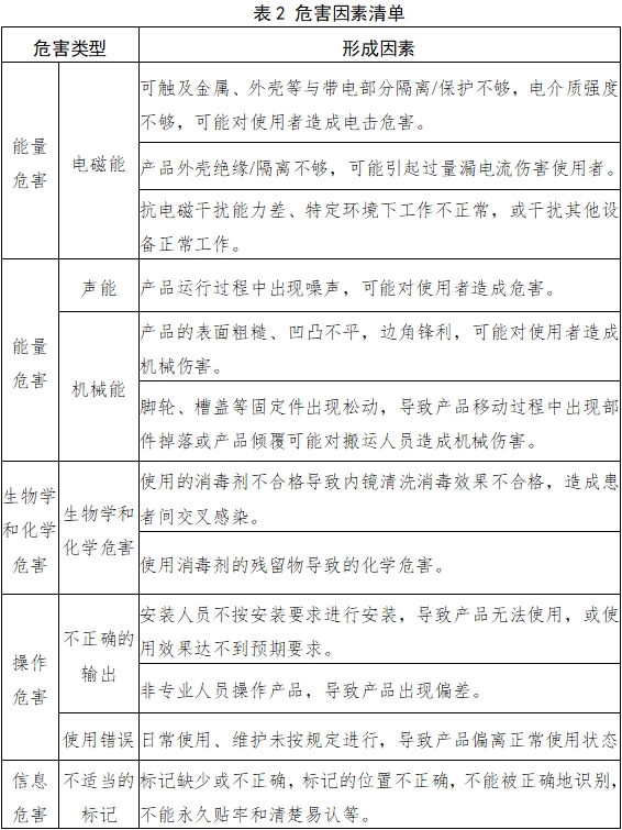
2.以下依據YY/T 0316—2016的附錄E(表E.1)列舉了內鏡清洗消毒機產品可能涉及的危險因素,提示審查人員從以下方面考慮:


(八)產品技術要求應包括的主要性能指標
內鏡清洗消毒機產品主要性能指標包括功能指標、安全指標和質量控制指標,本條款基于現有的國家標準及行業標準給出了推薦要求。
注冊申請人可參考相應的國家標準、行業標準,根據自身產品的技術特點制定相應的產品技術要求,但不得低于相關強制性國家標準、行業標準的有關要求。
如有不適用條款(包括國家標準、行業標準要求),企業在研究資料的產品性能研究中必須說明理由。
1.性能指標
應參照本指導原則第(五)部分列出的相關標準制定產品技術要求,如GB 30689—2014、GB/T 35267—2017、衛生部《消毒技術規范》(2002年版)、衛生部《內鏡清洗消毒機消毒效果檢驗技術規范(試行)》(衛法監發〔2003〕330號)、YY/T 0734.1—2009等,并應詳細描述申報產品的清洗、消毒、干燥等程序及各自對應的技術參數并進行相應的效果評價。申報產品如有報警、信息追溯等特殊功能的也應一并注明。
2.安全指標
(1)電氣安全要求:應符合GB 4793.1—2007、IEC 61010—2—040—2015的要求,如果多個標準對某項要求不一致,應按最嚴格的標準要求施行。
(2)電磁兼容要求:應符合GB/T 18268.1—2010的要求。產品的基本抗擾度試驗要求應按表1要求進行,而預期用于具有受控電磁環境的實驗室或試驗和測量區域的產品按表3的要求進行。
3.質量控制指標
(1)外觀和結構要求
應符合企業自主制定的要求或引用的相關標準的要求。
(2)環境試驗要求
應符合GB/T 14710—2009的要求。
(九)同一注冊單元內注冊檢驗代表產品確定原則和實例
典型產品應是同一注冊單元內能夠代表本單元內其他產品安全性和有效性的產品。一般情況下,應考慮技術指標及性能不改變、功能最齊全、結構最復雜、風險最高的產品。
舉例:如內鏡清洗消毒機的基本結構組成、關鍵元器件、技術參數相同,如僅采用的消毒劑不同,建議選取采用消毒劑種類最全的型號作為典型產品。
同一單元中不同型號的產品應明確各型號在技術參數、消毒劑等方面的區別。
電磁兼容檢測單元的評價應結合注冊申請人提供的典型型號說明、電磁兼容檢測差異性分析、必要的差異性檢驗數據以及注冊申請人的分析作出判定。
(十)產品生產制造相關要求
應當明確產品生產工藝過程,可采用流程圖的形式,并說明其過程控制點。有多個研制、生產場地,應當概述每個研制、生產場地的實際情況。
(十一)產品的臨床評價細化要求
在《免于進行臨床試驗的第二類醫療器械目錄》(國家食品藥品監督管理總局通告2014年第12號)中,序號362是醫用內窺鏡清洗消毒設備中的全自動內鏡清洗消毒機,在《免于進行臨床試驗的第二類醫療器械目錄》(國家食品藥品監督管理總局通告2016年第133號)中,附件1序號203是清洗消毒產品中的全自動內鏡清洗消毒機,符合目錄要求的可免于進行臨床試驗,應按《醫療器械臨床評價技術指導原則》(國家食品藥品監督管理總局通告2015年第14號)提交如下資料:
1.提交申報產品相關信息與《目錄》所述內容的對比資料。
2.提交申報產品與《目錄》中已獲準境內注冊醫療器械的對比說明,對比說明應當包括《申報產品與目錄中已獲準境內注冊醫療器械對比表》和相應支持性資料。
提交的上述資料應能證明申報產品與《目錄》所述的產品具有等同性。若無法證明申報產品與《目錄》產品具有等同性,則應按照《醫療器械臨床評價技術指導原則》其他要求開展相應工作。
(十二)產品的不良事件歷史記錄
詳細描述產品上市后發生的不良事件情況,并對發生的不良事件進行分析評價。
(十三)產品說明書和標簽要求
產品說明書一般包括使用說明書和技術說明書,兩者可合并。說明書、標簽和包裝標識應符合《醫療器械說明書和標簽管理規定》(國家食品藥品監督管理總局令第6號令)及相關標準的規定。
1.說明書的內容
使用說明書至少應包含下列主要內容:
(1)產品名稱、型號、規格。
(2)注冊人的名稱、住所、聯系方式及售后服務單位。
(3)生產企業的名稱、住所、生產地址、聯系方式及許可證編號,委托生產的還應當標注受托企業的名稱、住所、生產地址、生產許可證編號或者生產備案憑證編號。
(4)注冊證編號、產品技術要求編號。
(5)產品的性能、主要結構、適用范圍。
(6)禁忌癥、注意事項以及其他警示、提示的內容。
注意事項:
產品僅供經過培訓的醫護人員使用。
消毒前,內鏡應按WS 507—2016《軟式內鏡清洗消毒技術規范》的要求進行清洗。
產品在運轉中,非應急情況,請勿按下“電源”按鍵或切斷電源,以免程序重復運轉。
未經允許,請勿對產品進行改造、拆卸或修理,這樣有觸電危險和損壞產品的可能。
供電一定要配有接地線并帶開關的三線插座。
產品運轉過程中,不要打開槽蓋,也不要隨意關閉電源。
配合使用的消毒劑應符合GB/T 27949—2011《醫療器械消毒劑衛生要求》的相關規定。
配合使用的清洗劑、消毒劑應符合相關標準。為保證消毒效果,應使用產品指定的消毒劑。如適用不同種類或不同品牌的清潔劑和消毒劑,應對所適用的清潔劑、消毒劑種類、品牌進行清潔效果、消毒效果、與消毒機的相容性進行研究,并根據研究資料在說明書中注明適用的清潔劑和消毒劑的種類和品牌。
定期對內鏡清洗消毒機進行自身消毒。
首次使用或維修后使用應先對內鏡清洗消毒機進行自身消毒。
(7)對醫療器械標簽所用的圖形、符號、縮寫等內容的解釋,如:所有的電擊防護分類、警告性說明和警告性符號的解釋。
(8)使用說明
檢查病人后的內鏡,要按WS 507—2016《軟式內鏡清洗消毒技術規范》的要求,把內鏡及配件徹底清洗干凈后才能放入全自動內鏡清洗消毒機內,內鏡放入時按鏡子的自然彎曲狀態放置,連接好內鏡送氣、送水管及活檢孔,蓋上內鏡防水帽,啟動清洗消毒程序,程序正常運行結束后,內鏡清洗消毒完成。
(9)產品維護和保養方法,特殊儲存條件、方法。
(10)生產日期,使用期限或者失效日期。
(11)標準中規定的應當在說明書中標明的其他內容。
(12)配件清單,包括配件、附屬品、損耗品更換周期以及更換方法的說明等。
(13)運輸和貯存限制條件。
(14)說明書的編制或者修訂日期。
(15)軟件發布版本。
技術說明書內容:
一般包括概述、組成、原理、技術參數、規格型號、圖示標記說明、外形圖、結構圖、控制面板圖、電路圖、元器件清單,必要的電氣原理圖及表等。
2.標簽和包裝標識
至少應包括以下信息:
(1)產品名稱和型號規格。
(2)生產日期和使用期限或者失效日期。
并在標簽中明確“其他內容詳見說明書”。
(十四)產品的研究要求
1.產品性能研究
應當提供產品性能研究資料以及產品技術要求的研究說明,包括功能性、安全性指標以及與質量控制相關的其他指標的確定依據,所采用的標準或方法、采用的原因及理論基礎。
2.生物相容性評價研究
產品使用時不與患者產生直接的或間接的接觸,故不適用生物相容性評價的相關要求。
3.生物安全性研究
產品不含動物源或生物活性物質,產品配合使用的清洗劑和消毒劑在密閉環境下使用且按國家相關標準應屬于無毒級,對使用者或環境不存在危害。
4.滅菌/消毒工藝研究
內鏡清洗消毒機一般由企業推薦自身清洗消毒程序,由用戶進行產品自身清洗消毒。應當明確推薦的自身清洗消毒工藝(方法和參數)以及所推薦消毒方法確定的依據。
5.產品有效期和包裝研究
內鏡清洗消毒機是精密的電子產品,有效期應重點考慮元器件本身的老化、使用環境如溫濕度等的影響。應對產品的包裝及包裝完整性提供研究資料,評價試驗的有效性是對產品進行運輸試驗與跌落試驗后都能保持工作正常、產品包裝的完整性。
6.動物研究
不適用。
7.軟件研究
參見《醫療器械軟件注冊技術審查指導原則》(國家食品藥品監督管理總局通告2015年第50號)的相關要求,根據產品清洗消毒不徹底可能對患者造成的風險,軟件安全性級別建議為B級。
(一)產品技術要求
產品主要性能指標是否執行了國家和行業的強制性標準,是否引用了適用的推薦性標準,是否明確了產品的特殊功能及相應技術參數。
(二)使用說明書
使用說明書中必須告知用戶的信息是否完整。
(三)綜述資料
是否明確了產品的工作原理、結構組成、主要功能。
(四)產品安全風險分析
產品的主要風險是否已經列舉,并通過風險控制措施使產品的安全性在合理可接受的程度之內。
(五)產品的特殊功能
產品具有的特殊功能,是否采用了合理的方法進行驗證(如第三方檢測)。
本指導原則由廣東省食品藥品監督管理局審評認證中心牽頭,國家食品藥品監督管理總局醫療器械技術審評中心、重慶醫療器械質量檢驗中心、四川省食品藥品審查評價及安全監測中心、陜西省醫療器械檢測中心參與共同編制。

站點聲明
本網站所提供的信息僅供參考之用,并不代表本網贊同其觀點,也不代表本網對其真實性負責。圖片版權歸原作者所有,如有侵權請聯系我們,我們立刻刪除。如有關于作品內容、版權或其它問題請于作品發表后的30日內與本站聯系,本網將迅速給您回應并做相關處理。
鄭州思途醫療科技有限公司專注于醫療器械產品政策與法規規事務服務,提供產品注冊備案申報代理、臨床試驗、體系建立輔導、分類界定、申請創新辦理服務。
為深入貫徹落實中共中央辦公廳、國務院辦公廳印發的《關于深化審評審批制度改革鼓勵藥品醫療器械創新的意見》(廳字〔2017〕42號),按照國家藥品監督管理局《關于擴大醫療器械
為規范醫療器械注冊人跨區域委托生產的監督管理,推進長江三角洲區域醫療器械跨區域監管,根據《中共中央辦公廳國務院辦公廳關于深化審評審批制度改革鼓勵藥品醫療器械創新的意見》《
附件:血液透析用水處理設備注冊審查指導原則(2024年修訂版)(2024年第19號).doc血液透析用水處理設備注冊審查指導原則(2024年修訂版)本指導原則旨在指導注冊申請人對血液透析用水處理設備注冊申報資料的準備及撰寫,同時也為技術審評部門提供參考。本指導原則是對血液透析用水處理設備的一般要求,注冊申請人依據產品的具體特性確定其中內容是否適用。若不適用,要具體闡述理由及相應的科學依據,并依據產
本指導原則旨在幫助和指導注冊申請人對一次性使用腹部穿刺器注冊申報資料進行準備,以滿足技術審評的基本要求。同時有助于審評機構對該類產品進行科學規范的審評,提高審評工
附件:重組膠原蛋白創面敷料注冊審查指導原則(2023年第16號).doc重組膠原蛋白創面敷料注冊審查指導原則本指導原則旨在指導注冊申請人準備及撰寫重組膠原蛋白創
國家藥監局關于發布免于臨床試驗的體外診斷試劑臨床評價技術指導原則的通告(2021年第74號)發布時間:2021-09-24為指導體外診斷試劑的臨床評價工作,根據
國家市場監督管理總局令 第47號 《醫療器械注冊與備案管理辦法》已經2021年7月22日市場監管總局第11次局務會議通過,現予公布,自2021年10月1日起施行。 附件: 醫療器械注冊與備案管
國家藥監局藥審中心關于發布《抗腫瘤藥物臨床試驗中SUSAR分析與處理技術指導原則》的通告(2024年第42號) 發布日期:20241010
國家藥監局器審中心關于發布影像型超聲診斷設備(第三類)注冊審查指導原則(2023年修訂版)的通告(2024年第29號)發布時間:2024-10-14為進一步規范
附件:一次性使用醫用沖洗器產品注冊審查指導原則(2022年第41號).doc一次性使用醫用沖洗器產品注冊審查指導原則本指導原則旨在指導注冊申請人對一次性使用醫用
行業資訊
知識分享
八年
醫療器械服務經驗
聯系思途,免費獲得專屬《落地解決方案》及報價
咨詢相關問題或咨詢報價,可以直接與我們聯系
思途CRO——醫療器械注冊臨床第三方平臺
