長江三角洲區域醫療器械注冊人制度試點工作實施方案(試行)(滬藥監械管〔2019〕112號)
為深入貫徹落實中共中央辦公廳、國務院辦公廳印發的《關于深化審評審批制度改革鼓勵藥品醫療器械創新的意見》(廳字〔2017〕42號),按照國家藥品監督管理局《關于擴大醫療器械
來源:醫療器械注冊代辦 發布日期:2018-05-18 閱讀量:次
附件:手術顯微鏡注冊技術審查指導原則(2018年第25號).doc
本指導原則旨在指導注冊申請人對手術顯微鏡產品注冊申報資料的準備及撰寫,同時也為技術審評部門審評注冊申報資料提供參考。
本指導原則是對手術顯微鏡的一般要求,申請人應依據產品的具體特性確定相關內容是否適用,若不適用,需具體闡述理由及相應的科學依據,并依據產品的具體特性對注冊申報資料的內容進行充實和細化。
本指導原則是供申請人和審查人員使用的指導文件,不涉及注冊審批等行政事項,亦不作為法規強制執行,如有能夠滿足法規要求的其他方法,也可以采用,但應提供詳細的研究資料和驗證資料。應在遵循相關法規的前提下使用本指導原則。
本指導原則是在現行法規、標準體系及當前認知水平下制定的,隨著法規、標準體系的不斷完善和科學技術的不斷發展,本指導原則相關內容也將適時進行調整。
本指導原則適用于《醫療器械分類目錄》(國家食品藥品監督管理總局公告2017年第104號)中涉及在顯微手術和診斷治療時用于觀察的手術顯微鏡,管理類別為二類,產品分類編碼為06—13—04(醫用成像器械—光學成像診斷設備—手術顯微鏡(非眼科))、16—05—05(眼科器械—眼科治療和手術設備、輔助器具—其他眼科治療和手術設備)。
本指導原則不包含帶有熒光造影功能的手術顯微鏡。
(一)產品名稱要求
手術顯微鏡產品的命名應采用《醫療器械分類目錄》和行業標準中的通用名稱:手術顯微鏡,或依據《醫療器械通用名稱命名規則》(國家食品藥品監督管理總局令第19號)采用以下命名結構:特征詞+手術顯微鏡。
在實際應用中常采用的產品名稱為:手術顯微鏡、眼科手術顯微鏡。
(二)產品的結構和組成
1.產品的結構和組成
手術顯微鏡通常由一個觀察的光學系統、照明系統、支架、電氣裝置組成。可根據不同的使用要求配置各種相應的配件,如助手鏡、圖像采集處理系統等。
2.組成單元結構/功能描述
2.1觀察的光學系統
觀察的光學系統由物鏡、可變放大率的光學系統、鏡管和目鏡組成。
2.2照明系統
一般由鎢絲燈泡、鹵素燈泡、LED燈、氙燈作為光源。通過導光束及其他光學元件組成照明系統,有同軸照明、斜照明和裂隙照明之分。
2.3支架
支架系統是儀器的支撐系統,一般電氣裝置設在支架中,因此支架也是儀器的電控樞紐,同時支架可以具有三維空間運動,滿足手術中醫生對儀器的操作要求。
2.4電氣裝置
用于提供設備運行所必需的電能,可控制變倍、調焦、照明亮度、X、Y軸移動、前后俯仰、左右傾斜等。
2.5相關配件(如適用)
手術顯微鏡可通過分光器安裝助手鏡、圖像采集處理系統等相關配件。助手鏡可配有供單眼或雙眼觀察的鏡管,用于手術輔助。圖像采集處理系統通常用于手術監視,手術圖像和視頻的采集及處理等。某些手術顯微鏡采用激光作為聚焦參考,為觀察端提供焦點。
3.產品的種類劃分
按設備結構形式劃分:臺式、立式、吊頂式和壁掛式。
按光路結構形式劃分:單人雙目、雙人四目、多人多目。
按變倍方式劃分:手動變倍、自動變倍,自動變倍和手動變倍并存。
按變倍結構劃分:轉鼓式變倍、連續無級式變倍。
按物鏡使用劃分:手術顯微鏡的雙目光路系統共用一個大物鏡的型式稱為大物鏡型手術顯微鏡;手術顯微鏡的雙目光路系統分別配置物鏡的型式稱為小物鏡型手術顯微鏡。
按工作距離劃分:有級工作距離、無級工作距離。
按應用科室劃分:眼科、其他科室等。
4.實例


(三)產品工作原理/作用機理
1.工作原理
人肉眼觀察物體的大小取決于物體在視網膜上的成像大小。用眼睛觀察物體時,物體兩端入眼光線的夾角為視角,如物體微小,視角小于2分(1/30度)就難以分辨物體的形狀,必須借助光學儀器擴大視覺能力。但用簡單的放大鏡施行手術時,放大倍率不能過大,否則工作距離會大為縮小,過小的工作距離無法進行手術操作。顯微外科手術一般要求有200mm左右的工作距離,必須用比放大鏡復雜的透鏡組合放置在鏡筒中,將圖像初步放大后,再進行二次放大,才能既有較大的工作距離,又能獲得較大的放大倍率。這種結構就是眾所周知的開普勒望遠鏡的結構,其特點是鏡筒內由物鏡形成的圖像正好位于目鏡的焦點平面上,也就是鏡筒物鏡的后焦點和目鏡的前焦點在同一平面上重合。由兩個相互分開但光學結構上完全相同的上述鏡筒組成雙目鏡筒,以供雙眼觀看,才能對物體有明確的深度定位效果。在此基礎上在雙目鏡筒內添加兩個正向系統,后者一方面將上述系統產生的倒像轉變為正像,另一方面還能使鏡筒左右雙光路的間距擴大到符合瞳距的需要。圖5所示為典型的雙目鏡筒的光學系統。

由雙目鏡筒連同其兩只鏡筒物鏡加轉折棱鏡及正像棱鏡組成的手術顯微鏡,是光路比較簡單的類型,由于這種結構有兩個小物鏡,所以稱為小物鏡型手術顯微鏡。小物鏡型顯微鏡口徑小,成本低,單光路為同軸成像,光學設計較簡單,但結構上要求兩小物鏡有固定的傾斜度,難以更換不同焦距的物鏡,不易改變工作距離,左右眼所觀察到的物面有一定的相對傾斜。
隨著顯微外科不斷發展提出的新要求,近年來國內外主流生產使用的都是大物鏡型手術顯微鏡。此型是在雙目鏡筒下方串接一塊大的物鏡而成。大物鏡型顯微鏡使用的是無窮遠型的顯微物鏡,不受工作距離的限制,在它后面可以加入變倍系統、照明系統、分光器等,很適合手術顯微鏡的需要。采用大物鏡型可以使整個系統結構緊湊,更換不同焦距的物鏡比較方便,滿足不同手術對不同工作距離的需要。圖6所示為大物鏡型手術顯微鏡光學結構原理圖,圖中結構僅作參考,不代表標準配置,根據具體產品可做相應增減。

手術顯微鏡的放大倍率可用下列公式計算:

從公式可以看出,用放大倍數不同的目鏡和焦距不同的物鏡可以改變手術顯微鏡的放大倍率。此外,手術顯微鏡的手術視野與放大倍率成反比,即隨著放大倍數的增加,手術區的實際視野將縮小,也就是說,術中如選擇盡量大的放大倍數就意味著要選擇盡量小的操作允許度。
手術顯微鏡下的視覺分辨力取決于系統的數值孔徑。數值孔徑是由物鏡焦距和有效通光孔徑決定的。一般而言,在不改變物鏡焦距的情況下,手術視野平面上的照明區域與光強都不會發生改變。通過變倍系統改變系統放大倍率,則會導致放大率最大時,從目鏡感受的亮度最小。當波長確定的前提下,數值孔徑反映了光學系統的分辨極限。照明裝置安放在顯微鏡內,為減少較大功率光源產生的熱量對周圍微細組織的灼傷,可采用可調光源及增加散熱系統。
2.作用機理
因該產品為非治療類醫療器械,故本指導原則不包含產品作用機理的內容。
(四)注冊單元劃分的原則和實例
手術顯微鏡的注冊單元原則上以產品的工作原理、結構組成、性能指標和適用范圍為劃分依據。
1.產品光學原理不同的,應劃分為不同的注冊單元。如大物鏡型手術顯微鏡和小物鏡型手術顯微鏡應劃分為不同的注冊單元。
2.技術結構不同的手術顯微鏡應劃分為不同的注冊單元。如:立式手術顯微鏡與吊頂式手術顯微鏡應劃分為不同的注冊單元。
3.分類編碼不同的手術顯微鏡應劃分為不同的注冊單元。如:用于眼科的手術顯微鏡與用于其他科室的手術顯微鏡應劃分為不同的注冊單元。
4.主要性能指標不能覆蓋、有較大差異的,應考慮劃分不同注冊單元。
(五)產品適用的相關標準

上述標準包括了產品技術要求中經常涉及的通用標準和方法標準。可根據產品的特點增加相關要求。
產品引用標準的審查可以分兩步來進行。首先對引用標準的齊全性、適宜性和準確性來進行審查。此時,應注意標準編號、標準名稱是否完整規范,年代號是否有效。
其次是對引用標準的采納情況進行審查。即所引用的標準中適用的條款要求是否在產品技術要求中進行了實質性的條款引用。這種引用通常采用兩種方式:文字表述繁多、內容復雜的可以直接引用標準及條文號;文字比較簡單的可以直接引述具體要求。
若有新版的強制性國家標準和行業標準發布實施,產品的性能指標要求應執行最新版本國家標準、行業標準的要求。
(六)產品的適用范圍、禁忌癥
申報產品的性能參數和功能應能滿足產品適用范圍的要求,適用范圍不應超出臨床評價資料所評價的范圍。
手術顯微鏡產品適用范圍:供顯微手術和診斷治療時觀察用。
禁忌癥:暫未發現。
(七)產品的主要風險
主要參考YY/T 0316—2016《醫療器械 風險管理對醫療器械的應用》。風險管理活動要貫穿產品設計、生產、上市后使用及產品處理的整個生命周期。要體現注冊申請人風險管理活動計劃的完整性,尤其上市管理的風險分析與評價過程。對于上市前風險管理中尚未認知的風險,應在上市后開展信息收集,一旦發現異常及時進行風險評價,采取控制措施,更新風險管理文件。
手術顯微鏡風險分析應參考YY/T 0316—2016《醫療器械 風險管理對醫療器械的應用》行業標準相關要求,逐一進行回答,也可以用列表的方式列示。剩余風險分析時,一定要逐一確認采取風險控制措施后,會不會引入或造成更大的風險,只有新引入風險能轉化為可接受風險,方能認為風險受控。手術顯微鏡必須進行風險與收益分析,收益大于風險時方可接受。
提供手術顯微鏡產品上市前風險管理報告,此報告旨在說明并承諾:
——風險管理計劃已被正確地實施。
綜合剩余風險是可接受的。
——已有恰當方法獲得與注冊申請人申報的手術顯微鏡產品相關和出廠后流通與臨床應用的信息。
應隨風險管理報告一并附上包括風險分析、風險評價、風險控制概述管理資料。至少應包括:
——產品安全特征清單;
——產品可預見危害及分析清單(說明危害、可預見事件序列、危害處境和可能發生的損害之間的關系);
——風險評價、風險控制措施以及剩余風險評價匯報表。
對于風險分析和管理概述,應包括一份風險總結,以及如何將風險控制在可接受程度的內容。從生物學危害、機械危害、能量危害、有關使用的危害、信息危害和維護不周及老化引起的危害等方面,對產品進行全面分析并闡述相應的防范措施。
1.風險分析方法
1.1在對風險的判定及分析中,要考慮合理的可預見的情況,包括:正常使用條件下和非正常使用條件下。
1.2風險判定及分析應包括:對于患者的危害、對于操作者的危害和對于環境的危害。
1.3風險形成的初始原因應包括:人為因素,產品結構的危害,原材料危害,綜合危害,環境條件。
1.4風險判定及分析考慮的問題包括:生物相容性危害;機械危害;能量危害;操作信息,包括警示性語言、注意事項以及使用方法的準確性;使用過程可能存在的危害等。
2.風險分析清單
手術顯微鏡產品的風險管理報告應符合YY/T 0316—2016《醫療器械 風險管理對醫療器械的應用》的有關要求,審查要點包括:
2.1產品定性定量分析是否準確(依據YY/T 0316—2016《醫療器械 風險管理對醫療器械的應用》附錄C)。
2.2危害分析是否全面(依據YY/T 0316—2016《醫療器械 風險管理對醫療器械的應用》附錄E)。
2.3風險可接收準則,降低風險的措施及采取措施后風險的可接收程度,是否有新的風險產生。
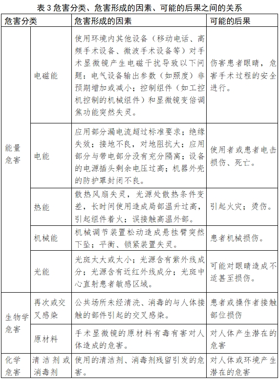
根據YY/T 0316—2016《醫療器械 風險管理對醫療器械的應用》附錄E對該產品已知或可預見的風險進行判定,手術顯微鏡產品在進行風險分析時至少應包括以下的主要危害,注冊申請人還應根據自身產品特點確定其他危害。針對產品的各項風險,注冊申請人應采取應對措施,確保風險降到可接受的程度。
3.產品的主要危害





表2、表3依據YY/T 0316—2016的附錄E提示性列舉了手術顯微鏡可能存在危害的初始事件和環境,示例性地給出了危害分類、危害形成的因素、可能的后果之間的關系,給審查人員予以提示、參考。
由于手術顯微鏡的原理、功能和結構的差異,本章給出的風險要素及其示例是常見的而不是全部的。上述部分只是風險管理過程的組成部分,不是風險管理的全部。注冊申請人應按照YY/T 0316—2016中規定的過程和方法,在產品整個生命周期內建立、形成文件并保持一個持續的過程,用以判定與醫療器械有關的危害、估計和評價相關的風險、控制這些風險并監視上述控制的有效性,以充分保證產品的安全和有效。
(八)產品技術要求應包括的主要性能指標
產品性能指標的審查是產品技術要求審查中最重要的環節之一。
本條款給出需要考慮的產品主要技術指標,其中部分指標給出定量要求,其他性能指標因要求不統一或不是強制要求而未給出定量要求。如有附加功能,注冊申請人應采用相應的標準,具體可結合注冊申請人自身的技術能力,參考相應的國家標準、行業標準。注冊申請人如不采用以下條款(包括國家標準、行業標準要求),應當說明理由。
手術顯微鏡應執行GB 11239.1—2005《手術顯微鏡 第1部分:要求和試驗方法》的要求。
1.光學和機械性能
1.1手術顯微鏡的光學性能應符合表4的要求。

1.2成像齊焦性
手術顯微鏡在最高放大率時調焦清晰后,改變放大率至最低放大率,不加調焦,視場中心的分辨力應不低于20線對/mm,若最低放大率的分辨力低于該值,則應以最低放大率的分辨力為依據。
1.3視場相對允差
手術顯微鏡左右視場直徑相對允差應不大于2.5%。
1.4視場中心偏移量
手術顯微鏡變換放大率后,手術顯微鏡視場中心的偏移量應不大于視場直徑的10%。
1.5目視配套件
手術顯微鏡目視配套光學件的光學性能也應符合表4中序號2、3、6、7第1)項的要求,其最高放大率視場中心的分辨力不小于1500NA線對/mm;目視配套光學件或影像記錄裝置的視場中心與手術顯微鏡視場中心應重合,其偏移量應不大于手術顯微鏡視場直徑的10%。
1.6照明裝置
手術顯微鏡的照明裝置應使視場內照明均勻、邊緣整齊,并有足夠的照度,其顯色指數應大于85%,受照面溫升轉換為輻照度Ee應不超過1000W/m2。
1.7光學清潔度
手術顯微鏡光學系統內部應清潔,在目鏡視場內不應有明顯的和影響觀察的麻點、劃痕、氣泡等疵病和附著物存在,從物鏡方向觀察時,不應有明顯的光學零件破邊、油污和附著物。
1.8噪聲
手術顯微鏡工作時的噪聲應不大于65dB。
1.9機架性能
手術顯微鏡的支架應穩固、運動應平穩、舒適可靠,活動環節應定位牢固。
1.10手術顯微鏡的腳踏開關應符合YY 1057—2016《醫用腳踏開關通用技術條件》的標準要求。
1.11如配有圖像采集處理系統、助手鏡或其他配件,應規定產品自身功能特性要求。
2.環境試驗要求
環境試驗項目、試驗要求和檢驗項目按GB 11239.1—2005中表4規定進行。
3.安全指標要求
3.1光輻射安全要求
對于非眼科手術顯微鏡,建議企業提供光輻射安全驗證資料,推薦采用GB/T 20145—2006標準。GB/T 20145—2006標準適用于所有非相干光源含LED光源。眼科手術顯微鏡應符合YY 1296—2016標準要求。如產品含有激光,應符合GB 7247.1—2012的要求。
3.2電氣安全要求
手術顯微鏡應符合GB 9706.1—2007標準要求。
3.3電磁兼容性要求
應符合YY 0505—2012中規定的要求。
(九)同一注冊單元內注冊檢驗代表產品確定原則和實例
1.典型產品應是同一注冊單元內能夠代表本單元內其他產品安全性和有效性的產品。
2.應考慮功能最齊全、結構最復雜、風險最高的產品。
3.注冊單元內各種產品的主要安全指標、性能指標不能被某一產品全部涵蓋時,則應選擇涵蓋安全指標、性能指標最多的產品作為典型產品,同時還應考慮其他產品中未被典型產品所涵蓋的安全指標及性能指標。
4.當沒有充足證據能夠證明同一注冊單元內不同型號規格產品之間電磁兼容性能可以覆蓋時,應選取每一型號規格產品進行電磁兼容項目檢測。
(十)產品生產制造相關要求
1.生產工藝過程及過程控制點
注冊申請人應根據申報產品的實際情況,以流程圖的形式對生產工藝過程進行詳細描述,并根據流程圖逐一描述其中的過程控制點。工藝流程圖中的關鍵工序和特殊工藝應以特殊圖形表示。
手術顯微鏡產品工藝舉例說明:手術顯微鏡產品工藝一般包括機械加工、熱處理、表面處理、光學鍍膜、機械裝配、電氣焊接和調試、光學校準、振動和檢驗等工序。
注:本說明僅為資料性說明,注冊申請人可根據產品情況調整產品生產工藝和過程控制點。
2.研制、生產場地情況概述
注冊申請人應當對與申報產品有關的研制場地和生產場地情況進行概述,主要包括以下內容:
研制場地:地址、位置、面積、研制環境條件、研制設備、驗證設備等。
生產場地:地址、位置、面積、生產環境條件、生產設備、工藝裝備、監視和測量裝置等。
(十一)產品的臨床評價細化要求
依據《醫療器械監督管理條例》(國務院令第680號)、《醫療器械注冊管理辦法》(國家食品藥品監督管理總局令第4號)和《免于進行臨床試驗的第二類醫療器械目錄》(國家食品藥品監督管理總局通告2014年第12號,以下簡稱《目錄》),手術顯微鏡免于進行臨床試驗,但需按照《醫療器械臨床評價技術指導原則》(國家食品藥品監督管理總局通告2015年第14號)規定提供臨床評價資料,具體如下:
1.提交申報產品相關信息與《目錄》所述內容的比對資料,對比的內容應能說明屬于《目錄》中的產品。
2.提交申報產品與《目錄》中境內已上市同品種醫療器械的比對說明,比對說明應當包括《申報產品與目錄內境內已上市同品種醫療器械比對表》和相應支持性資料。
提交的資料應能證明申報產品與《目錄》所述的產品具有等同性。
若申請注冊的產品在結構組成、性能要求、制造材料、適用范圍等方面與對比產品有一定的差異,則注冊申請人應詳細說明這些差異,并提交證明資料說明這些差異不影響等同性,同時說明差異是否會形成新的產品安全性和有效性的風險,若這種差異可能形成新的影響產品安全性和有效性的風險,則注冊申請人應視風險嚴重程度補充臨床評價資料或臨床試驗資料。
(十二)產品的不良事件歷史記錄
根據江蘇省醫療器械不良反應監測數據,自2010年以來,手術顯微鏡的不良事件有一百多例,主要可疑不良事件及原因分析如表5所示。

(十三)產品說明書和標簽要求
產品說明書和標簽的編寫應符合《醫療器械說明書和標簽管理規定》(國家食品藥品監督管理總局令第6號)及相關標準的規定,一般應包括以下要求。
1.說明書
說明書應該清晰、簡潔,應使用中文且易于被非專業人員理解的簡單詞語,結構嚴整,易于閱讀,盡量使用符號或圖示。
每臺設備都應附帶說明書,說明書應符合《醫療器械說明書和標簽管理規定》(國家食品藥品監督管理總局令第6號)及相關標準規定,一般應包括以下內容:
1.1產品名稱:參照(一)審查;明確產品型號、規格及其代表的意義。
1.2給出注冊人的名稱、住所、聯系方式及售后服務單位。
1.3給出生產企業的名稱、住所、生產地址、聯系方式及生產許可證書編號,委托生產的還應當標注受托企業的名稱、住所、生產地址、生產許可證編號。
1.4給出醫療器械注冊證編號及產品技術要求編號。
1.5產品性能:參照(八)審查。
1.6主要結構組成:注冊申請人應規定出產品的結構組成,可參照(二)中的內容。所有配件、附件,特別是光學配件和附件的名稱和型號應準確、完整(如適用)。
1.7產品適用范圍及禁忌癥:參照(六)審查。
1.8注意事項、警示及提示內容:應按照《醫療器械說明書和標簽管理規定》中第十一條的要求進行審查;應提醒注意由于電氣安裝不合適而造成的危險;應給出手術顯微鏡與其他設備間潛在的電磁干擾或其他干擾的相關信息,以及有關避免這些干擾的建議;應給出特殊情況下(停電、意外移動等)的注意事項。
1.9安裝和使用說明:注冊申請人應明確產品的使用方法、明確產品安裝及調試的負責方(即是否上門安裝調試);應明確需要用戶自行安裝部分(如可拆卸配件)的安裝、調試方法及其注意事項;應明確長期停用后的使用前檢查和檢修程序。
1.10保養及維護方法:注冊申請人應給出產品維護和保養及定期檢查的方法;若有可由用戶自行排除的故障,則應說明故障的種類和產生的原因及排除方法等。
1.11運輸條件:注冊申請人應根據產品環境試驗情況,明確運輸方法及條件。
1.12儲存條件:注冊申請人應根據產品環境試驗情況,明確儲存環境要求。
1.13應明確生產日期、使用期限及在預期使用及維護條件下的定期檢查時間。如光源的使用期限與主機不一致,應給出光源的使用期限。
1.14應明確產品配件清單,包括配件、附屬品、損耗品更換周期及更換方法的說明,如提供光源的規格信息以及更換方法等。
1.15應參照相關國家標準及行業標準中的規定,給出產品標簽所用的圖形、符號、縮寫等內容的解釋。特別是操作及控制部件附近特殊符號和可觸及高溫部件警告標記,應提供解釋說明。
1.16清潔消毒方法:注冊申請人應根據其產品情況列出產品的清潔消毒方法。
1.17明確說明書的編制和修訂日期及版本號。
1.18按照GB 9706.1—2007《醫用電氣設備 第1部分:安全通用要求》的要求提供相應信息。
1.19按照YY 0505—2012《醫用電氣設備 第1—2部分:安全通用要求 并列標準 電磁兼容 要求和試驗》的要求給出符合電磁兼容性方面要求的聲明。
產品說明書的內容均應有明確的來源,與綜述資料、研究資料等注冊申報資料的內容保持一致。說明書中涉及技術內容且前述注冊申報資料中未包含的,建議提交相應驗證資料。
2.標簽
手術顯微鏡的標簽應符合《醫療器械說明書和標簽管理規定》(國家食品藥品監督管理總局令第6號)和YY/T 0466.1—2016《醫療器械 用于醫療器械標簽、標記和提供信息的符號 第1部分 通用要求》及相關標準的要求。
手術顯微鏡的標簽因位置或者大小受限而無法全部標明上述內容的,至少應當標注產品名稱、型號、規格、生產日期和使用期限,并在標簽中明確“其他內容詳見說明書”。如使用的符號沒有現有的標準,應該在手術顯微鏡的相關文件中對這些符號進行說明。
(十四)產品的研究要求
1.產品性能研究
應當提供產品性能研究資料以及產品技術要求的研究和編制說明,包括功能性、安全性指標(如電氣安全、電磁兼容和光學安全)以及與質量控制相關的其他指標的確定依據,所采用的標準或方法、采用的原因及理論基礎。應提供觀察的光學系統、照明系統、電氣裝置等方面的詳細原理圖、裝置圖或說明。對于產品的性能指標,如有不適應的條款或標準,應當在研究資料中說明。
2.生物相容性評價研究(若適用)
應對產品中與患者和操作者接觸材料的生物相容性進行評價。生物相容性評價根據GB/T 16886.1—2011《醫療器械生物學評價 第1部分:風險管理過程中的評價與試驗》的標準進行。生物學評價過程中應當注重運用已有信息(包括材料、文獻資料、體外和體內試驗數據、臨床經驗)。當需要進行生物學試驗時,應當由國家藥品監督管理局認可的、并具有相應生物學試驗資質的醫療器械檢測機構進行。
生物相容性評價研究資料應當包括:
(1)生物相容性評價的依據和方法。
(2)產品所用材料的描述及與人體接觸的性質。
(3)實施或豁免生物學試驗的理由和論證。
(4)對于現有數據或試驗結果的評價。
3.消毒工藝研究
終端用戶消毒:應當明確推薦的消毒工藝(方法和參數)以及所推薦消毒方法確定的依據。
4.產品使用期限和包裝研究
注冊申請人應提供產品使用期限和驗證報告。應基于風險分析重點考慮元器件本身的老化、使用環境如溫濕度等對產品風險、收益的影響。對光源等有限次使用部件或與主機使用期限不一致的部件(如適用),應提供使用次數或使用期限的驗證資料。
應對產品的包裝及包裝完整性提供研究資料,評價試驗的有效性是對產品進行運輸試驗與跌落試驗后都能保持工作正常且產品包裝完整。
產品包裝標記應符合GB/T 191、YY/T 0466.1的要求,并提供符合證據和使用期限內完整性的依據。
5.軟件研究(若適用)
除某些特殊情況外,手術顯微鏡設備通常都帶有嵌入式軟件組件,對于設備的軟件,應按照《醫療器械軟件注冊技術審查指導原則》(國家食品藥品監督管理總局通告2015年第50號)的要求提供一份產品軟件的描述文檔。
6.光輻射安全研究(若適用)
應對產品所用光源的光危害和光輻射安全進行評價,如LED光源推薦參考GB/T 20145—2006《燈和燈系統的光生物安全性》對光源的光危害和光輻射安全進行評價。特別地,對于眼科用手術顯微鏡的所用光源,應按照YY 1296—2016對產品的光危害性進行評價。如產品含有激光,應對激光的安全性進行評價。
(一)審查產品名稱時應注意產品名稱中不應包含產品型號、規格,如:XXXX型手術顯微鏡。
(二)審查產品原理時應明確該產品是大物鏡型手術顯微鏡還是小物鏡型手術顯微鏡,并明確產品的結構形式(如臺式、立式、吊頂式、壁掛式等)
(三)在審查產品技術要求時應注意該產品的安全、性能、電磁兼容性等要求應分別符合國家標準、行業標準規定的要求。注冊產品應符合相關的強制性國家標準、行業標準和有關法律、法規的規定,并按國家食品藥品監督管理總局公布的《醫療器械產品技術要求編寫指導原則》的要求編制。
(四)在審查產品使用說明書的時候,應注意產品使用說明書內容是否符合相關法規及標準的要求。
(五)注冊單元的劃分應關注產品的光學原理、技術結構和分類編碼等。
江蘇省食品藥品監督管理局認證審評中心。

站點聲明
本網站所提供的信息僅供參考之用,并不代表本網贊同其觀點,也不代表本網對其真實性負責。圖片版權歸原作者所有,如有侵權請聯系我們,我們立刻刪除。如有關于作品內容、版權或其它問題請于作品發表后的30日內與本站聯系,本網將迅速給您回應并做相關處理。
鄭州思途醫療科技有限公司專注于醫療器械產品政策與法規規事務服務,提供產品注冊備案申報代理、臨床試驗、體系建立輔導、分類界定、申請創新辦理服務。
為深入貫徹落實中共中央辦公廳、國務院辦公廳印發的《關于深化審評審批制度改革鼓勵藥品醫療器械創新的意見》(廳字〔2017〕42號),按照國家藥品監督管理局《關于擴大醫療器械
為規范醫療器械注冊人跨區域委托生產的監督管理,推進長江三角洲區域醫療器械跨區域監管,根據《中共中央辦公廳國務院辦公廳關于深化審評審批制度改革鼓勵藥品醫療器械創新的意見》《
附件:血液透析用水處理設備注冊審查指導原則(2024年修訂版)(2024年第19號).doc血液透析用水處理設備注冊審查指導原則(2024年修訂版)本指導原則旨在指導注冊申請人對血液透析用水處理設備注冊申報資料的準備及撰寫,同時也為技術審評部門提供參考。本指導原則是對血液透析用水處理設備的一般要求,注冊申請人依據產品的具體特性確定其中內容是否適用。若不適用,要具體闡述理由及相應的科學依據,并依據產
本指導原則旨在幫助和指導注冊申請人對一次性使用腹部穿刺器注冊申報資料進行準備,以滿足技術審評的基本要求。同時有助于審評機構對該類產品進行科學規范的審評,提高審評工
附件:重組膠原蛋白創面敷料注冊審查指導原則(2023年第16號).doc重組膠原蛋白創面敷料注冊審查指導原則本指導原則旨在指導注冊申請人準備及撰寫重組膠原蛋白創
國家藥監局關于發布免于臨床試驗的體外診斷試劑臨床評價技術指導原則的通告(2021年第74號)發布時間:2021-09-24為指導體外診斷試劑的臨床評價工作,根據
國家市場監督管理總局令 第47號 《醫療器械注冊與備案管理辦法》已經2021年7月22日市場監管總局第11次局務會議通過,現予公布,自2021年10月1日起施行。 附件: 醫療器械注冊與備案管
國家藥監局藥審中心關于發布《抗腫瘤藥物臨床試驗中SUSAR分析與處理技術指導原則》的通告(2024年第42號) 發布日期:20241010
國家藥監局器審中心關于發布影像型超聲診斷設備(第三類)注冊審查指導原則(2023年修訂版)的通告(2024年第29號)發布時間:2024-10-14為進一步規范
附件:一次性使用醫用沖洗器產品注冊審查指導原則(2022年第41號).doc一次性使用醫用沖洗器產品注冊審查指導原則本指導原則旨在指導注冊申請人對一次性使用醫用
行業資訊
知識分享
八年
醫療器械服務經驗
聯系思途,免費獲得專屬《落地解決方案》及報價
咨詢相關問題或咨詢報價,可以直接與我們聯系
思途CRO——醫療器械注冊臨床第三方平臺
