長江三角洲區域醫療器械注冊人制度試點工作實施方案(試行)(滬藥監械管〔2019〕112號)
為深入貫徹落實中共中央辦公廳、國務院辦公廳印發的《關于深化審評審批制度改革鼓勵藥品醫療器械創新的意見》(廳字〔2017〕42號),按照國家藥品監督管理局《關于擴大醫療器械
來源:醫療器械注冊代辦 發布日期:2017-12-12 閱讀量:次
附件:小型蒸汽滅菌器注冊技術審查指導原則(2017年第198號).doc
本指導原則旨在指導注冊申請人對小型蒸汽滅菌器注冊申報資料的準備及撰寫,同時也為技術審評部門審評注冊申報資料提供參考。
本指導原則是對小型蒸汽滅菌器的一般要求,申請人應依據產品的具體特性確定其中內容是否適用,若不適用,需具體闡述理由及相應的科學依據,并依據產品的具體特性對注冊申報資料的內容進行充實和細化。
本指導原則是供申請人和審查人員使用的指導文件,不涉及注冊審批等行政事項,亦不作為法規強制執行,如有能夠滿足法規要求的其他方法,也可以采用,但應提供詳細的研究資料和驗證資料。應在遵循相關法規的前提下使用本指導原則。
本指導原則是在現行法規、標準體系及當前認知水平下制定的,隨著法規、標準體系的不斷完善和科學技術的不斷發展,本指導原則相關內容也將適時進行調整。
本指導原則適用于符合YY/T 0646—2015《小型蒸汽滅菌器 自動控制型》定義的第二類自動控制型小型蒸汽滅菌器。
本指導原則所指小型蒸汽滅菌器是:采用電加熱產生蒸汽或外接蒸汽,其滅菌室容積不超過60L,不能裝載1個滅菌單元(300 mm×300 mm×600 mm)的自動控制型小型蒸汽滅菌器(不包括手提式壓力蒸汽滅菌器、卡式蒸汽滅菌器、立式蒸汽滅菌器)。
其他不在本指導原則適用范圍內的小型蒸汽滅菌器產品可以參照執行。
(一)產品名稱要求
產品的名稱應符合《醫療器械通用名稱命名規則》(國家食品藥品監督管理總局令第19號)和國家標準、行業標準中的通用名稱要求,如小型壓力蒸汽滅菌器、臺式滅菌器、臺式蒸汽滅菌器、小型蒸汽滅菌器(自動控制型)、高壓蒸汽滅菌器、脈動真空滅菌器等。
(二)產品的結構和組成
小型蒸汽滅菌器采用蒸汽為滅菌因子殺滅負載微生物,壓力、溫度、時間等滅菌的主要技術參數由程序設定并控制,可具備預真空或脈動真空功能;滅菌器一般由滅菌室、加熱系統、控制系統、管道系統等組成,內容積小于60升。不同生產企業的產品,在結構上存在一定差異,不完全與本部分描述一致。
(1)滅菌室是滅菌器的核心承壓部件,是運行滅菌過程的載體。
(2)加熱系統用于產生蒸汽供滅菌用(也可外接蒸汽)。
(3)控制系統(包括相應控制軟件)用于壓力、溫度、時間等滅菌過程的控制,達到滅菌所需的量值和精度,并對預設周期參數進行監控。
(4)管路系統用于實現滅菌介質的輸送、內室真空、氣體排放等。
(三)產品工作原理/作用機理
小型蒸汽滅菌器是通過重力置換或機械抽真空等方式,根據濕熱滅菌的原理,以飽和的濕熱蒸汽為滅菌因子,在高溫、高壓、高濕的環境下,在一定壓力、溫度和時間的組合作用下,實現對可被蒸汽穿透的物品的滅菌。
(四)注冊單元劃分的原則和實例
1.醫療器械產品的注冊單元以產品的技術原理、結構組成、性能指標和適用范圍為劃分依據。注冊申報時應明確注冊單元的劃分依據。
2.小型蒸汽滅菌器產品可以劃分在一個注冊單元中,可按預期用途、結構組成、滅菌室大小(可以是范圍值)、門的數量等不同分為不同型號和規格。
(五)產品適用的相關標準
目前與產品相關的國際標準、國家標準及行業標準列舉如下:


上述標準包括了產品經常涉及到的標準。有的企業還會根據產品的特點引用一些行業外的標準和一些較為特殊的標準。
產品適用及引用標準的審查可以分兩步來進行。首先對引用標準的齊全性和適宜性進行審查,也就是在編寫產品技術要求時與產品相關的國家、行業標準是否進行了引用,以及引用是否準確。其次對引用標準的采納情況進行審查。即所引用的標準中的條款要求,是否在產品技術要求中進行了實質性的條款引用。這種引用通常采用兩種方式,文字表述繁多、內容復雜的可以直接引用標準及條文號,比較簡單的也可以直接引述具體要求。
如有新版強制性國家標準、行業標準發布實施,產品性能指標等要求應執行最新版本的國家標準、行業標準。
(六)產品的適用范圍/預期用途、禁忌癥
供醫療器械進行濕熱滅菌用。
產品無絕對禁忌癥,但不能對不適合濕熱滅菌的物品進行滅菌。
(七)產品的研究要求
1.產品性能研究
應當提供產品性能研究資料以及產品技術要求的研究和編制說明,包括功能性、安全性指標(如電氣安全與電磁兼容)以及與質量控制相關的其他指標的確定依據,所采用的標準或方法、采用的原因及理論基礎。
研究資料中,應當對是否具有壓力容器設計制造資格進行說明(若適用)。應參根據YY/T 0646—2015、GB/T 30690—2014要求,進行產品研究驗證。
明確滅菌周期分類,并對說明書中聲稱的滅菌循環程序及負載進行滅菌效果驗證,特別是管腔類器械(如適用)的滅菌驗證。
2.產品有效期和包裝研究
因各生產企業采用的原材料不同,同時考慮到使用頻次的不同及一些不可預期的因素,產品的實際有效期會不同。建議參照壓力容器產品推薦使用壽命確定產品有效期,或對產品有效期進行研究驗證。
產品經環境試驗和模擬運輸試驗驗證,包裝應符合運輸和貯存的要求。
3.軟件研究
應符合《醫療器械軟件注冊技術審查指導原則》(國家食品藥品監督管理總局通告2015年第50號)的相關要求。
4.其他資料
證明產品安全性、有效性的其他研究資料。
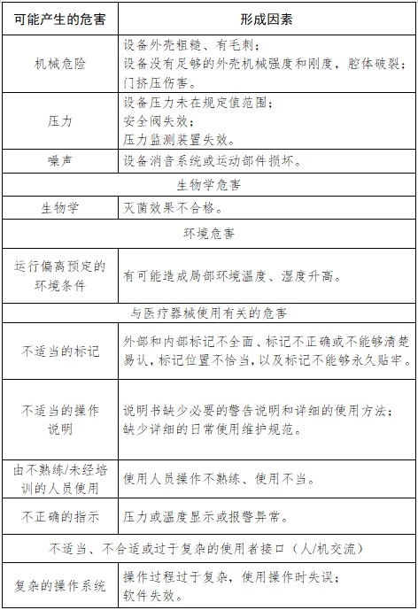
(八)產品的主要風險
1.風險分析方法
(1)在對風險的判定及分析中,要考慮合理的可預見的情況,它們包括:正常使用條件下;非正常使用條件下。
(2)風險判定及分析應包括:對于患者的危害;對于操作者的危害;對于環境的危害。
(3)風險形成的初始原因應包括:人為因素(包括不合理的操作);產品結構的危害;原材料危害;綜合危害;環境條件。
(4)風險判定及分析考慮的問題包括:產品原材料生物學危害;產品質量是否會導致使用中出現不正常結果;操作信息,包括警示性提示信息、注意事項以及使用方法的準確性等。
2.風險分析清單
產品的風險分析資料應符合YY/T 0316—2016《醫療器械 風險管理對醫療器械的應用》的有關要求,審查要點包括:
(1)風險分析:包括醫療器械適用范圍和與安全性有關特征的判定、危害的判定、估計每個危害處境的風險。
(2)風險評價:對于每個已判定的危害處境,評價和決定是否需要降低風險。
(3)風險控制措施的實施和驗證結果,必要時應當引用檢測和評價性報告,如醫用電氣安全等。
(4)風險可接受準則,降低風險的措施及采取措施后風險的可接收程度,是否有新的風險產生,任何一個或多個剩余風險的可接受性評定。
根據YY/T 0316—2016《醫療器械 風險管理對醫療器械的應用》對已知或可預見的風險進行判定,產品在進行風險分析時至少應包括以下主要危害,企業還應根據該類產品的不良事件歷史紀錄及自身產品特點確定其他危害。針對產品的各項風險,企業應采取應對措施,確保風險降到可接受的程度。



(九)產品技術要求應包括的主要性能指標
對產品的主要性能指標的審查,可以通過對檢驗報告內容的審查來評價是否達到了要求,檢驗報告的內容是否齊全又可以通過對產品技術要求的內容是否齊全來進行審查。因此產品技術要求的審查是產品主要技術性能指標審查中最重要的環節之一。
可以通過對是否具有以下主要內容來進行審評。
1.規格型號
小型蒸汽滅菌器可按預期用途、結構組成、滅菌室大小(可以是范圍值)、門的數量等不同分為不同型號和規格。
2.工作條件
明確溫度、相對濕度、大氣壓力、電源電壓、頻率、功率、蒸汽、水質等方面的要求(根據GB 4793.1—2007、YY/T 0646—2015標準)。
3.一般性能
執行YY/T 0646—2015標準的適用條款。以及說明書中聲稱的功能和性能,含所有的滅菌程序。
4.安全性能
應符合GB 4793.1—2007、GB 4793.4—2001、YY 1277—2016的要求。
5.電磁兼容
應符合GB/T 18268.1—2010的要求。
6.軟件要求
應符合《醫療器械軟件注冊技術審查指導原則》(國家食品藥品監督管理總局通告2015年第50號)的要求。
7.環境試驗
應符合GB/T 14710—2009的要求。
應逐項審查上述要求和檢驗結果是否符合規定。
(十)同一注冊單元內注冊檢驗代表產品確定原則和實例
注冊檢驗代表產品應是同一注冊單元內能夠代表本單元內其他產品安全性和有效性的產品,應充分考慮產品工作原理、結構組成、技術指標、控制方式、主要部件及產品其他風險等方面。并就不同規格型號差異性對產品安全性的影響做出說明。
注冊單元內各型號的主要安全指標、性能指標不能被某一型號全部涵蓋時,則應選擇涵蓋安全指標、性能指標最多且滅菌效果最具有挑戰性的型號作為典型產品,同時還應考慮其他型號產品中未被典型型號產品所涵蓋的安全指標及性能指標。不同滅菌排氣原理的小型蒸汽滅菌器不能互相覆蓋。
此外,產品在實施GB 4793系列標準檢測時,應按照GB/T 18268.1—2010的要求實施電磁兼容檢測。醫療器械檢測機構對涉及電磁兼容性能的檢測出具檢測報告,對于檢測過程中發現的重大問題,如基本性能判據、型號覆蓋等問題,應在檢測報告備注中詳細載明有關問題并注明自身意見,以供技術審查部門參考。電磁兼容檢測引起產品電氣安全發生變化的應重新對電氣安全進行檢測。
(十一)產品生產制造相關要求
應當明確產品生產工藝過程,可采用流程圖的形式,并說明其過程控制點。
生產工藝應已通過驗證,能夠生產出質量穩定、安全有效的產品,在注冊質量管理體系核查中,對此項內容進行核查。關鍵工序、特殊過程應編制并執行工藝規程或作業指導書。
本類產品的關鍵過程一般包括焊接、水壓試驗、組裝、調試、產品檢驗(非特種設備的容器無焊接和水壓試驗)。但當上述過程中的一個或多個通過外包的方式來實現時,生產企業應對外包過程實施有效控制。
(十二)產品的臨床評價細化要求
小型蒸汽滅菌器產品已列入《免于進行臨床試驗的第二類醫療器械目錄》(國家食品藥品監督管理總局通告2014年第12號),注冊申請時提交臨床評價資料的要求:
1.提交申報產品相關信息與《免于進行臨床試驗的第二類醫療器械目錄》所述內容的比對資料,證明兩者具有等同性。
2.提交申報產品與國內已上市同品種醫療器械的比對說明,比對內容包括基本原理、所用材料、結構組成、性能指標、適用范圍、使用方法等,并提供必要的支持性資料。應重點關注申報產品與已上市產品的異同,對于差異性應提交必要的驗證資料。
(十三)產品的不良事件歷史記錄
壓力泄漏、密封不嚴、滅菌效果不達標等。
(十四)產品說明書和標簽要求
產品說明書一般包括使用說明書和技術說明書,兩者可合并。說明書、標簽應符合《醫療器械說明書和標簽管理規定》(國家食品藥品監督管理總局令第6號)的要求,并參照GB 4793.1—2007、YY/T 0646—2015等相關標準/規程的要求進行編寫。還應關注以下內容:
1.產品適用范圍、性能指標、軟件版本。
2.關于滅菌原理、殺滅微生物類別的說明。明確滅菌周期分類,并列出經過驗證的負載物品。明確滅菌包裝的要求。
3.關于提醒使用者對滅菌效果進行驗證的警示說明。
4.應對產品使用方法、產品壽命、維護保養等情況做出說明。明確水箱用水要求、水箱養護及清潔要求。
5.對于壓力容器的技術指標表述。
6.對于電磁兼容所聲稱的有關內容(預期場所、類別等)。
7.提示對滅菌效果進行監測。說明不適用滅菌的物品種類及提示。
8.對于安全性方面的提醒。
9.常見故障及排除方法。
(一)產品電氣安全、電磁兼容和主要技術性能指標是否執行了國家和行業的強制性標準,是否引用了適用的推薦性標準;產品技術要求是否參考了醫療器械檢驗機構出具的預評價意見。
(二)產品的主要風險是否已經列舉,并通過風險控制措施使產品的風險在合理可接受的水平之內。
(三)臨床評價資料是否按照法規要求提供。
(四)說明書是否符合《醫療器械說明書和標簽管理規定》及相關國家、行業標準的規定。必須告知用戶的信息是否完整。說明書中應提供突發事項的應急預案。
(五)研究資料中,應當對是否具有壓力容器設計制造資格進行說明,應當提供關于滅菌效果的驗證資料。
廣東省食品藥品監督管理局審評認證中心。

站點聲明
本網站所提供的信息僅供參考之用,并不代表本網贊同其觀點,也不代表本網對其真實性負責。圖片版權歸原作者所有,如有侵權請聯系我們,我們立刻刪除。如有關于作品內容、版權或其它問題請于作品發表后的30日內與本站聯系,本網將迅速給您回應并做相關處理。
鄭州思途醫療科技有限公司專注于醫療器械產品政策與法規規事務服務,提供產品注冊備案申報代理、臨床試驗、體系建立輔導、分類界定、申請創新辦理服務。
為深入貫徹落實中共中央辦公廳、國務院辦公廳印發的《關于深化審評審批制度改革鼓勵藥品醫療器械創新的意見》(廳字〔2017〕42號),按照國家藥品監督管理局《關于擴大醫療器械
為規范醫療器械注冊人跨區域委托生產的監督管理,推進長江三角洲區域醫療器械跨區域監管,根據《中共中央辦公廳國務院辦公廳關于深化審評審批制度改革鼓勵藥品醫療器械創新的意見》《
附件:血液透析用水處理設備注冊審查指導原則(2024年修訂版)(2024年第19號).doc血液透析用水處理設備注冊審查指導原則(2024年修訂版)本指導原則旨在指導注冊申請人對血液透析用水處理設備注冊申報資料的準備及撰寫,同時也為技術審評部門提供參考。本指導原則是對血液透析用水處理設備的一般要求,注冊申請人依據產品的具體特性確定其中內容是否適用。若不適用,要具體闡述理由及相應的科學依據,并依據產
本指導原則旨在幫助和指導注冊申請人對一次性使用腹部穿刺器注冊申報資料進行準備,以滿足技術審評的基本要求。同時有助于審評機構對該類產品進行科學規范的審評,提高審評工
附件:重組膠原蛋白創面敷料注冊審查指導原則(2023年第16號).doc重組膠原蛋白創面敷料注冊審查指導原則本指導原則旨在指導注冊申請人準備及撰寫重組膠原蛋白創
國家藥監局關于發布免于臨床試驗的體外診斷試劑臨床評價技術指導原則的通告(2021年第74號)發布時間:2021-09-24為指導體外診斷試劑的臨床評價工作,根據
國家市場監督管理總局令 第47號 《醫療器械注冊與備案管理辦法》已經2021年7月22日市場監管總局第11次局務會議通過,現予公布,自2021年10月1日起施行。 附件: 醫療器械注冊與備案管
國家藥監局藥審中心關于發布《抗腫瘤藥物臨床試驗中SUSAR分析與處理技術指導原則》的通告(2024年第42號) 發布日期:20241010
國家藥監局器審中心關于發布影像型超聲診斷設備(第三類)注冊審查指導原則(2023年修訂版)的通告(2024年第29號)發布時間:2024-10-14為進一步規范
附件:一次性使用醫用沖洗器產品注冊審查指導原則(2022年第41號).doc一次性使用醫用沖洗器產品注冊審查指導原則本指導原則旨在指導注冊申請人對一次性使用醫用
行業資訊
知識分享
八年
醫療器械服務經驗
聯系思途,免費獲得專屬《落地解決方案》及報價
咨詢相關問題或咨詢報價,可以直接與我們聯系
思途CRO——醫療器械注冊臨床第三方平臺
