長江三角洲區域醫療器械注冊人制度試點工作實施方案(試行)(滬藥監械管〔2019〕112號)
為深入貫徹落實中共中央辦公廳、國務院辦公廳印發的《關于深化審評審批制度改革鼓勵藥品醫療器械創新的意見》(廳字〔2017〕42號),按照國家藥品監督管理局《關于擴大醫療器械
來源:醫療器械注冊代辦 發布日期:2017-12-12 閱讀量:次
附件:輸液泵注冊技術審查指導原則(2017年第199號).doc
本指導原則旨在指導注冊申請人對輸液泵注冊申報資料的準備及撰寫,同時也為技術審評部門審評注冊申報資料提供參考。
本指導原則是對輸液泵的一般要求,申請人應依據產品的具體特性確定其中內容是否適用,若不適用,需具體闡述理由及相應的科學依據,并依據產品的具體特性對注冊申報資料的內容進行充實和細化。
本指導原則是供申請人和審查人員使用的指導文件,不涉及注冊審批等行政事項,亦不作為法規強制執行,如有能夠滿足法規要求的其他方法,也可以采用,但應提供詳細的研究資料和驗證資料。應在遵循相關法規的前提下使用本指導原則。
本指導原則是在現行法規、標準體系及當前認知水平下制定的,隨著法規、標準體系的不斷完善和科學技術的不斷發展,本指導原則相關內容也將適時進行調整。
本指導原則適用于輸液輔助裝置中的輸液泵,按第二類醫療器械管理。
(一)產品名稱要求
產品的命名應符合《醫療器械通用名稱命名規則》(國家食品藥品監督管理總局令第19號)和國家標準、行業標準中的通用名稱要求,如:輸液泵。
(二)產品的結構和組成
該產品主要由控制系統、電機驅動單元、蠕動擠壓機構、檢測裝置、報警裝置、輸入及顯示裝置、殼體及其支撐結構、軟件組件組成。
產品結構組成中不包含輸注管路,但生產企業應在產品研究資料及說明書等相關注冊申報資料中詳細說明配套輸液管路的具體要求。
控制系統:是對輸液泵進行智能控制和管理的核心單元,其對檢測信號進行處理,并根據處理結果下達指令,以保證輸液泵的安全有效運行。
電機驅動單元:接受控制系統的轉速和位置等指令,驅動電機按照指定的轉速及轉向工作。
蠕動擠壓結構:將電機的轉動轉化成泵片的直線往復運動,多個泵片依序的往復運動以推動輸液管路中的液體定向流動。
檢測裝置:其作用是將檢測到的信號進行處理后傳輸至控制系統。其中,滴數傳感器(如有)負責對液體流速和流量的檢測;壓力傳感器負責堵塞及漏液的檢測;氣泡傳感器負責對氣泡的檢測等。
報警裝置:其響應控制系統發出的報警指令,發出聲光報警。
輸入及顯示裝置:輸入裝置負責設定參數。顯示裝置負責參數、工作狀態及和輸液器標識匹配信息的顯示等,多采用LED數碼管顯示和LCD液晶顯示。
殼體及其支撐結構:是輸液泵各系統的安裝載體和外部防護,同時對于電擊和電磁干擾提供必要的隔離保護措施。
軟件組件:配合輸液泵各系統部件一起實現輸液泵各項功能。
(三)產品工作原理/作用機理
申請人應具體描述產品的工作原理。
舉例說明:
本輸液泵產品是根據GB 9706.27—2005《醫用電氣設備 第2—24部分:輸液泵和輸液控制器安全專用要求》標準中定義的容量式輸液泵,預期通過泵產生的正壓來控制流入患者體內的液體流量的裝置。
操作者通過輸液泵人機界面依醫囑設置病患所需的藥物和液體的流速和容量,根據輸液泵指示的輸液器品牌規格選定可以配合使用的輸液器,輸液泵的控制系統根據預置的輸液器特性參數和流量數據自動轉換成驅動電機的運行參數。驅動電機經減速機構帶動蠕動機構的凸輪軸旋轉,凸輪軸旋轉帶動一組泵片做直線往復運動,泵片組與擠壓板配合依次序往復擠壓和釋放輸液器外壁,驅使輸液管內液體持續定向流動,從而達到定速定量輸液的目的。
在輸液泵運行過程中,管路壓力檢測傳感器、空氣傳感器、滴數傳感器(如有)、溫度傳感器(如有)和電機轉速傳感器等持續監測輸液泵的運轉狀態,當異常情況出現時,輸液泵及時報警停機。如圖1所示。

此外,申請人應提供產品的輸液原理及相關基礎資料,包括以下幾點:
1.輸液原理。
2.丸劑機制。
根據GB 9706.27要求,描述以下內容:
2.1設備運行在中速并且達到最小和最大阻塞報警閡值(壓力)時,產生的丸劑量的說明。
2.2提供阻塞緩解前控制丸劑的方法說明(如有)。
2.3丸劑控制運行時獲得的速度以及每一被抑制的報警的說明。
3.藥物庫(如有)。
4.管路及連接。
5.用戶界面(包括編程單元,顯示單元,聲音通知單元)。
6.網電源。
7.電池及電池充電和監控電路。
8.通訊界面,包括網絡部件和與其他設備的接口。
9.推薦管路及其注冊信息(如規格、型號等)。
10.用于急救或特殊環境的泵,應詳細說明其環境及環境設計的考慮,并提供相應驗證資料。
11.具備無線功能的設備,應說明所用無線技術的詳細用途,同時提供相應無線技術規格(包括無線工作頻率范圍,無線接口的名稱及協議,例如:紅外接口,802.11a/b/g/n協議的WIFI網絡,IEEE 802.15.1協議的藍牙(版本1.0-4.2)等)。
12.產品使用期限及其相關驗證資料。
13.加溫功能及原理(如有)。
(四)注冊單元劃分的原則和實例
該產品的注冊單元原則上以技術結構、性能指標及預期用途作為劃分注冊單元的依據。
不同的電擊防護類型應作為不同注冊單元進行注冊。如電擊防護類型分別為I類、II類輸液泵,應按照兩個注冊單元進行注冊。
預期用途相同,性能指標相近,技術結構基本相同的派生系列產品可以劃為同一注冊單元。例如帶藥物庫輸液泵和非帶藥物庫輸液泵可以劃為同一注冊單元。
(五)產品適用的相關標準
輸液泵根據產品自身特點適用以下相關標準:

上述標準包括了技術要求中經常涉及到的產品標準、部件標準和方法標準。有的企業還會根據產品的特點引用行業外的相關標準。如有新版強制性國家標準、行業標準發布實施,產品性能指標等要求應執行最新版本的國家標準、行業標準。
(六)產品的適用范圍、禁忌癥
輸液泵產品是生命支持設備或系統。
申請人應描述輸液泵產品的適用范圍,輸液模式、使用環境(如醫療機構、家庭、急救、特殊環境)、輸注途徑(如靜脈)。
禁忌癥:如不能用于輸血,應在禁忌癥中明確,若還有其他禁忌癥應一一列出,并特別提示。
產品的適用范圍應與申報產品的性能、功能相符,并與臨床評價資料結論一致。
(七)產品的主要風險及研究要求
該產品的風險管理報告應符合YY/T 0316—2016 醫療器械風險管理對醫療器械的應用的有關要求,審查要點包括:
1.與產品有關的安全性特征判定可參考YY/T 0316—2016的附錄C。
2.危害、可預見的事件序列和危害處境判斷可參考YY/T 0316—2016附錄E、I。
3.風險控制的方案與實施、綜合剩余風險的可接受性評價及生產和生產后監視相關方法可參考YY/T 0316—2016附錄F、G、J。
4.風險可接收準則,降低風險的措施及采取措施后風險的可接收程度,是否有新的風險產生。
5.市場上已上市同類產品的不良事件分析總結。審查時可參考不良事件歷史記錄,重點關注由于潛在設計缺陷導致的抱怨和不良事件,以及相應的風險控制措施。
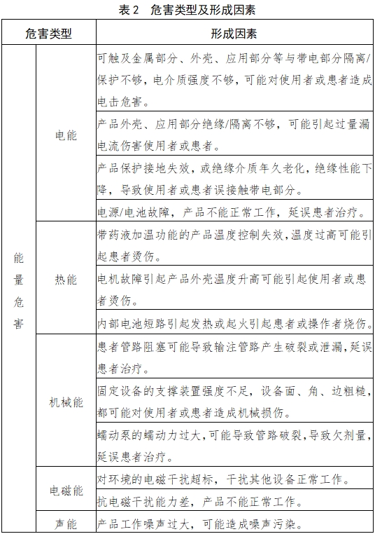
以下依據YY/T 0316—2016的附錄E(表E.1)列舉了輸液泵產品的部分危害因素,提示審查人員至少從以下方面考慮(見表2),同時應根據產品的特殊功能審查其危害因素(如藥物庫、無線功能)。



(八)產品技術要求應包括的主要性能指標
輸液泵產品的主要技術性能指標應至少包括下列內容,其中準確度的測試應同時在產品宣稱的可調范圍的極限值下進行:
1.應明確產品輸液模式種類。
2.應明確輸液速度的可調范圍、步進及誤差。
3.應明確輸液量的可調范圍、步進及誤差。
4.應明確KVO速度及誤差。
5.應明確(BOLUS或丸劑量)速度及誤差。
6.應明確快注、快排速度及誤差(如有)。
7.應明確滴速精度及誤差(如有)。
8.應明確加溫器加溫溫度范圍及誤差(如有)。
9.應明確產品實時顯示的輸液量信息。
10.應明確報警功能(應至少包含GB9706.27及YY0709中關于報警的要求,如有其他報警功能,也應明確)。
11.設備產生的最大輸液壓力和阻塞報警閾值(壓力)的說明。
12.設備運行在最小速度和中速以及最小和最大可選阻塞報警閾值(壓力)時,阻塞報警觸發所需的最長時間。
13.設備運行在中速并且達到最小和最大阻塞報警閡值(壓力)時,產生的丸劑量的說明。
14.當設備使用內部電源供電并以中速運行時,通常的運行時間。
15.說明書中應體現單一故障狀態下可能傳輸的最大容量。
16.無線功能及無線接口工作頻率(如有)。
17.推薦使用輸注管路的清單,明確生產廠家、規格型號。
注:注冊檢測時,可選擇一種輸注管路進行全項檢測。其他輸注管路可由檢測所或生產企業進行驗證,驗證至少包含流速試驗。
18.外觀要求。
19.電氣安全
應符合GB 9706.1—2007《醫用電氣設備 第1部分:安全通用要求》、GB 9706.27—2005《醫用電氣設備 第2—24部分:輸液泵和輸液控制器安全專用要求》、YY0709—2009《醫用電氣設備第1-8部分:安全通用要求 并列標準:通用要求,醫用電氣設備和醫用電氣系統中報警系統的測試和指南》標準的要求。
20.環境實驗
應符合GB/T 14710—2009《醫用電器環境要求及試驗方法》標準的要求。
21.電磁兼容性
應符合YY 0505—2012《醫用電氣設備 第1—2部分:安全通用要求 并列標準:電磁兼容要求和試驗》及GB 9706.27—2005《醫用電氣設備 第2—24部分:輸液泵和輸液控制器安全專用要求》標準中生命支持設備或系統的要求。
(九)同一注冊單元內注冊檢驗代表產品確定原則和實例
同一注冊單元內所檢測的產品,應當是能夠代表本注冊單元內其他產品安全性和有效性的典型產品。具體原則如下:
1.主要部件不同的設備應選取不同的檢測樣機。
2.產品性能指標不同的設備應選取不同的檢測樣機。
3.若產品部件及性能指標相同,建議以功能最多,能覆蓋注冊單元全部功能的一個或多個型號作為典型型號。
4.電磁兼容檢測考慮:電磁兼容檢驗應當涵蓋申報單元中的全部型號。若能提供理論和/或試驗數據證明結構、功能的差異對于電磁兼容性能的影響,可確定是否需增加相應的其他型號一并作為典型型號。
(十)產品生產制造相關要求
應明確產品生產工藝過程,可采用流程圖的形式,并說明其過程控制點,且應結合產品實際生產過程細化產品生產工藝介紹,應能體現出外協加工部分(如有)、半成品加工過程,工藝流程圖中應明示關鍵工序、特殊過程(如有)、過程控制點、各生產檢驗工序對環境的要求、使用的相關設備及對設備精度的要求等相關信息。
有多個研制、生產場地,應介紹每個研制、生產場地的實際情況。
(十一)產品的臨床評價要求
注冊申請人應根據《醫療器械臨床評價技術指導原則》(國家食品藥品監督管理總局通告2015年第14號)的相關要求提交臨床評價資料。
對于列入免于進行臨床試驗醫療器械目錄(國家食品藥品監督管理總局通告2014年第12號,2016年第133號,2017年第170號)的產品,申請人按照《醫療器械臨床評價技術指導原則》的豁免臨床要求,提供相應臨床評價資料。
針對申報產品與對比產品所不相同的功能特點,申請人應針對該功能特點進行臨床評價,提交臨床評價資料,例如具有加溫功能。
(十二)產品質量分析
通過向國家藥品不良反應監測中心申請檢索全國輸液泵相關不良事件數據庫,得到了全國輸液泵相關不良事件數據。2002—2011年,全國共收到輸液泵相關不良事件236例。
全國不良事件主要集中在2009—2011年,占84.32%,尤其2011年收到的不良事件報告就占41.95%。產生這種情況的原因可能是兩個方面:第一,輸液泵的使用量從2009年開始有較大的增長;第二,2008年底醫療器械不良事件監測和再評價管理辦法頒布,對于全國醫療器械不良事件數量的增長有較大促進作用。
全國89.8%的輸液泵不良事件是由醫療機構上報的,因為輸液泵是一種在醫院使用的比較專業的醫療器械。
全國236份輸液泵不良事件報告的事件主要表現較多,通過分析整理,可以歸納成20個主要表現,排名前三位的表現分別是:輸液速度與設定值不符(47.88%);輸液泵無故頻繁報警影響使用(10.59%);輸液量與設定值不符(8.47%)。此外,輸液泵故障和硬件損壞(7.2%)、輸液泵流速流量控制失效(5.93%)、輸液完成時間與設定不符(5.93%)也占較大比例。詳見表3:


對數據進行進一步分析,輸液速度與設定值不符、輸液量與設定值不符、輸液完成時間與設定不符三個不良事件表現實際屬于一類,都是由于輸液速度不準確造成的,所以從全國不良事件數據分析結果來看,輸液泵輸液速度不準確是目前輸液泵存在的一個最主要問題。
輸液泵相關不良事件后果93.64%沒有造成嚴重的影響,威脅生命和導致機體功能結構永久性損傷所占比例較小。雖然造成嚴重傷害的輸液泵不良事件較少,但是因為目前使用輸液泵的患者大都是急癥、重癥患者,自主意識較差,如果不能及時發現,很可能就造成比較嚴重的傷害,隱藏的風險還是較大的。
根據目前掌握的不良事件歷史記錄,輸液泵產品不良事件數量較多且呈增長趨勢,因此對輸液泵產品的質量持續監控顯得尤為必要。
申請人應提供注冊證有效期內產品分析報告,針對所申報產品不良事件進行分析總結,至少應包含以下內容:
1.所接收的投訴和抱怨的情況,例如抱怨數量、原因分析、糾正預防措施及其效果、抱怨最終處理方式。
2.不良事件的情況,例如,不良事件的嚴重度、原因分析、糾正預防措施及其效果,不良事件的最終狀態。
(十三)產品說明書和標簽要求
說明書、標簽和包裝標識應當符合《醫療器械說明書和標簽管理規定》(國家食品藥品監督管理總局令第6號)、GB 9706.1,GB 9706.27,YY 0505,YY 0709的要求。結合輸液泵產品特點重點關注以下內容:
1.推薦使用輸注管路的清單。輸注管路應明確生產廠家、規格型號等要求,以及正確安裝輸注管路的方法。
2.使用不適合的輸注管路所造成的后果警告。
3.制造商推薦的與設備一起使用的專用附件清單。
4.有關安裝設備時所允許的安裝方位,安裝方法和注意事項。
5.有關裝載、灌注、更換和重裝輸注管路的說明,以及有關輸注管路更換間隔的說明以確保其規定的性能。
6.關于輸注管路上夾子的使用,自流狀況的避免和更換藥液容器步驟的說明。
7.若性能與重力有關,患者心臟上方允許的藥液容器高度的范圍。
8.防止空氣輸入患者體內的方法。
9.設備產生的最大輸液壓力和阻塞報警閾值(壓力)的說明。
10.設備運行在最小速度和中速以及最小和最大可選阻塞報警閾值(壓力)時,阻塞報警觸發所需的最長時間。
11.設備運行在中速并且達到最小和最大阻塞報警閾值(壓力)時,產生的丸劑量的說明。
12.提供阻塞緩解前(如有)控制丸劑的方法說明。
13.若設備不能作為便攜式設備使用,向操作者明確有關的說明。
14.滴數傳感器(如有)所需的預防措施,例如,有關替換,清洗,液位及環境亮度的要求。
15.推薦的設備清洗和維護具體方法。
16.當設備使用內部電源供電并以中速運行時,通常的運行時間。
17.保持開放速度的說明,以及何時開始。
18.有關報警及其運行環境的說明。
19.在某種情況下,可能無法維持規定精確度的警告。
注:制造商必須規定當設備不能維持其規定精確度時有關的參數。
例如,溶液的最大/最小黏度,安全系統反應時間,風險分析范圍等等。
20.其他輸液系統或附件連接至患者管路時有關的安全方面危險的指導。
21.灌注/清洗或丸劑控制運行時獲得的速度以及每一個被抑制的報警的說明。
22.與可能影響設備安全運行的外部射頻干擾或電磁輻射有關的安全危險方面的警告說明。
23.可選擇的速度范圍以及選擇的增量。
24.操作者檢查正確的報警功能和設備的操作安全性試驗的指導。
25.根據GB 9706.27—2005表102 及50.101、50.102條款所給的速度和試驗方法得出的數據并向操作者解釋該數據的說明。
26.關機后,電子記憶功能保存的時間(如有:應提交研究資料)。
27.單一故障狀態下可能傳輸的最大容量。
28.若設備連接了遙控裝置,有關其安全運行的指導。
29.使用的電池型號及其有效性的有關信息。
30.IP等級的說明。
31.明確本產品需經過培訓合格的專業醫務人員操作使用。
32.用戶界面及其說明。
33.產品日常校準方法。
34.推薦的消毒方法。
35.產品使用期限。
(十四)研究要求
1.產品性能研究
應當提供產品性能研究資料以及產品技術要求的研究和編制說明,包括功能性、安全性指標(如電氣安全與電磁兼容)以及與質量控制相關的其他指標的確定依據,所采用的標準或方法、采用的原因及理論基礎。
2.生物相容性評價研究
如適用,應對成品中與患者和使用者直接或間接接觸的材料的生物相容性進行評價。
生物相容性評價研究資料應當包括:
2.1生物相容性評價的依據和方法。
2.2產品所用材料的描述及與人體接觸的性質。
2.3實施或豁免生物學試驗的理由和論證。
2.4對于現有數據或試驗結果的評價。
3.滅菌和消毒規范
終端用戶消毒:如適用,應明確推薦的消毒規范(方法和參數)以及所推薦消毒方法確定的依據。
4.產品有效期和包裝研究
有效期的確定:應提供產品的使用期限,并提交相應的驗證報告。使用期限可表述為可使用次數或可使用年限等。
包裝及包裝完整性:在宣稱的有效期內以及運輸儲存條件下,保持包裝完整性的依據。
5.軟件研究
應當提供一份單獨的醫療器械軟件描述文檔,內容包括基本信息、實現過程和核心算法,詳盡程度取決于軟件的安全性級別和復雜程度。同時,應出具關于軟件版本命名規則的聲明,并明確軟件版本的全部字段及字段含義,確定軟件的完整版本和發行所用的標識版本。軟件發行所用標識版本應在產品技術要求中明示。
該部分要求可在綜述資料中列出,并按照《醫療器械軟件注冊技術審查指導原則》(國家食品藥品監督管理總局通告2015年第50號)要求提供。醫療器械軟件的風險水平采用軟件安全性級別(YY/T 0664—2008《醫療器械軟件 軟件生存周期過程》)進行分級,根據輸液泵產品的特點,其軟件安全性級別應定義為C級(可能死亡或嚴重傷害)。
6.其他資料
證明產品安全性、有效性的其他研究資料。
(一)企業根據產品特點制定的性能及功能要求應合理適宜,對應的試驗方法應具有可操作性和可重復性;應全面執行現行有效的強制性安全標準,不適用條款的理由應充分闡述。
(二)產品名稱建議規范為“輸液泵”或“醫用輸液泵”,而不應稱作“精密輸液泵”或“電腦輸液泵”等內涵不明確的產品名稱。
(三)應根據自身特點,在綜述資料中明確工作原理、安全基本特征及各組成部分的功能等內容,并與所提交的其他注冊申報資料內容保持一致。
(四)在產品性能研究中應明確推薦使用的所有輸注管路的生產廠家、品牌、規格等信息,并闡述所選擇的理由及其確定的依據。
(五)臨床評價應嚴格按照《醫療器械臨床評價指導原則》(國家食品藥品監督管理總局通告2015年第14號)的要求進行。
(六)產品的主要風險應充分考慮,并通過風險控制措施及其措施的驗證確保產品的剩余風險在合理可接受的范圍之內。
(七)隨機文件應符合相關法規及國行標的要求,審查說明書時,應重點關注安全專標對產品使用注意事項的要求。
湖南省藥品審評認證與不良反應監測中心。

站點聲明
本網站所提供的信息僅供參考之用,并不代表本網贊同其觀點,也不代表本網對其真實性負責。圖片版權歸原作者所有,如有侵權請聯系我們,我們立刻刪除。如有關于作品內容、版權或其它問題請于作品發表后的30日內與本站聯系,本網將迅速給您回應并做相關處理。
鄭州思途醫療科技有限公司專注于醫療器械產品政策與法規規事務服務,提供產品注冊備案申報代理、臨床試驗、體系建立輔導、分類界定、申請創新辦理服務。
為深入貫徹落實中共中央辦公廳、國務院辦公廳印發的《關于深化審評審批制度改革鼓勵藥品醫療器械創新的意見》(廳字〔2017〕42號),按照國家藥品監督管理局《關于擴大醫療器械
為規范醫療器械注冊人跨區域委托生產的監督管理,推進長江三角洲區域醫療器械跨區域監管,根據《中共中央辦公廳國務院辦公廳關于深化審評審批制度改革鼓勵藥品醫療器械創新的意見》《
附件:血液透析用水處理設備注冊審查指導原則(2024年修訂版)(2024年第19號).doc血液透析用水處理設備注冊審查指導原則(2024年修訂版)本指導原則旨在指導注冊申請人對血液透析用水處理設備注冊申報資料的準備及撰寫,同時也為技術審評部門提供參考。本指導原則是對血液透析用水處理設備的一般要求,注冊申請人依據產品的具體特性確定其中內容是否適用。若不適用,要具體闡述理由及相應的科學依據,并依據產
本指導原則旨在幫助和指導注冊申請人對一次性使用腹部穿刺器注冊申報資料進行準備,以滿足技術審評的基本要求。同時有助于審評機構對該類產品進行科學規范的審評,提高審評工
附件:重組膠原蛋白創面敷料注冊審查指導原則(2023年第16號).doc重組膠原蛋白創面敷料注冊審查指導原則本指導原則旨在指導注冊申請人準備及撰寫重組膠原蛋白創
國家藥監局關于發布免于臨床試驗的體外診斷試劑臨床評價技術指導原則的通告(2021年第74號)發布時間:2021-09-24為指導體外診斷試劑的臨床評價工作,根據
國家市場監督管理總局令 第47號 《醫療器械注冊與備案管理辦法》已經2021年7月22日市場監管總局第11次局務會議通過,現予公布,自2021年10月1日起施行。 附件: 醫療器械注冊與備案管
國家藥監局藥審中心關于發布《抗腫瘤藥物臨床試驗中SUSAR分析與處理技術指導原則》的通告(2024年第42號) 發布日期:20241010
國家藥監局器審中心關于發布影像型超聲診斷設備(第三類)注冊審查指導原則(2023年修訂版)的通告(2024年第29號)發布時間:2024-10-14為進一步規范
附件:一次性使用醫用沖洗器產品注冊審查指導原則(2022年第41號).doc一次性使用醫用沖洗器產品注冊審查指導原則本指導原則旨在指導注冊申請人對一次性使用醫用
行業資訊
知識分享
八年
醫療器械服務經驗
聯系思途,免費獲得專屬《落地解決方案》及報價
咨詢相關問題或咨詢報價,可以直接與我們聯系
思途CRO——醫療器械注冊臨床第三方平臺
