長江三角洲區域醫療器械注冊人制度試點工作實施方案(試行)(滬藥監械管〔2019〕112號)
為深入貫徹落實中共中央辦公廳、國務院辦公廳印發的《關于深化審評審批制度改革鼓勵藥品醫療器械創新的意見》(廳字〔2017〕42號),按照國家藥品監督管理局《關于擴大醫療器械
來源:醫療器械注冊代辦 發布日期:2023-07-20 閱讀量:次
附件:體外膜肺氧合(ECMO)溫度控制設備注冊審查指導原則(2023年第26號).doc
本指導原則旨在指導注冊申請人規范體外膜肺氧合(extracorporeal membrane oxygenation,ECMO)(以下簡稱ECMO)溫度控制設備研制過程和準備相關醫療器械注冊申報資料,同時也為技術審評部門提供參考。
本指導原則是對ECMO溫度控制設備的一般要求,注冊申請人應依據產品的具體特性確定其中內容是否適用。若不適用,需具體闡述理由及相應的科學依據,并依據產品的具體特性對注冊申報資料的內容進行充實和細化。
本指導原則是供注冊申請人和技術審評人員使用的指導性文件,但不包括審評審批所涉及的行政事項,亦不作為法規強制執行,應在遵循相關法規的前提下使用本指導原則。如果有能夠滿足相關法規要求的其他方法,也可以采用,但是需要提供詳細的研究資料和驗證資料。
本指導原則是在現行法規和標準體系以及當前認知水平下制定,隨著法規和標準的不斷完善,以及科學技術的不斷發展,相關內容也將適時進行調整。
本指導原則適用于體外膜肺氧合(ECMO)溫度控制設備,屬于體外膜肺氧合醫療器械系列指導原則之一。根據產品功能和預期用途,ECMO溫度控制設備主要用于調節和維持體外循環回路中的液體溫度,配合實現長時間心肺功能支持。
預期用于體外心肺轉流手術的熱交換設備參照此指導原則執行。
產品適用范圍相似的其他醫療器械,亦可參考本指導原則。
(一)監管信息
1.分類編碼和管理類別
參照《醫療器械分類目錄》,本指導原則包括一級產品類別“10-05-心肺轉流設備”中的兩個二級產品類別:
1.1熱交換設備(分類編碼 10-05-03)
此類產品通常由水循環系統、制冷系統、加溫系統等組成,與人工心肺機聯合用于體外循環手術中,使用液體循環對氧合器、控溫毯或停跳灌注裝置中的血液進行控制性冷卻或加熱。此類產品可以為體外循環血液熱交換系統中的熱交換器提供加溫水、降溫水和原水,供醫療單位施行體外循環時調節溫度用,按照第二類醫療器械進行管理。
1.2體外心肺支持用升溫設備(分類編碼 10-05-05)
此類產品通常由水槽、加熱器、泵、控制裝置及連接管道組成(若為其他加熱模式,可不包含水槽、泵等組件),預期為氧合器提供熱量,調節和維持患者體溫,按照第二類醫療器械進行管理。
2.注冊單元劃分
若申報產品存在多個型號規格或配置,建議依據產品適用范圍、技術原理、結構組成、性能指標等關鍵要素進行注冊單元劃分。
2.1技術原理
產品技術原理存在較大差異的情況,需劃分為不同的注冊單元。
例如:兼具升溫和降溫功能的產品,與僅具有升溫或降溫功能的產品,且兩者的溫度控制原理差異較大,需劃分為不同的注冊單元。
2.2性能指標
產品主要性能指標存在較大差異,難以合理選擇典型性產品型號,需劃分為不同的注冊單元。
例如:流量、升降溫速率、溫度控制范圍、溫度測量精度等關鍵指標存在重大差異。
2.3結構組成
產品結構組成存在較大差異,需劃分為不同的注冊單元。
例如:驅動泵的類型不同,且泵的數量差異較大,以及單通道液路輸出與多通道液路輸出等。
2.4預期用途
產品預期用途不同,需劃分為不同的注冊單元。
例如:僅用于心肺轉流手術的產品,與僅用于ECMO治療的產品。同時可用于心肺轉流手術和ECMO治療的產品可以作為一個注冊單元。
2.5其他
水箱容積不同的產品,一般可以納入同一注冊單元進行申報。
(二)綜述資料
1.概述
注冊申請人(以下簡稱申請人)需描述申報產品的通用名稱及其確定依據、管理類別信息、產品適用范圍。若適用,申請人需要提供申報產品的背景信息概述。
2.產品描述
2.1工作原理
申請人需結合臨床應用,描述產品工作原理和技術類型,可以從加熱/制冷方式、循環方式、獨立液路數量等重要方面進行分析說明,包括不限于加熱/制冷原理(例如:半導體加熱、電加熱/制冷、制冷劑制冷、磁制冷等)、回路連接情況(氧合器的熱交換器、控溫毯等)、供電方式、控制和監測原理等。
2.2結構組成
2.2.1產品整體描述
申請人需提供產品整體描述資料。溫控設備一般由水箱、溫度控制系統(加熱/制冷系統)、水箱循環系統(泵)、監測模塊(溫度、流量、液位、壓力等)、控制面板、推車、附件等組成。
申請人需提供產品布置圖(工程圖示和真實照片等),描述臨床場景中溫控設備的實際布置情況,圖中需要標識產品結構組成的主要部件。
申請人需提供產品系統框圖,在圖中對控制與監測模塊(電路部分)、水箱循環系統(液路部分)進行標識和注釋。
關于液路部分,建議提供水箱填充的傳熱介質的必要說明和要求,例如:無菌過濾水。申請人需詳細描述獨立液路的信息,典型液路包括:
2.2.1.1患者液路
患者液路用于調節和維持患者體溫。申報產品可能具有多條患者液路,例如:連接氧合器的熱交換器,或者連接控溫毯等直接接觸患者的產品附件。
2.2.1.2心臟停搏液路
心臟停搏液路通常連接心臟停搏熱交換器,可以調節和維持心臟停搏液的溫度。
2.2.2產品部件
申請人可以結合產品系統框圖,逐項描述產品部件的關鍵信息,包括部件的型號規格、材料、工藝、部件之間的相互關系等。
2.2.2.1系統控制模塊
系統控制模塊可以為水箱提供工作電源,并具有調節溫度、流量、液位、壓力等控制功能。
申請人需說明溫度、流量、液位、壓力等關鍵指標的調節范圍和誤差要求。
2.2.2.2監測模塊
監測模塊一般由溫度傳感器、流量傳感器、液位傳感器、壓力傳感器等組成,可以監測產品運行狀態,包括水箱溫度監測、循環回路溫度監測、流量監測、液位監測、壓力監測、控溫毯表面溫度監測等。
例如:利用溫度監測模塊,實時監測水箱內液體溫度,可以避免導致進入患者體內的血液溫度過高或過低。
申請人需描述傳感器型號、數量、安裝和測量位置、工作原理(超聲、紅外等)、監測模塊供電模塊等部件的連接設計、防止錯誤連接的措施等。
2.2.2.3供液模塊
申請人需描述輸入液體的要求,例如:水硬度、處理方法的要求。
2.2.2.4軟件組件
申請人可以結合用戶界面,簡要描述軟件組件,列表說明重要的軟件功能模塊。
2.2.2.5顯示系統
申請人需說明人機交互相關的顯示功能,相關用戶界面設計,包括溫度、流量、系統狀態等必要的用戶界面顯示信息、異常提示或報警信息等。
2.2.2.6系統電源模塊
申請人需說明申報產品在所有預期使用環境中的供電配置和特殊要求,例如:手術環境、醫院環境、轉運環境等。
2.2.2.7內部電源
如適用,建議申請人說明電池類型、電氣指標、續航能力等,以及配套充電器具的性能指標和使用要求。
2.2.2.8附件
申請人需描述產品附件的信息,例如:支架、固定裝置、管路接口套件等。
2.2.3產品功能
申請人需描述產品功能(升溫/降溫)和工作模式,明確產品是否可以連接控溫毯等附件,以及產品在各個應用場景下的預期持續工作時長。申請人需提供產品工作流程圖,說明操作流程,例如:準備、開機自檢、水管預充/排氣等。
2.2.3.1功能分類
按照功能劃分,溫控設備可以分為三類:
2.2.3.1.1僅具有升溫功能的設備。
2.2.3.1.2僅具有降溫功能的設備。
2.2.3.1.3兼具升溫和降溫功能的設備。
升溫功能一般是通過物理升溫方式:①在體外循環過程中與氧合器的熱交換器聯合使用,將氧合器中的血液維持在預期溫度;②通過對體外循環回路液體的升溫,可以避免患者出現體溫過低。申請人應提供升溫系統的加熱原理、實現方式、加熱功率等必要說明。
降溫功能利用低體溫對人體細胞代謝的抑制作用,通過對體外循環回路液體實施降溫,用于輔助開展體外循環手術。申請人應提供冷卻系統的冷卻原理、實現方式、冷卻功率(初始/連續)等必要說明。
溫控設備連接控溫毯等附件,可以通過床墊與患者皮膚的接觸,來調節和維持患者體溫。
2.2.3.2工作模式
申報產品一般可以設定輸出液溫,并將其維持在一定范圍內。某些產品還具有循環回路溫度監測及反饋控制功能。申請人需描述產品工作模式的具體信息,并說明各個模式的持續工作時長。
2.2.3.2.1恒定液溫輸出模式
該模式下,可以將輸出液體的溫度維持在預設值范圍內,并符合允差的要求。
2.2.3.2.2溫差控制模式(自動反饋控制模式)
該模式下,可以設置最大允許溫差閾值,通過計算出口液溫與外部監測點溫度之間的溫差,對設備的加熱/冷卻參數進行反饋控制,避免患者由于突然的加熱或冷卻而受到刺激或傷害。溫差控制模式應有必要的安全措施,輸出液溫自動調節不應超過規定的限值。典型的監測溫差包括:患者液路和心臟停搏液路的溫差;患者液路和靜脈血液回路(靜脈管路、靜脈貯血器等)的溫差。
若產品不具有或未連接外部溫度傳感器,應禁止啟動溫差控制模式。
2.2.3.3特殊應用場景(若適用)
若適用,建議結合溫控設備可能涉及的特殊應用場景(床旁、轉運、緊急救治等),對申報產品功能進行全面評價。
2.2.3.4數據記錄功能
申報產品一般具有運行數據記錄功能,需說明記錄的數據類型、數據最長記錄和保存時間等。
2.2.3.5產品報警功能
申報產品通過本地/遠程報警,可以實時、有效地監控產品工作狀態,在產品運行異常或操作錯誤時(例如:溫度超過高溫/低溫限值),需要及時報警。
2.2.4產品外部接口
2.2.4.1接口信息
申請人需說明產品外部接口信息,包括:
2.2.4.1.1接口類型。例如:標準/專用接口、電氣/機械接口、液路接口、無線通訊接口等。
2.2.4.1.2接口功能。例如:信號控制、數據交換、是否為聯合使用設備提供電源等。
2.2.4.1.3接口數量和連接方式。
2.2.4.2聯合使用器械
申請人需提供預期配合使用的產品信息,如配合使用的ECMO產品、控溫毯、配套管路等。若配合使用器械已在中國批準上市,可以提供其在國家藥監局網站能夠公開查詢的相關上市信息,器械聯用的集成測試報告等支持性資料。
若申報產品預期在不同環境中使用,需詳述產品環境相關的特殊配置信息。例如:手術室、重癥監護病房、車輛、船舶、飛機等。
2.3包裝說明
申請人需描述注冊單元內所有產品組成的包裝情況,說明包裝清單和包裝方式,提供包裝圖示。
2.4研發歷程、與同類和/或前代產品的參考和比較
若存在可以參考的同類產品/前代產品,建議列表比較說明申報產品與同類產品/前代產品在工作原理、結構組成、制造材料、性能指標、作用方式、適用范圍等方面的異同,并重點說明申報產品的新功能、新應用、新特征。
3.適用范圍和禁忌證
3.1產品適用范圍
需明確產品使用場景、預期用途等,例如:
3.1.1該產品適用于體外心肺支持輔助過程中調節和維持體外循環回路中的液體溫度。
3.1.2該產品適用于心肺轉流手術中調節和維持體外循環回路中的液體溫度。
3.1.3該產品與控溫毯連接使用,通過控制設備內循環液體的溫度,用于對人體進行體外物理升溫和/或降溫。
申請人需說明產品對于操作者的要求,明確目標用戶,以及操作產品應具備的技能、知識、培訓等。
3.2預期使用環境
申請人需詳述產品使用環境條件及保管環境條件,包括:
3.2.1提供產品的儲存運輸、使用環境要求(溫度范圍、相對濕度范圍、氣壓范圍等)。
3.2.2說明產品可以安全、有效地使用的環境、場景和范圍(例如:醫院、救護車、院內及院間轉運等)。
4.申報產品上市歷史
若適用,申請人需要提供以下相關資料:
4.1上市情況。申報產品在各國家或地區的上市批準時間、銷售情況。
4.2不良事件和召回。
4.3銷售、不良事件及召回率。
5.其他需說明的內容
若適用,申請人可以提供設備需要重點關注的其他內容和支持性資料。
(三)非臨床資料
1.產品風險管理資料
產品風險管理資料應符合GB/T 42062《醫療器械風險管理對醫療器械的應用》。申請人需識別和判定與產品有關的危險(源),估計和評價相關風險,控制風險并監測風險控制的安全性、有效性。本指導原則提供了溫控水箱設備的可能危險(源)示例的不完全清單(附件1),幫助申請人判定與產品有關的危險(源)。申請人可以根據產品特征確定其他可能危險(源),采取相應控制措施,確保產品風險降至可接受的程度。
2.醫療器械安全和性能基本原則清單
申請人需提供《醫療器械安全和性能基本原則清單》,并說明產品為了符合適用的各項要求所采用的方法,以及證明其符合性的文件。對于不適用的各項要求,應說明理由。
3.產品技術要求及檢驗報告
3.1申報產品適用標準情況
申請人需列表說明申報產品應符合的國家標準和行業標準,可以參考表2示例。

上述標準均宜執行適用的國家標準、行業標準的現行有效版本,建議申請人主動跟蹤相關標準的更新情況。
僅用于體外心肺支持的體外循環溫控設備(分類編碼 10-05-05),可能不完全適用GB12263標準,建議申請人對于不適用的標準條款進行解釋和說明。
3.2產品技術要求
產品技術要求需參照《醫療器械產品技術要求編寫指導原則》等規范性文件進行編制。若適用,申請人可以參考本指導原則附件2的模板示例。
3.2.1產品型號/規格及其劃分說明
申請人需提供產品型號/規格劃分說明,多個型號/規格,建議列表的形式列出各個型號的規格參數。
申報產品需說明軟件組件名稱、軟件發布版本、軟件完整版本命名規則,明確軟件完整版本的全部字段,逐項說明每字段含義、變化規律,提供每字段含義對應的軟件更新的可能示例。
3.2.2性能指標
關于熱交換設備(分類編碼 10-05-03),產品性能指標條款可以參照GB 12263的相關要求,結合產品特征進行制定。僅用于體外心肺支持的溫控設備(分類編碼 10-05-05),一般只具有升溫功能,建議在參考GB 12263的基礎上,結合產品自身特征制定性能指標條款。
申請人需依據產品實際應用情況,在性能指標條款中列明相關參數的具體數值,例如:范圍、誤差等。此外,需要考慮符合以下標準要求:
電氣安全:GB 9706.1。
電磁兼容:YY 9706.102。
報警系統:YY 9706.108。
其他(若適用):YY9706.112。
3.2.3檢驗方法
建議注明引用標準的編號、年代號及條款號。
3.2.4附錄
需列明產品安全特征,提供絕緣圖、絕緣路徑表。
3.3產品檢驗報告
檢驗報告需注明產品型號規格或配置,樣品描述應與產品技術要求的部件名稱和型號等信息保持一致。
檢驗報告需提供軟件版本界面的真實照片或列明軟件版本信息。具有用戶界面的軟件需要體現軟件發布版本和軟件完整版本,無用戶界面的軟件需體現軟件完整版本。
3.3.1同一注冊單元的典型檢驗產品
申請人需按照注冊單元進行產品檢驗,檢驗結果需要覆蓋注冊單元內所有產品型號規格或配置。典型檢驗產品需要考慮結構組成、性能指標、預期用途等,一般選取功能最齊全、結構最復雜、風險最高的產品型號規格或配置,并提供檢驗典型性說明。
3.3.2產品EMC檢驗
申請人需提供EMC檢驗中產品運行模式的選取依據,并建議考慮產品報警功能。抗擾度試驗中,根據預期使用環境,確定產品抗擾度試驗等級和基本性能。
3.3.3關于檢驗情況的說明
申請人可以提供檢驗情況說明和檢驗報告清單,描述檢驗報告對應的產品型號規格/配置和檢驗類型(產品性能和安規檢驗、EMC檢驗等)。
4.研究資料
4.1化學和物理性能研究、電氣系統安全性研究
申請人需提供產品非臨床研究綜述,逐項描述所開展的研究,概述研究方法和研究結論。列表逐項說明產品性能指標條款的來源和制定依據。
申請人需說明適用的標準或方法,解釋引用或采用的理由。關于適用標準中的不適用條款,需要提供必要的說明。
申請人可以結合綜述資料中描述的產品功能、使用環境,提供相應的測試驗證資料。例如:產品可在飛機或船舶上使用時,需驗證大氣壓和船舶鹽霧等對產品性能的影響。
4.2軟件研究
申請人可以依據《醫療器械軟件注冊審查指導原則(2022年修訂版)》,提供軟件研究資料。軟件研究報告需覆蓋全部軟件組件,并建議關聯綜述資料描述的產品功能。
其軟件安全性級別定義為中等(B級)。
申請人需描述軟件完整版本的全部字段和字段含義,逐項針對字段進行舉例說明,并確定軟件完整版本和發布版本。
申請人可以參照《醫療器械網絡安全注冊審查指導原則(2022年修訂版)》提供網絡安全研究資料。
若適用,按《醫療器械軟件注冊審查指導原則(2022年修訂版)》提交互操作性研究資料,可單獨提交,亦可與軟件研究資料合并。
4.3生物學特性研究
一般而言,ECMO溫控設備與患者不直接接觸。若適用,申請人可以依據GB16886.1《醫療器械生物學評價第1部分:風險管理過程中的評價與試驗》的方法,開展生物學評價研究。
4.4清潔和消毒研究
需明確推薦的消毒工藝(方法和參數、消毒頻率、消毒介質)以及所推薦消毒方法確定的依據。提交清潔消毒有效性的驗證確認資料。
具備水箱的產品應明確加熱/制冷介質更換周期,應提供液路除垢等相關研究資料,說明推薦的除垢方法、除垢效果、除垢周期等。
5.穩定性研究
5.1使用穩定性
申請人可以依據《有源醫療器械使用期限注冊技術審查指導原則》,提供產品使用期限的研究資料。申請人需考慮在正常條件和不利條件下對產品進行分析。
5.2運輸穩定性
申請人需提供運輸穩定性和包裝研究資料,證明在規定的運輸條件下,運輸過程中的環境條件不會對醫療器械造成不利影響。
申請人可以參考GB/T 14710等相關標準進行研究。
6.其他資料
體外循環溫控設備屬于免于進行臨床評價的醫療器械,申請人需按照《列入免于進行臨床評價醫療器械目錄產品對比說明技術指導原則》的要求提交相關資料。
(四)產品說明書和標簽樣稿
產品說明書和標簽需符合《醫療器械說明書和標簽管理規定》以及相關國家標準、行業標準的要求。
產品說明書需明確產品清潔和消毒不徹底的風險,具備水箱的產品需明確加熱/制冷介質的要求(如無菌過濾水)和更換周期,液路除垢方法、除垢效果、除垢周期等。
產品說明書建議提供符合相關標準的產品技術參數,包括產品技術要求規定的性能指標。例如:水箱容量、流量、溫度控制范圍及允差,溫度顯示范圍及允差,升溫/降溫速率等。
[1] 中華人民共和國國務院.醫療器械監督管理條例:中華人民共和國國務院令第739號[Z].
[2] 國家市場監督管理總局.醫療器械注冊與備案管理辦法:國家市場監督管理總局令第47號[Z].
[3] 國家藥品監督管理局.關于公布醫療器械注冊申報資料要求和批準證明文件格式的公告:國家藥品監督管理局公告2021年第121號[Z].
[4] 國家藥品監督管理局.醫療器械注冊自檢管理規定:國家藥品監督管理局公告2021年第126號[Z].
[5] 國家食品藥品監督管理總局.醫療器械說明書和標簽管理規定:國家食品藥品監督管理總局令第6號[Z].
[6] 國家食品藥品監督管理總局.醫療器械通用名稱命名規則:國家食品藥品監督管理總局令第19號[Z].
[7] 國家食品藥品監督管理總局.醫療器械分類目錄:國家食品藥品監督管理總局公告2017年第104號[Z].
[8] 國家藥品監督管理局.醫療器械安全和性能的基本原則:國家藥品監督管理局通告2020年第18號[Z].
[9] 國家藥品監督管理局.醫療器械產品技術要求編寫指導原則:國家藥品監督管理局通告2022年第8號[Z].
[10] 《國家藥監局關于發布醫療器械臨床評價技術指導原則等5項技術指導原則的通告》[Z].
[11] 國家藥品監督管理局醫療器械技術審評中心.醫療器械軟件注冊審查指導原則(2022年修訂版):國家藥品監督管理局醫療器械技術審評中心通告2022年第9號[Z].
[12] 國家藥品監督管理局醫療器械技術審評中心.醫療器械網絡安全注冊審查指導原則(2022年修訂版):國家藥品監督管理局醫療器械技術審評中心通告2022年第7號[Z].
[13] 國家藥品監督管理局.有源醫療器械使用期限注冊技術審查指導原則:國家藥品監督管理局通告2019年第23號[Z].
[14] GB/T 14710,醫用電器環境要求及試驗方法[S].
[15] GB 9706.1-2020,醫用電氣設備 第1部分:基本安全和基本性能的通用要求[S].
[16] YY 9706.102-2021,醫用電氣設備第1-2部分:基本安全和基本性能的通用要求 并列標準:電磁兼容 要求和試驗[S].
[17] YY 9706.112-2021,醫用電氣設備 第1-12部分:基本安全和基本性能的通用要求 并列標準:預期在緊急醫療服務環境中使用的醫用電氣設備和醫用電氣系統的要求[S].
[18] GB 12263-2017,心肺轉流系統 熱交換水箱[S].
[19] GB/T 14710-2009,醫用電氣設備環境要求及試驗方法[S].
[20] GB/T 42062-2022,醫療器械 風險管理對醫療器械的應用[S].
[21] GB/T 16886.1-2011,醫療器械生物學評價 第1部分:風險管理過程中的評價與試驗[S].
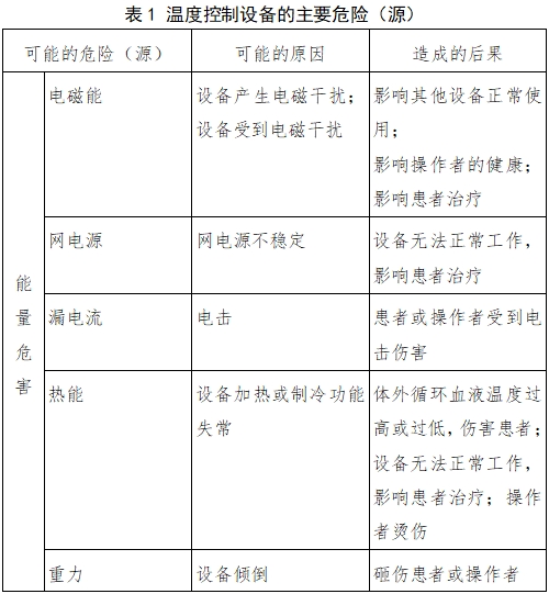
附件1
針對ECMO溫度控制設備產品的安全特征,從能量危險(源)、生物學和化學危險(源)、操作危險(源)、信息危險(源)等方面,對產品風險進行全面分析并闡述相應的防范措施。ECMO溫度控制設備產品危險(源)示例如下:



附件2
該模板為水箱類產品技術要求的一個推薦性示例。
該模板中所有的數值、條款等具體內容,均為可能的常見情況舉例,切勿視為強制性要求執行,僅供申請人在編制產品技術要求時進行參考
醫療器械產品技術要求編號:(宋體小四號,加粗)
體外膜肺氧合溫度控制設備(宋體小二號,加粗)
1. 產品型號/規格及其劃分說明(宋體小四號,加粗)
1.1 產品型號:(宋體小四號)
1.2 產品型號/規格劃分說明

1.3 軟件信息
1.3.1. 軟件名稱:XXXXXX
1.3.2. 軟件規格型號:XXXXXX
1.3.3. 軟件發布版本:X.Y
1.3.4. 軟件完整版本命名規則:X.Y.Z.D
X:字段含義。例如:示例1;示例2;示例3 … … 。
(其他字段同上要求。申請人應描述軟件完整版本的全部字段及字段含義和示例)
2. 性能指標(宋體小四號,加粗)
2.1 外觀與結構(宋體小四號)
應符合GB 12263-xxxx的4.2的要求。
2.2 連接牢固性
應符合GB 12263-xxxx的4.3的要求。
2.3 容量
水箱最大容量為xxx L,允差: 。
應符合GB 12263-xxxx的4.4的要求。
2.4 流量
水箱空載最大流量應不小于xxx L/min。
應符合GB 12263-xxxx的4.5的要求。
2.5 溫度控制
水箱的溫度控制范圍: ,允差: 。
應符合GB 12263-xxxx的4.6的要求。
2.6 溫度顯示
水箱溫度顯示范圍: ,允差: 。
應符合GB 12263-xxxx的4.7的要求。
2.7 超溫提示
符合GB12263-xxxx的 4.8要求。
2.8 升溫/降溫速率
水箱加熱速率: 。
水箱冷卻速率: 。
2.9 噪聲
水箱的噪聲應不大于62 dB(A計權)。
2.10 提示聲響
水箱的提示聲響應不小于65 dB(A計權)。
(關于閾值的具體數值,應符合臨床需要和YY0709的要求)。
2.11 管路壓力
水箱應設計有壓力過壓保護措施,且水路管路的最大輸出壓力不應超過 xxx mmHg。
2.12 滲漏
水箱不應有滲漏現象。
2.13 安全要求
應符合GB 9706.1-xxxx、YY 0709-xxxx、YY9706.112-xxxx的要求。
2.14 電磁兼容
應符合YY 0505-xxxx的要求。
2.15 網絡安全(如適用)
2.15.1 數據接口(注:建議說明數據接口應符合的標準和通訊協議類型)
(1)傳輸協議: USB x.x 。
2.15.2 用戶訪問控制(注:建議列表描述)
(1)用戶身份鑒別方法:無需用戶登錄認證即可操作設備。
(2)用戶類型和權限:無需用戶登錄認證即可操作設備。
2.16 軟件功能(若適用,例如:應用模式等)
2.16.1 應用模式
2.16.2 用戶界面
2.17 用戶設置和出廠設置

… …
3. 檢驗方法(宋體小四號,加粗;申請人應按小節2性能指標的具體條款,逐項制定檢驗方法)
制造商應規定產品的工作條件/環境條件:
環境溫度:
相對濕度:
大氣壓力:
3.1 外觀
按照GB 12263-xxxx的4.2的方法進行檢驗,應符合2.1的要求。
... ...
3.15 軟件功能
3.15.1 應用模式
按說明書操作,應符合2.15.1要求。
3.15.2 用戶界面
按說明書操作,應符合2.15.2要求。
… …
(分頁)
附錄A
產品安全特征(宋體小四號,加粗)
一、按防電擊類型分類:
二、按防電擊的程度分類:
三、按對進液的防護程度分類:
四、按在與空氣混合的易燃麻醉氣或與氧或氧化亞氮混合的易燃麻醉氣情況下使用時的安全程度分類:
五、按運行模式分類:
六、設備的額定電壓和頻率:
網電源:
內部電源:
七、設備的輸入功率:
八、設備是否具有對除顫放電效應防護的應用部分:
九、設備是否具有信號輸出或輸入部分:
十、永久性安裝設備或非永久性安裝設備:
十一、電氣絕緣圖
… …
(分頁)

站點聲明
本網站所提供的信息僅供參考之用,并不代表本網贊同其觀點,也不代表本網對其真實性負責。圖片版權歸原作者所有,如有侵權請聯系我們,我們立刻刪除。如有關于作品內容、版權或其它問題請于作品發表后的30日內與本站聯系,本網將迅速給您回應并做相關處理。
鄭州思途醫療科技有限公司專注于醫療器械產品政策與法規規事務服務,提供產品注冊備案申報代理、臨床試驗、體系建立輔導、分類界定、申請創新辦理服務。
為深入貫徹落實中共中央辦公廳、國務院辦公廳印發的《關于深化審評審批制度改革鼓勵藥品醫療器械創新的意見》(廳字〔2017〕42號),按照國家藥品監督管理局《關于擴大醫療器械
為規范醫療器械注冊人跨區域委托生產的監督管理,推進長江三角洲區域醫療器械跨區域監管,根據《中共中央辦公廳國務院辦公廳關于深化審評審批制度改革鼓勵藥品醫療器械創新的意見》《
附件:血液透析用水處理設備注冊審查指導原則(2024年修訂版)(2024年第19號).doc血液透析用水處理設備注冊審查指導原則(2024年修訂版)本指導原則旨在指導注冊申請人對血液透析用水處理設備注冊申報資料的準備及撰寫,同時也為技術審評部門提供參考。本指導原則是對血液透析用水處理設備的一般要求,注冊申請人依據產品的具體特性確定其中內容是否適用。若不適用,要具體闡述理由及相應的科學依據,并依據產
為加強醫療器械生產監督管理,規范醫療器械生產質量管理,根據《醫療器械監督管理條例》(國務院令650號)、《醫療器械生產監督管理辦法》(國家食品藥品監督管理總局令第7號)
本指導原則旨在幫助和指導注冊申請人對一次性使用腹部穿刺器注冊申報資料進行準備,以滿足技術審評的基本要求。同時有助于審評機構對該類產品進行科學規范的審評,提高審評工
附件:重組膠原蛋白創面敷料注冊審查指導原則(2023年第16號).doc重組膠原蛋白創面敷料注冊審查指導原則本指導原則旨在指導注冊申請人準備及撰寫重組膠原蛋白創
國家藥監局關于發布免于臨床試驗的體外診斷試劑臨床評價技術指導原則的通告(2021年第74號)發布時間:2021-09-24為指導體外診斷試劑的臨床評價工作,根據
國家市場監督管理總局令 第47號 《醫療器械注冊與備案管理辦法》已經2021年7月22日市場監管總局第11次局務會議通過,現予公布,自2021年10月1日起施行。 附件: 醫療器械注冊與備案管
國家藥監局藥審中心關于發布《抗腫瘤藥物臨床試驗中SUSAR分析與處理技術指導原則》的通告(2024年第42號) 發布日期:20241010
國家藥監局器審中心關于發布影像型超聲診斷設備(第三類)注冊審查指導原則(2023年修訂版)的通告(2024年第29號)發布時間:2024-10-14為進一步規范
行業資訊
知識分享
八年
醫療器械服務經驗
聯系思途,免費獲得專屬《落地解決方案》及報價
咨詢相關問題或咨詢報價,可以直接與我們聯系
思途CRO——醫療器械注冊臨床第三方平臺
