臨床試驗中的單盲、雙盲、三盲、破盲是什么意思?
盲法試驗常用的有兩種:單盲(single blinding)和雙盲(double blinding),更嚴格的對照試驗要用到三盲(triple blinding),在對照藥物和試驗藥物劑型或外觀不同時,還要用到雙盲雙模擬技
來源:醫療器械注冊代辦 發布日期:2025-06-29 閱讀量:次
很多廠家研發的敷貼產品,預期用途明明和官方發布的《醫療器械分類目錄》里描述的一模一樣,但產品里用了高分子材料。這時候大家最關心的就是,這種產品在注冊申報時,能不能不走耗時費錢的臨床評價,直接豁免掉。這個問題很實際,關系到產品上市的時間和成本。下面咱們就一步步拆解,看看這種情況下豁免臨床評價到底行不行。
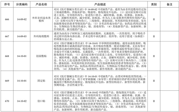
首先得把咱們要申報的創面敷貼產品到底是什么搞清楚。核心是看它的預期用途是不是嚴格限定在《醫療器械分類目錄》里說的范圍內。目錄里對創面敷貼的定義通常是用于覆蓋體表非慢性創面(比如手術縫合后的傷口、小擦傷、切割傷),主要功能就是物理隔離、吸收滲出液或者保持創面濕潤環境,不能有促進愈合、抗菌、止血這些藥理作用。產品里用了高分子材料,這個材料本身不是問題,關鍵得看它是不是僅僅起物理隔離或吸收的作用,有沒有被宣稱有特殊功效。你得翻出最新的《免于臨床評價醫療器械目錄(2025年)》,找到里面關于創面敷貼的具體描述(通常對應分類編碼14-10里的條目,比如序號668的創面敷貼),一條條對比。


找到了目錄里對應的創面敷貼描述,就要像查戶口本一樣仔細核對產品細節。《免于臨床評價醫療器械目錄(2025年)》 對能豁免的敷貼有明確限制。目錄里明確說了,能豁免的敷貼通常得滿足幾個硬條件:產品不含藥理活性成分(比如藥物、銀離子、生物制品),用途僅限于非慢性體表創面護理,不能宣稱用于體內、三度燒傷、感染嚴重的創面或者有膿毒癥的情況。特別重要的是,目錄在“備注”或“豁免情況”部分會列出不能豁免的情形。這里頭就包括含有活性成分的產品,或者屬于“其他新型產品” - 這個“新型”就指新材料、新作用機理、新功能的產品。所以,即使預期用途對上了,如果用了目錄沒提到的或者性質不明的高分子材料,這個材料本身就可能被認定為“新材料”,從而讓整個產品不符合豁免條件。
高分子材料種類多了去了。目錄里允許豁免的敷貼,本身可能就包含一些常規的高分子材料(比如無紡布、水膠體基質里的羧甲基纖維素鈉)。判斷的關鍵點在于:你用的這個高分子材料,是不是和目錄里描述的已獲準上市產品的材料本質上一樣?是不是成熟、常用的?如果用的高分子材料在成分、結構、性能上,和目錄里提到的那些材料或者市場上大量在用且安全的同類產品材料沒區別,那這個材料通常不會成為豁免的障礙。反過來,如果用了某種全新的、首次在創面敷貼中應用的、或者性能(比如吸收性、粘附性、降解性)和常規材料顯著不同的高分子,那這個材料很可能被認為是“新材料”。一旦被認定為新材料,按照《非慢性創面敷貼注冊審查指導原則》,產品就不屬于豁免目錄范圍了,必須走臨床評價路徑。
就算高分子材料本身不是全新的,還得重點檢查它有沒有隱含的“活性”。豁免目錄嚴格排除任何有藥理學作用的東西。你得確保這個高分子材料純粹就是個物理屏障或吸收體,不能被人體吸收,也不會釋放出有生物活性的物質(比如某些可降解材料如果降解產物有生物活性就不行)。同時,要證明這個含有特定高分子材料的敷貼,和《免于臨床評價醫療器械目錄》里描述的產品以及市面上已經賣了好久的同類產品具有“等同性”。等同性不光是用途一樣,還包括材料的安全性和性能表現也得差不多。需要提供材料本身的生物學評價數據(細胞毒性、致敏性等)證明其安全性,如果可能,提供與已上市同類產品的對比數據,說明材料沒帶來新的風險。思途CRO在幫客戶做這類分析時,會特別強調材料本身的非活性和長期使用的安全性證據。
最后一步就是綜合判斷。產品預期用途對上了目錄,材料是高分子但滿足以下幾點:材料本身是目錄允許范圍內或與目錄產品/已上市產品材料等同的;材料不具任何藥理活性;材料未被歸類為“新材料”;整個產品完全符合目錄描述沒有超范圍(比如沒宣稱特殊功效、沒用于禁忌創面)。那么,根據《北京市醫療器械審評檢查新300問》的解答、《醫療器械臨床評價指南》 以及《免于臨床評價醫療器械的注冊指南》,這個含有高分子材料的創面敷貼產品是可以豁免臨床評價的。申報時,你需要重點提交產品與豁免目錄的詳細對比表,以及證明材料安全性和等同性的支持性資料。如果材料或者產品設計有差異點,哪怕很小,也得單獨評估這個差異會不會影響安全有效,必要時該補的臨床數據還是得補,甚至可能要做臨床試驗。思途CRO在協助撰寫對比說明時,會嚴格依據《列入免于進行臨床評價醫療器械目錄產品對比說明技術指導原則》的要求。
總結起來,創面敷貼里用了高分子材料,不等于就不能豁免臨床評價。能不能豁免,核心在于這個高分子材料是否“新”、是否有“活性”,以及最終產品是否嚴絲合縫地落在《免于臨床評價醫療器械目錄》的框框里。仔細研究目錄條款,充分評估材料屬性,做好與已上市產品的等同性論證,是得出準確結論的基礎。

站點聲明
本網站所提供的信息僅供參考之用,并不代表本網贊同其觀點,也不代表本網對其真實性負責。圖片版權歸原作者所有,如有侵權請聯系我們,我們立刻刪除。如有關于作品內容、版權或其它問題請于作品發表后的30日內與本站聯系,本網將迅速給您回應并做相關處理。
鄭州思途醫療科技有限公司專注于醫療器械產品政策與法規規事務服務,提供產品注冊備案申報代理、臨床試驗、體系建立輔導、分類界定、申請創新辦理服務。
盲法試驗常用的有兩種:單盲(single blinding)和雙盲(double blinding),更嚴格的對照試驗要用到三盲(triple blinding),在對照藥物和試驗藥物劑型或外觀不同時,還要用到雙盲雙模擬技
剛接觸CRO行業的小伙伴,在學習文件法規資料的同時,常看到一些英文類專業名詞不知道是什么意思。下面,一起看看常見的臨床試驗專業術語: CRO行業的常用術語解釋: 1:新藥研發
SSU是Study Start Up的縮寫,從最初的項目準備,到啟動訪視(Site Initiation Visit)之前所有的準備工作,對整個臨床研究項目的啟動非常關鍵。負責這個關鍵階段工作的部門人員,就叫做SS
初次申請消字號備案,總會遇到磕磕絆絆的問題,常見的有申請流程、申請資料、申請周期等問題,本文將對申請消字號產品流程及費用簡單概述,對即將進入消毒產品行業的企業做一
醫學的進步是以研究為基礎的,這些研究在一定程度上賴于以人作為受試者的試驗。--《赫爾辛基宣言》。Ⅰ期臨床研究目的是確定可用于臨床新藥的安全有效劑量與合理給藥方案。根據
試驗用藥品是指用于臨床試驗的試驗藥物、對照藥品。試驗用藥品滲透到了臨床試驗過程中的每一個步驟,包括藥物的生產、包裝、運輸、保存、使用、回收等。今天我們從臨床試驗中
醫療器械的使用壽命是指醫療器械從規劃、設計、生產、銷售、安裝調試到使用、維修、維護檢測、報廢的全過程。而醫院使用的醫療器械的應用質量和安全管理在整個壽命過程中占重
不少二三類需要臨床的產品,客戶一聽到臨床報價就退縮。既然這么貴,還不如自己做......事實真的是這樣嗎?臨床報價費用都由哪些組成?費用都誰收走了?自己做又有哪些風險?文
俗話說“知己知彼,百戰不殆”,對于作為CRC的我們,自認為對CRA其實已經很了解了,但是在我們工作過程有一個角色平時接觸不到,但是卻又繞不開躲不過,尤其是面對滿屏EDC query的
大多數CRO公司在臨床試驗現場啟動會(SIV)上,常由CRA主導。作為一名有上進心的CRA必須清楚的了解到臨床試驗現場啟動考察的流程,再分享一些本人在啟動會考察的細節,請看下文。
行業資訊
知識分享
八年
醫療器械服務經驗
聯系思途,免費獲得專屬《落地解決方案》及報價
咨詢相關問題或咨詢報價,可以直接與我們聯系
思途CRO——醫療器械注冊臨床第三方平臺
