臨床試驗中的單盲、雙盲、三盲、破盲是什么意思?
盲法試驗常用的有兩種:單盲(single blinding)和雙盲(double blinding),更嚴格的對照試驗要用到三盲(triple blinding),在對照藥物和試驗藥物劑型或外觀不同時,還要用到雙盲雙模擬技
來源:醫療器械注冊代辦 發布日期:2024-08-23 閱讀量:次
嚴重不良事件(Serious Advers Event,SAE):指受試者接受試驗用藥品后出現死亡、危及生命、永久或者嚴重的殘疾或者功能喪失、受試者需要住院治療或者延長住院時間,以及先天性異常或者出生缺陷等不良醫學
可疑且非預期嚴重不良反應(Suspicious and Unexpected Serious Adverse Reactions,SUSA):指臨床表現的性質和嚴重程度超出了試驗藥物研究者手冊、已上市藥品的說明書或者產品特性摘要等已有資料信息的可疑并且非預期的嚴重不良反應。
研發期間安全性更新報告(Development Safety Update Report,DSUR)的主要目的是對報告周期內收集到的與在研藥物(無論上市與否)相關的安全性信息進行全面深入的年度回顧和評估。(申辦者需要將DSUR有關信息通報給所有參加臨床試驗的研究者及其所在臨床試驗機構、倫理委員會,)
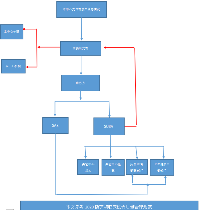
(1)當本中心受試者發生緊急情況,除試驗方案或者其他文件(如研究者手冊)中規定不需立即報告的嚴重不良事件外,研究者應當立即向申辦者書面報告所有嚴重不良事件,隨后應當及時提供詳盡、書面的隨訪報告。
嚴重不良事件報告和隨訪報告應當注明受試者在臨床試驗中的鑒認代碼,而不是受試者的真實姓名、公民身份號碼和住址等身份信息。試驗方案中規定的、對安全性評價重要的不良事件和實驗室異常值,應當按照試驗方案的要求和時限向申辦者報告。
(涉及死亡事件的報告,研究者應當向申辦者和倫理委員會提供其他所需要的資料,如尸檢報告和最終醫學報告。)
(2)申辦者收到任何來源的安全性相關信息后,均應當立即分析評估,包括嚴重性、與試驗藥物的相關性以及是否為預期事件等。
如為SAE,申辦方申應當快速向藥品監督管理部門和衛生健康主管部門報告。
若為SUSA,申辦方應當快速報告給所有參加臨床試驗的研究者及臨床試驗機構、倫理委員會;申辦者應當向藥品監督管理部門和衛生健康主管部門報告可疑且非預期嚴重不良反應。
(3)研究者收到申辦者提供的臨床試驗的相關安全性信息后應當及時簽收閱讀,并考慮受試者的治療,是否進行相應調整,必要時盡早與受試者溝通。并應當向倫理委員會報告由申辦方提供的可疑且非預期嚴重不良反應。
針對susar報告,申辦者應當遵循7天和15天的快速報告要求向研究者、臨床試驗機構及倫理委員會遞交,即:a.對于致死或危及生命的非預期嚴重不良反應,申辦者應在首次獲知后盡快報告,但不得超過7天,并在隨后的8天內報告、完善隨訪信息。(申辦者首次獲知當天為第0天)b.對于非致死或危及生命的非預期嚴重不良反應,申辦者應在首次獲知后盡快報告,但不得超過15天。c.關于研發期間安全性更新(DSUR)報告,進行年度報告遞交,原則上報告周期不超過一年。
作者:張遙

站點聲明
本網站所提供的信息僅供參考之用,并不代表本網贊同其觀點,也不代表本網對其真實性負責。圖片版權歸原作者所有,如有侵權請聯系我們,我們立刻刪除。如有關于作品內容、版權或其它問題請于作品發表后的30日內與本站聯系,本網將迅速給您回應并做相關處理。
鄭州思途醫療科技有限公司專注于醫療器械產品政策與法規規事務服務,提供產品注冊備案申報代理、臨床試驗、體系建立輔導、分類界定、申請創新辦理服務。
盲法試驗常用的有兩種:單盲(single blinding)和雙盲(double blinding),更嚴格的對照試驗要用到三盲(triple blinding),在對照藥物和試驗藥物劑型或外觀不同時,還要用到雙盲雙模擬技
剛接觸CRO行業的小伙伴,在學習文件法規資料的同時,常看到一些英文類專業名詞不知道是什么意思。下面,一起看看常見的臨床試驗專業術語: CRO行業的常用術語解釋: 1:新藥研發
SSU是Study Start Up的縮寫,從最初的項目準備,到啟動訪視(Site Initiation Visit)之前所有的準備工作,對整個臨床研究項目的啟動非常關鍵。負責這個關鍵階段工作的部門人員,就叫做SS
醫學的進步是以研究為基礎的,這些研究在一定程度上賴于以人作為受試者的試驗。--《赫爾辛基宣言》。Ⅰ期臨床研究目的是確定可用于臨床新藥的安全有效劑量與合理給藥方案。根據
病例報告表(CRF)是臨床試驗中記錄臨床資料的表格,每一受試者有關試驗的資料均應記錄在預先按試驗方案設計的病例報告表中。它們依據原始記錄而填寫,以便申辦者對不同試驗單
試驗用藥品是指用于臨床試驗的試驗藥物、對照藥品。試驗用藥品滲透到了臨床試驗過程中的每一個步驟,包括藥物的生產、包裝、運輸、保存、使用、回收等。今天我們從臨床試驗中
不少二三類需要臨床的產品,客戶一聽到臨床報價就退縮。既然這么貴,還不如自己做......事實真的是這樣嗎?臨床報價費用都由哪些組成?費用都誰收走了?自己做又有哪些風險?文
俗話說“知己知彼,百戰不殆”,對于作為CRC的我們,自認為對CRA其實已經很了解了,但是在我們工作過程有一個角色平時接觸不到,但是卻又繞不開躲不過,尤其是面對滿屏EDC query的
大多數CRO公司在臨床試驗現場啟動會(SIV)上,常由CRA主導。作為一名有上進心的CRA必須清楚的了解到臨床試驗現場啟動考察的流程,再分享一些本人在啟動會考察的細節,請看下文。
在臨床試驗中,無論是監查員、質控人員或者項目管理人員到研究中心查看項目資料的時候,總會多多少少發現一些問題,有些問題可能大家都比較熟知,但處理手法五花八門的。處理
行業資訊
知識分享
八年
醫療器械服務經驗
聯系思途,免費獲得專屬《落地解決方案》及報價
咨詢相關問題或咨詢報價,可以直接與我們聯系
思途CRO——醫療器械注冊臨床第三方平臺
