有源醫療器械加速老化試驗效期驗證及使用期限驗證流程
為了確保醫療器械在生命周期內的安全及有效性,注冊人應在設計開發中對其使用期限予以驗證。使用期限的驗證是醫療器械可靠性研究的重要組成部分,制定并驗證合理的使用期限有
來源:醫療器械注冊代辦 發布日期:2023-12-07 閱讀量:次
為落實《醫療器械監督管理條例》《醫療器械生產監督管理辦法》《醫療器械生產質量管理規范》及其附錄的相關要求,指導和規范醫療器械注冊人、備案人開展環氧乙烷滅菌確認、無菌醫療器械潔凈室(區)監測、質量管理分析改進等工作,安徽省藥品監督管理局組織制定了《安徽省醫療器械環氧乙烷滅菌確認工作指南》《安徽省無菌醫療器械潔凈室(區)監測工作指南》《安徽省醫療器械質量管理分析改進工作指南》,現予發布。
特此通告。
附件:1.安徽省醫療器械環氧乙烷滅菌確認工作指南
2.安徽省無菌醫療器械潔凈室(區)監測工作指南
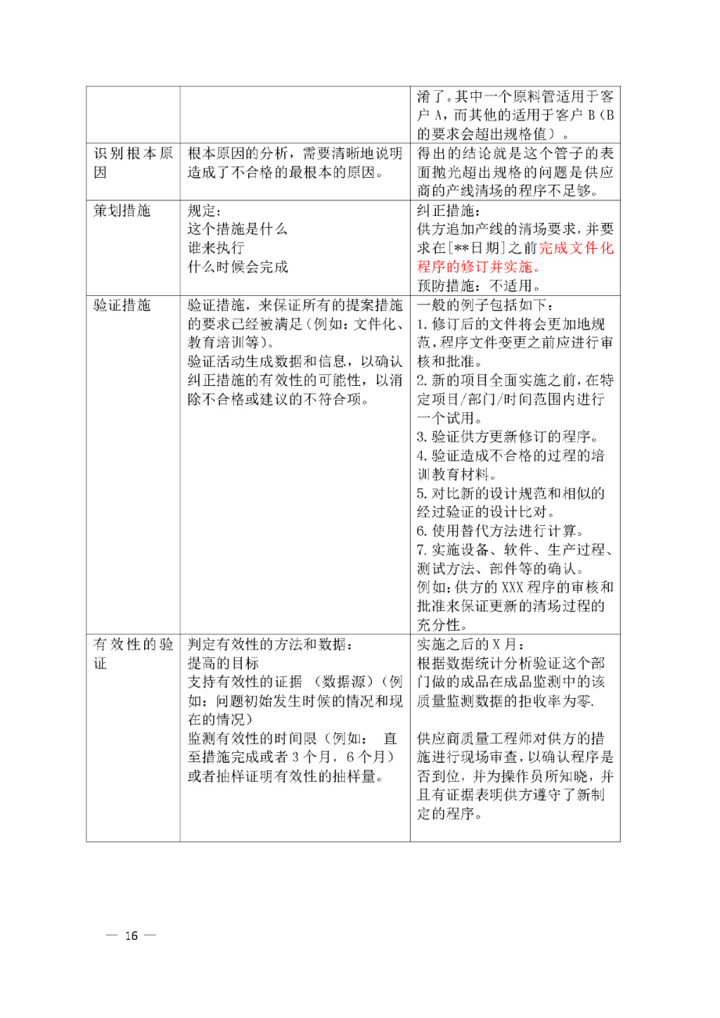
3.安徽省醫療器械質量管理分析改進工作指南
安徽省藥品監督管理局
2023年11月20日
附件3
















來源:安徽省藥品監督管理局

站點聲明
本網站所提供的信息僅供參考之用,并不代表本網贊同其觀點,也不代表本網對其真實性負責。圖片版權歸原作者所有,如有侵權請聯系我們,我們立刻刪除。如有關于作品內容、版權或其它問題請于作品發表后的30日內與本站聯系,本網將迅速給您回應并做相關處理。
鄭州思途醫療科技有限公司專注于醫療器械產品政策與法規規事務服務,提供產品注冊備案申報代理、臨床試驗、體系建立輔導、分類界定、申請創新辦理服務。
為了確保醫療器械在生命周期內的安全及有效性,注冊人應在設計開發中對其使用期限予以驗證。使用期限的驗證是醫療器械可靠性研究的重要組成部分,制定并驗證合理的使用期限有
國家市場監管總局于官網公布《藥品注冊管理辦法》(以下簡稱“辦法”)已于2020年7月1日起正式施行。國家藥監局從《辦法》修訂的背景、思路、引入了哪些新理念和制度、有哪些鼓
隨著國家醫療改革的不斷深入,使得綜合性大中型醫療機構的中心實驗室對自動化系統有了新的要求,為了簡化檢測流程,提高檢測效率,保證數據準確度等,中心實驗室對集中化診斷
潤滑劑類產品在美國根據產品預期用途的不同主要分為人體潤滑劑和患者潤滑劑:其中,人體潤滑劑主要成分為水、丙二醇、羥乙基纖維素、苯甲酸、卡波姆、氫氧化鈉等,作用于生殖
從廣義講,遠程審核指使用遠程信息和通信技術提供完整的認證信息與服務,包括諸如遠程受理、遠程審核、遠程認證審核信息共享等所有認證審核活動;其中管理的重點和難點主要為
FDA于2020.12.11發布了關于簡短(Abbreviated) 510(k)申請的相關產品指南,該指南是在遵守“基于安全有效性途徑”這一前提下編制提出的。在這個框架下,申請人若計劃使用安全有效性途徑提交
中國能排進世界十大醫療器械制造強國嗎?暫時還不能,因為排進前十的國家都有許多知名械企和世界級醫療器械巨頭;而中國比較出名的可能只有邁瑞了,其他械企仍需努力了。下面
醫療器械注冊費是行政性收費,按照注冊單元收取,部分省份不收取醫療器械注冊費用,絕大部分省份還是收取的。本篇文章統計了截止到2022年1月5日各地醫療器械注冊收費標準。
本文介紹了歐盟醫療器械新法規MDR相比于將替代的MDD法規的幾點新增要求。建議收藏學習。明年5月份起,Medical Devices Regulation(MDR)(2017/745/ EU)將替代原本的Medical Devices Directive (93
為規范醫療器械(含體外診斷試劑)注冊管理,根據國家藥監局《關于公布醫療器械注冊申報資料要求和批準證明文件格式的公告》(2021年第121號)、《關于公布體外診斷試劑注冊申報
行業資訊
知識分享
八年
醫療器械服務經驗
聯系思途,免費獲得專屬《落地解決方案》及報價
咨詢相關問題或咨詢報價,可以直接與我們聯系
思途CRO——醫療器械注冊臨床第三方平臺
